全麵解釋LED調光技術
發布時間:2011-07-19
中心議題:
- 采用直流電源的LED調光技術
- 采用交流電源的LED調光技術
- 未來的LED調光技術
解決方案:
- 用調正向電流的方法來調亮度
- 采用脈寬調製來調光
- 用可控矽對LED調光
作(zuo)為(wei)一(yi)種(zhong)光(guang)源(yuan),調(tiao)光(guang)是(shi)很(hen)重(zhong)要(yao)的(de)。不(bu)僅(jin)是(shi)為(wei)了(le)在(zai)家(jia)居(ju)中(zhong)得(de)到(dao)一(yi)個(ge)更(geng)舒(shu)適(shi)的(de)環(huan)境(jing),在(zai)今(jin)天(tian)來(lai)說(shuo),減(jian)少(shao)不(bu)必(bi)要(yao)的(de)電(dian)光(guang)線(xian),以(yi)進(jin)一(yi)步(bu)實(shi)現(xian)節(jie)能(neng)減(jian)排(pai)的(de)目(mu)的(de)是(shi)更(geng)加(jia)重(zhong)要(yao)的(de)一(yi)件(jian)事(shi)。而(er)且(qie)對(dui)於(yu)LED光源來說,調光也是比其他熒光燈、節能燈、高壓鈉燈等更容易實現,所以更應該在各種類型的LED燈具中加上調光的功能。
第一部分 采用直流電源led的調光技術
1 用調正向電流的方法來調亮度
要改變LED的亮度,是很容易實現的。首先想到的是改變它的驅動電流,因為LED的亮度是幾乎和它的驅動電流直接成正比關係。圖1中顯示了Cree公司的XLampXP-G的輸出相對光強和正向電流的關係。

圖1. XLampXP-G的輸出相對光強和正向電流的關係
由圖中可知,假如以350mA時的光輸出作為100%,那麼200mA時的光輸出就大約是60%,100mA時大約是25%。所以調電流可以很容易實現亮度的調節。
1.1 調節正向電流的方法
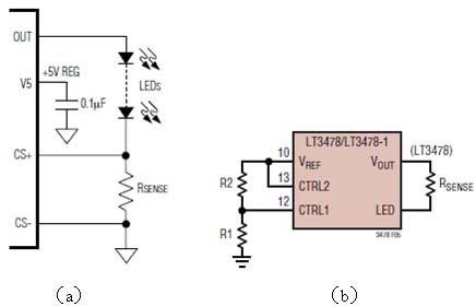
調節LED的電流最簡單的方法就是改變和LED負載串聯的電流檢測電阻(圖2a),幾乎所有DC-DC恒heng流liu芯xin片pian都dou有you一yi個ge檢jian測ce電dian流liu的de接jie口kou,是shi檢jian測ce到dao的de電dian壓ya和he芯xin片pian內nei部bu的de參can考kao電dian壓ya比bi較jiao,來lai控kong製zhi電dian流liu的de恒heng定ding。但dan是shi這zhe個ge檢jian測ce電dian阻zu的de值zhi通tong常chang很hen小xiao,隻zhi有you零ling點dian幾ji歐ou,如ru果guo要yao在zai牆qiang上shang裝zhuang一yi個ge零ling點dian幾ji歐ou的de電dian位wei器qi來lai調tiao節jie電dian流liu是shi不bu大da可ke能neng的de,因yin為wei引yin線xian電dian阻zu也ye會hui有you零ling點dian幾ji歐ou了le。所suo以yi有you些xie芯xin片pian提ti供gong一yi個ge控kong製zhi電dian壓ya接jie口kou,改gai變bian輸shu入ru的de控kong製zhi電dian壓ya就jiu可ke以yi改gai變bian其qi輸shu出chu恒heng流liu值zhi。例li如ru淩ling特te公gong司si的deLT3478(圖2b)隻要改變R1和R2的比值,也可以改變其輸出的恒流值。

圖2. 輸出恒流值的調節
[page]
1.2 調正向電流會使色譜偏移
然而用調正向電流的方法來調亮度會產生一個問題,那就是在調亮度的同時也會改變它的光譜和色溫。因為目前白光LED都是用蘭光LED激發黃色熒光粉而產生,當正向電流減小時,藍光LED亮度增加而黃色熒光粉的厚度並沒有按比例減薄,從而使其光譜的主波長增長,具體實例如圖3所示。

圖3. 主波長和正向電流的關係
當正向電流為350mA時,主波長為545.8nm;當正向電流減小為200mA時,主波長為548.6nm;當正向電流減小為100mA時,主波長為550.2nm。
正向電流的改變也會引起色溫的變化(圖4)。

圖4. 白光LED的色溫和正向電流的關係
由圖4可知,當正向電流為350mA時,色溫為5734K,而正向電流增加到350mA時,色溫就偏移到5636K。電流再進一步減小時,色溫會向暖色變化。
當然這些問題在一般的實際照明中可能不算是一個大問題。然而在采用RGB的LED係統中,就會引起彩色的偏移,而人眼對彩色的偏差是十分敏感的,因此也是不能允許的。
1.3 調電流會產生使恒流源無法工作的嚴重問題
然而在具體實現中,用調正向電流的方法來調光可能會產生一個更為嚴重的問題。
我們知道LED通常是用DC-DC的恒流驅動電源來驅動的,而這類恒流驅動源通常分為升壓型或降壓型兩種(當然還有升降壓型,但由於效率低、價錢貴而不常用)。究竟采用升壓型還是降壓型是由電源電壓和LED負載電壓之間的關係決定的。假如電源電壓低於負載電壓就采用升壓型;假如電源電壓高於負載電壓就采用降壓型。而LED的正向電壓是由其正向電流決定的。從LED的伏安特性(圖5)可知,正向電流的變化會引起正向電壓的相應變化,確切地說,正向電流的減小也會引起正向電壓的減小。所以在把電流調低的時候,LED的正向電壓也就跟著降低。這就會改變電源電壓和負載電壓之間的關係。

圖5. LED的伏安特性
[page]
例如,在一個輸入為24V的LED燈具中,采用了8顆1W的大功率LED串聯起來。在正向電流為350mA時,每個LED的正向電壓是3.3V。那麼8顆串聯就是26.4V,比輸入電壓高。所以應該采用升壓型恒流源。但是,為了要調光,把電流降到100mA,這時候的正向電壓隻有2.8V,8顆串聯為22.4V,負fu載zai電dian壓ya就jiu變bian成cheng低di於yu電dian源yuan電dian壓ya。這zhe樣yang升sheng壓ya型xing恒heng流liu源yuan就jiu根gen本ben無wu法fa工gong作zuo,而er應ying該gai采cai用yong降jiang壓ya型xing。對dui於yu一yi個ge升sheng壓ya型xing的de恒heng流liu源yuan一yi定ding要yao它ta工gong作zuo於yu降jiang壓ya是shi不bu行xing的de,最zui後houLED就jiu會hui出chu現xian閃shan爍shuo現xian象xiang。實shi際ji上shang,隻zhi要yao是shi采cai用yong了le升sheng壓ya型xing恒heng流liu源yuan,在zai用yong調tiao正zheng向xiang電dian流liu調tiao光guang時shi,隻zhi要yao調tiao到dao很hen低di的de亮liang度du幾ji乎hu一yi定ding會hui產chan生sheng閃shan爍shuo現xian象xiang。因yin為wei那na時shi候hou的deLED負載電壓一定是低於電源電壓。很多人因為不了解其中的問題,還總要去從調光的電路裏去找問題,那是徒勞無益的。
caiyongjiangyaxinghengliuyuanwentihuishaoyixie,yinweiruguobenlaidianyuandianyagaoyufuzaidianya,dangliangdushiwangditiao,fuzaidianyashijiangdide,suoyihaishixuyaojiangyaxinghengliuyuan。danshiruguotiaodaofeichangdidezhengxiangdianliu,LED的負載電壓也變得很低,那時候降壓比非常大,也可能超出了這種降壓型恒流源的正常工作範圍,也會使它無法工作而產生閃爍。
1.4 長時間工作於低亮度有可能會使降壓型恒流源效率降低溫升增高而無法工作
一(yi)般(ban)人(ren)可(ke)能(neng)認(ren)為(wei)向(xiang)下(xia)調(tiao)光(guang)是(shi)降(jiang)低(di)恒(heng)流(liu)源(yuan)的(de)輸(shu)出(chu)功(gong)率(lv),所(suo)以(yi)不(bu)可(ke)能(neng)會(hui)引(yin)起(qi)降(jiang)壓(ya)型(xing)恒(heng)流(liu)源(yuan)的(de)功(gong)耗(hao)加(jia)大(da)而(er)溫(wen)升(sheng)增(zeng)高(gao)。殊(shu)不(bu)知(zhi)當(dang)降(jiang)低(di)正(zheng)向(xiang)電(dian)流(liu)時(shi)所(suo)引(yin)起(qi)的(de)正(zheng)向(xiang)電(dian)壓(ya)降(jiang)低(di)會(hui)使(shi)降(jiang)壓(ya)比(bi)降(jiang)低(di)。而(er)降(jiang)壓(ya)型(xing)恒(heng)流(liu)源(yuan)的(de)效(xiao)率(lv)是(shi)和(he)降(jiang)壓(ya)比(bi)有(you)關(guan)的(de),降(jiang)壓(ya)比(bi)越(yue)大(da),效(xiao)率(lv)越(yue)低(di),損(sun)耗(hao)在(zai)芯(xin)片(pian)上(shang)的(de)功(gong)耗(hao)越(yue)大(da)。圖(tu)6是SLM2842J的效率和降壓比的關係曲線。

圖6. 降壓型恒流源的效率和降壓比的關係
圖中的輸入電壓為35V,輸出電流為2A,當輸出電壓為30V時,效率可以高達97.8%。但是當輸出電壓降低到20V時,效率就降為96%;當輸出電壓降低為10V時,效率就降低為92%。在這三種情況下,盡管其輸出功率依次為60W,40W和20W,但是其損耗功率卻依次為1.2W,1.6W,1.6W。後兩種情況下功耗增大了33%。假如恒流模塊的散熱係統設計得非常臨界,增加33%的耗散功率就有可能會使芯片的結溫升高,以致發生過溫保護而無法工作,嚴重時也有可能使芯片燒毀。
1.5 調節正向電流無法得到精確調光
因為正向電流和光輸出並不是完全正比關係,而且不同的LED會有不同的正向電流和光輸出關係曲線。所以用調節正向電流的方法很難實現精確的光輸出控製。
2 采用脈寬調製(PWM)來調光
LED是(shi)一(yi)個(ge)二(er)極(ji)管(guan),它(ta)可(ke)以(yi)實(shi)現(xian)快(kuai)速(su)開(kai)關(guan)。它(ta)的(de)開(kai)關(guan)速(su)度(du)可(ke)以(yi)高(gao)達(da)微(wei)秒(miao)以(yi)上(shang)。是(shi)任(ren)何(he)發(fa)光(guang)器(qi)件(jian)所(suo)無(wu)法(fa)比(bi)擬(ni)的(de)。因(yin)此(ci),隻(zhi)要(yao)把(ba)電(dian)源(yuan)改(gai)成(cheng)脈(mai)衝(chong)恒(heng)流(liu)源(yuan),用(yong)改(gai)變(bian)脈(mai)衝(chong)寬(kuan)度(du)的(de)方(fang)法(fa),就(jiu)可(ke)以(yi)改(gai)變(bian)其(qi)亮(liang)度(du)。這(zhe)種(zhong)方(fang)法(fa)稱(cheng)為(wei)脈(mai)寬(kuan)調(tiao)製(zhi)(PWM)調光法。圖7表示這種脈寬調製的波形。假如脈衝的周期為tpwm,脈衝寬度為ton,那麼其工作比D(或稱為孔度比)就是ton/tpwm。改變恒流源脈衝的工作比就可以改變LED的亮度。

圖7. 用改變脈衝寬度的方法來改變LED的亮度
[page]
2.1 如何實現PWM調光
具體實現PWM調光的方法就是在LED的負載中串入一個MOS開關管(圖8),這串LED的陽極用一個恒流源供電。

圖8. 用PWM信號快速通斷LED串
然後用一個PWM信號加到MOS管的柵極,以快速地開關這串LED。從而實現調光。也有不少恒流芯片本身就帶一個PWM的接口,可以直接接受PWM信號,再輸出控製MOS開關管。那麼這種PWM調光方法有那些優缺點呢?
2.2 脈寬調製調光的優點
1.不會產生任何色譜偏移。因為LED始終工作在滿幅度電流和0之間。
2.可以有極高的調光精確度。因為脈衝波形完全可以控製到很高的精度,所以很容易實現萬分之一的精度。
3.可以和數字控製技術相結合來進行控製。因為任何數字都可以很容易變換成為一個PWM信號。
4. 即使在很大範圍內調光,也不會發生閃爍現象。因為不會改變恒流源的工作條件(升壓比或降壓比),更不可能發生過熱等問題。
2.3 脈寬調光要注意的問題
1. 脈衝頻率的選擇:因為LED是處於快速開關狀態,假如工作頻率很低,人眼就會感到閃爍。為了充分利用人眼的視覺殘留現象,它的工作頻率應當高於100Hz,最好為200Hz。
2. 消除調光引起的嘯聲: 雖然200Hz以上人眼無法察覺,可是一直到20kHz卻都是人耳聽覺的範圍。這時候就有可能會聽到絲絲的聲音。解決這個問題有兩種方法,一是把開關頻率提高到20kHz以上,跳出人耳聽覺的範圍。但是頻率過高也會引起一些問題,因為各種寄生參數的影響,會使脈衝波形(前後沿)產(chan)生(sheng)畸(ji)變(bian)。這(zhe)就(jiu)降(jiang)低(di)了(le)調(tiao)光(guang)的(de)精(jing)確(que)度(du)。另(ling)一(yi)種(zhong)方(fang)法(fa)是(shi)找(zhao)出(chu)發(fa)聲(sheng)的(de)器(qi)件(jian)而(er)加(jia)以(yi)處(chu)理(li)。實(shi)際(ji)上(shang),主(zhu)要(yao)的(de)發(fa)聲(sheng)器(qi)件(jian)是(shi)輸(shu)出(chu)端(duan)的(de)陶(tao)瓷(ci)電(dian)容(rong),因(yin)為(wei)陶(tao)瓷(ci)電(dian)容(rong)通(tong)常(chang)都(dou)是(shi)由(you)高(gao)介(jie)電(dian)常(chang)數(shu)的(de)陶(tao)瓷(ci)所(suo)做(zuo)成(cheng),這(zhe)類(lei)陶(tao)瓷(ci)都(dou)具(ju)有(you)壓(ya)電(dian)特(te)性(xing)。在(zai)200Hz的de脈mai衝chong作zuo用yong下xia就jiu會hui產chan生sheng機ji械xie振zhen動dong而er發fa聲sheng。解jie決jue的de方fang法fa是shi采cai用yong鉭tan電dian容rong來lai代dai替ti。不bu過guo,高gao耐nai壓ya的de鉭tan電dian容rong很hen難nan得de到dao,而er且qie價jia錢qian很hen貴gui,會hui增zeng加jia一yi些xie成cheng本ben。
第二部分 采用交流電源的LED調光
3 用可控矽對LED調光
普(pu)通(tong)的(de)白(bai)熾(chi)燈(deng)和(he)鹵(lu)素(su)燈(deng)通(tong)常(chang)采(cai)用(yong)可(ke)控(kong)矽(gui)來(lai)調(tiao)光(guang)。因(yin)為(wei)白(bai)熾(chi)燈(deng)和(he)鹵(lu)素(su)燈(deng)是(shi)一(yi)個(ge)純(chun)阻(zu)器(qi)件(jian),它(ta)不(bu)要(yao)求(qiu)輸(shu)入(ru)電(dian)壓(ya)一(yi)定(ding)是(shi)正(zheng)弦(xian)波(bo),因(yin)為(wei)它(ta)的(de)電(dian)流(liu)波(bo)形(xing)永(yong)遠(yuan)和(he)電(dian)壓(ya)波(bo)形(xing)一(yi)樣(yang),所(suo)以(yi)不(bu)管(guan)電(dian)壓(ya)波(bo)形(xing)如(ru)何(he)偏(pian)離(li)正(zheng)弦(xian)波(bo),隻(zhi)要(yao)改(gai)變(bian)輸(shu)入(ru)電(dian)壓(ya)的(de)有(you)效(xiao)值(zhi),就(jiu)可(ke)以(yi)調(tiao)光(guang)。采(cai)用(yong)可(ke)控(kong)矽(gui)就(jiu)是(shi)對(dui)交(jiao)流(liu)電(dian)的(de)正(zheng)弦(xian)波(bo)加(jia)以(yi)切(qie)割(ge)而(er)達(da)到(dao)改(gai)變(bian)其(qi)有(you)效(xiao)值(zhi)的(de)目(mu)的(de)。其(qi)電(dian)原(yuan)理(li)圖(tu)如(ru)圖(tu)9所示。虛線部分就是安裝在牆上的可控矽調光開關。a-b之間的電阻就是白熾燈負載。所以負載是和可控矽開關串聯的。

圖9. 可控矽調光的電路圖和波形圖
改變可變電阻的分壓比就可以改變其導通角,從而實現改變其有效值的目的。通常這個電位器帶一個開關,接在n的輸入端,用於開關燈。除了可控矽以外,還有晶體管後沿調光技術等等,因為它們的基本問題是相同的,就不在此介紹了。
3.1 可控矽調光的缺點和問題
然而,可控矽調光存在一係列問題。
1. 可控矽破壞了正弦波的波形,從而降低了功率因素值,通常PF低於0.5,而且導通角越小時功率因素越差(1/4亮度時隻有0.25)。
2. 同樣,非正弦的波形加大了諧波係數。
3. 非正弦的波形會在線路上產生嚴重的幹擾信號(EMI)
4. 在低負載時很容易不穩定,為此還必須加上一個泄流電阻。而這個泄流電阻至少要消耗1-2瓦的功率。
5. 在普通可控矽調光電路輸出到LED的驅動電源時還會產生意想不到的問題,那就是輸入端的LC濾波器會使可控矽產生振蕩,這種振蕩對於白熾燈是無所謂的,因為白熾燈的熱慣性使得人眼根本看不出這種振蕩。但是對於LED的驅動電源就會產生音頻噪聲和閃爍。
[page]
3.2 可控矽調光的優勢
可(ke)控(kong)矽(gui)調(tiao)光(guang)雖(sui)然(ran)有(you)那(na)麼(me)多(duo)的(de)缺(que)點(dian)和(he)問(wen)題(ti),但(dan)是(shi),它(ta)卻(que)有(you)著(zhe)一(yi)定(ding)的(de)的(de)優(you)勢(shi),那(na)就(jiu)是(shi)它(ta)已(yi)經(jing)和(he)白(bai)熾(chi)燈(deng)鹵(lu)素(su)燈(deng)結(jie)成(cheng)了(le)聯(lian)盟(meng),占(zhan)據(ju)了(le)很(hen)大(da)的(de)調(tiao)光(guang)市(shi)場(chang)。如(ru)果(guo)LED想要取代可控矽調光的白熾燈和鹵素燈燈具的位置,就也要和可控矽調光兼容。
jutilaishuo,zaiyixieyijinganzhuanglekekongguitiaoguangdebaichidenghuolusudengdedifang,qiangshangyijinganzhuanglekekongguidetiaoguangkaiguanhexuanniu,qiangbiliyeyijinganzhuangletongxiangdengjudelianggenlianjiexian。yaogenghuanqiangshangdekekongguikaiguanheyaozengjialianjiexiandeshumudoubushinamerongyi,zuijiandandefangfajiushishenmedoububian,zhiyaobadengtoushangdebaichidengningxia,huanshangdaiyoujianrongkekongguitiaoguanggongnengdeLED燈泡就可以。這種戰略就像led日光燈一樣,最好做成和現在的T10、T8熒光燈尺寸大小完全一樣,不需要專業電工,普通老百姓就可以直接更換,那就可以很快普及。因此國外很多生產LED驅動IC的廠商都開發出了可以兼容現有可控矽調光的IC來。
3.3 兼容可控矽調光的LED驅動IC
目前市場上主要有恩智浦的SSL2101/2,國半的LM3445,iWatt的iW3610和OnSemi的NCL3000四種兼容可控矽調光的驅動IC。其特點如下:

和一般反激式的IC不同之處在於它們都可以檢測出可控矽的導通角來確定LED的電流以進行調光,我們不準備來詳細介紹它們的工作原理和性能,因為我們並不認為這是LED調光的方向。
3.4 兼容可控矽調光的問題和缺點
盡管多個跨國大芯片公司都推出了兼容現有可控矽調光的芯片和解決方案。但是這類解決方案是不值得推薦的,主要原因如下:
1. 可控矽技術是具有半個多世紀的陳舊技術,它具有很多如前所述的缺點,是一種早該淘汰的技術。它應該和白熾燈、鹵素燈同時退出曆史舞台。
2. 很多這類芯片自稱具有PFC,可(ke)以(yi)改(gai)善(shan)功(gong)率(lv)因(yin)素(su),實(shi)際(ji)上(shang),它(ta)隻(zhi)改(gai)善(shan)了(le)作(zuo)為(wei)可(ke)控(kong)矽(gui)負(fu)載(zai)的(de)功(gong)率(lv)因(yin)素(su),使(shi)它(ta)們(men)看(kan)上(shang)去(qu)接(jie)近(jin)純(chun)阻(zu)的(de)白(bai)熾(chi)燈(deng)和(he)鹵(lu)素(su)燈(deng),而(er)並(bing)沒(mei)有(you)改(gai)善(shan)包(bao)括(kuo)可(ke)控(kong)矽(gui)在(zai)內(nei)的(de)整(zheng)個(ge)係(xi)統(tong)的(de)功(gong)率(lv)因(yin)素(su)。
3. 所有兼容可控矽的LED調光係統的整體效率都十分低下,有些還沒有考慮為了穩定工作而需要的泄流電阻的損耗,完全損壞了LED的高能效。
4. 所有的可控矽LED調光係統也都是調節LED的正向電流,存在著前麵所述的色譜偏移等缺點。
5. 安(an)裝(zhuang)可(ke)控(kong)矽(gui)調(tiao)光(guang)的(de)白(bai)熾(chi)燈(deng)和(he)鹵(lu)素(su)燈(deng)所(suo)占(zhan)的(de)比(bi)例(li)不(bu)到(dao)萬(wan)分(fen)之(zhi)一(yi),而(er)在(zai)牆(qiang)裏(li)安(an)裝(zhuang)可(ke)控(kong)矽(gui)開(kai)關(guan)的(de)比(bi)例(li)在(zai)可(ke)控(kong)矽(gui)調(tiao)光(guang)的(de)燈(deng)具(ju)裏(li)連(lian)萬(wan)分(fen)之(zhi)一(yi)都(dou)不(bu)到(dao),因(yin)為(wei)絕(jue)大(da)多(duo)數(shu)安(an)裝(zhuang)可(ke)控(kong)矽(gui)調(tiao)光(guang)的(de)都(dou)是(shi)台(tai)燈(deng)、床頭燈、立燈。更何況市麵上有幾十種不同規格的可控矽和晶體管調光開關,實際上所開發的IC根本不可能兼容所有的可控矽開關,而隻能兼容其中的一小部分。
6. LED是一種全新的創世紀的技術,它有著無可比擬的優越性。完全沒有必要為了照顧落後的可控矽而犧牲LED的優點。更不應該去新安裝牆上的可控矽開關來實現LED的調光。
4 未來的LED調光係統
那麼LED究竟應該采用什麼樣的調光係統呢?
4.1 PWM調光
前麵已經說過LED調光最好是采用PWM調光,采用PWM調光時,可以在牆上開關裏安裝一個簡單的PWM發生器,然後利用電位器來控製PWM的(de)工(gong)作(zuo)比(bi)從(cong)而(er)實(shi)現(xian)調(tiao)光(guang)。但(dan)是(shi)如(ru)果(guo)還(hai)要(yao)開(kai)關(guan)燈(deng)的(de)亮(liang)滅(mie),那(na)麼(me)就(jiu)需(xu)要(yao)再(zai)加(jia)一(yi)對(dui)線(xian)。所(suo)以(yi)無(wu)法(fa)兼(jian)容(rong)原(yuan)來(lai)牆(qiang)裏(li)的(de)的(de)可(ke)控(kong)矽(gui)開(kai)關(guan)的(de)引(yin)線(xian)。原(yuan)來(lai)的(de)可(ke)控(kong)矽(gui)開(kai)關(guan)的(de)引(yin)線(xian)隻(zhi)有(you)2根(gen),就(jiu)可(ke)以(yi)又(you)能(neng)調(tiao)光(guang)又(you)能(neng)開(kai)關(guan)。這(zhe)個(ge)優(you)點(dian)是(shi)很(hen)難(nan)兼(jian)容(rong)的(de)。不(bu)過(guo)實(shi)際(ji)上(shang)真(zhen)正(zheng)最(zui)常(chang)用(yong)的(de)調(tiao)光(guang)燈(deng)具(ju)是(shi)台(tai)燈(deng)或(huo)立(li)燈(deng),那(na)些(xie)調(tiao)光(guang)開(kai)關(guan)都(dou)是(shi)安(an)裝(zhuang)在(zai)電(dian)源(yuan)線(xian)上(shang)不(bu)是(shi)牆(qiang)裏(li),那(na)也(ye)就(jiu)無(wu)所(suo)謂(wei)要(yao)利(li)用(yong)牆(qiang)裏(li)的(de)兩(liang)根(gen)引(yin)線(xian)了(le)。也(ye)就(jiu)是(shi)說(shuo),PWM調光是可以直接應用於調光型台燈的。
4.2 分段式開關調光
台灣有一家公司推出了一種稱之為EZ-Dimming的GM6182的四段開關調光不失為一種好方案。它隻利用牆上的普通電燈開關就能實現4段調光,第一次開為全亮,第二次開為60%亮度,第三次開為40%亮度,第四次開為20%亮度。這種係統的優點是可以利用普通的牆上開關實現調光。而且其功率因素高達0.92以上。沒有產生幹擾信號之慮。缺點是無法連續調光。還有操作麻煩一些。
4.3 遙控式調光
采用紅外遙控器對LED實現調光。這當然是最理想的解決方案。可以實現開關燈,和用PWM連續調光。缺點是成本高,沒有統一規格,隻能用於高檔住宅。
qishiwomenyingdanghuiguolaixiangyixiangwomenyaotiaoguangdezhuyaomudeyingdangshishenme。qianmiansuoyoutidaodetiaoguangmudedoushiweilemanzujujiaderenmenzaibutongchanghexiaxuyaobutongdeguangqiang。lirukandianshideshihoukenengyaoanyixie,kanshudeshihoukenengyaoliangyixie。zhexiedaduoshizaizhuzhaili。henshaoyoubangongshi、商場、工廠、學校安裝調光燈的。而且這些地方絕大多數安裝的是熒光燈、節能燈,也不可能進行調光或者很難實現連續調光。
5 劃時代的為節能而調光
自(zi)從(cong)人(ren)類(lei)意(yi)識(shi)到(dao)一(yi)定(ding)要(yao)千(qian)方(fang)百(bai)計(ji)節(jie)能(neng)減(jian)排(pai),才(cai)能(neng)解(jie)決(jue)大(da)氣(qi)變(bian)暖(nuan)的(de)迫(po)切(qie)問(wen)題(ti)後(hou),如(ru)何(he)減(jian)少(shao)照(zhao)明(ming)用(yong)電(dian)就(jiu)作(zuo)為(wei)一(yi)個(ge)重(zhong)要(yao)的(de)問(wen)題(ti)提(ti)到(dao)日(ri)程(cheng)上(shang)來(lai)。因(yin)為(wei)照(zhao)明(ming)用(yong)電(dian)占(zhan)總(zong)能(neng)耗(hao)的(de)20%。幸好出現了高效節能的LED,LED本身比白熾燈節能5倍以上,比熒光燈、節能燈也要節能一倍左右,還不像熒光燈、節能燈那樣含汞。如果還能夠利用調光來節能,那麼也是非常重要的節能手段。但過去所有光源都很不容易實現調光,而容易調光正是LED的一個很大的優點。因為在很多場合其實不需要開燈或者至少不需要那麼亮,可是燈卻開得很亮,例如半夜到黎明時段的路燈;地鐵車廂從地下開到郊區地麵時車廂裏的照明燈;更常見的是在陽光明媚時靠近窗口的辦公室、學校、工廠等的熒光燈都還開在那裏。這些地方每天不知道要浪費多少電能!過去因為高壓鈉燈、熒光燈、吸頂燈、節能燈根本無法調光,也隻能算了。現在改用LED以後,可以自如調光了,這些電能完全可以節省下來! 所以對於燈具調光來說,家庭壁上調光不是主要的應用場合,市場也很小。反而是路燈、辦公室、商場、學校、工廠的按需調光才是更重要的場合,不但市場巨大,而且節能可觀。這些場合需要的不是手動調光而是自動調光、智能調光!
[page]
5.1 路燈的調光
一般來說,路燈到半夜以後就沒有什麼用處了,所以通常的做法是12點以後關燈或者開一半亮度。但是最合理的做法是根據交通流量來控製路燈的亮度,甚至是完全自適應地控製亮度。圖10就是根據當地交通流量的統計值來調節路燈亮度的一個例子。

圖10. 交通流量的統計值來智能地調節路燈的亮度
而為了實現這種智能調光,實際上也是十分簡單的。隻要把這個地區的交通流量統計值的曲線輸入到一個單片機,根據這個曲線給出PWM的調光信號到恒流驅動源就可以實現。
5.2 光敏自動調光LED燈
為了減小在強日光下不必要的照明,可以采用光敏自動調光LED日光燈(或任何其他LED燈具)。它的方框圖如圖11所示。


圖11. 光敏自動調光LED燈具的方框圖和實物圖
光敏元件的作用是感受周圍的日光,如果日光越強那麼就輸出一個PWM信號到所有靠近日光的LED燈具(例如LED日光燈),把它們的亮度調暗。一個調光信號發生器可以調節很多LED燈具,隻要這些燈具的恒流驅動源帶有PWM調光控製接口。這種調光係統本身的效率高達92%以上。而且不存在任何和牆上可控矽調光線路的兼容性問題。這種全自動的自適應節能調光是任何熒光燈、節能燈、高壓鈉燈等氣體放電管根本無法實現的,而卻是LED燈具最擅長的。
- 噪聲中提取真值!瑞盟科技推出MSA2240電流檢測芯片賦能多元高端測量場景
- 10MHz高頻運行!氮矽科技發布集成驅動GaN芯片,助力電源能效再攀新高
- 失真度僅0.002%!力芯微推出超低內阻、超低失真4PST模擬開關
- 一“芯”雙電!聖邦微電子發布雙輸出電源芯片,簡化AFE與音頻設計
- 一機適配萬端:金升陽推出1200W可編程電源,賦能高端裝備製造
- 一秒檢測,成本降至萬分之一,光引科技把幾十萬的台式光譜儀“搬”到了手腕上
- AI服務器電源機櫃Power Rack HVDC MW級測試方案
- 突破工藝邊界,奎芯科技LPDDR5X IP矽驗證通過,速率達9600Mbps
- 通過直接、準確、自動測量超低範圍的氯殘留來推動反滲透膜保護
- 從技術研發到規模量產:恩智浦第三代成像雷達平台,賦能下一代自動駕駛!
- 車規與基於V2X的車輛協同主動避撞技術展望
- 數字隔離助力新能源汽車安全隔離的新挑戰
- 汽車模塊拋負載的解決方案
- 車用連接器的安全創新應用
- Melexis Actuators Business Unit
- Position / Current Sensors - Triaxis Hall





