電池充電新方法——USB
發布時間:2011-08-23
中心議題:
- USB特性
- 用USB對電池充電的要求
解決方案:
- 用USB端口對NiMH電池智能充電
相關閱讀:
解析USB 3.0標準
http://wap.0-fzl.cn/art/artinfo/id/80011933
USB 3.0應用的ESD保護設計
http://wap.0-fzl.cn/art/artinfo/id/80013336
靜電放電保護時怎樣維持USB信號完整性
http://wap.0-fzl.cn/art/artinfo/id/80014261
引言
通用串行總線(USB)端口是一種帶有電源和地的雙向數據端口。USB可以連接所有類型的外圍設備,包括外部驅動器、存儲設備、鍵盤、鼠標、無線接口、攝像機和照相機、MP3播放器以及數不盡的各種電子設備。這些設備有許多采用電池供電,其中一些帶有內置電池。對於電池充電設計來說,應用廣泛的USB既帶來了機遇,也帶來了挑戰。本文闡述了如何將一個簡單的電池充電器與USB電源進行接口。文章回顧了USB電源總線的特性,包括電壓、電流限製、浪湧電流、連接器以及電纜連接問題。同時介紹了鎳氫電池(NiMH)和鋰電池技術、充電方法以及充電終止技術。給出了一個完整的示例電路,用於實現USB端口對NiMH電池智能充電,並給出了充電數據。
1 USB特性
USB總(zong)線(xian)能(neng)夠(gou)為(wei)低(di)功(gong)耗(hao)電(dian)子(zi)設(she)備(bei)提(ti)供(gong)電(dian)源(yuan)。總(zong)線(xian)電(dian)源(yuan)與(yu)電(dian)網(wang)隔(ge)離(li),並(bing)且(qie)具(ju)有(you)很(hen)好(hao)的(de)穩(wen)定(ding)性(xing)。但(dan)是(shi),可(ke)用(yong)電(dian)流(liu)有(you)限(xian),同(tong)時(shi)負(fu)載(zai)和(he)主(zhu)機(ji)或(huo)電(dian)源(yuan)之(zhi)間(jian)存(cun)在(zai)潛(qian)在(zai)的(de)互(hu)操(cao)作(zuo)問(wen)題(ti)。
USB端口由90Ω雙向差分屏蔽雙絞線、VBUS (+5V電源)和地組成。這4條線由鋁箔內屏蔽層和編織網外屏蔽層進行屏蔽。最新的USB規範標準是2.0版,可以從USB組織免費獲得。要做到完全符合該規範標準,需要通過一個功能控製器來實現設備和主機間的雙向通信。規範定義了1個單位負載為100mA (最大)。任何設備允許吸取的最大電流為5個單位負載。
USB端口可分為低功率端口和大功率端口兩類,低功率端口可提供1個單位負載的電流,大功率端口可最多提供5個單位負載的電流。當設備剛連接到USB端口時,枚舉過程對器件進行識別,並確定其負載要求。在此過程中,隻允許設備從主機吸取最多1個單位負載的電流。枚舉過程完成後,如果主機的電源管理軟件允許,則大功率設備可以吸取更大的電流。
某些主機係統(包括下遊USB集線器)通過保險絲或者有源電流檢測器提供限流功能。如果USB設備未經過枚舉過程便從USB端口吸取大電流(超過1個單位負載),則主機會檢測到過流狀態,並會關閉正在使用的一個或多個USB端口。市場上供應的許多USB設備,包括獨立電池充電器,都沒有功能控製器來處理枚舉過程,但吸取的電流卻超過了100mA。在這種不恰當的條件下,這些設備可能導致主機出現問題。例如,如果一個吸取500mA電流的設備插入總線供電的USB集線器,而且未進行正確的枚舉過程,則可能導致集線器端口和主機端口同時過載。
主zhu機ji操cao作zuo係xi統tong采cai用yong高gao級ji電dian源yuan管guan理li時shi情qing況kuang會hui更geng加jia複fu雜za,特te別bie是shi筆bi記ji本ben電dian腦nao,它ta總zong是shi希xi望wang端duan口kou電dian流liu盡jin可ke能neng低di。在zai某mou些xie節jie電dian模mo式shi下xia,計ji算suan機ji會hui向xiangUSB設she備bei發fa出chu掛gua起qi命ming令ling,而er後hou則ze認ren為wei設she備bei進jin入ru了le低di功gong耗hao模mo式shi。設she備bei中zhong包bao含han一yi個ge能neng與yu主zhu機ji進jin行xing通tong信xin的de功gong能neng控kong製zhi器qi始shi終zhong是shi一yi個ge比bi較jiao好hao的de做zuo法fa,即ji使shi對dui於yu低di功gong耗hao設she備bei來lai說shuo也ye是shi如ru此ci。
USB 2.0規範非常全麵,規定了電源的質量、連接器構造、電纜材質、rongxudedianyadieluoyijilangyongdianliudeng。didianliuhedadianliuduankoujuyoubutongdedianyuanzhibiao。zhezhuyaoshiyouzhujihefuzaijiandelianjieqihedianlanshangdedianyadieluojuedingde,bingbaokuoyouUSB供電的集線器上產生的電壓跌落。包括計算機或者自供電USB集線器在內的主機,都具有大電流端口,可提供最大500mA的電流。無源、總線供電的USB集線器具有低電流端口。表1列出了USB大電流和低電流端口上遊端(電源)引腳允許的電壓容限。
表1. USB 2.0規範電源質量標準 Parameter Requirement

*這些指標適用於上遊端主機或集線器端口的連接器引腳。電纜和連接器上的I x R跌落需另外考慮。
在符合USB 2.0規範的主機中,大功率端口的上遊端具有120uF、低ESR電容。所連接的USB設備的輸入電容限製在10?F以內,在最初的負載連接階段,允許負載從主機(或自供電集線器)吸取的最大電荷數為50?C。這樣一來,當新設備連接至USB端口時,上遊端口的瞬態電壓跌落小於0.5V。如果負載正常工作時需要更大的輸入電容,則必須提供浪湧電流限製器,以保證對更大的電容充電時電流不會超過100mA。
[page]
當USB端口帶有一個總線供電的USB集線器,集線器上接了低功耗設備時,USB口上允許的直流電壓跌落如圖1所示。大功率負載與總線供電的集線器連接時,電壓跌落將超過圖1給出的指標,並會引起總線過載。

圖1. 主機至低功率負載的電壓跌落大於圖中給出的允許直流電壓跌落時,會引起總線過載。
2 電池充電要求
2.1 單節鋰離子和鋰聚合物電池
如今的鋰電池充電至最大額定容量後,其電壓通常為4.1V至4.2V之間。當前市場上正在出售的、更新的、容量更大的電池,其電壓範圍在4.3V至4.4V之間。典型的棱柱形鋰離子(Li+)和鋰聚合物(Li-Poly)電池容量為600mAh至1400mAh。
對Li+和Li-Poly電dian池chi來lai說shuo,首shou選xuan的de充chong電dian曲qu線xian是shi從cong恒heng流liu充chong電dian開kai始shi,一yi直zhi持chi續xu到dao電dian池chi電dian壓ya達da到dao額e定ding電dian壓ya。然ran後hou,充chong電dian器qi對dui電dian池chi兩liang端duan的de電dian壓ya進jin行xing調tiao節jie。這zhe兩liang種zhong調tiao節jie方fang式shi構gou成cheng了le恒heng流liu(CC)恒壓(CV)充電方式。因此,這種類型的充電器通常稱為CCCV充電器。CCCV充電器進入CV模式後,電池的充電電流開始下降。若采用0.5C至1.5C的典型充電速率充電,則當電池達到其充滿容量的80%至90%時,充電器由CC模式轉換為CV模式。充電器一旦進入CV充電模式,則對電池電流進行監視;當電流達到最低門限(幾毫安或者幾十毫安)時,充電器終止充電。鋰電池的典型充電曲線如圖2所示。

圖2. 使用CCCV充電器對Li+電池充電時的典型曲線
從圖1所示的USB電壓跌落指標可以看出,端口供電集線器的下遊低功率端口電壓不具備足夠的餘量,很難將電池充至4.2V。充電通路上存在的小量額外電阻會妨礙正常充電。
Li+和Li-Poly電池應在合適的溫度下進行充電。製造商推薦的最高充電溫度通常為+45°C至+55°C之間,允許的最大放電溫度可再高出10°C左右。這些電池使用的材料,化學性質非常活潑,如果電池溫度超過+70°C,會hui發fa生sheng燃ran燒shao。鋰li電dian池chi充chong電dian器qi應ying具ju備bei熱re關guan斷duan電dian路lu,該gai電dian路lu監jian視shi電dian池chi溫wen度du,如ru果guo電dian池chi溫wen度du超chao過guo製zhi造zao商shang推tui薦jian的de最zui大da充chong電dian溫wen度du時shi,則ze終zhong止zhi充chong電dian。
2.2 鎳氫電池(NiMH)
NiMH電池比鋰電池要重一些,其能量密度也比鋰電池低。一直以來,NiMH電池比鋰電池要便宜,但是最近二者的價格差在縮小。NiMH電池具有標準尺寸,在大多數應用中可直接替換堿性電池。每節電池的標稱電壓為1.2V,充滿後會達到1.5V。
通常采用恒流源對NiMH電dian池chi充chong電dian。當dang達da到dao充chong滿man狀zhuang態tai時shi,會hui發fa生sheng放fang熱re化hua學xue反fan應ying,並bing導dao致zhi電dian池chi溫wen度du上shang升sheng,電dian池chi端duan電dian壓ya降jiang低di。可ke檢jian測ce電dian池chi溫wen度du上shang升sheng速su率lv或huo者zhe負fu向xiang電dian壓ya變bian化hua率lv,並bing用yong來lai終zhong止zhi充chong電dian。這zhe些xie充chong電dian終zhong止zhi方fang法fa分fen別bie稱cheng為weidT/dt和-ΔV。充電速率非常低時,dT/dt和-ΔV不太明顯,很難精確檢測到。電池開始進入過充狀態時,dT/dt和-ΔV響應開始顯現。此時如果繼續充電,將損壞電池。
[page]
終止檢測在充電速率大於C/3時要比低充電速率時容易得多。溫度上升速率大約為1°C/分鍾,-ΔV響應也比低充電速率時更明顯。快充結束後,建議以更小的電流再充一段時間,以徹底充足電池(補足充電)。補足充電階段結束後,采用C/20或者C/30的涓充電流來補償自放電效應,使電池維持在充滿狀態。圖3所示為采用DS2712 NiMH充電器對NiMH電池(事先已充了一部分電)進(jin)行(xing)充(chong)電(dian)的(de)電(dian)池(chi)電(dian)壓(ya)曲(qu)線(xian)。在(zai)該(gai)圖(tu)中(zhong),上(shang)麵(mian)一(yi)條(tiao)曲(qu)線(xian)的(de)數(shu)據(ju)在(zai)充(chong)電(dian)電(dian)流(liu)正(zheng)在(zai)灌(guan)入(ru)電(dian)池(chi)時(shi)獲(huo)得(de),下(xia)麵(mian)那(na)條(tiao)曲(qu)線(xian)的(de)數(shu)據(ju)在(zai)切(qie)斷(duan)電(dian)流(liu)時(shi)測(ce)得(de)。在(zai)DS2712中,該電壓差被用來區分NiMH電池和堿性電池。如果檢測到堿性電池,則DS2712不會對它進行充電。

圖3. 采用DS2712充電控製器對NiMH電池充電
2.3 開關與線性
USB 2.0規範允許低功率端口提供最大100mA電流,大功率端口提供最大500mA電流。如果采用線性調整器件來調節電池充電電流,這也就是最大可提供的充電電流。線性調整器件(圖4)的功耗為P = VQ x IBATT。這會造成調整管發熱,可能需要安裝散熱器,以防止過熱。

圖4. 功耗等於電池充電電流乘以調整管兩端的電壓
對應5V標稱輸入電壓,調整器件消耗的功率與電池類型、數量和電池電壓有關。

圖5. 采用5.0V電壓的USB端口對NiMH電池充電時,線性調整器件的功耗[page]
標稱輸入電壓為5.0V時,線性USB充電器對NiMH電池充電的功耗計算結果如圖5所示。對單節電池充電時,線性充電器的效率僅為30%;對兩節電池充電時,效率為60%。用500mA電流對單節電池充電時,功耗會高達2W。這樣的功耗通常需要加散熱器。功耗為2W時,熱阻為+20°C/W的散熱器在+25°C環境溫度下會被加熱至大約+65°C,要得到滿額性能,還需要有流動空氣來協助其散熱。處於空氣靜止的封閉空間內,溫度會更高。
采用基於開關調節器的充電器可解決多個問題。首先,與線性充電器相比,能夠以更快的速率、更大的電流對電池進行充電(圖6)。由於功耗較低、發熱較少,熱管理方麵的問題也減少了。同時,由於運行溫度降低,充電器更加可靠。

圖6. 對單節NiMH電池充電時,線性充電器和開關充電器的充電時間不同
圖6中的計算結果基於以下條件和假設得到:采用高功率USB口最大允許電流(500mA)的大約90%充電;開關調節器采用非同步整流的buck轉換器,具有77%效率。
2.4 電路實例
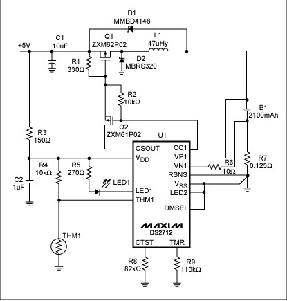
圖7所示電路是用於單節NiMH電池充電的開關模式降壓型調節器。它采用DS2712充電控製器調節充電電流和終止充電。充電控製器監視溫度、電池電壓和電池電流。如果溫度超過+45°C或者低於0°C,控製器不會對電池充電。

圖7. USB端口對單節NiMH電池快速充電的原理圖[page]
如圖7所示,Q1是降壓型充電器的開關功率晶體管;L1是濾波電感;D1是續流或整流二極管。輸入電容C1為10uF、超低ESR的陶瓷濾波電容。用鉭電容或者其它電解電容替代C1會使充電器的性能降低。R7是電流調節器檢測放大器的檢流電阻。DS2712的基準電壓為0.125V,並具有24mV滯回。通過CSOUT提供閉環、開關模式電流控製。充電控製引腳CC1將Q2的柵極拉低時,使能Q1的柵極驅動。Q1和Q2均為低Vt (柵-源門限電壓)的pMOSFET。CC1和CSOUT均為低電平時,Q2的漏-源電壓將稍大於Vt。該電壓以及CSOUT的正向壓降構成了Q1的柵極開關電壓。CC1為低電平時,啟動電流閉環控製。圖8所示為啟動開關時的波形。上方波形是0.125Ω (檢流電阻兩端的電壓,下方波形是Q1漏極至GND的電壓。開始時,當Q1打開(CC1和CSOUT均為低電平)時,電感電流向上爬升。當電流增大到使檢流電阻兩端的電壓達到0.125V時,CSOUT變為高電平,開關關斷。此後,電感電流開始下降,直到檢流電阻兩端的電壓達到約0.1V,CSOUT又變為低電平。隻要CC1為低電平,該過程將一直持續。

圖8. USB NiMH充電器的啟動波形
DS2712的內部狀態機控製著CC1的工作。充電開始時,DS2712先對電池進行狀態測試,以確保電池電壓在1.0V至1.65V之間,並確認溫度在0°C至+45°C之間。如果電壓低於1.0V,DS2712將以0.125的占空比拉低CC1,對電池緩慢充電,以防損壞電池。一旦電池電壓超過1.0V後,狀態機轉為快充模式。快充時占空比為31/32,即大約97%。“跳過”的間隙內進行電池阻抗測試,以確保不會對錯誤放入充電器的高阻抗電池(例如堿性電池)進行充電。檢測到-2mV的-ΔV後,快充結束。如果未檢測到-ΔV,將持續快充,直到快充定時器超時,或檢測到過溫或者過壓故障狀態(包括阻抗不合格)為止。快充完成(由於-ΔV或快充定時器超時) 後,DS2712進入定時補足充電模式,占空比為12.5%,持續時間為所設快充定時的一半。補足充電完成後,充電器進入維持模式,占空比為1/64,直到電池被拿走或重新上電。
采用圖7所示充電器和大功率USB端口對2100mAh NiMH電池充電時,快充時間為2小時多一點,大約3個小時完成包括補足充電在內的全部充電過程。從端口吸取的電流為420mA。如果需要與主機進行枚舉過程,並需要大電流使能操作,可在R9和地之間串聯一個開漏極nMOSFET。如果MOSFET關斷,則TMR浮空,DS2712進入掛起狀態。
3 總結
對於小型消費類電子設備的電池充電而言,USB端口是一個經濟、實用的電源。為完全符合USB 2.0規範,連接在USB端(duan)口(kou)上(shang)的(de)負(fu)載(zai)必(bi)須(xu)能(neng)夠(gou)與(yu)主(zhu)機(ji)進(jin)行(xing)雙(shuang)向(xiang)通(tong)信(xin)。負(fu)載(zai)也(ye)必(bi)須(xu)符(fu)合(he)電(dian)源(yuan)管(guan)理(li)要(yao)求(qiu),包(bao)括(kuo)低(di)功(gong)耗(hao)模(mo)式(shi),以(yi)及(ji)便(bian)於(yu)主(zhu)機(ji)確(que)定(ding)何(he)時(shi)需(xu)要(yao)從(cong)端(duan)口(kou)吸(xi)取(qu)大(da)電(dian)流(liu)的(de)手(shou)段(duan)。盡(jin)管(guan)部(bu)分(fen)兼(jian)容(rong)的(de)係(xi)統(tong)能(neng)夠(gou)適(shi)應(ying)大(da)部(bu)分(fen)USB主機,但有時會出現意想不到的結果。隻有很好地理解USB規範要求和負載的期望,才能在對於規範的兼容性與負載複雜度之間取得較好的平衡。
- 噪聲中提取真值!瑞盟科技推出MSA2240電流檢測芯片賦能多元高端測量場景
- 10MHz高頻運行!氮矽科技發布集成驅動GaN芯片,助力電源能效再攀新高
- 失真度僅0.002%!力芯微推出超低內阻、超低失真4PST模擬開關
- 一“芯”雙電!聖邦微電子發布雙輸出電源芯片,簡化AFE與音頻設計
- 一機適配萬端:金升陽推出1200W可編程電源,賦能高端裝備製造
- 邊緣AI的發展為更智能、更可持續的技術鋪平道路
- 每台智能體PC,都是AI時代的新入口
- IAR作為Qt Group獨立BU攜兩項重磅汽車電子應用開發方案首秀北京車展
- 構建具有網絡彈性的嵌入式係統:來自行業領袖的洞見
- 數字化的線性穩壓器
- 車規與基於V2X的車輛協同主動避撞技術展望
- 數字隔離助力新能源汽車安全隔離的新挑戰
- 汽車模塊拋負載的解決方案
- 車用連接器的安全創新應用
- Melexis Actuators Business Unit
- Position / Current Sensors - Triaxis Hall




