第三講:應用於台式計算機、平板電視的高效能電源控製器方案
發布時間:2011-12-20 來源:CNT Networks
中心議題:
相關閱讀:
【class1】:高能效電源的設計指南
http://wap.0-fzl.cn/art/artinfo/id/80014501?source=lecture
【class2】:筆記本電腦電源適配器設計實例
http://wap.0-fzl.cn/art/artinfo/id/80014606?source=lecture
【class4】:高能效太陽能充電控製器設計實例
http://wap.0-fzl.cn/art/artinfo/id/80014816?source=lecture
【class5】:高能效智能電表電源方案
http://wap.0-fzl.cn/art/artinfo/id/80014979?source=lecture
計算機、服務器及平板電視向來是能效規範機構的重要目標,這些設備必須在滿足高性能的同時符合最新能效要求。本文將介紹應用於計算機ATX電源及平板電視的高能效、高性能功率因數校正(PFC)及半橋諧振雙電感加單電容(LLC)組合控製器NCP1910的主要特性及電源段的應用設計要點,幫助工程師更好地采用NCP1910進行相關的電源設計。
現有方案及存在的問題
用於上述電源設計的現有方案存在的最大問題是元器件數量太多,首先必須要有帶主電源輸入欠壓(LBO)保護功能的PFC控製器,還要有帶輸入欠壓(BO)保護及閂鎖功能的LLC控製器;用於處理“功率良好”(PG)信號的比較器,以及用於感測的額外電路也必不可少。此外,為了實現次級端過壓保護(OVP),需要可控矽整流器(SCR)、比較器及感測電路;為了提供LLC短路保護(SCP)並兼顧PFC工作異常狀況,還需要其他一些元件。如果能在一個單芯片中結合所有功能,實現一種組合控製器就可以使這些問題迎刃而解。
高性能CCMPFC及LLC組合控製器的優勢
安森美半導體推出的NCP1910在單芯片中結合了PFC和LLC控製器,集成了這兩個轉換器所需的全部信號交換(handshaking)功能,既可提高可靠性,又可支持更簡單、更高密度的設計。NCP1910采用SOIC-24封裝,適用於高功率的ATX、一體機(all-in-one)及服務器、平板電視電源。
圖1是采用NCP1910的典型應用電路圖共用電路,它包括遠程PFC段、LLC段,以及實現導通/關閉、功率良好(PG)等的共用電路。
PFC段具有以下一些特性:
•固定頻率連續導電模式(CCM)PFC可提供65kHz,100kHz、133kHz及200kHz選擇;
•可編程過流閾值提供優化的感測電阻;
•過功率限製可根據平均輸入電壓限製電流;
•PFC異常保護,可以在出現PFC異常的情況下,器件停止工作,即使輸入為高線路電壓;
•欠壓保護可避免反饋網絡中出現錯誤連接的情況下受損;
•快速瞬態響應旨在維持Vbulk穩壓:
--過壓保護可自動恢複OVP閾值(穩壓電平的105%);
--動態響應增強器可在Vbulk降至低於其穩壓電平的95%時,使用其內部200µA電流源來加快穩壓環路速度;
•冗餘OVP(OVP2)使用專用引腳來閂鎖VbulkOVP;
•可調節線路輸入欠壓帶50ms消隱時間(blanktime),避免在低輸入電壓時受損;
•Vin2前饋可優化功率因數;
•PowerBoost可在極端線路瞬態條件下調節Vbulk(如264Vac→90Vac);
•可調節頻率反走提升輕載能效;
•軟啟動;
•圖騰柱(TotemPole)驅動能力為±1.0A門驅動器。
[page]
LLC段具有以下一些特性:
•25kHz至500kHz的寬工作頻率範圍;
•板上固定死區時間為300ns,可避免shot-through;
•在軟啟動或重啟時,專用引腳將SS電容放電至地,從而提供平順的輸出電壓上升;在LLC被CS/FF引腳(>1V)或BO功能關閉時,SS引腳給CSS放電,並提供純粹的軟啟動;
•高壓驅動器門驅動器為+0.5A-1.0A;
•雙故障保護電平位於CS/FF引腳:
--CS/FF>1V:LLC轉換器立即通過將CSS接地來增加開關頻率。這是一種自動恢複保護模式;
--CS/FF>1.5V:當故障嚴重並使CS/FF高於1.5V時閂鎖;
•可調節輸入欠壓(BO),FB引腳電壓占Vbulk的一部分,不需要高壓感測軌,可以省電;
•NCP1910B有跳周期工作功能,當反饋腳電壓低於0.4V時,LLC驅動器進入跳周期模式,降低頻率,提升輕載能效。
簡便的設計方法
使用NCP1910進行設計過程非常簡單,隻要三步即可完成,如圖2所示。第一步是設計PFC段,第二步是設計LLC段,第三步是設計信號交換部分。
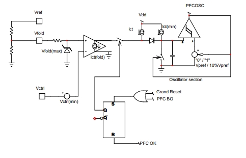
電路中的BO及PG電平是由R1、R2、R3決定的,無須感測高壓。BO電平在Vbulk電平(如300V,取決於電源係統的設計要求)時使LLC停止工作;PG電平在Vbulk電平時,器件通知次級端監控電路,產生功率故障(PowerFail)信號;在PFC頻率反走輸入功率級時,PFC開始降低工作頻率。以下是PFC段和/或LLC段運用熱關閉及過流、過壓、欠壓、過功率、輸入欠壓等保護特性,以及頻率反走、跳周期等提升能效的技巧。
NCP1910的工作序列如圖3所示,如果PFC未就緒,LLC就不能啟動;一旦PFC就緒,就會開始一段20ms的延遲;延遲結束後PGout引腳假定為低電平,LLC可以開始工作。在撥除交流輸入關閉電源時Vbulk降低,到達PG信號時,PGout引腳被釋放(開路);如果Vbulk到達LLC停止電平,LLC停止工作;或者如果Vbulk緩慢下降,如處在輕載狀態,LLC會在PGout引腳被釋放5ms後停止工作。
遠程導通/關閉:以專用引腳接收由次級端監控芯片由光耦控製的導通/關閉(on/off)信號;在導通/關閉引腳被釋放開路時,PFC及LLC均停止工作;在導通/關閉引腳接地時,PFC開始軟啟動→PFCok→20ms後,LLC開始軟啟動。
[page]
熱關閉(TSD):過熱保護功能有助於實現良好的電源設計。當結點溫度超過140℃時,該功能激活,驅動器變為低電平;結點溫度降到典型值30℃時器件恢複工作。
頻率反走:可以提高輕載效率,設定Vfold以確定功率開始反走的Vfold值;當(VCTRL –VCTRL(min))小於Vfold時,頻率開始反走;內部鉗位限製反走的最大功率;啟動時無反走。

圖6:頻率反走
VCTRL與功率及頻率的關係:當輸出功率下降時,VCTRL隨之下降;當到達反走設定點時,頻率線性下降;65kHz版本將最小頻率內部設定為40kHz。
[page]
PFC段:
1.線路輸入欠壓(BO)保護:線路輸入欠壓引腳接收部分平均輸入電流,因此,感測到低線路電壓時,50ms定時器就會激活。這段消隱時間用於幫助符合維持要求。如果線路電壓在50ms消隱延遲結束時仍處於低電平,輸入欠壓保護就被觸發,PFC驅動器關閉,VCTRL引腳接地,可使器件在故障消失時使用軟啟動。

2.快速瞬態響應/過壓保護(OVP):當VFB>105%VPREF時,過壓保護激活,驅動器輸出變為低電平;當VFB低於103.2%VPREF時,器件自動恢複工作。
3.冗餘OVP(閂鎖):專用OVP2引腳用來保護大電容;電路中內置的20µs濾波器用來提供更佳的噪聲免疫性。當OVP2比較器被觸發時,PFC及LLC均關閉。PFCok信號假定為低電平時,PGout被釋放開路,使LLC停止工作。
4.PFC異常檢測:PFC異常檢測的目的在於,如果PFC沒有正常工作,那麼即使出現高線路電壓,PFC和LLC均應停止工作。例如,在高線路電壓時PFC驅動器電阻損毀的情況。實現PFC異常檢測保護的方法是:如果VCTRL保持在最高電平或低於最低電平,如VCTRL引腳異常短路,且時間長於1秒(tPFCabnormal),則PFCok內部信號下降,PGout引腳立即釋放開路,通知係統電源將關閉;5ms後LLC停止工作(tDEL2)。
5.欠壓保護(UVP)/反饋環路異常保護:UVP可以防止在反饋故障條件下啟動。當VFB<8%VPREF=0.2V時,UVP激活,器件關閉;當VFB高於12%VPREF=0.3V時,器件自動開始工作。
6.PowerBoost:PFCPowerBoost功能的目的是在輸入線路從高線路電壓向低線路電壓劇烈變化(如滿載時從264Vac劇降至90Vac)時,限製輸出功率,防止Vbulk將大幅下降,可能使Vout超出穩壓範圍。VLBO是Vac的平均值。
在下列情況時,VLBO可下拉至2V(VLBO(PD)):VLBO高於2V(高線路電壓時),以及VCTRL處於最大值的時間長於4ms(tPFCflag);Vbulk低於額定輸出的95%時。PFCPowerBoost功能在啟動時被禁止;最長下拉持續時間的典型值為5ms(tLBO(PDlimit));在後續最少70ms時間(tLBO(PDblank))內,開關保持在開路狀態。
[page]
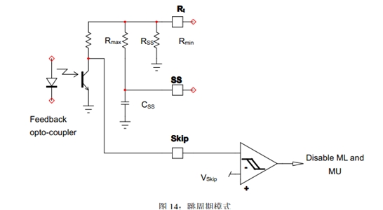
LLC段:LLC拓撲結構為半橋雙電感(LL)加單電容,其恒定占空比為50%,利用頻率變化可以提升穩壓效果。
1.一個引腳用於Fmax、Fmin及FSS:Rmin決定LLC最小頻率;Rmin//Rmax決定LLC最大頻率;Rmin//RSS決定LLC啟動頻率;RSS和CSS決定軟啟動持續時間。Rt引腳控製LLC
2.完整軟啟動:SS引腳接地條件是:啟動,或CS/FF高於VCS1(1V),或BO激活,或tDEL2結束。僅在VSS低於VSS(RST)時,SS引腳上的開關被釋放開路,執行從啟動(重啟)開始的完整軟啟動。
3.跳周期模式(僅B版本提供):跳周期模式在輕載時可削減LLC輸出脈衝,從而避免任何頻率失控(runaway),改善待機能耗。
[page]
為了幫助設計,半導體廠商還提供演示電路板(原型板),其輸入電壓為90v-265vac,輸出為12V/25A,5V/2A(用於待機)。
能效測試結果表明,該演示電路板的能效等級目標,如典型負載能效及功率因數、空載及待機輸入能耗等如表1所示。
總結
ATX電源新產品NCP1910高性能組合控製器在單顆IC中集成了功率因數校正(PFC)和主電源段控製器,具有PFC獨立OVP、PFC動態響應增加器、PFC輕載頻率反走、寬頻率範圍LLC、帶高壓驅動器及極佳OCP、遠程導通/關閉控製及組合管理,可以為台式個人計算機、平板電視提供高能效、高性能的電源設計。
- 高性能CCMPFC及LLC組合控製器的優勢對比
- 了解LLC段和PFC段的一些特性
- 使用NCP1910進行簡便的設計
- 學習PFC段和LLC段設計方法
相關閱讀:
【class1】:高能效電源的設計指南
http://wap.0-fzl.cn/art/artinfo/id/80014501?source=lecture
【class2】:筆記本電腦電源適配器設計實例
http://wap.0-fzl.cn/art/artinfo/id/80014606?source=lecture
【class4】:高能效太陽能充電控製器設計實例
http://wap.0-fzl.cn/art/artinfo/id/80014816?source=lecture
【class5】:高能效智能電表電源方案
http://wap.0-fzl.cn/art/artinfo/id/80014979?source=lecture
計算機、服務器及平板電視向來是能效規範機構的重要目標,這些設備必須在滿足高性能的同時符合最新能效要求。本文將介紹應用於計算機ATX電源及平板電視的高能效、高性能功率因數校正(PFC)及半橋諧振雙電感加單電容(LLC)組合控製器NCP1910的主要特性及電源段的應用設計要點,幫助工程師更好地采用NCP1910進行相關的電源設計。
現有方案及存在的問題
用於上述電源設計的現有方案存在的最大問題是元器件數量太多,首先必須要有帶主電源輸入欠壓(LBO)保護功能的PFC控製器,還要有帶輸入欠壓(BO)保護及閂鎖功能的LLC控製器;用於處理“功率良好”(PG)信號的比較器,以及用於感測的額外電路也必不可少。此外,為了實現次級端過壓保護(OVP),需要可控矽整流器(SCR)、比較器及感測電路;為了提供LLC短路保護(SCP)並兼顧PFC工作異常狀況,還需要其他一些元件。如果能在一個單芯片中結合所有功能,實現一種組合控製器就可以使這些問題迎刃而解。
高性能CCMPFC及LLC組合控製器的優勢
安森美半導體推出的NCP1910在單芯片中結合了PFC和LLC控製器,集成了這兩個轉換器所需的全部信號交換(handshaking)功能,既可提高可靠性,又可支持更簡單、更高密度的設計。NCP1910采用SOIC-24封裝,適用於高功率的ATX、一體機(all-in-one)及服務器、平板電視電源。
圖1是采用NCP1910的典型應用電路圖共用電路,它包括遠程PFC段、LLC段,以及實現導通/關閉、功率良好(PG)等的共用電路。

•固定頻率連續導電模式(CCM)PFC可提供65kHz,100kHz、133kHz及200kHz選擇;
•可編程過流閾值提供優化的感測電阻;
•過功率限製可根據平均輸入電壓限製電流;
•PFC異常保護,可以在出現PFC異常的情況下,器件停止工作,即使輸入為高線路電壓;
•欠壓保護可避免反饋網絡中出現錯誤連接的情況下受損;
•快速瞬態響應旨在維持Vbulk穩壓:
--過壓保護可自動恢複OVP閾值(穩壓電平的105%);
--動態響應增強器可在Vbulk降至低於其穩壓電平的95%時,使用其內部200µA電流源來加快穩壓環路速度;
•冗餘OVP(OVP2)使用專用引腳來閂鎖VbulkOVP;
•可調節線路輸入欠壓帶50ms消隱時間(blanktime),避免在低輸入電壓時受損;
•Vin2前饋可優化功率因數;
•PowerBoost可在極端線路瞬態條件下調節Vbulk(如264Vac→90Vac);
•可調節頻率反走提升輕載能效;
•軟啟動;
•圖騰柱(TotemPole)驅動能力為±1.0A門驅動器。
[page]
LLC段具有以下一些特性:
•25kHz至500kHz的寬工作頻率範圍;
•板上固定死區時間為300ns,可避免shot-through;
•在軟啟動或重啟時,專用引腳將SS電容放電至地,從而提供平順的輸出電壓上升;在LLC被CS/FF引腳(>1V)或BO功能關閉時,SS引腳給CSS放電,並提供純粹的軟啟動;
•高壓驅動器門驅動器為+0.5A-1.0A;
•雙故障保護電平位於CS/FF引腳:
--CS/FF>1V:LLC轉換器立即通過將CSS接地來增加開關頻率。這是一種自動恢複保護模式;
--CS/FF>1.5V:當故障嚴重並使CS/FF高於1.5V時閂鎖;
•可調節輸入欠壓(BO),FB引腳電壓占Vbulk的一部分,不需要高壓感測軌,可以省電;
•NCP1910B有跳周期工作功能,當反饋腳電壓低於0.4V時,LLC驅動器進入跳周期模式,降低頻率,提升輕載能效。
簡便的設計方法
使用NCP1910進行設計過程非常簡單,隻要三步即可完成,如圖2所示。第一步是設計PFC段,第二步是設計LLC段,第三步是設計信號交換部分。

NCP1910的工作序列如圖3所示,如果PFC未就緒,LLC就不能啟動;一旦PFC就緒,就會開始一段20ms的延遲;延遲結束後PGout引腳假定為低電平,LLC可以開始工作。在撥除交流輸入關閉電源時Vbulk降低,到達PG信號時,PGout引腳被釋放(開路);如果Vbulk到達LLC停止電平,LLC停止工作;或者如果Vbulk緩慢下降,如處在輕載狀態,LLC會在PGout引腳被釋放5ms後停止工作。


熱關閉(TSD):過熱保護功能有助於實現良好的電源設計。當結點溫度超過140℃時,該功能激活,驅動器變為低電平;結點溫度降到典型值30℃時器件恢複工作。


圖6:頻率反走

PFC段:
1.線路輸入欠壓(BO)保護:線路輸入欠壓引腳接收部分平均輸入電流,因此,感測到低線路電壓時,50ms定時器就會激活。這段消隱時間用於幫助符合維持要求。如果線路電壓在50ms消隱延遲結束時仍處於低電平,輸入欠壓保護就被觸發,PFC驅動器關閉,VCTRL引腳接地,可使器件在故障消失時使用軟啟動。



5.欠壓保護(UVP)/反饋環路異常保護:UVP可以防止在反饋故障條件下啟動。當VFB<8%VPREF=0.2V時,UVP激活,器件關閉;當VFB高於12%VPREF=0.3V時,器件自動開始工作。

在下列情況時,VLBO可下拉至2V(VLBO(PD)):VLBO高於2V(高線路電壓時),以及VCTRL處於最大值的時間長於4ms(tPFCflag);Vbulk低於額定輸出的95%時。PFCPowerBoost功能在啟動時被禁止;最長下拉持續時間的典型值為5ms(tLBO(PDlimit));在後續最少70ms時間(tLBO(PDblank))內,開關保持在開路狀態。
[page]
LLC段:LLC拓撲結構為半橋雙電感(LL)加單電容,其恒定占空比為50%,利用頻率變化可以提升穩壓效果。
1.一個引腳用於Fmax、Fmin及FSS:Rmin決定LLC最小頻率;Rmin//Rmax決定LLC最大頻率;Rmin//RSS決定LLC啟動頻率;RSS和CSS決定軟啟動持續時間。Rt引腳控製LLC



[page]
為了幫助設計,半導體廠商還提供演示電路板(原型板),其輸入電壓為90v-265vac,輸出為12V/25A,5V/2A(用於待機)。


ATX電源新產品NCP1910高性能組合控製器在單顆IC中集成了功率因數校正(PFC)和主電源段控製器,具有PFC獨立OVP、PFC動態響應增加器、PFC輕載頻率反走、寬頻率範圍LLC、帶高壓驅動器及極佳OCP、遠程導通/關閉控製及組合管理,可以為台式個人計算機、平板電視提供高能效、高性能的電源設計。
特別推薦
- 噪聲中提取真值!瑞盟科技推出MSA2240電流檢測芯片賦能多元高端測量場景
- 10MHz高頻運行!氮矽科技發布集成驅動GaN芯片,助力電源能效再攀新高
- 失真度僅0.002%!力芯微推出超低內阻、超低失真4PST模擬開關
- 一“芯”雙電!聖邦微電子發布雙輸出電源芯片,簡化AFE與音頻設計
- 一機適配萬端:金升陽推出1200W可編程電源,賦能高端裝備製造
技術文章更多>>
- 如何使用工業級串行數字輸入來設計具有並行接口的數字輸入模塊
- 邊緣AI的發展為更智能、更可持續的技術鋪平道路
- 每台智能體PC,都是AI時代的新入口
- IAR作為Qt Group獨立BU攜兩項重磅汽車電子應用開發方案首秀北京車展
- 構建具有網絡彈性的嵌入式係統:來自行業領袖的洞見
技術白皮書下載更多>>
- 車規與基於V2X的車輛協同主動避撞技術展望
- 數字隔離助力新能源汽車安全隔離的新挑戰
- 汽車模塊拋負載的解決方案
- 車用連接器的安全創新應用
- Melexis Actuators Business Unit
- Position / Current Sensors - Triaxis Hall
熱門搜索






