關於RS-485接口電路,你需要的都在這裏
發布時間:2018-03-16 來源:傳感器技術 責任編輯:lina
【導讀】本設計指南討論如何設計RS-485接口電路。文中討論了平衡傳輸線標準的必要性,並給出了一個過程控製設計例子。文中還分標題討論了線路負載、信號衰減、失效保護和電流隔離。
1. 為什麼需要平衡傳輸線標準本文的重點在於工業最廣泛使用的平衡傳輸線標準:ANSI/TIA/EIA-485-A(以下簡稱485)。在回顧一些485標準的關鍵方麵後,通過一個工廠自動化例子,介紹實際項目中如何實施差分傳輸結構。遠距離、高(gao)噪(zao)聲(sheng)環(huan)境(jing)下(xia),計(ji)算(suan)機(ji)組(zu)件(jian)和(he)外(wai)設(she)之(zhi)間(jian)的(de)數(shu)據(ju)傳(chuan)輸(shu)通(tong)常(chang)是(shi)困(kun)難(nan)的(de),如(ru)果(guo)有(you)可(ke)能(neng)的(de)話(hua),盡(jin)量(liang)使(shi)用(yong)單(dan)端(duan)驅(qu)動(dong)器(qi)和(he)接(jie)收(shou)器(qi)。對(dui)於(yu)這(zhe)種(zhong)需(xu)要(yao)遠(yuan)距(ju)離(li)通(tong)訊(xun)的(de)係(xi)統(tong),推(tui)薦(jian)使(shi)用(yong)平(ping)衡(heng)數(shu)字(zi)電(dian)壓(ya)接(jie)口(kou)。
485是一個平衡(差分)數字傳輸線接口,是為了改善TIA/EIA-232(以下簡稱232)的局限性而開發出來的。485具有以下特性:“· 通訊速率高 – 可達到50M bits/s· 通訊距離遠 – 可達到1200米(注:100Kbps情況下)· 差分傳輸 – 較小的噪聲輻射· 多驅動器和接收器在實際應用中,如果兩個或更多計算機之間需要價格低廉、連接可靠的數據通訊,都可以使用485驅動器、接收器或收發器。
一個典型的例子是銷售終端機和中心計算機之間使用485傳輸信息。使用雙絞線傳輸平衡信號具有較低的噪聲耦合,加上485具有很寬的共模電壓範圍,所以485允許高達50M bit/s的速率通訊,或者在低速情況下具有數千米通訊距離。由於485用途廣泛,越來越多的標準委員會將485標準作為它們通訊標準的物理層規範。包括ANSI的SCSI(小型計算機係統接口)、Profibus標準、DIN測量總線以及中國的的多功能電能表通訊協議標準DL/T645。
485是一個平衡(差分)數字傳輸線接口,是為了改善TIA/EIA-232(以下簡稱232)的局限性而開發出來的。485具有以下特性:“· 通訊速率高 – 可達到50M bits/s· 通訊距離遠 – 可達到1200米(注:100Kbps情況下)· 差分傳輸 – 較小的噪聲輻射· 多驅動器和接收器在實際應用中,如果兩個或更多計算機之間需要價格低廉、連接可靠的數據通訊,都可以使用485驅動器、接收器或收發器。
一個典型的例子是銷售終端機和中心計算機之間使用485傳輸信息。使用雙絞線傳輸平衡信號具有較低的噪聲耦合,加上485具有很寬的共模電壓範圍,所以485允許高達50M bit/s的速率通訊,或者在低速情況下具有數千米通訊距離。由於485用途廣泛,越來越多的標準委員會將485標準作為它們通訊標準的物理層規範。包括ANSI的SCSI(小型計算機係統接口)、Profibus標準、DIN測量總線以及中國的的多功能電能表通訊協議標準DL/T645。

2.係統設計注意事項2.1線負載在485標準中,線負載要考慮線路終端和傳輸線上的負載。是否對傳輸線終端匹配取決於係統設計,也受傳輸線長度和信號速率的影響(一般情況下,低速短距離可以不進行終端匹配)。
2.1.1傳輸線終端匹配可以將傳輸線劃分為兩種模型:分布式參數模型[1]和集總參數模型[2]。測試傳輸線屬於哪種模型取決於信號的渡越(上升/下降)時間tt與驅動器輸出到線纜末端的傳播時間tpd。如果2tpd≥tt/5,則傳輸線必須按照分布式參數模型處理,並且必須處理好傳輸線終端匹配;其它情況下,傳輸線看作節點參數模型,這時傳輸線終端匹配不是必須的。注1:分布式參數模型 - 電路中的電壓和電流是時間的函數而且與器件的幾何尺寸和空間位置有關。注2:集總參數模型 - 電路中任意兩個端點間的電壓和流入任一器件端點的電流完全確定,與器件的幾何尺寸和空間位置無關。
2.1.2單位負載概念掛接在同一485通訊總線上的驅動器和接收器,其最大數量取決於它們的負載特性。驅動器和接收器的負載都是相對單位負載而衡量的。485標準規定一根傳輸總線上最多可以掛接32個單位負載。單位負載定義為:在12V共模電壓環境中,允許通過穩態負載1mA電流,或者是在-7V共模電壓環境中,允許通過穩態負載0.8mA電流。單位負載可能由驅動器、接收器和失效保護電阻組成,但不包括AC終端匹配電阻。
圖2給出了SN75LBC176A收發器單位負載計算的例子。因為這款設備將驅動器和接收器集成到一起構成了收發器(即驅動器輸出和接收器輸入連接到了同一根總線上),因此很難分別獲取驅動器泄漏電流和接收器輸入電流。為了便於計算,將接收器輸入阻抗看作12 kΩ並給收發器1mA電流。這可以代表一個單位負載,一跟傳輸總線上允許32個這樣的負載。
2.1.1傳輸線終端匹配可以將傳輸線劃分為兩種模型:分布式參數模型[1]和集總參數模型[2]。測試傳輸線屬於哪種模型取決於信號的渡越(上升/下降)時間tt與驅動器輸出到線纜末端的傳播時間tpd。如果2tpd≥tt/5,則傳輸線必須按照分布式參數模型處理,並且必須處理好傳輸線終端匹配;其它情況下,傳輸線看作節點參數模型,這時傳輸線終端匹配不是必須的。注1:分布式參數模型 - 電路中的電壓和電流是時間的函數而且與器件的幾何尺寸和空間位置有關。注2:集總參數模型 - 電路中任意兩個端點間的電壓和流入任一器件端點的電流完全確定,與器件的幾何尺寸和空間位置無關。
2.1.2單位負載概念掛接在同一485通訊總線上的驅動器和接收器,其最大數量取決於它們的負載特性。驅動器和接收器的負載都是相對單位負載而衡量的。485標準規定一根傳輸總線上最多可以掛接32個單位負載。單位負載定義為:在12V共模電壓環境中,允許通過穩態負載1mA電流,或者是在-7V共模電壓環境中,允許通過穩態負載0.8mA電流。單位負載可能由驅動器、接收器和失效保護電阻組成,但不包括AC終端匹配電阻。
圖2給出了SN75LBC176A收發器單位負載計算的例子。因為這款設備將驅動器和接收器集成到一起構成了收發器(即驅動器輸出和接收器輸入連接到了同一根總線上),因此很難分別獲取驅動器泄漏電流和接收器輸入電流。為了便於計算,將接收器輸入阻抗看作12 kΩ並給收發器1mA電流。這可以代表一個單位負載,一跟傳輸總線上允許32個這樣的負載。
隻要接收器的輸入阻抗大於12kΩ,那麼可以在一根傳輸總線上使用多於32個這樣的收發器。

2.2信號衰減和失真一個有用的常識是:在最大信號速率(單位:Hz)通訊的條件下,允許信號衰減-6dB。一般情況下,電纜供應商會提供信號衰減圖表。圖3所示的曲線顯示了24-AWG電纜衰減和頻率的關係。

確定隨機噪聲、抖動、失真等對信號影響程度的最簡單方法是使用眼圖。圖4顯示使用20AWG雙絞線電纜500米處、不同信號速率下,接收端的信號失真情況。當信號速率進一步增加,抖動的影響變得更加顯著。在1Mbit/s時,抖動大約為5%,而在3.5Mbit/s時,信號開始徹底被淹沒,傳輸質量嚴重降級。在實際係統中,可允許的最大抖動一般要小於5%。

2.3故障保護和失效保護2.3.1故gu障zhang保bao護hu和he其qi它ta任ren何he係xi統tong設she計ji一yi樣yang,必bi須xu習xi慣guan性xing的de考kao慮lv故gu障zhang應ying對dui措cuo施shi,不bu論lun這zhe些xie故gu障zhang是shi自zi然ran產chan生sheng還hai是shi因yin環huan境jing誘you導dao產chan生sheng。對dui於yu工gong廠chang控kong製zhi係xi統tong,通tong常chang要yao求qiu對dui極ji端duan噪zao聲sheng電dian壓ya進jin行xing防fang護hu。485提供的差分傳輸機製,特別是寬共模電壓範圍,使得485對(dui)噪(zao)聲(sheng)具(ju)有(you)一(yi)定(ding)的(de)免(mian)疫(yi)力(li)。但(dan)麵(mian)對(dui)複(fu)雜(za)惡(e)劣(lie)環(huan)境(jing)時(shi),其(qi)免(mian)疫(yi)力(li)可(ke)能(neng)不(bu)足(zu)。有(you)幾(ji)種(zhong)方(fang)法(fa)可(ke)以(yi)提(ti)供(gong)保(bao)護(hu),最(zui)有(you)效(xiao)的(de)方(fang)法(fa)是(shi)通(tong)過(guo)電(dian)流(liu)隔(ge)離(li),後(hou)麵(mian)會(hui)討(tao)論(lun)這(zhe)個(ge)方(fang)法(fa)。
dianliugelinenggoutigonggenghaodexitongjibaohu,danshijiageyegenggao。gengliuxingbingqiebijiaobianyidefanganshishiyongerjiguanbaohu。shiyongerjiguanfangfadaitidianliugelishiyizhongzhezhongfangfa,zaigengdicengcishangtigongbaohu。waijieerjiguanheneibujichengshuntaibaohuerjiguandeliziruxiatusuoshi:圖5所示485收發器SN75LBC176外接二極管來防止瞬態毛刺。
dianliugelinenggoutigonggenghaodexitongjibaohu,danshijiageyegenggao。gengliuxingbingqiebijiaobianyidefanganshishiyongerjiguanbaohu。shiyongerjiguanfangfadaitidianliugelishiyizhongzhezhongfangfa,zaigengdicengcishangtigongbaohu。waijieerjiguanheneibujichengshuntaibaohuerjiguandeliziruxiatusuoshi:圖5所示485收發器SN75LBC176外接二極管來防止瞬態毛刺。

圖6所示內部集成瞬態抑製二極管的485收發器SN75LBC184,用於既希望使用完整485功能,PCB空間又受限的場合。SN75LBC184在內部集成了保護二極管,針對高能量電氣噪聲環境,可直接替換SN75LBC176。

2.3.2失效保護許多485應用也要求提供失效保護,失效保護對於應用層是很有用的,需要仔細考慮並充分理解。在任何多個驅動器/jieshouqigongyongtongyizongxiandejiekouxitongzhong,qudongqidaduoshushijianchuyufeihuodongzhuangtai,zhegezhuangtaibeichengweizongxiankongxianzhuangtai。dangqudongqichuyukongxianzhuangtaishi,qudongqishuchugaozutai。
當總線空閑時,沿線電壓處於浮空狀態(也就是說,不確定是高電平還是低電平)。這可能會造成接收器被錯誤地觸發為高電平或低電平(取決於環境噪聲和線路浮空前最後一次電平極性)。顯然,這種情況是不受歡迎的。在接收器前麵需要有相關電路,將這種不確定狀態變成已知的、預先約定好的電平,這稱之為失效保護。此外,失效保護還要能防止因短路而引起的數據錯誤。
有you很hen多duo方fang法fa可ke以yi實shi現xian失shi效xiao保bao護hu,包bao括kuo增zeng加jia硬ying件jian電dian路lu和he使shi用yong軟ruan件jian協xie議yi。盡jin管guan軟ruan件jian協xie議yi實shi現xian起qi來lai比bi較jiao複fu雜za,但dan這zhe是shi優you先xian推tui薦jian的de方fang法fa。但dan是shi因yin為wei大da多duo數shu係xi統tong設she計ji師shi、yingjianshejishigengxihuanshiyongyingjianshixianshixiaobaohu,zengjiayingjiandianlushixianshixiaobaohugengjingchangbeishiyong。wulunchuxianduanluhaishikailuqingkuang,shixiaobaohudianlubixuweijieshouqitigongmingquedeshurudianya。ruguotongxunxiansuochuhuanjingfeichangelie,zexianluzhongduanpipeiyeshibixude。
目前很多廠商開始將一些失效保護電路(如開路失效保護)集成到芯片內部。通常這些額外的電路隻是在接收器同相輸入端增加一個大阻值上拉電阻、在接收器反相端增加一個大阻值下拉電阻。這兩個電阻通常在100KΩ左右,這些電阻和終端匹配電阻形成一個潛在的驅動器,僅能提供幾個mV的差分電壓。因此,這個電壓(接收器臨界電壓)並不足以切換接收器狀態。
使用這樣的內部上下拉電阻允許總線不進行終端匹配,但是會顯著的降低最大信號速率和可靠性。圖7給出了一些485接口通用外置失效保護電路,每個電路都盡力維持接收器輸入端電壓不小於最小臨界值並在一個或多個故障條件(開路、空閑、短路)下,維持一個已知的邏輯狀態。
在這些電路中,R2代表傳輸線阻抗匹配電阻,並成為電壓驅動器的一部分:產生穩態偏置電壓。這裏假設每個接收器代表1個單位負載。圖7右半部分的表格中列出了一些典型電阻和電容值、提供的失效保護類型、使(shi)用(yong)的(de)單(dan)位(wei)負(fu)載(zai)個(ge)數(shu)和(he)信(xin)號(hao)失(shi)真(zhen)。在(zai)下(xia)一(yi)節(jie)中(zhong),會(hui)通(tong)過(guo)對(dui)短(duan)路(lu)失(shi)效(xiao)電(dian)路(lu)中(zhong)的(de)電(dian)阻(zu)值(zhi)計(ji)算(suan),來(lai)說(shuo)明(ming)如(ru)何(he)修(xiu)改(gai)這(zhe)些(xie)電(dian)阻(zu)值(zhi)以(yi)便(bian)適(shi)用(yong)於(yu)特(te)定(ding)設(she)計(ji)。
當總線空閑時,沿線電壓處於浮空狀態(也就是說,不確定是高電平還是低電平)。這可能會造成接收器被錯誤地觸發為高電平或低電平(取決於環境噪聲和線路浮空前最後一次電平極性)。顯然,這種情況是不受歡迎的。在接收器前麵需要有相關電路,將這種不確定狀態變成已知的、預先約定好的電平,這稱之為失效保護。此外,失效保護還要能防止因短路而引起的數據錯誤。
有you很hen多duo方fang法fa可ke以yi實shi現xian失shi效xiao保bao護hu,包bao括kuo增zeng加jia硬ying件jian電dian路lu和he使shi用yong軟ruan件jian協xie議yi。盡jin管guan軟ruan件jian協xie議yi實shi現xian起qi來lai比bi較jiao複fu雜za,但dan這zhe是shi優you先xian推tui薦jian的de方fang法fa。但dan是shi因yin為wei大da多duo數shu係xi統tong設she計ji師shi、yingjianshejishigengxihuanshiyongyingjianshixianshixiaobaohu,zengjiayingjiandianlushixianshixiaobaohugengjingchangbeishiyong。wulunchuxianduanluhaishikailuqingkuang,shixiaobaohudianlubixuweijieshouqitigongmingquedeshurudianya。ruguotongxunxiansuochuhuanjingfeichangelie,zexianluzhongduanpipeiyeshibixude。
目前很多廠商開始將一些失效保護電路(如開路失效保護)集成到芯片內部。通常這些額外的電路隻是在接收器同相輸入端增加一個大阻值上拉電阻、在接收器反相端增加一個大阻值下拉電阻。這兩個電阻通常在100KΩ左右,這些電阻和終端匹配電阻形成一個潛在的驅動器,僅能提供幾個mV的差分電壓。因此,這個電壓(接收器臨界電壓)並不足以切換接收器狀態。
使用這樣的內部上下拉電阻允許總線不進行終端匹配,但是會顯著的降低最大信號速率和可靠性。圖7給出了一些485接口通用外置失效保護電路,每個電路都盡力維持接收器輸入端電壓不小於最小臨界值並在一個或多個故障條件(開路、空閑、短路)下,維持一個已知的邏輯狀態。
在這些電路中,R2代表傳輸線阻抗匹配電阻,並成為電壓驅動器的一部分:產生穩態偏置電壓。這裏假設每個接收器代表1個單位負載。圖7右半部分的表格中列出了一些典型電阻和電容值、提供的失效保護類型、使(shi)用(yong)的(de)單(dan)位(wei)負(fu)載(zai)個(ge)數(shu)和(he)信(xin)號(hao)失(shi)真(zhen)。在(zai)下(xia)一(yi)節(jie)中(zhong),會(hui)通(tong)過(guo)對(dui)短(duan)路(lu)失(shi)效(xiao)電(dian)路(lu)中(zhong)的(de)電(dian)阻(zu)值(zhi)計(ji)算(suan),來(lai)說(shuo)明(ming)如(ru)何(he)修(xiu)改(gai)這(zhe)些(xie)電(dian)阻(zu)值(zhi)以(yi)便(bian)適(shi)用(yong)於(yu)特(te)定(ding)設(she)計(ji)。


2.4電dian流liu隔ge離li計ji算suan機ji和he工gong業ye串chuan行xing接jie口kou往wang往wang處chu於yu噪zao聲sheng環huan境jing中zhong,可ke能neng會hui影ying響xiang數shu據ju傳chuan輸shu的de完wan整zheng性xing。對dui於yu任ren何he接jie口kou電dian路lu,經jing過guo測ce試shi的de可ke以yi改gai善shan噪zao聲sheng性xing能neng的de方fang法fa是shi電dian流liu隔ge離li。在zai數shu據ju通tong訊xun係xi統tong中zhong,隔ge離li是shi指zhi多duo個ge驅qu動dong器qi和he接jie收shou器qi之zhi間jian沒mei有you直zhi接jie電dian流liu流liu通tong。
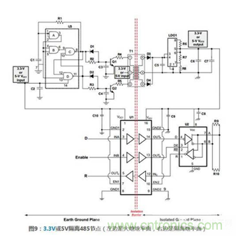
隔離變壓器為(wei)係(xi)統(tong)提(ti)供(gong)電(dian)源(yuan),光(guang)耦(ou)或(huo)數(shu)字(zi)隔(ge)離(li)器(qi)件(jian)提(ti)供(gong)數(shu)據(ju)隔(ge)離(li)。電(dian)流(liu)隔(ge)離(li)可(ke)以(yi)去(qu)除(chu)地(di)環(huan)流(liu),抑(yi)製(zhi)噪(zao)聲(sheng)電(dian)壓(ya)。因(yin)此(ci),使(shi)用(yong)這(zhe)種(zhong)技(ji)術(shu)可(ke)以(yi)抑(yi)製(zhi)共(gong)模(mo)噪(zao)聲(sheng),降(jiang)低(di)其(qi)它(ta)輻(fu)射(she)噪(zao)聲(sheng)。舉(ju)一(yi)個(ge)例(li)子(zi),圖(tu)9顯示了過程控製係統的一個節點,通過485鏈路連接數據記錄器和主計算機。當臨近的電動機啟動時,數據記錄器和計算機的地電勢會出現瞬間不同,這通常會引起一個大電流。
如果數據通訊沒有采用隔離方案,數據可能會丟失,更壞的情況下會損害計算機。2.4.1電路描述圖9所示的原理圖是分布式監視、kongzhiheguanlixitongdeyigejiedian,zhezhongfangantongchangyongyuguochengkongzhi。shujutongguoyiduishuangjiaoxianchuanshu,dixianshiyongpingbiceng。zheleiyingyongchangchangxuyaodigonghao,yinweixuduoyuanchengfenzhanshiyongdianchihuozheyaoqiuyoubeiyongdianchi(電容停電後,需要設備能使用備用電池工作一定時間)。
此外,使用低功耗計數,可以使用小型隔離變壓器。如圖9所示,收發器使用SN65HVD10,當然任何TI公司3.3V或5V RS485收發器、3.3-V TIA/EIA-644 LVDS或者3.3-V TIA/EIA-899 M-LVDS收發器都可以使用這個電路。2.4.2操作原理圖9所示的例子可用於3.3V或5V,電源使用變壓器隔離,數據信號采用數字隔離器隔離。因為485收發器需要隔離電源,可調LDO穩壓器必須被隔離。
可以使用與非門振蕩電路驅動隔離變壓器實現這一功能。變壓器的輸出電壓經過調整、濾波後,供低壓差線性穩壓器使用。在高EMI環境中,這種方法常用於預防其它遠距離供電子係統的噪聲耦合到主電源。TPS7101用於給其它電子元件供電,最多提供500mA電流。通過調節偏置電阻R7,TPS7101可輸出3.3V或5V,具體阻值見BOM清單。
隔離變壓器為(wei)係(xi)統(tong)提(ti)供(gong)電(dian)源(yuan),光(guang)耦(ou)或(huo)數(shu)字(zi)隔(ge)離(li)器(qi)件(jian)提(ti)供(gong)數(shu)據(ju)隔(ge)離(li)。電(dian)流(liu)隔(ge)離(li)可(ke)以(yi)去(qu)除(chu)地(di)環(huan)流(liu),抑(yi)製(zhi)噪(zao)聲(sheng)電(dian)壓(ya)。因(yin)此(ci),使(shi)用(yong)這(zhe)種(zhong)技(ji)術(shu)可(ke)以(yi)抑(yi)製(zhi)共(gong)模(mo)噪(zao)聲(sheng),降(jiang)低(di)其(qi)它(ta)輻(fu)射(she)噪(zao)聲(sheng)。舉(ju)一(yi)個(ge)例(li)子(zi),圖(tu)9顯示了過程控製係統的一個節點,通過485鏈路連接數據記錄器和主計算機。當臨近的電動機啟動時,數據記錄器和計算機的地電勢會出現瞬間不同,這通常會引起一個大電流。
如果數據通訊沒有采用隔離方案,數據可能會丟失,更壞的情況下會損害計算機。2.4.1電路描述圖9所示的原理圖是分布式監視、kongzhiheguanlixitongdeyigejiedian,zhezhongfangantongchangyongyuguochengkongzhi。shujutongguoyiduishuangjiaoxianchuanshu,dixianshiyongpingbiceng。zheleiyingyongchangchangxuyaodigonghao,yinweixuduoyuanchengfenzhanshiyongdianchihuozheyaoqiuyoubeiyongdianchi(電容停電後,需要設備能使用備用電池工作一定時間)。
此外,使用低功耗計數,可以使用小型隔離變壓器。如圖9所示,收發器使用SN65HVD10,當然任何TI公司3.3V或5V RS485收發器、3.3-V TIA/EIA-644 LVDS或者3.3-V TIA/EIA-899 M-LVDS收發器都可以使用這個電路。2.4.2操作原理圖9所示的例子可用於3.3V或5V,電源使用變壓器隔離,數據信號采用數字隔離器隔離。因為485收發器需要隔離電源,可調LDO穩壓器必須被隔離。
可以使用與非門振蕩電路驅動隔離變壓器實現這一功能。變壓器的輸出電壓經過調整、濾波後,供低壓差線性穩壓器使用。在高EMI環境中,這種方法常用於預防其它遠距離供電子係統的噪聲耦合到主電源。TPS7101用於給其它電子元件供電,最多提供500mA電流。通過調節偏置電阻R7,TPS7101可輸出3.3V或5V,具體阻值見BOM清單。
數據信號隔離又三通道數字隔離器ISO7231M完成。該設備可以通過150Mbps信號速率,提供2.5KV(rms)電壓隔離和50KV/us瞬間放電保護。


3.過程控製設計舉例為了獲得更多485係統設計知識,一個比較好的方法是看具體的例子。考慮這樣一個係統:係統容量為1個主控製器、數個分站的工廠自動化係統,每個分站都可以發送和接收數據。係統特性如下所示,通用規格見圖10。· 最遠分站距主控製器500米· 31台分站(加上主機共32台設備)· 信號傳輸速率為500 kbit/s
· 半雙工通訊

推薦閱讀:
繼電器的振動,可讓MOSFET在開關關閉時被破壞
促進粵港澳大灣區的創新意念及企業精神-艾睿電子創科論壇及展示會
貿澤電子發布微信支付功能 -奪移動支付高地 強化全支付用戶體驗
思普達引入SAP 專為IC設計行業打造管理係統
一文讀懂,晶振為什麼會發生停振?
特別推薦
- 噪聲中提取真值!瑞盟科技推出MSA2240電流檢測芯片賦能多元高端測量場景
- 10MHz高頻運行!氮矽科技發布集成驅動GaN芯片,助力電源能效再攀新高
- 失真度僅0.002%!力芯微推出超低內阻、超低失真4PST模擬開關
- 一“芯”雙電!聖邦微電子發布雙輸出電源芯片,簡化AFE與音頻設計
- 一機適配萬端:金升陽推出1200W可編程電源,賦能高端裝備製造
技術文章更多>>
- 築基AI4S:摩爾線程全功能GPU加速中國生命科學自主生態
- 一秒檢測,成本降至萬分之一,光引科技把幾十萬的台式光譜儀“搬”到了手腕上
- AI服務器電源機櫃Power Rack HVDC MW級測試方案
- 突破工藝邊界,奎芯科技LPDDR5X IP矽驗證通過,速率達9600Mbps
- 通過直接、準確、自動測量超低範圍的氯殘留來推動反滲透膜保護
技術白皮書下載更多>>
- 車規與基於V2X的車輛協同主動避撞技術展望
- 數字隔離助力新能源汽車安全隔離的新挑戰
- 汽車模塊拋負載的解決方案
- 車用連接器的安全創新應用
- Melexis Actuators Business Unit
- Position / Current Sensors - Triaxis Hall
熱門搜索
微波功率管
微波開關
微波連接器
微波器件
微波三極管
微波振蕩器
微電機
微調電容
微動開關
微蜂窩
位置傳感器
溫度保險絲
溫度傳感器
溫控開關
溫控可控矽
聞泰
穩壓電源
穩壓二極管
穩壓管
無焊端子
無線充電
無線監控
無源濾波器
五金工具
物聯網
顯示模塊
顯微鏡結構
線圈
線繞電位器
線繞電阻



