皮膚阻抗分析優化主動和被動給藥
發布時間:2018-05-24 來源:Liam Riordan 責任編輯:wenwei
【導讀】膚阻抗是透皮給藥的一個關鍵變量。該阻抗十分複雜,依年齡、種族、體重、運動水平和其它因素而有所不同,並與頻率有關,難以模擬。動態測量皮膚阻抗為實現最佳給藥提供了一種準確而實用的解決方案。
給藥是藥物行業發展最快的領域之一,各大製藥公司都在積極開發替代注射的給藥方式。口服、外用、吸入式、納na米mi技ji術shu和he透tou皮pi給gei藥yao係xi統tong等deng都dou是shi目mu前qian的de熱re門men研yan究jiu領ling域yu。透tou皮pi給gei藥yao是shi一yi種zhong透tou過guo病bing人ren皮pi膚fu的de無wu創chuang輸shu送song藥yao物wu方fang法fa,藥yao物wu通tong過guo兩liang種zhong途tu徑jing穿chuan透tou皮pi膚fu保bao護hu層ceng:被動吸收或主動滲透。
透tou皮pi貼tie片pian是shi最zui常chang見jian的de被bei動dong給gei藥yao方fang法fa之zhi一yi。它ta貼tie在zai病bing人ren的de皮pi膚fu上shang,可ke安an全quan舒shu適shi地di將jiang一yi定ding劑ji量liang的de藥yao物wu在zai一yi定ding的de時shi間jian內nei輸shu送song給gei病bing人ren。藥yao物wu通tong過guo皮pi膚fu吸xi收shou進jin入ru血xue液ye。尼ni古gu丁ding貼tie片pian是shi最zui典dian型xing的de例li子zi,其qi它ta常chang見jian應ying用yong包bao括kuo暈yun車che藥yao、激素替代療法和節育避孕。被動給藥的缺點主要有兩個:一(yi)是(shi)藥(yao)物(wu)吸(xi)收(shou)的(de)速(su)度(du)取(qu)決(jue)於(yu)皮(pi)膚(fu)阻(zu)抗(kang),二(er)是(shi)隻(zhi)有(you)少(shao)數(shu)藥(yao)物(wu)能(neng)夠(gou)以(yi)合(he)理(li)的(de)速(su)率(lv)滲(shen)透(tou)皮(pi)膚(fu)保(bao)護(hu)層(ceng)。因(yin)此(ci),大(da)量(liang)研(yan)究(jiu)都(dou)集(ji)中(zhong)在(zai)主(zhu)動(dong)透(tou)皮(pi)給(gei)藥(yao)。主(zhu)動(dong)方(fang)法(fa)包(bao)括(kuo):利用超聲能量加速藥物擴散,利用RF能量建立穿過角質層(表皮外層)的微通道,以及離子滲透法。

圖1. 離子滲透法
離子滲透法利用電荷使藥物主動穿透皮膚進入血液。該裝置由含有帶電藥物分子的兩個腔室組成。帶正電荷的陽極排斥帶正電荷的化學物質,帶負電荷的陰極排斥帶負電荷的化學物質。兩個腔室之間形成的電磁場使藥物以受控方式主動穿透皮膚。
皮膚阻抗是透皮給藥的一個關鍵變量。該阻抗十分複雜,依年齡、種族、體重、運動水平和其它因素而有所不同,並與頻率有關,難以模擬。動態測量皮膚阻抗為實現最佳給藥提供了一種準確而實用的解決方案。
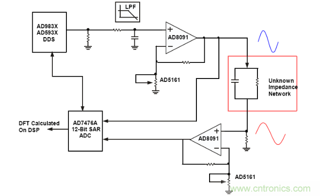
可以利用電阻、電dian容rong和he電dian感gan阻zu抗kang隨sui頻pin率lv而er發fa生sheng不bu同tong變bian化hua的de情qing況kuang,借jie助zhu阻zu抗kang頻pin譜pu準zhun確que分fen析xi人ren體ti皮pi膚fu等deng複fu雜za阻zu抗kang。當dang頻pin率lv提ti高gao時shi,電dian阻zu的de阻zu抗kang保bao持chi不bu變bian,電dian容rong的de阻zu抗kang減jian小xiao,電dian感gan的de阻zu抗kang則ze增zeng大da。用yong已yi知zhi交jiao流liu波bo形xing激ji勵li一yi個ge測ce試shi阻zu抗kang可ke以yi確que定ding未wei知zhi阻zu抗kang的de阻zu性xing、容性和感性成分。 直接數字頻率合成器 (DDS) 具有靈活的相位、頻率、幅度、掃(sao)描(miao)能(neng)力(li)和(he)可(ke)編(bian)程(cheng)能(neng)力(li),非(fei)常(chang)適(shi)合(he)用(yong)於(yu)激(ji)勵(li)未(wei)知(zhi)阻(zu)抗(kang)。嵌(qian)入(ru)式(shi)數(shu)字(zi)信(xin)號(hao)處(chu)理(li)和(he)增(zeng)強(qiang)的(de)頻(pin)率(lv)控(kong)製(zhi),使(shi)這(zhe)些(xie)器(qi)件(jian)能(neng)夠(gou)產(chan)生(sheng)合(he)成(cheng)的(de)模(mo)擬(ni)或(huo)數(shu)字(zi)頻(pin)率(lv)步(bu)進(jin)波(bo)形(xing)。圖(tu)2顯示了一個簡單阻抗分析儀的框圖。完整 的低功耗、75 MHz DDS AD9834 產生交流波形,高速軌到軌運算放 大器AD8091對其進行濾波、緩衝和放大。另一個 AD8091 緩衝響應 信號,並將其放大以匹配12位、1 MSPS逐次逼近型ADC AD7476A 的輸入範圍。

圖2. 簡單阻抗分析儀
不過,在這一簡單信號鏈的背後,隱藏著一些挑戰。首先,ADC必須在頻率範圍內對激勵和響應波形進行同步采樣,以便維持相位信息。優 化這一過程對於整體性能至關重要。此外,其中涉及到許多分立元件,各種不同的容差、溫度漂移和噪聲將使測量精度下降,特別是處 理小信號時。
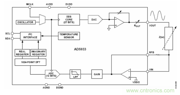
AD5933 12位、1 MSPS集成阻抗轉換器網絡分析儀將DDS波形發生器 和SAR ADC集成在單芯片上,可解決上述難題,如圖3所示。

圖3. AD5933功能框圖
AD5933的輸出阻抗為數百歐姆,具體取決於輸出範圍。該阻抗可能 會覆蓋未知阻抗,因此使用運算放大器 AD8531 來緩衝信號,如圖4所示。請注意,AD5933的接收端內部偏置到VDD/2,因此必須將該同一 電壓施加於外部放大器的同相端,以防發生飽和。出於安全起見,所有激勵電壓和電流在施加於人體組織之前,都需要經過信號調理、衰減和濾波。

圖4. 低阻抗測量配置
推薦閱讀:
特別推薦
- 噪聲中提取真值!瑞盟科技推出MSA2240電流檢測芯片賦能多元高端測量場景
- 10MHz高頻運行!氮矽科技發布集成驅動GaN芯片,助力電源能效再攀新高
- 失真度僅0.002%!力芯微推出超低內阻、超低失真4PST模擬開關
- 一“芯”雙電!聖邦微電子發布雙輸出電源芯片,簡化AFE與音頻設計
- 一機適配萬端:金升陽推出1200W可編程電源,賦能高端裝備製造
技術文章更多>>
- 一秒檢測,成本降至萬分之一,光引科技把幾十萬的台式光譜儀“搬”到了手腕上
- AI服務器電源機櫃Power Rack HVDC MW級測試方案
- 突破工藝邊界,奎芯科技LPDDR5X IP矽驗證通過,速率達9600Mbps
- 通過直接、準確、自動測量超低範圍的氯殘留來推動反滲透膜保護
- 從技術研發到規模量產:恩智浦第三代成像雷達平台,賦能下一代自動駕駛!
技術白皮書下載更多>>
- 車規與基於V2X的車輛協同主動避撞技術展望
- 數字隔離助力新能源汽車安全隔離的新挑戰
- 汽車模塊拋負載的解決方案
- 車用連接器的安全創新應用
- Melexis Actuators Business Unit
- Position / Current Sensors - Triaxis Hall
熱門搜索





