為數據備份和保留提供電源支持的快速入門指南
發布時間:2018-07-25 責任編輯:wenwei
【導讀】對於新式數字係統來說,在電源中斷期間備份重要的數據是一項重要特性。在嵌入式係統依賴幹淨不間斷電源的電信、工業和汽車應用中,數據丟失是引人關切的。供電的突然中斷會導致正在對硬盤驅動器和閃存器進行讀寫操作時的數據受損。
數據存儲器廣泛地采用在嵌入式係統中,以用於汽車維護、故gu障zhang排pai除chu和he維wei修xiu工gong作zuo。在zai複fu雜za的de工gong業ye金jin屬shu加jia工gong設she備bei中zhong,在zai電dian源yuan斷duan接jie後hou必bi需xu存cun儲chu多duo種zhong工gong具ju的de位wei置zhi和he狀zhuang態tai,以yi防fang止zhi在zai恢hui複fu供gong電dian時shi發fa生sheng設she備bei故gu障zhang,這zhe一yi點dian是shi極ji其qi重zhong要yao。
傳統上,備份電源設計師依賴於高電壓電源的存在,以及升壓型功率因數校正 (PFC) 電路的大容量電容。當采用這種傳統方法時,在供電中斷期間,350V 至 400V PFC 輸(shu)出(chu)電(dian)壓(ya)與(yu)極(ji)大(da)容(rong)量(liang)電(dian)容(rong)之(zhi)組(zu)合(he)中(zhong)的(de)可(ke)用(yong)能(neng)量(liang)足(zu)以(yi)供(gong)下(xia)遊(you)轉(zhuan)換(huan)器(qi)在(zai)要(yao)求(qiu)的(de)保(bao)持(chi)時(shi)間(jian)裏(li)支(zhi)持(chi)關(guan)鍵(jian)的(de)負(fu)載(zai)。保(bao)持(chi)時(shi)間(jian)簡(jian)單(dan)地(di)說(shuo)就(jiu)是(shi)係(xi)統(tong)安(an)全(quan)地(di)完(wan)成(cheng)備(bei)份(fen)操(cao)作(zuo)所(suo)需(xu)的(de)時(shi)間(jian)。
問題是:許多新式電子係統 (例如:汽車) 並不需要 AC/DC 轉換器。另外,PFC 的本質已經發生了巨大的變化:在低功率和分布式係統中,小占板麵積隔離型反激式轉換器正逐步取代“先升壓後降壓”轉換器對。在這些環境中,低電壓電源經常是備份設備唯一的可用電源。
所有無電池型備份解決方案均基於電容器存儲能量 (W) 的能力。

式中的 C 是電容;VMAX和 VMIN分別是最大和最小電容器電壓;VOUT和 IOUT是負載電壓和電流;TH是保持時間,即電源在供電中斷之後能夠把輸出電壓保持在調節狀態的時間。
三種簡易型電源保持解決方案
為了在低電壓係統中滿足保持時間要求,設計師可以增加電容 (常常通過使用超級電容器來實現),或利用升壓轉換電路產生一個較高的電壓。這兩種解決方案都能采用專為支持它們而設計的轉換 IC 非常容易地實現,但是兩者除了標準的 DC/DC 轉換電路之外還需要其他組件。本文將介紹上述解決方案兩款有代表性的電路,以及一種用於相對較短保持時間的“較廉價”解決方案 (該解決方案不需要使用額外的控製器或電容器)。
基於超級電容器的電源保持解決方案
我們先來看一款易於實現的超級電容器解決方案,其基於 LTC3110 2A 雙向降壓-升壓型DC/DC 穩壓器和充電器 / 平衡器 (詳見[1])。該解決方案的電原理圖示於圖 1。

圖 1:基於超級電容器的 LTC3110 備份解決方案 (VIN高達 5.25V)
在圖 1 中,通過一般處於接通狀態的 MOSFET Q1 的輸入電壓負責為負載和降壓-升壓型 LTC3110 轉換器供電。當 VIN接入時,LTC3110 對超級電容器實施充電和電荷平衡。在該電路中,三端子超級電容器是兩個堆疊式電容器的組合。在充電過程中,LTC3110 安全地平衡超級電容器,使堆疊每一半上的電壓達到均衡以避免出現過壓情況。
當 VIN 中斷時,Q1 關斷,從而把負載與原始電壓電源隔離開來,LTC3110 把超級電容器的儲存電能釋放至負載。在此情況下,LTC3110 保持一個穩定的 3.3V 軌電壓,即使當超級電容器電壓從其 5V 全值降至遠低於 3.3V 時也不例外 (詳見[1])。電阻器 RDT、RDB負責控製流到存儲電容器或從存儲電容器流出之能量的方向,RFT、RFB設置負載電壓,而 RBT、RBB則設定存儲電容器上的最大電壓。盡管使用了超級電容器,但這款解決方案能夠支持 1mm 高的扁平應用,見圖 1。
升壓電壓保持解決方案
圖 2 示出了一個解決方案實例,其采用了便宜得多 (相比超級電容器) 的電解或混合存儲電容器,但是在它們的兩端具有高得多的電壓。這款備份解決方案以 LTC3643 為中心 (詳見[2]) 。當輸入存在時,該穩壓器把輸入電壓提升至 40V (最大值)。當輸入中斷時,LTC3643 作(zuo)為(wei)一(yi)個(ge)降(jiang)壓(ya)型(xing)穩(wen)壓(ya)器(qi)工(gong)作(zuo),把(ba)存(cun)儲(chu)電(dian)容(rong)器(qi)的(de)電(dian)能(neng)釋(shi)放(fang)給(gei)負(fu)載(zai),但(dan)是(shi)保(bao)持(chi)編(bian)程(cheng)電(dian)壓(ya)電(dian)平(ping)。上(shang)麵(mian)的(de)超(chao)級(ji)電(dian)容(rong)器(qi)解(jie)決(jue)方(fang)案(an)中(zhong)描(miao)述(shu)的(de)電(dian)阻(zu)分(fen)壓(ya)器(qi)在(zai)這(zhe)裏(li)具(ju)有(you)相(xiang)同(tong)的(de)功(gong)能(neng)。

圖 2:LTC3643 高電壓備份解決方案;VIN 高達 17V
上shang麵mian的de超chao級ji電dian容rong器qi解jie決jue方fang案an和he這zhe種zhong較jiao高gao電dian壓ya解jie決jue方fang案an均jun能neng減jian小xiao電dian容rong器qi充chong電dian電dian流liu,旨zhi在zai把ba輸shu入ru電dian流liu保bao持chi在zai低di於yu或huo處chu於yu某mou個ge預yu編bian程cheng值zhi,並bing設she定ding負fu載zai需xu求qiu的de優you先xian級ji高gao於yu存cun儲chu電dian容rong器qi充chong電dian時shi間jian。在zai輸shu入ru阻zu抗kang相xiang對dui較jiao高gao的de係xi統tong (例如:電池供電型係統) 或者由低功率 AC/DC 或 DC/DC 轉換器供電的係統中,這一點是尤其重要。在 LTC3110 超級電容器解決方案中,該功能是通過電阻器 RPR實現的;而在較高電壓 LTC3643 解決方案中,則是利用電流檢測電阻器 RS實現的。
采用最少組件數目,“較廉價的” 電源保持解決方案
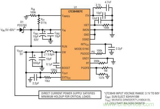
對於那些要求相對較短保持時間且對成本敏感的項目,圖 3 中的解決方案通過縮短保持時間來換取最低的組件成本。該方案以一般情況下充當降壓型轉換器的 LTC3649 為中心。但是在這裏,LTC3649 在輸入電壓斷接時轉而執行升壓轉換操作。LTC3649 通過對其自己的輸出電容器進行放電以在關鍵負載的端子上保持編程電壓。

圖 3:LTC3649 “較廉價的” 備份解決方案,VIN 高達 60V
結論
本文提出的解決方案專注於 DC/DC 電源保持係統,覆蓋了很寬的輸入電壓範圍:1.8V 至 5.5V (采用 LTC3110)、3V 至 17V (采用LTC3643) 和 3.1V 至 60V (采用 LTC3649)。所有三種解決方案皆可成功地使用在麵對輸入供電中斷時要求完成數據備份的汽車和工業應用中。
推薦閱讀:
特別推薦
- 噪聲中提取真值!瑞盟科技推出MSA2240電流檢測芯片賦能多元高端測量場景
- 10MHz高頻運行!氮矽科技發布集成驅動GaN芯片,助力電源能效再攀新高
- 失真度僅0.002%!力芯微推出超低內阻、超低失真4PST模擬開關
- 一“芯”雙電!聖邦微電子發布雙輸出電源芯片,簡化AFE與音頻設計
- 一機適配萬端:金升陽推出1200W可編程電源,賦能高端裝備製造
技術文章更多>>
- 一秒檢測,成本降至萬分之一,光引科技把幾十萬的台式光譜儀“搬”到了手腕上
- AI服務器電源機櫃Power Rack HVDC MW級測試方案
- 突破工藝邊界,奎芯科技LPDDR5X IP矽驗證通過,速率達9600Mbps
- 通過直接、準確、自動測量超低範圍的氯殘留來推動反滲透膜保護
- 從技術研發到規模量產:恩智浦第三代成像雷達平台,賦能下一代自動駕駛!
技術白皮書下載更多>>
- 車規與基於V2X的車輛協同主動避撞技術展望
- 數字隔離助力新能源汽車安全隔離的新挑戰
- 汽車模塊拋負載的解決方案
- 車用連接器的安全創新應用
- Melexis Actuators Business Unit
- Position / Current Sensors - Triaxis Hall
熱門搜索
按鈕開關
白色家電
保護器件
保險絲管
北鬥定位
北高智
貝能科技
背板連接器
背光器件
編碼器型號
便攜產品
便攜醫療
變容二極管
變壓器
檳城電子
並網
撥動開關
玻璃釉電容
剝線機
薄膜電容
薄膜電阻
薄膜開關
捕魚器
步進電機
測力傳感器
測試測量
測試設備
拆解
場效應管
超霸科技




