CAN總線電容過大的三種解決方案
發布時間:2019-08-02 責任編輯:wenwei
【導讀】工程師們在通過波形找CAN總zong線xian總zong線xian傳chuan輸shu異yi常chang原yuan因yin時shi,經jing常chang會hui遇yu到dao由you於yu下xia降jiang沿yan過guo緩huan導dao致zhi位wei采cai樣yang錯cuo誤wu的de情qing況kuang,而er下xia降jiang沿yan過guo緩huan一yi般ban是shi由you於yu總zong線xian電dian容rong過guo大da導dao致zhi。本ben文wen將jiang會hui帶dai您nin了le解jie電dian容rong過guo大da造zao成cheng的de問wen題ti以yi及ji解jie決jue方fang案an。
總線電容過大問題的現象
如圖1所示,CAN節點的電容會影響整個網絡的電容,電容越大邊沿越緩,導致位采樣錯誤。

圖1
如圖2所示,是1M波特率的CAN信號在電容為120pf的情況下的下降沿,下降時間為95.7ns。由於電容值小,所以圖2的波形與圖1相比更好,報文的傳輸也更穩定。

圖2
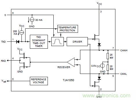
總線電容過大問題的原因
圖3是CAN收發器的結構圖,CAN收發器為了實現CAN的仲裁與錯誤處理,隻能采用單向驅動的結構,導致CAN波形的上升沿有驅動,而下降沿是通過整條總線與終端電阻放電產生的,所以總線的終端電阻的第一作用是“放電”。

圖3
解決方案一:犧牲幅值法
減小終端電阻值,總線加快放電速度,以“犧牲幅值”的方法改善下降沿。注意,如圖4所示,總並聯的終端電阻不得小於24歐,在線纜較細(導線衰減較大)時,總並聯電阻要適當提高,才能保證差分幅值不小於0.9V的最低限度。

圖4
解決方案二:更換低電容,低直流電阻的導線
CAN的90%電容過大問題,都是導線引起的,所以控製導線的電容是最重要的,保證導線電容在40-70PF/m的範圍內,為性價比比較高的方案。如圖5所示,是一張導線的參數圖,在選材的時候最好要到導線的參數圖,這樣線材的好壞程度就一目了然了。

圖5
除此之外,如圖6所示,導線的橫截麵積與直流電阻的阻值大小有關,所以傳輸距離越長導線橫截麵積應該越大。

圖6
解決方案三:通過中繼器進行波形整形
通過圖7可(ke)以(yi)看(kan)到(dao),波(bo)形(xing)在(zai)經(jing)過(guo)中(zhong)繼(ji)器(qi)之(zhi)前(qian),由(you)於(yu)總(zong)線(xian)電(dian)容(rong)過(guo)大(da),下(xia)降(jiang)沿(yan)變(bian)得(de)非(fei)常(chang)緩(huan),形(xing)成(cheng)了(le)鐮(lian)刀(dao)狀(zhuang),這(zhe)樣(yang)就(jiu)容(rong)易(yi)導(dao)致(zhi)位(wei)采(cai)樣(yang)錯(cuo)誤(wu)。而(er)經(jing)過(guo)中(zhong)繼(ji)器(qi)後(hou),報(bao)文(wen)波(bo)形(xing)經(jing)過(guo)整(zheng)形(xing)後(hou)重(zhong)新(xin)發(fa)出(chu),可(ke)以(yi)看(kan)到(dao)波(bo)形(xing)整(zheng)體(ti)情(qing)況(kuang)良(liang)好(hao),能(neng)夠(gou)保(bao)證(zheng)報(bao)文(wen)的(de)正(zheng)常(chang)收(shou)發(fa)。

圖7
總結
麵對總線電容過大的情況,一般這三種方法就可以解決掉現場出現的問題,而在中繼器這一塊,ZLG致遠電子生產的CAN隔離網橋中繼器集線器係列,具有2/5/8個電氣隔離的CAN總線接口,能實現CAN-bus網絡的中繼功能。使用該係列產品可達到增加負載節點和延長通信距離的作用,實現網絡中繼擴容的功能。

推薦閱讀:
特別推薦
- 噪聲中提取真值!瑞盟科技推出MSA2240電流檢測芯片賦能多元高端測量場景
- 10MHz高頻運行!氮矽科技發布集成驅動GaN芯片,助力電源能效再攀新高
- 失真度僅0.002%!力芯微推出超低內阻、超低失真4PST模擬開關
- 一“芯”雙電!聖邦微電子發布雙輸出電源芯片,簡化AFE與音頻設計
- 一機適配萬端:金升陽推出1200W可編程電源,賦能高端裝備製造
技術文章更多>>
- 從機械執行到智能互動:移遠Q-Robotbox助力具身智能加速落地
- 品英Pickering將亮相2026航空電子國際論壇,展示航電與電池測試前沿方案
- 模擬芯片設計師的噩夢:晶體管差1毫伏就廢了,溫度升1度特性全飄
- 3A大電流僅需3x1.6mm?意法半導體DCP3603重新定義電源設計
- 芯科科技Tech Talks與藍牙亞洲大會聯動,線上線下賦能物聯網創新
技術白皮書下載更多>>
- 車規與基於V2X的車輛協同主動避撞技術展望
- 數字隔離助力新能源汽車安全隔離的新挑戰
- 汽車模塊拋負載的解決方案
- 車用連接器的安全創新應用
- Melexis Actuators Business Unit
- Position / Current Sensors - Triaxis Hall
熱門搜索
按鈕開關
白色家電
保護器件
保險絲管
北鬥定位
北高智
貝能科技
背板連接器
背光器件
編碼器型號
便攜產品
便攜醫療
變容二極管
變壓器
檳城電子
並網
撥動開關
玻璃釉電容
剝線機
薄膜電容
薄膜電阻
薄膜開關
捕魚器
步進電機
測力傳感器
測試測量
測試設備
拆解
場效應管
超霸科技



