反激式開關電源變壓器可以這樣設計
發布時間:2019-08-07 責任編輯:wenwei
【導讀】反激式變壓器是反激開關電源的核心,它決定了反激變換器一係列的重要參數,如占空比D,最zui大da峰feng值zhi電dian流liu,設she計ji反fan激ji式shi變bian壓ya器qi,就jiu是shi要yao讓rang反fan激ji式shi開kai關guan電dian源yuan工gong作zuo在zai一yi個ge合he理li的de工gong作zuo點dian上shang。這zhe樣yang可ke以yi讓rang其qi的de發fa熱re盡jin量liang小xiao,對dui器qi件jian的de磨mo損sun也ye盡jin量liang小xiao。同tong樣yang的de芯xin片pian,同tong樣yang的de磁ci芯xin,若ruo是shi變bian壓ya器qi設she計ji不bu合he理li,則ze整zheng個ge開kai關guan電dian源yuan的de性xing能neng會hui有you很hen大da下xia降jiang,如ru損sun耗hao會hui加jia大da,最zui大da輸shu出chu功gong率lv也ye會hui有you下xia降jiang,下xia麵mian我wo係xi統tong的de說shuo一yi下xia我wo設she計ji變bian壓ya器qi的de方fang法fa。
設she計ji變bian壓ya器qi,就jiu是shi要yao先xian選xuan定ding一yi個ge工gong作zuo點dian,在zai這zhe個ge工gong作zuo點dian上shang算suan,這zhe個ge是shi最zui苛ke刻ke的de一yi個ge點dian,這zhe個ge點dian就jiu是shi最zui低di的de交jiao流liu輸shu入ru電dian壓ya,對dui應ying於yu最zui大da的de輸shu出chu功gong率lv。下xia麵mian我wo就jiu來lai算suan了le一yi個ge輸shu入ru85V到265V,輸出5V,2A 的電源,開關頻率是100KHZ。
第一步,選定原邊感應電壓VOR
這zhe個ge值zhi是shi由you自zi己ji來lai設she定ding的de,這zhe個ge值zhi就jiu決jue定ding了le電dian源yuan的de占zhan空kong比bi。可ke能neng朋peng友you們men不bu理li解jie什shen麼me是shi原yuan邊bian感gan應ying電dian壓ya,為wei了le便bian於yu理li解jie,我wo們men從cong下xia麵mian圖tu一yi所suo示shi的de例li子zi談tan起qi,慢man慢man的de來lai。

圖1
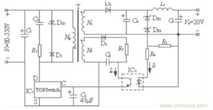
圖(tu)這(zhe)是(shi)一(yi)個(ge)典(dian)型(xing)的(de)單(dan)端(duan)反(fan)激(ji)式(shi)開(kai)關(guan)電(dian)源(yuan),大(da)家(jia)再(zai)熟(shu)悉(xi)不(bu)過(guo)了(le),下(xia)麵(mian)分(fen)析(xi)一(yi)下(xia)一(yi)個(ge)工(gong)作(zuo)周(zhou)期(qi)的(de)工(gong)作(zuo)情(qing)況(kuang),當(dang)開(kai)關(guan)管(guan)開(kai)通(tong)的(de)時(shi)候(hou),原(yuan)邊(bian)相(xiang)當(dang)於(yu)一(yi)個(ge)電(dian)感(gan),電(dian)感(gan)兩(liang)端(duan)加(jia)上(shang)電(dian)壓(ya),其(qi)電(dian)流(liu)值(zhi)不(bu)會(hui)突(tu)變(bian),而(er)線(xian)性(xing)的(de)上(shang)升(sheng),有(you)公(gong)式(shi)上(shang)升(sheng)了(le)的(de)電(dian)流(liu):
I升=VS*Ton/L
這三項分別是原邊輸入電壓、開關開通時間和原邊電感量.在開關管關斷的時候,原邊電感放電,電感電流又會下降,同樣要尊守上麵的公式定律,此時有下降了的電流:
I降=VOR*TOFF/L
這三項分別是原邊感應電壓(即放電電壓)、開關管關斷時間和電感量.在經過一個周期後,原邊電感電流會回到原來的值,不可能會變,所以,有:
VS*TON/L=VOR*TOFF/L
即上升了的等於下降了的,懂嗎?好懂吧!上式中可以用D來代替TON,用(1-D)來代替TOFF。移項可得:
D= VOR/(VOR +VS)
此即是最大占空比了。比如說我設計的這個變壓器,我選定感應電壓為80V,VS為90V ,則D=80/(80+90)=0.47
第二步,確定原邊電流波形的參數
邊電流波形有三個參數,平均電流,有效值電流,峰值電流.,首先要知道原邊電流的波形,原邊電流的波形如下圖所示。這是一個梯形波橫向表示時間,縱向表示電流大小,這個波形有三個值,一是平均值Iav,二是有效值I,三是其峰值Ip,平均值就是把這個波形的麵積再除以其時間.如下麵那一條橫線所示,首先要確定這個值,這個值是這樣算的,電流平均值:
Iav=Po/(η*VS)
因為輸出功率除以效率就是輸入功率,然後輸入功率再除以輸入電壓就是輸入電流,這個就是平均值電流。下一步求電流峰值。

為了求電流峰值我們還要設定一個參數,這個參數就是KRP,所謂KRP,就是指最大脈動電流△IM和峰值電流Ip的比值(圖二所示),KRP的取值範圍在0和1之間。這個值很重要。已知了KRP,現在要解方程了,都會解方程吧,這是初一的應用題啊,我來解一下,已知這個波形一個周期的麵積S=Iav*1,這個波形的麵積S等於:
S=IM*KRP*D/2+IM*(1-KRP)*D
所以有電流平均值等於上式,解出來峰值電流:
IM=Iav/[(1-0.5 KRP)*D]。
比如說我這個輸出是10W,設定效率是0.8 ,則輸入的平均電流就是:
Iav=10/0.8*90=0.138A,
我設定KRP的值是0.6,而最大值:
IM=0.138/(1-0.5KRP).D=0.138/(1-0.5*0.6)*0.47=0.419A.
下麵球電流的有效值I,電流有效值和平均值是不一樣的,有效值的定義還記得嗎,就是說把這個電流加在一個電阻上,若是其發熱和另處一個直流電流加在這個電阻上發熱效果一樣的話,那麼這個電流的有效值就等於這個直流的電流值.所以這個電流的有效值不等於其平均值,一般比其平均值要大.而且同樣的平均值,可以對應很多個有效值,若是把KRP的值選得越大,有效值就會越大,有效值還和占空比D也有關係,總之.它這個電流波形的形狀是息息相關的.我就直接給出有效值的電流公式,這個公式要用積分才能推得出來,我就不推了,隻要大家區分開來有效值和平均值就可以了.
如圖一所示電路,電流有效值:
所以對應於相同的功率,也就是有相同的輸入電流時,其有效值和這些參數是有關的,適當的調整參數,使有效值最小,發熱也就最小,損耗小.這便優化了設計.
第三步,選定變壓器磁芯
這個就是憑經驗了,如果你不會選,就估一個,計算就行了,若是不行,可以再換一個大一點的或是小一點的,不過有的資料上有如何根據功率去選磁芯的公式或是區線圖,大家不妨也可以參考一下.我一般是憑經驗來的.
第四步,計算變壓器的原邊匝數
原邊使用的線徑.計算原邊匝數的時候,要選定一個磁芯的振幅B,即這個磁芯的磁感應強度的變化區間,因為加上方波電壓後,這個磁感應強度是變化的,正是因為變化,所以其才有了變壓的作用,
NP=VS*TON/SJ*B
這幾個參數分別是原邊匝數,,最小輸入電壓,導通時間,磁芯的橫截麵積和磁芯振幅,一般取B的值是0.1到0.2之間,取得越小,變壓器的鐵損就越小,但相應變壓器的體積會大些.這個公式來源於法拉第電磁感應定律,這個定律是說,在一個鐵心中,當磁通變化的時候,其會產生一個感應電壓,這個感應電壓=磁通的變化量/時間T再乘以匝數比,把磁通變化量換成磁感應強度的變化量乘以其麵積就可以推出上式來,簡單吧.我的這個NP=90*4.7μS/32mm2*0.15==88.15,取整數為88匝。
算了匝數,再確定線徑。一般來說電流越大,導線越容易發熱,所需要的導線就越粗,,需要的線徑由電流有效值來確定,而不是平均值.上麵已經計算了有效值,所以就來選線。我用0.25的線就可以了,用0.25的線,其麵積是0.049平方毫米,電流是0.2安,所以其電流密度是4.08。一般選定電流密度是4~10A/mm2.記住這一點很重要. 另外,因為高頻電流有趨效應,若是電流很大,最好采用兩股或是兩股以上的線並繞,這樣效果更好.
第五步,確定次級繞組的參數圈數和線徑
記得原邊感應電壓吧,這就是一個放電電壓,原邊就是以這個電壓放電給副邊的,看上邊的圖,因為副邊輸出電壓為5V,加上肖特基管的壓降,就有5.6V,原邊以80V的電壓放電,副邊以5.6V的電壓放電,那麼匝數是多少呢,當然其遵守變壓器匝數和電壓成正比的規律啦.所以副邊匝數:
NS=NP*(UO+UF)/VOR,
其中UF為肖特基管壓降.如我這個副邊匝數等於88*5.6/80,得6.16,整取6匝.
要算副邊的線徑,首先要算出副邊的有效值電流啦,副邊電流的波形會畫嗎,我畫給大家看一下吧,有突起的時間是1-D,沒有突起的是D,剛好和原邊相反,但其KRP的值和原邊相同的,這下知道了這個波形的有效值是怎麼算的了吧?哦,再提醒一句,這個峰值電流就是原邊峰值電流乘以其匝數比,要比原邊峰值電流大數倍哦.

圖3
第六,步確定反饋繞組的參數
反饋是反激的電壓,其電壓是取自輸出級的,所以反饋電壓是穩定的,TOP 的電源電壓是5.7到9V,繞上7匝,那麼其電壓大概是6V多,這就可以了,記得,反饋電壓是反激的,其匝數比要和幅邊對應,懂什麼意思嗎,至於線,因為流過其的電流很小,所以就用繞原邊的線繞就可以了,無嚴格的要求.
第七步,確定電感量
記得原邊的電流上升公式嗎I升=VS*TON/L.因為你已經從上麵畫出了原邊電流的波形,這個I升=IM *KRP,所以:
L=VS.TON/(IM*KRP)
知道了嗎,從此就確定了原邊電感的值.
第八步,驗證設計
即驗證一下最大磁感應強度是不是超過了磁芯的允許值,有
BMAX=L*Ip/SJ*NP.
這個五個參數分別表示磁通最大值,原邊電感量,峰值電流,磁芯橫截麵積,原邊匝數,這個公式是從電感量L的概念公式推過來的,因為L=磁鏈/流過電感線圈的電流,磁鏈等於磁通乘以其匝數,而磁通就是磁感應強度乘以其截麵積,分別代入到上麵,即當原邊線圈流過峰值電流時,此時磁芯達到最大磁感應強度,這個磁感應強度就用以上公式計算.BMAX的值一般一要超過0.3T ,若是好的磁芯,可以大一些,若是超過了這個值,就可以增加原邊匝數,或是換大的磁芯來調.
總結
設計高頻變壓器,有幾個參數要自己設定,這幾個參數就決定了開關電源的工作方式,第一是要設定最大占空比D,這個占空比是由你自己設定的感應電壓VOR來確定的,再就是設定原邊電流的波形,確定KRP的值,設計變壓器時,還要設定其磁芯振幅B,這又是一個設定,所有這些設定,就讓這個開關電源工作在你設定的方式之下了.要不斷的調整,工作在一個對你來說最好的狀態之下,這就是高頻變壓器的設計任務.總結以下公式
推薦閱讀:
特別推薦
- 噪聲中提取真值!瑞盟科技推出MSA2240電流檢測芯片賦能多元高端測量場景
- 10MHz高頻運行!氮矽科技發布集成驅動GaN芯片,助力電源能效再攀新高
- 失真度僅0.002%!力芯微推出超低內阻、超低失真4PST模擬開關
- 一“芯”雙電!聖邦微電子發布雙輸出電源芯片,簡化AFE與音頻設計
- 一機適配萬端:金升陽推出1200W可編程電源,賦能高端裝備製造
技術文章更多>>
- 一秒檢測,成本降至萬分之一,光引科技把幾十萬的台式光譜儀“搬”到了手腕上
- AI服務器電源機櫃Power Rack HVDC MW級測試方案
- 突破工藝邊界,奎芯科技LPDDR5X IP矽驗證通過,速率達9600Mbps
- 通過直接、準確、自動測量超低範圍的氯殘留來推動反滲透膜保護
- 從技術研發到規模量產:恩智浦第三代成像雷達平台,賦能下一代自動駕駛!
技術白皮書下載更多>>
- 車規與基於V2X的車輛協同主動避撞技術展望
- 數字隔離助力新能源汽車安全隔離的新挑戰
- 汽車模塊拋負載的解決方案
- 車用連接器的安全創新應用
- Melexis Actuators Business Unit
- Position / Current Sensors - Triaxis Hall
熱門搜索
按鈕開關
白色家電
保護器件
保險絲管
北鬥定位
北高智
貝能科技
背板連接器
背光器件
編碼器型號
便攜產品
便攜醫療
變容二極管
變壓器
檳城電子
並網
撥動開關
玻璃釉電容
剝線機
薄膜電容
薄膜電阻
薄膜開關
捕魚器
步進電機
測力傳感器
測試測量
測試設備
拆解
場效應管
超霸科技




