20個硬件工程師隨時可能用得上的電路圖
發布時間:2019-10-21 責任編輯:wenwei
【導讀】電子技術、無線電維修及SMT電子製造工藝技術絕不是一門容易學好、短時間內就能夠掌握的學科。這門學科所涉及的方方麵麵很多,各方麵又相互聯係,作為初學者,首先要在整體上了解、初步掌握它。
無論是無線電愛好者還是維修技術人員,你能夠說出電路板上那些小元件叫做什麼,又有什麼作用嗎?如果想成為元件(芯片)級高手的話,掌握一些相關的電子知識是必不可少的。
對模擬電路的掌握分為三個層次:
初級層次
熟練記住這二十個電路,清楚這二十個電路的作用。隻要是電子愛好者,隻要是學習自動化、電子等電控類專業的人士都應該且能夠記住這二十個基本模擬電路。
中級層次
能(neng)分(fen)析(xi)這(zhe)二(er)十(shi)個(ge)電(dian)路(lu)中(zhong)的(de)關(guan)鍵(jian)元(yuan)器(qi)件(jian)的(de)作(zuo)用(yong),每(mei)個(ge)元(yuan)器(qi)件(jian)出(chu)現(xian)故(gu)障(zhang)時(shi)電(dian)路(lu)的(de)功(gong)能(neng)受(shou)到(dao)什(shen)麼(me)影(ying)響(xiang),測(ce)量(liang)時(shi)參(can)數(shu)的(de)變(bian)化(hua)規(gui)律(lv),掌(zhang)握(wo)對(dui)故(gu)障(zhang)元(yuan)器(qi)件(jian)的(de)處(chu)理(li)方(fang)法(fa);定性分析電路信號的流向,相位變化;定性分析信號波形的變化過程;dingxinglejiedianlushurushuchuzukangdedaxiao,xinhaoyuzukangdeguanxi。youlezhexiedianluzhishi,ninjiyoukenengchengchangweidianzichanpinhegongyekongzhishebeidechusedeweixiuweihujishi。
高級層次
能定量計算這二十個電路的輸入輸出阻抗、輸出信號與輸入信號的比值、電路中信號電流或電壓與電路參數的關係、電路中信號的幅度與頻率關係特性、相位與頻率關係特性、電路中元器件參數的選擇等。達到高級層次後,隻要您願意,受人尊敬的高薪職業--電子產品和工業控製設備的開發設計工程師將是您的首選職業。
一、 橋式整流電路

1、二極管的單向導電性:
伏安特性曲線:
理想開關模型和恒壓降模型:
2、橋式整流電流流向過程:
輸入輸出波形:
3、計算:Vo, Io,二極管反向電壓。
二、 電源濾波器

1、電源濾波的過程分析:
波形形成過程:
2、計算:濾波電容的容量和耐壓值選擇。
三、 信號濾波器
1、信號濾波器的作用:
與電源濾波器的區別和相同點:
2、LC 串聯和並聯電路的阻抗計算,幅頻關係和相頻關係曲線。
3、畫出通頻帶曲線。
計算諧振頻率。

四、 微分和積分電路

1、電路的作用,與濾波器的區別和相同點。
2、微分和積分電路電壓變化過程分析,畫出電壓變化波形圖。
3、計算:時間常數,電壓變化方程,電阻和電容參數的選擇。
五、 共射極放大電路
1、三極管的結構、三極管各極電流關係、特性曲線、放大條件。

2、元器件的作用、電路的用途、電壓放大倍數、輸入和輸出的信號電壓相位關係、交流和直流等效電路圖。
3、靜態工作點的計算、電壓放大倍數的計算。
六、 分壓偏置式共射極放大電路

1、元器件的作用、電路的用途、電壓放大倍數、輸入和輸出的信號電壓相位關係、交流和直流等效電路圖。
2、電流串聯負反饋過程的分析,負反饋對電路參數的影響。
3、靜態工作點的計算、電壓放大倍數的計算。
4、受控源等效電路分析。
七、 共集電極放大電路(射極跟隨器)

1、元器件的作用、電路的用途、電壓放大倍數、輸入和輸出的信號電壓相位關係、交流和直流等效電路圖。電路的輸入和輸出阻抗特點。
2、電流串聯負反饋過程的分析,負反饋對電路參數的影響。
3、靜態工作點的計算、電壓放大倍數的計算。
八、電路反饋框圖

1、反饋的概念,正負反饋及其判斷方法、並聯反饋和串聯反饋及其判斷方法、電流反饋和電壓反饋及其判斷方法。
2、帶負反饋電路的放大增益。
3、負反饋對電路的放大增益、通頻帶、增益的穩定性、失真、輸入和輸出電阻的影響。
九、二極管穩壓電路

1、穩壓二極管的特性曲線。
2、穩壓二極管應用注意事項。
3、穩壓過程分析。
十、串聯穩壓電源

1、串聯穩壓電源的組成框圖。
2、每個元器件的作用;穩壓過程分析。
3、輸出電壓計算。
十一、差分放大電路

1、電路各元器件的作用,電路的用途、電路的特點。
2、 電路的工作原理分析。如何放大差模信號而抑製共模信號。
3、 電路的單端輸入和雙端輸入,單端輸出和雙端輸出工作方式。
十二、場效應管放大電路

1、場效應管的工作特點、場效應放大器的特點。各元器件的作用。
2、放大過程分析。
3、電壓放大增益的計算。
十三、選頻(帶通)放大電路

1、 每個元器件的作用:
選頻放大電路的特點:
電路的作用:
2、特征頻率的計算:
選頻元件參數的選擇:
3、幅頻特性曲線:
十四、運算放大電路

十五、差分輸入運算放大電路

1、 差分輸入運算放大電路的的特點:
用途:輸出信號電壓與輸入信號電壓的關係式
十六、電壓比較電路

1、電壓比較器的作用:
工作過程是:
2、比較器的輸入-輸出特性曲線圖:
3、如何構成遲滯比較器:
十七、RC振蕩電路

1、振蕩電路的組成:
振蕩電路的作用:
振蕩電路起振的相位條件:
振蕩電路起振和平衡幅度條件:
2、RC電路阻抗與頻率的關係曲線:
相位與頻率的關係曲線:
3、RC振蕩電路的相位條件分析:
振蕩頻率:
如何選擇元器件:
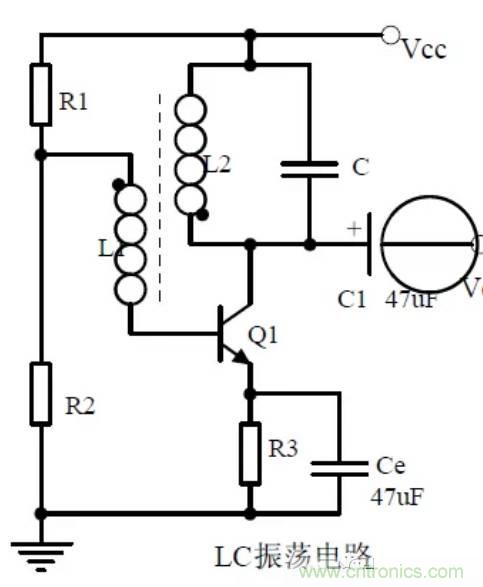
十八、LC振蕩電路

1、振蕩相位條件分析:
2、直流等效電路圖和交流等效電路圖:
3、振蕩頻率計算:
十九、石英晶體振蕩電路

1、石英晶體的特點:
石英晶體的等效電路:
石英晶體的特性曲線:
2、石英體振動器的特點:
3、石英晶體振動器的振蕩頻率:
二十、功率放大電路

1、乙類功率放大器的工作過程:
交越失真:
2、複合三極管的複合規則:
3、甲乙類功率放大器的工作原理分析:
自舉過程分析:
甲類功率放大器的特點
甲乙類功率放大器的特點

電子工程師必備基礎知識:
電阻通常都采用色環標示法。色標法就是用棕、紅、橙、黃、綠、蘭、紫、灰、白、黑十種顏色代表1234567890十個阿拉伯數字,金、銀兩種顏色代表倍率0.1、0.01或誤差5%、10%.套件中附有顏色樣本的實物和多款色環電阻常見的四道色環要讀取三位有效數字,一二位表示有效數,第三位表示倍率。例:黃紫紅金,三位有效數為472,表示47乘以102(或加兩個0)等於4700,即4.7K歐姆;再如:棕黑黑金,三位有效數為100,表示10乘以100(或加0個0)等於10,即10歐姆。
在實驗進程中,如果三極管的基極和其它引腳間不具備有單向導電特性的(或說單向導電特性不明顯),就說明三極管是壞的;另外,即使單向導電特性正常,但不能受基極控製或不穩定,也說明三極管是壞的,或性能很差。
可ke控kong矽gui在zai控kong製zhi極ji加jia上shang合he適shi的de觸chu發fa電dian流liu,可ke控kong矽gui就jiu能neng夠gou從cong斷duan開kai狀zhuang態tai變bian成cheng為wei導dao通tong狀zhuang態tai,這zhe時shi,我wo們men取qu消xiao控kong製zhi極ji的de觸chu發fa電dian流liu,但dan可ke控kong矽gui仍reng然ran能neng維wei持chi導dao通tong狀zhuang態tai。如ru果guo流liu過guo可ke控kong矽gui的de電dian流liu開kai始shi變bian小xiao,當dang小xiao於yu維wei持chi導dao通tong的de能neng力li時shi,可ke控kong矽gui才cai關guan斷duan,直zhi到dao下xia次ci觸chu發fa時shi才cai會hui導dao通tong。
推薦閱讀:
特別推薦
- 噪聲中提取真值!瑞盟科技推出MSA2240電流檢測芯片賦能多元高端測量場景
- 10MHz高頻運行!氮矽科技發布集成驅動GaN芯片,助力電源能效再攀新高
- 失真度僅0.002%!力芯微推出超低內阻、超低失真4PST模擬開關
- 一“芯”雙電!聖邦微電子發布雙輸出電源芯片,簡化AFE與音頻設計
- 一機適配萬端:金升陽推出1200W可編程電源,賦能高端裝備製造
技術文章更多>>
- 一秒檢測,成本降至萬分之一,光引科技把幾十萬的台式光譜儀“搬”到了手腕上
- AI服務器電源機櫃Power Rack HVDC MW級測試方案
- 突破工藝邊界,奎芯科技LPDDR5X IP矽驗證通過,速率達9600Mbps
- 通過直接、準確、自動測量超低範圍的氯殘留來推動反滲透膜保護
- 從技術研發到規模量產:恩智浦第三代成像雷達平台,賦能下一代自動駕駛!
技術白皮書下載更多>>
- 車規與基於V2X的車輛協同主動避撞技術展望
- 數字隔離助力新能源汽車安全隔離的新挑戰
- 汽車模塊拋負載的解決方案
- 車用連接器的安全創新應用
- Melexis Actuators Business Unit
- Position / Current Sensors - Triaxis Hall
熱門搜索
按鈕開關
白色家電
保護器件
保險絲管
北鬥定位
北高智
貝能科技
背板連接器
背光器件
編碼器型號
便攜產品
便攜醫療
變容二極管
變壓器
檳城電子
並網
撥動開關
玻璃釉電容
剝線機
薄膜電容
薄膜電阻
薄膜開關
捕魚器
步進電機
測力傳感器
測試測量
測試設備
拆解
場效應管
超霸科技



