通過降壓-升壓充電和USB Type-C PD技術更大程度地提高功率密度
發布時間:2020-07-06 責任編輯:wenwei
【導讀】近幾年,降壓-升壓型充電器變得越來越流行,因為它能夠從幾乎任何輸入源為電池充電,無論輸入電壓是高於或低於電池電壓。
USB Type-C被廣泛采用的一大關鍵性優勢是它被認為是目前實現通用適配器和減少相應電子廢棄物減少理想方案。雖然USB Type-C接口是統一的,但是不同適配器的額定功率和電壓仍然有很大的差異,這裏麵包含了傳統的5 V USB適配器和能夠提供5 V到20 V電壓範圍的USB PD適配器。此外,不同的便攜式設備內部的電池數串聯節數也有可能不同。這就要求電池充電器集成電路(IC)采用降壓-升壓拓撲結構, 去適應輸入電壓和電池電壓的這些任意的變化。 具有高功率密度的降壓-升壓充電芯片不僅可以集成通用的充電功能模塊,也可以集成USB PD充電係統中的其他元件,如負載開關和DC/DC轉換器,以簡化係統設計,降低物料清單(BOM)成本,並保持小尺寸的整體解決方案。圖1顯示了USB PD充電解決方案的係統框圖。

圖1 USB PD充電解決方案的係統框圖。
為支持移動USB OTG充電規格,當適配器不存在時,電池通過DC/DC轉換器放電,在VBUS輸出一個恒定電壓去給外部設備供電。如果USB Type-C端口需要支持快速角色交換(FRS)的功能,則必須開啟DC/DC轉換器並始終處於待機狀態,即使已將適配器插入USB Type-C端口。當適配器斷開時,放電電源路徑中的背對背MOSFETs迅速打開,將U3輸出電壓傳遞給VBUS並保持VBUS電壓不跌落。在這個過程中,始終保持DC/DC轉換器開啟的狀態實際上會給整個係統造成額外的靜態電流損失。
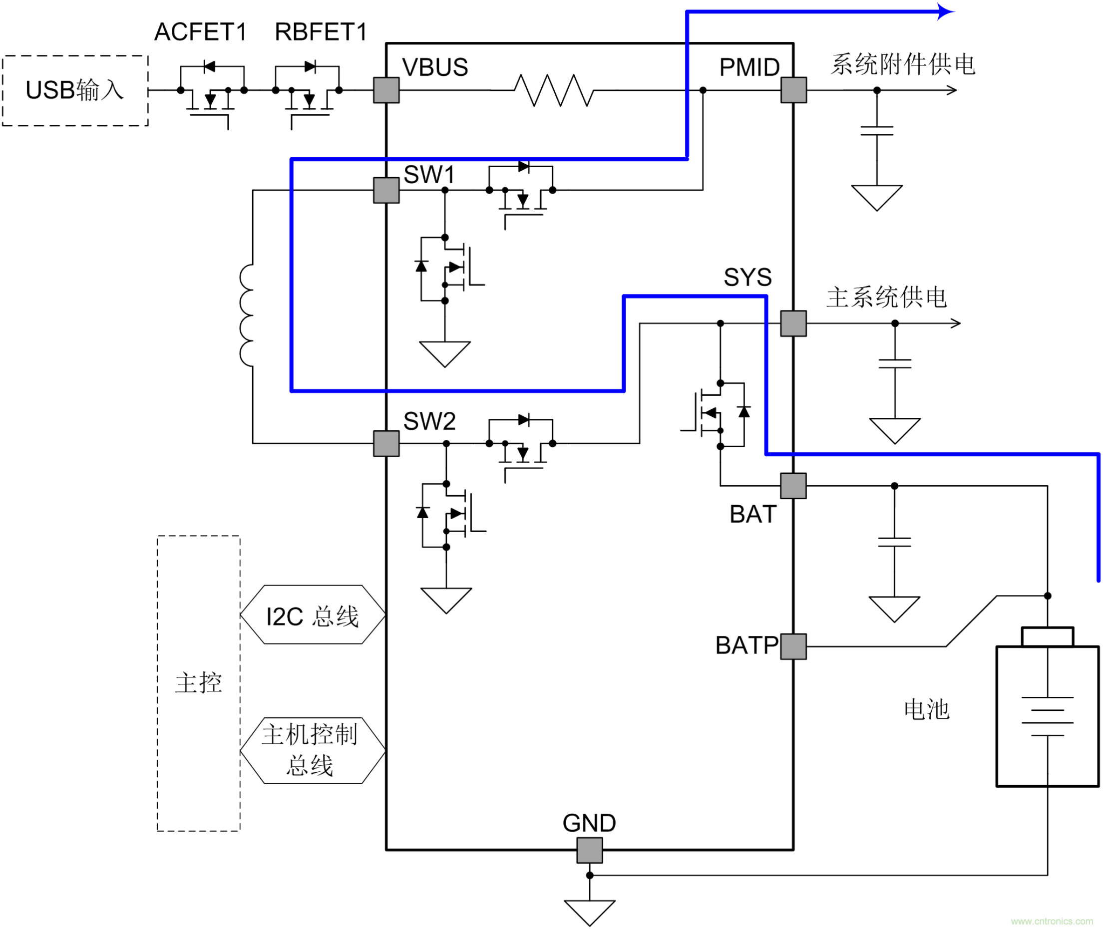
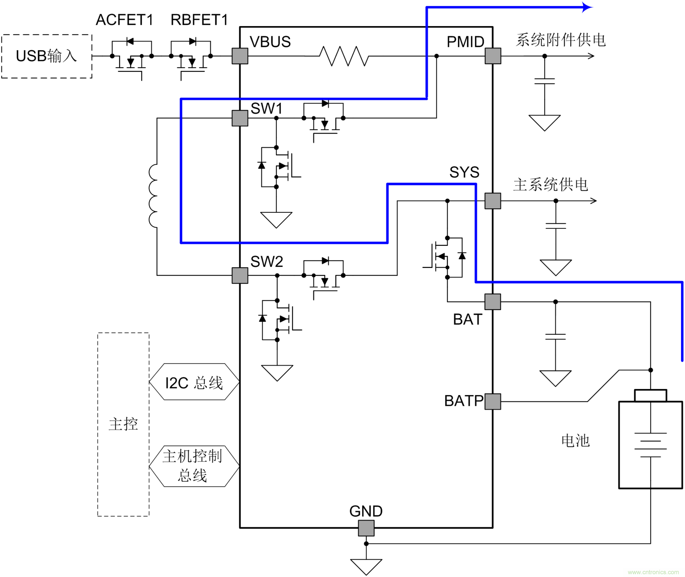
圖2中所示的全集成降壓-升壓充電芯片可以簡化USB PD充chong電dian解jie決jue方fang案an的de係xi統tong級ji設she計ji。首shou先xian,將jiang輸shu入ru電dian流liu檢jian測ce電dian路lu集ji成cheng到dao芯xin片pian中zhong。通tong過guo該gai電dian路lu檢jian測ce到dao的de輸shu入ru電dian流liu,充chong電dian器qi提ti供gong輸shu入ru電dian流liu調tiao節jie和he輸shu入ru電dian流liu過guo流liu保bao護hu來lai避bi免mian適shi配pei器qi過guo載zai。 其次,作為輸入過電壓和過電流保護電路的一部分,外部背對背MOSFET的控製邏輯和驅動電路也被集成到充電器中。這些功能使得從框圖中消除支持輸入功率路徑管理和輸入電流檢測的單元成為可能。
通過實現四個FETs的降壓-升壓轉換器的雙向操作,充電芯片自身可以支持OTG模式。當適配器插入USB端口時,充電芯片以正向充電模式工作,功率從VBUS流向電池。當適配器斷開時,功率從電池流向VBUS。VBUS處的OTG輸出電壓覆蓋從2.8 V到22 V的全USB PD電壓範圍,具有10mV可編程步長,與USB PD 3.0規格兼容。

圖2全集成降壓-升壓充電芯片。
為了支持USB Type-C端口的FRS功能,此集成降壓-升壓充電芯片實現了一種新的備用模式。在本文中,備用模式是指降壓-升壓充電芯片從正向充電模式到反向OTG模式的快速轉換,從而避免總線電壓的跌落。查看圖3中的應用框圖,適配器連接到USB端口,為係統供電,並通過降壓-升壓功率級為電池充電。同時,適配器可以從充電器的PMID輸出為係統配件供電。如果降壓-升壓充電芯片不支持備用模式的話,當適配器斷移走時,電池仍然可以通過芯片內部的FET為係統供電。然而,PMID上的配件供電可能會掉電。
充電芯片啟用備用模式後,能夠監測VBUS電壓。VBUS電壓跌落低於預設閾值可以作為適配器已移除的信號。一旦充電芯片檢測到適配器已移除,它將以迅速的從正向充電模式切換到反向OTG模式,利用電池放電的能量去維持住VBUS電壓,並自行實現FRS。當適配器移除時,係統本身以及係統配件的供電都可以從適配器無縫地切換到電池,這樣的作法可以從框圖中消除用於OTG模式和FRS的DC/DC轉換器。
圖4顯示了充電芯片用作支持FRS的備用模式的測試波形。在USB1處連接了9 V適配器作為輸入電源。當適配器插入後,充電芯片打開ACFET1-RBFET1將適配器接入VBUS。該波形的測試條件是,PMID處有1 A的電流給係統附件供電,BAT處有1 A的充電電流。當9 V適配器電壓(VAC)移除時,充電芯片迅速的從正向充電模式轉向反向OTG模式, 仍可以將PMID和VBUS維持在5 V,同時持續向1 A PMID負載供電。

圖3 用單個降壓-升壓充電器實現USB Type-C FRS。

圖4 從VBUS sink 到 VBUS source的降壓-升壓充電器FRS。
以上描述的所有功能都有助於簡化USB PD充電解決方案的係統級設計,並且TI已經在新型降壓-升壓充電芯片BQ25790和BQ25792中實現。這些充電芯片支持從3.6 V到24 V的輸入電壓範圍為1到4節串聯電池充電,輸入範圍覆蓋了整個USB PD電壓範圍。
這些功能采用2.9 mm×3.3 mm晶圓尺寸封裝或4 mm×4 mm方形扁平無鉛封裝。整個充電解決方案能夠提供45 W的功率,功率密度約為100 W/in2 (150mV/mm2),是市場同類產品的兩倍。
其他資源
● Read the BQ25790 data sheet and theBQ25792 data sheet.
● Read the technical article, Universal and fast charging – a future trend for battery-powered applications.
推薦閱讀:
特別推薦
- 噪聲中提取真值!瑞盟科技推出MSA2240電流檢測芯片賦能多元高端測量場景
- 10MHz高頻運行!氮矽科技發布集成驅動GaN芯片,助力電源能效再攀新高
- 失真度僅0.002%!力芯微推出超低內阻、超低失真4PST模擬開關
- 一“芯”雙電!聖邦微電子發布雙輸出電源芯片,簡化AFE與音頻設計
- 一機適配萬端:金升陽推出1200W可編程電源,賦能高端裝備製造
技術文章更多>>
- 突破工藝邊界,奎芯科技LPDDR5X IP矽驗證通過,速率達9600Mbps
- 通過直接、準確、自動測量超低範圍的氯殘留來推動反滲透膜保護
- 從技術研發到規模量產:恩智浦第三代成像雷達平台,賦能下一代自動駕駛!
- 從機械執行到智能互動:移遠Q-Robotbox助力具身智能加速落地
- 品英Pickering將亮相2026航空電子國際論壇,展示航電與電池測試前沿方案
技術白皮書下載更多>>
- 車規與基於V2X的車輛協同主動避撞技術展望
- 數字隔離助力新能源汽車安全隔離的新挑戰
- 汽車模塊拋負載的解決方案
- 車用連接器的安全創新應用
- Melexis Actuators Business Unit
- Position / Current Sensors - Triaxis Hall
熱門搜索





