具有溫度補償的隔離式低功耗PH值測試係統
發布時間:2020-08-14 責任編輯:wenwei
【導讀】圖1所示電路是一個完全隔離式低功耗pH傳感器信號調理器和數字化儀,並且帶有自動溫度補償以實現高精度。該電路可為0至14範圍內的pH值提供精度為0.5%的讀數,無噪聲代碼分辨率大於14位,適用於多種工業應用,如化工、食品加工、水處理、汙水分析等。

圖1. pH傳感器電路圖(簡化原理圖: 未顯示所有連接和去耦)
該電路支持眾多內部電阻超高(範圍從1 MΩ至數GΩ)的pH傳感器,其數字信號和電源隔離設計使其免受惡劣工業環境中常見的噪聲和瞬變電壓的影響。
電路描述
pH測量的基本原理
pH值是衡量水溶液中氫離子和氫氧化物離子相對量的一項指標。就摩爾濃度來說,25°C的水含有1 × 10−7摩爾/升氫離子,氫氧化物離子濃度與此相同。中性溶液指氫離子濃度正好等於氫氧化物離子濃度的溶液。pH值是表示氫離子濃度的另一種方式,定義如下:
因此,如果氫離子濃度為1.0 × 10−2摩爾/升,則pH值為2.00。
pH電極是許多工業所使用的電化學傳感器,但對水處理和汙水工業具有特別重要的意義。pHtanzhenyouyigeboliceliangdianjiheyigecankaodianjigoucheng,leisiyuyikuaidianchi。dangbatanzhenzhiyurongyezhongshi,celiangdianjichanshengyigedianya,jutiqujueyurongyezhongqingdehuoxing,ranhoujianggaidianyayucankaodianjidedianweijinxingbijiao。suizherongyesuanxingdezengqiang(pH值變低),玻璃電極電位相對於參比電極陽性增強(+mV);隨著溶液堿性的增強(pH值變高),玻璃電極電位相對於參比電極陰性增強(-mV)。這兩個電極之差即為測得電位。在理想情況下,典型的pH探針在25°C下會產生59.154 mV/pH單位,用能斯脫方程表示為:

其中:
E = 氫電極電壓,活性未知
α = ±30 mV,零點容差
T = 環境溫度(單位:°C)
n = 1(25 °C),價(離子上的電荷數)
F = 96485庫侖/摩爾,法拉第常數
R = 8.314 伏特-庫侖/°K摩爾,阿伏加德羅氏數
pH = 未知溶液的氫離子濃度
pHISO = 7,參比氫離子濃度
方fang程cheng表biao明ming,產chan生sheng的de電dian壓ya取qu決jue於yu溶rong液ye的de酸suan度du和he堿jian度du,並bing以yi已yi知zhi方fang式shi隨sui氫qing離li子zi活huo性xing而er變bian化hua。溶rong液ye溫wen度du的de變bian化hua會hui改gai變bian其qi氫qing離li子zi的de活huo性xing。當dang溶rong液ye被bei加jia熱re時shi,氫qing離li子zi運yun動dong速su度du加jia快kuai,結jie果guo導dao致zhi兩liang個ge電dian極ji間jian電dian位wei差cha的de增zeng加jia。另ling外wai,當dang溶rong液ye冷leng卻que時shi,氫qing活huo性xing降jiang低di,導dao致zhi電dian位wei差cha下xia降jiang。根gen據ju設she計ji,在zai理li想xiang情qing況kuang下xia,當dang置zhi於yupH值為7的緩衝溶液中時,電極會產生零伏特電位。
關於pH理論的一本不錯的參考書是《pH理論與實踐》(出版社:Radiometer Analytical SAS;出版地點:VilleurbanneCedex,法國)。
電路細節
該設計為帶溫度補償的pH傳感器提供了一種整體解決方案。有三個重要的電路級:pH探針緩衝器、ADC和數字及電源隔離器,如圖1所示。
AD8603,是一款精密微功耗(最大值50 μA)及低噪聲(22 nV/√Hz)CMOS運算放大器,配置為連接AD7793通道之一輸入的緩衝器。AD8603的典型輸入偏置電流為200 fA,為高內部電阻pH探針提供了一種有效的解決方案。
pH檢測和溫度補償係統基於AD7793,24位(Σ-Δ)ADC。它有三個差分模擬輸入和一個片內低噪聲、可編程增益放大器(PGA),其範圍為單位增益至128。AD7793的最大功耗僅為500 μA,適用於任何低功耗應用。有一個低噪聲、低漂移內部帶隙基準電壓源,而且也可采用一個外部差分基準電壓。輸出數據速率可通過軟件編程設置,可在4.17 Hz至470 Hz的範圍內變化。
ADuM5401(四通道數字隔離器,集成DC-DC轉換器)提供微控製器與AD7793數字線路之間的數字信號和電源隔離功能。利用iCoupler芯片級變壓器技術,能夠隔離邏輯信號和DC/DC轉換器中的電源反饋路徑。
pH傳感器接口緩衝器
典型的pH探針電極由玻璃製成,可形成極高的電阻,範圍從1 MΩ到1 GΩ不等,充當與pH電壓源串聯的電阻,如圖2所示。

圖2. 連接ADC的pH傳感器和緩衝器接口(簡化原理圖: 未顯示所有連接、RTD和去耦。)
流過該串聯電阻的緩衝放大器偏置電流會給係統帶來失調誤差。為使電路與該高源電阻隔離開來,在這種應用中,需要一個高輸入阻抗、超低輸入偏置電流的緩衝放大器。AD8603用作該應用的緩衝放大器,如圖2所示。AD8603的低輸入電流可以最大限度地減少流過電極電阻的偏置電流所產生的電壓誤差。
就25°C下串聯電阻為1 GΩ的pH探針來說,對於200 fA典型輸入偏置電流,失調誤差為0.2 mV (0.0037 pH)。即使在1 pA的最大輸入偏置電流下,誤差也隻有1 mV。
10 kΩ/1 µF低通噪聲濾波器針對緩衝放大器輸出的截止頻率為f= 1/2πRC,即16 Hz。
必須利用防護、屏蔽、高絕緣電阻支柱以及其他此類標準皮安方法,以最大限度地減少AD8603緩衝器高阻抗輸入端的泄漏。
ADC通道1配置,pH傳感器
該級涉及測量pH電極產生的小電壓。表1展示了一個典型pH探針的技術規格。基於能斯脫方程,來自探針的滿量程電壓範圍為±414 mV (±59.14 mV/pH) (25°C)至±490 mV (±70mV/pH)(80°C)。
表1. 典型pH探針的技術規格

在讀取pH探針輸出電壓時,ADC采用外部1.05 V基準電壓源,增益配置為1。滿量程輸入範圍為±VREF/G = ±1.05 V,來自pH探針的最大信號為±490 mV (80°C)。
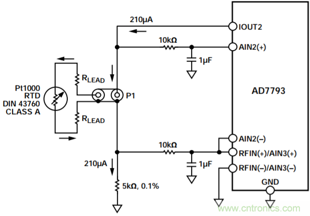
由於傳感器的輸出是雙極性的,並且AD7793采用單電源供電,因此,pH探針產生的信號應偏置到地以上,以使其處於ADC的可接受共模範圍之內。該偏置電壓產生的方式是,將210 µA IOUT2電流注入5 kΩ 0.1%電阻,如圖2所示。結果產生1.05 V共模偏置電壓,這同時充當ADC基準電壓。
ADC通道2配置,RTD
ADC的第二通道監控在RTD上產生的電壓,該RTD由AD7793的IOUT2電流輸出引腳驅動。210 μA激勵電流驅動由RTD和精密電阻(5 kΩ, 0.1%)構成的串聯組合。(參見圖1)。
純鉑的溫度係數為0.003926 Ω/Ω/°C。根據DIN Std. 43760-1980和IEC 751-1983標準,工業RTD的正常係數為0.00385 Ω/Ω/°C。RTD的精度通常以0°C為基準。DIN 43760標準認可兩個類,如表2所示,ASTM E–1137標準認可兩個級,如表3所示。
表2. DIN-43760的標準RTD精度

表3. ASTM E-1137的標準RTD精度

RTD電阻值的計算公式為:
RTD電阻 = RTD0
(1 + T α)
其中:
RTD電阻 = T下的電阻值
RTD0= 0°C下的電阻值
T = 環境溫度
α = 0.00385 Ω/Ω/°C,DIN Std 43760-1980和IEC 751-1983定義的溫度係數
RTD電阻在0°C (1000 Ω)至100°C (1385 Ω)範圍內變化,產生的電壓信號範圍為210 mV至290 mV,激勵電流為210 µA。
精密5 kΩ電阻產生作為外部基準電壓源的1.05 V電壓。當增益為1時,模擬輸入範圍為±1.05 V (±VREF/G)。該架構形成一種比率式配置。 激勵電流值的變化不會影響係統精度。
盡管100 Ω Pt RTD十分常見,也可指定其他電阻(200 Ω、500 Ω、1000 Ω等)和材料(鎳、銅、鎳鐵)。本應用使用一個1 kΩ DIN 43760 A類RTD,用於實現pH傳感器的溫度補償功能。 1000 Ω RTD對線路電阻誤差不如100 Ω RTD敏感度。
采用一條2線連接,如圖3所示。在RTD引腳上施加恒定電流,同時測量通過RTD本身的電壓。測量器件是AD7793,該器件表現出高輸入電阻和低輸入偏置電流。該方案的誤差源是引腳電阻、AD7793所產生恒定電流源的穩定性以及輸入放大器中的輸入阻抗和/或偏置電流及相應的漂移。

圖3. 2線鉑RTD連接(簡化原理圖:未顯示所有連接和去耦)
消除線路電阻誤差的另一種可能性是3線RTD配置,詳見電流筆記CN-0287。
輸出編碼
任一通道上輸入電壓的輸出代碼為:

其中:
AIN為模擬輸入電壓。
GAIN為儀表放大器設置。
N = 24
EVAL-SDP-CB1Z係統演示平台板和PC處理AD7793輸出的數據。
數字和電源隔離
ADuM5401隔離ADC數字信號,同時為電路提供經隔離穩壓的3.3 V電源。ADuM5401 (VDD1)的輸入應在3.0 V和3.6 V之間。要注意ADuM5401的布局,以盡量減少EMI/RFI問題。有關更多詳情,請參考AN-1109應用筆記:iCoupler器件的輻射控製建議。
係統校準
AD7793的AIN3(+)輸入用於測量精密5 kΩ 0.1%電阻上的電壓降。為了精確測量RTD電阻,必須考慮IOUT2電流的±5%變化範圍。在此基礎上,將該電壓除以5 kΩ,從而求得IOUT2確切電流值。RTD電阻則通過用RTD中的電壓除以IOUT2確切電流值來計算。
利用如圖4所示兩點校準程序來校準EVAL-CN0326-PMDZ評估軟件中的pH計。

圖4. 評估軟件校準設置窗口
用戶需要至少使用兩種緩衝溶液,其中,用一種值為pH-7的中性pH緩衝溶液來消除pH探針和係統導致的失調。中性緩衝溶液可以用來設置第一個校準點。第一種緩衝溶液的pH值取決於需要測量的溶液的pH值。在測量堿性基液時,可以使用pH-10緩衝溶液;在測量酸性溶液時,可使用pH-4緩衝溶液。為了提高測量的精度,可以實施三點校準。其方法是在第2步和第3步使用兩組不同的緩衝溶液,如圖4所示,其中,pH-7溶液用來消除失調。
軟件包括NIST推薦的緩衝溶液清單。清單中描述的每種緩衝溶液都有自己的溫度係數,範圍在0°C至95°C之間,可以在Radiometer Analytical出版的《pH理論與實踐》一書中找到。軟件利用該表將來自pH探針的mV輸入關聯至與讀取自RTD傳感器的溫度讀數相對應的正確pH值,並利用線性插值法來填充表中空白。用戶可以選擇通過單擊如圖4
所示綠色按鈕,使能/禁用連續溫度補償選項。
用於pH傳感器校準的緩衝溶液在市場中很常見。也可使用NIST認證的其他pH參比溶液來校準。由於市場上有多種緩衝溶液可供選擇,因此,軟件同時為用戶提供了一個選項,可以使用所需要的NIST認證pH參比溶液進行校準,如圖4所示。
軟件同時還為用戶提供了一個使用其他RTD電阻值的選項,但其默認值設為1000 Ω。
係統噪聲考慮因素
如果輸出數據速率為16.7 Hz且增益為1,則AD7793的rms噪聲等於1.96 μV(噪聲折合到輸入端,來自AD7793數據手冊)。峰峰值噪聲等於:
6.6 × RMS 噪聲 = 6.6 × 1.96 µV = 12.936 µV
如果pH計的靈敏度為59 mV/pH,則pH計能測量的無噪聲分辨度pH水平為
12.936 μV / (59 mV/pH) = 0.000219 pH
其中隻包括AD7793的噪聲貢獻。實際係統結果見下一節。
測試數據與結果
全部數據捕獲操作都通過CN0326 LabVIEW評估軟件實現。用一個Yokogawa GS200精密電壓源來模擬pH傳感器的輸入。通過以1 mV增量在−420 mV至+420 mV範圍內掃描精密電壓,EVAL-CN0326-PMDZ能根據用戶自定義的校準選項捕獲數據。
AD8603緩衝器和AD7793在實際係統中的峰峰值噪聲的確定方法是,短接pH探針BNC連接器,並采集1000個采樣。如圖5中所直方圖所示,代碼分布約為500個代碼,相當於峰峰值噪聲為31.3 µV,等效pH讀數分布為0.00053 pH峰峰值。

圖5. 輸出代碼分布直方圖(AD7793輸入引腳短接在一起)
測試係統時將三個不同電阻與ADC輸入串聯,以仿真高阻抗玻璃電極的不同阻抗。同時對係統進行了校準,結果得到60 mV/pH。據圖6,線性誤差隨仿真玻璃電極阻抗的增加而增加。圖6同時顯示,在整個仿真pH輸出電壓範圍內,對於200 MΩ的pH探針阻抗,線性誤差小於0.5%。

圖6. pH傳感器仿真輸出電壓(及關聯線性誤差圖)與ADC輸出pH讀數的關係(所示探針電阻為1 MΩ、100 MΩ和200 MΩ)
測試數據以圖7所示評估板采集。針對該係統的完整文檔可以在CN-0326設計支持包中找到。

圖 7. EVAL-CN0326-PMDZ板的照片
常見變化
其他合適的ADC有AD7792和AD7785,這兩款器件具有與AD7793相同的特性組合, 但AD7792為16位ADC,AD7785為20位ADC。
AD8607緩衝放大器采用8引腳MSOP封裝。這是一款雙通道微功耗軌到軌輸入/輸出放大器,與AD8603屬於同一係列。ADuM5401的其他係列包括多種通道配置,如ADuM5402/ADuM5403 /ADuM5404,同時提供4個獨立隔離通道。
電路評估與測試
本電路采用EVAL-CN0326-PMDZ電路板、EVAL-SDP-CB1Z係統演示平台(SDP)評估板和SDP-PMD-IB1Z(一款針對EVAL-SDP-CB1Z的PMOD轉接板)。SDP和SDP-PMD-IB1Z板具有120引腳的對接連接器,可以快速完成設置並評估電路性能。為了使用SDP-PMD-IB1Z和SDP評估EVALCN0326-PMDZ板,通過一個間距為100密爾、麵積為25平方密爾的標準直角引腳-接頭連接器把EVAL-CN0326-PMDZ連接至SDP-PMD-IB1Z。
設備要求
需要以下設備:
• 帶USB端口的Windows® XP、Windows® Vista(32位)或Windows® 7(32位)PC
• EVAL-CN0326-PMDZ電路評估板
• EVAL-SDP-CB1Z電路評估板
• SDP-PMD-IB1Z SDP轉接板
• CN-0326評估軟件
• 電源: 6 V壁式或同等電源適配器
• Yokogawa 2000精密直流電源或等效電源
開始使用
將CN-0326評估軟件光盤放進PC的光盤驅動器,加載評估軟件。打開“我的電腦”,找到包含評估軟件光盤的驅動器,打開Readme文件。按照Readme文件中的說明安裝和使用評估軟件。
設置
CN0326評估套件包括一張光盤,其中含有自安裝軟件。該軟件兼容Windows® XP (SP2)和Vista(32位和64位)。如果安裝文件未自動運行,您可以運行光盤中的setup.exe文件。請先安裝評估軟件,再將評估板和SDP板連接到PC的USB端口,確保PC能夠正確識別評估係統。
1. 光盤文件安裝完畢後,按照“電源配置”部分所述為SDP-PMD-IB1Z評估板接通電源。把SDP板(通過連接器A)接至SDP-PMD-IB1Z評估板,然後用隨附電纜將其接至用於評估的PC的USB端口。
2. 將EVAL-CN0326-PMDZ的12引腳直角公引腳接頭連接至SDP-PMD-IB1Z的12引腳直角母引腳接頭。
3. 在運行圖9所示程序之前,將pH探針的BNC端子和RTD傳感器連接至EVAL-CN0326-PMDZ的端子插孔中。
4. 在接好並打開所有外設和電源之後,在圖9所示圖形用戶界麵上單擊Connect(連接)。當PC成功檢測到評估係統時,即可使用圖9所示軟件對EVAL-CN0326-PMDZ電路板進行評估。
功能框圖
測試設置的功能框圖如圖8所示。該測試設置應按圖中所示方式連接。主軟件窗口的屏幕截圖如圖9所示。

圖8. pH傳感器測試設置功能框圖

圖9. 評估軟件主窗口
電源配置
SDP-PMD-IB1Z必須采用6 V直流電源,其跳線JP1應設為3.3 V,用於驅動EVAL-CN0326-PMDZ。
測試
用Agilent E3631A和Yokogawa GS200精密電壓來仿真傳感器輸出。Yokogawa的負端子連接至pH傳感器所用ADC的負端子。正端子與電阻串聯,接至ADC的正端子,如圖8所示。Yokogawa產生±420 mV電壓,然後仿真pH傳感器輸出,隨後改變串聯電阻值,以仿真pH探針的玻璃電極的阻抗,如圖8所示。
用CN-0326評估軟件來捕獲來自EVAL-CN0326-PMDZ電路板的數據,所用設置如圖8所示。有關軟件使用方法的詳細信息可在CN-0326軟件用戶指南中找到。
推薦閱讀:
特別推薦
- 噪聲中提取真值!瑞盟科技推出MSA2240電流檢測芯片賦能多元高端測量場景
- 10MHz高頻運行!氮矽科技發布集成驅動GaN芯片,助力電源能效再攀新高
- 失真度僅0.002%!力芯微推出超低內阻、超低失真4PST模擬開關
- 一“芯”雙電!聖邦微電子發布雙輸出電源芯片,簡化AFE與音頻設計
- 一機適配萬端:金升陽推出1200W可編程電源,賦能高端裝備製造
技術文章更多>>
- 一秒檢測,成本降至萬分之一,光引科技把幾十萬的台式光譜儀“搬”到了手腕上
- AI服務器電源機櫃Power Rack HVDC MW級測試方案
- 突破工藝邊界,奎芯科技LPDDR5X IP矽驗證通過,速率達9600Mbps
- 通過直接、準確、自動測量超低範圍的氯殘留來推動反滲透膜保護
- 從技術研發到規模量產:恩智浦第三代成像雷達平台,賦能下一代自動駕駛!
技術白皮書下載更多>>
- 車規與基於V2X的車輛協同主動避撞技術展望
- 數字隔離助力新能源汽車安全隔離的新挑戰
- 汽車模塊拋負載的解決方案
- 車用連接器的安全創新應用
- Melexis Actuators Business Unit
- Position / Current Sensors - Triaxis Hall
熱門搜索





