如何拓寬控製器的輸出電壓範圍
發布時間:2021-01-06 責任編輯:wenwei
【導讀】控製器能夠調節最高輸出電壓:例如,LM5140-Q1能調節的最高輸出電壓是15V。但在很多應用中(如在一種工業應用中,為可編程邏輯控製器(PLC)和工廠自動化設備供電的標準運行總線為24V),設計工程師需要調節更高的電壓。
在本文中,我將介紹如何使用LM5140-Q1為具有24V輸出電壓、3A負載電流的工業應用提供電源。LM5140-Q1專為需要調節8V以下輸出電壓的汽車應用而設計。增加一些外部組件後,您可以將LM5140-Q1用於工業應用。
開始設計前,應考慮以下事項:
● LM5140-Q1需要一個連接VCCX的外部5V偏置電源。
● 需要對緩衝放大器進行OR’d二極管配置,以確保啟動時的功能運行。
● VCCX絕對最高電壓是6.5V。
● VOUT引腳需要較低的阻抗輸入。阻抗足夠低的電阻分壓器可吸走大量電流,從而影響係統的效率。
● LM5140-Q1內部斜率補償會控製電感器和RSENSE的選擇。
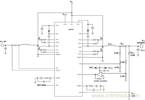
圖1所示為如何對LM5140-Q1進行配置,使其能夠調節15V以上的電壓。將VO1設為5V並連接至VCCX。這樣會禁用LM5140-Q1的內部調節器,減少控製器的功率耗散。

圖1:帶輸出範圍更寬的外部組件的LM5140-Q1圖解
您可以使用反饋電阻器,為LM5140-Q1配置可調輸出電壓,或不使用反饋電阻器,為LM5140-Q1配置兩個固定輸出電壓。請參閱LM5140-Q1數據表了解更多詳情。
使用方程1將輸出電壓設為24V:

其中:VREF = 1.2V。參見圖1中的圖解。
我建議將RFB1的起點電阻設在10kΩ-20kΩ之間(方程2):

218 kΩ並非標準的1%電阻值,因此使用:215kΩ
您需要使用兩個相同的分壓器來感測電流傳感電阻器RCS和VO2之間的差分電壓。緩衝放大器的輸入是高輸入阻抗,不會影響電源效率,而放大器的輸出是低輸入阻抗,可以驅動LM5140-Q1的VOUT2引腳。
LM5140-Q1 CS引腳的絕對最高額定電壓為5V。為避免違反絕對最高額定電壓值,您應使用電阻分壓器網絡來降低CS引腳處的電壓。使用相同的分壓器比率來降低在緩衝放大器輸入端感測的電壓,以確保在VO2處感測到的電壓相同。緩衝放大器的共模電壓需要高於在其地麵輸入端看到的電壓。這種情況下,共模電壓需要高於(0.7R/1R) x 24V = 16.8V。
VO1或VO2 – 或二者,可使用所述的外部電路。使用外部偏置電源為LM5140-Q1VCCX引腳供電。
要計算輸出電感器LOUT,使用以下設計步驟,以方程3開始,該方程假設30%的電感脈動電流:

其中,LX是1.0 +/-0.25,FSW 是LM5140-Q1的振蕩器頻率(440kHz)。
因此,我為該應用選擇了55µH的電感器。
電感器數值較低時會增加峰間電感器電流,最大限度減小尺寸、降低成本並提高瞬態響應。但是電感器數值較低時,由於均方根(RMS)電流較高,因此會降低效率。
電感器數值較高時會降低峰間電感器電流,並提高效率。您可能需要使用更大的輸出電容器來滿足既定的瞬態響應要求。

電流傳感電阻器
要計算電流傳感電阻器的值,需要將最大輸出電流(IOUT)乘以120%,以確保電流限製不影響滿負荷運轉:3.248安培峰值(Apk)的120%是3.89Apk。
分壓器會減弱CS引腳和VOUT引腳之間的差分電壓,從而影響內部斜率補償和電流限製設定值。輸出電壓為24V時,分壓器中使用的外部電阻器的比率是0.7。方程7解釋了出現這種減弱的原因:

其中,VCS是電流限製設定值,LM5140-Q1的VCS是75mV,A是電阻分壓器網絡衰減係數,為0.7。
LM5140-Q1專為需要調節8V以下輸出電壓的汽車應用而設計。加裝一些外部組件後,使用本博文中詳述的設計方法,可以將LM5140-Q1控製器用於需要輸出電壓超過CS引腳和VOUT引腳絕對最高額定電壓的工業應用。
免責聲明:本文為轉載文章,轉載此文目的在於傳遞更多信息,版權歸原作者所有。本文所用視頻、圖片、文字如涉及作品版權問題,請聯係小編進行處理。
推薦閱讀:
特別推薦
- 噪聲中提取真值!瑞盟科技推出MSA2240電流檢測芯片賦能多元高端測量場景
- 10MHz高頻運行!氮矽科技發布集成驅動GaN芯片,助力電源能效再攀新高
- 失真度僅0.002%!力芯微推出超低內阻、超低失真4PST模擬開關
- 一“芯”雙電!聖邦微電子發布雙輸出電源芯片,簡化AFE與音頻設計
- 一機適配萬端:金升陽推出1200W可編程電源,賦能高端裝備製造
技術文章更多>>
- 一秒檢測,成本降至萬分之一,光引科技把幾十萬的台式光譜儀“搬”到了手腕上
- AI服務器電源機櫃Power Rack HVDC MW級測試方案
- 突破工藝邊界,奎芯科技LPDDR5X IP矽驗證通過,速率達9600Mbps
- 通過直接、準確、自動測量超低範圍的氯殘留來推動反滲透膜保護
- 從技術研發到規模量產:恩智浦第三代成像雷達平台,賦能下一代自動駕駛!
技術白皮書下載更多>>
- 車規與基於V2X的車輛協同主動避撞技術展望
- 數字隔離助力新能源汽車安全隔離的新挑戰
- 汽車模塊拋負載的解決方案
- 車用連接器的安全創新應用
- Melexis Actuators Business Unit
- Position / Current Sensors - Triaxis Hall
熱門搜索
按鈕開關
白色家電
保護器件
保險絲管
北鬥定位
北高智
貝能科技
背板連接器
背光器件
編碼器型號
便攜產品
便攜醫療
變容二極管
變壓器
檳城電子
並網
撥動開關
玻璃釉電容
剝線機
薄膜電容
薄膜電阻
薄膜開關
捕魚器
步進電機
測力傳感器
測試測量
測試設備
拆解
場效應管
超霸科技


