音頻設備中的幻象電源
發布時間:2021-10-18 來源:WENTING WU 責任編輯:wenwei
【導讀】音(yin)樂(le)玩(wan)家(jia)常(chang)常(chang)會(hui)提(ti)到(dao)幻(huan)象(xiang)電(dian)源(yuan)這(zhe)個(ge)專(zhuan)業(ye)名(ming)詞(ci),那(na)麼(me)什(shen)麼(me)是(shi)幻(huan)象(xiang)電(dian)源(yuan),它(ta)與(yu)普(pu)通(tong)電(dian)源(yuan)有(you)何(he)區(qu)別(bie)?它(ta)出(chu)現(xian)在(zai)哪(na)些(xie)場(chang)景(jing)呢(ne)?今(jin)天(tian)我(wo)們(men)就(jiu)來(lai)一(yi)起(qi)聊(liao)一(yi)聊(liao)幻(huan)象(xiang)電(dian)源(yuan)。
1. 幻象電源:
音(yin)樂(le)玩(wan)家(jia)常(chang)常(chang)會(hui)提(ti)到(dao)幻(huan)象(xiang)電(dian)源(yuan)這(zhe)個(ge)專(zhuan)業(ye)名(ming)詞(ci),那(na)麼(me)什(shen)麼(me)是(shi)幻(huan)象(xiang)電(dian)源(yuan),它(ta)與(yu)普(pu)通(tong)電(dian)源(yuan)有(you)何(he)區(qu)別(bie)?它(ta)出(chu)現(xian)在(zai)哪(na)些(xie)場(chang)景(jing)呢(ne)?今(jin)天(tian)我(wo)們(men)就(jiu)來(lai)一(yi)起(qi)聊(liao)一(yi)聊(liao)幻(huan)象(xiang)電(dian)源(yuan)。
幻象電源通常是一個在XLR電纜的引腳2和3上運行的一個正電壓(通常是從12V到48V),用於給電容式麥克風進行供電。使用“幻象”來描述這一特殊應用場景的電源,是因為音頻信號和供電隻需一根XLR電纜即可,不需要額外的供電線纜。
一般動圈式麥克風不會使用到幻象電源,專業電容式麥克風才會使用到幻象電源, 因為電容式麥克風輸出阻抗非常高,幻象電源電路可以用來減少輸出阻抗。
2. TI的幻象電源方案:
幻象電源通常有如下指標要求:
● 輸入電壓:5VIN/12VIN
● 輸出電壓:48VOUT
● 紋波<20mV
● 負載電流通常<60mA
滿足如上指標,TI有3個方案很適合在幻象電源設計中使用。
1)TPS61391集成電流鏡的 85V 輸出電壓升壓轉換器。
TPS61390/TPS61391 芯片應用在網紅聲卡的幻象電源中,主要優點有:
● 集成電流監控和保護功能的單芯片解決方案
● 小尺寸:QFN 3 mm x 3 mm,使用0604電感即可
● 低輸出紋波
● 快速過流保護的響應時間
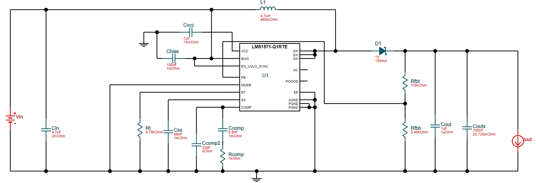
2)LM51571-Q1 采用雙隨機展頻技術的 4A、50V、2MHz 寬輸入電壓升壓、反激式和 SEPIC 轉換器 (LM51571-Q1為車規級芯片,工業版本的LM51571會在今年3Q上線TI官網)
LM51571 芯片應用於12VIN的幻象電源中,主要優點有:
● 寬輸入VIN
● 開關頻率不在AM頻段範圍內
● 擴寬頻譜以減小EMI
● 小尺寸:QFN-16 封裝 (3mm x 3mm)
● 集成了MOS管以減小整體設計尺寸
● 低靜態電流
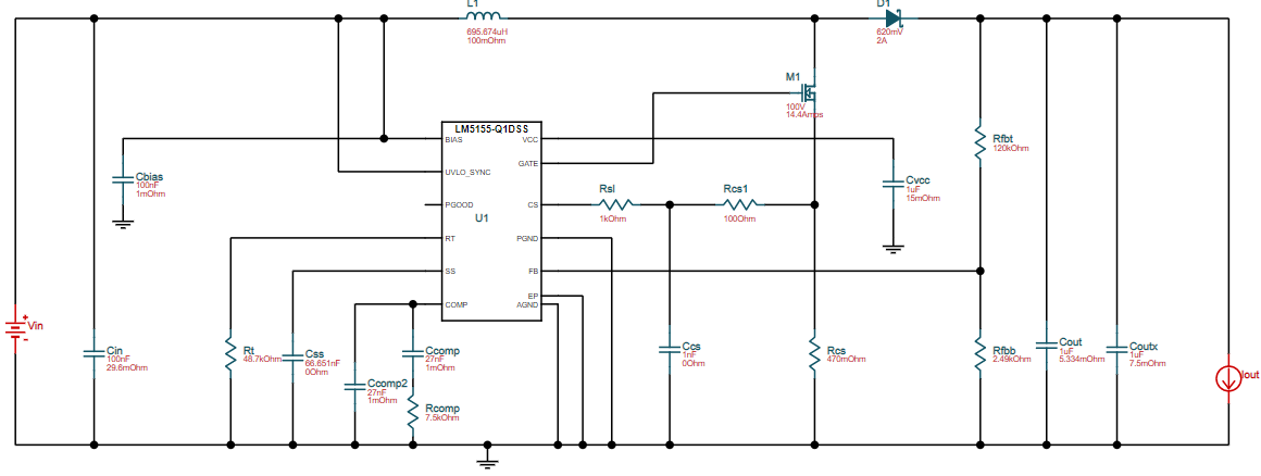
3)LM51552MHz 寬輸入電壓、1.5A MOSFET 驅動器、非同步升壓控製器
LM5155 芯片應用於12VIN的幻象電源中,主要優點有:
● 開關頻率不在AM頻段範圍內
● 小尺寸:12pin-WSON 封裝 (3mmx2mm)
● 低靜態電流
● 低電流限製閾值以減小功耗損耗
● 允許同步實現高升壓比
如下是VIN=12V, VOUT=48V, IOUT=20mA的參考電路及負載瞬態響應仿真。不加LDO的情況下,輸出紋波為25.6mV。
3. 其他相關鏈接:
● 48V 輸出低噪聲幻象電源參考設計https://www.ti.com.cn/tool/cn/PMP40871 (原理圖,測試報告,BOM, GERBER…設計文件)
● 專業音頻應用中生成負電源軌的方案https://e2echina.ti.com/blogs_/b/power_house/posts/53194
免責聲明:本文為轉載文章,轉載此文目的在於傳遞更多信息,版權歸原作者所有。本文所用視頻、圖片、文字如涉及作品版權問題,請聯係小編進行處理。
推薦閱讀:
- 噪聲中提取真值!瑞盟科技推出MSA2240電流檢測芯片賦能多元高端測量場景
- 10MHz高頻運行!氮矽科技發布集成驅動GaN芯片,助力電源能效再攀新高
- 失真度僅0.002%!力芯微推出超低內阻、超低失真4PST模擬開關
- 一“芯”雙電!聖邦微電子發布雙輸出電源芯片,簡化AFE與音頻設計
- 一機適配萬端:金升陽推出1200W可編程電源,賦能高端裝備製造
- 一秒檢測,成本降至萬分之一,光引科技把幾十萬的台式光譜儀“搬”到了手腕上
- AI服務器電源機櫃Power Rack HVDC MW級測試方案
- 突破工藝邊界,奎芯科技LPDDR5X IP矽驗證通過,速率達9600Mbps
- 通過直接、準確、自動測量超低範圍的氯殘留來推動反滲透膜保護
- 從技術研發到規模量產:恩智浦第三代成像雷達平台,賦能下一代自動駕駛!
- 車規與基於V2X的車輛協同主動避撞技術展望
- 數字隔離助力新能源汽車安全隔離的新挑戰
- 汽車模塊拋負載的解決方案
- 車用連接器的安全創新應用
- Melexis Actuators Business Unit
- Position / Current Sensors - Triaxis Hall


