利用耦合線圈拓撲改善雙相buck轉換器的性能
發布時間:2010-02-23 來源:電子元件技術網
中心議題:
摘要:交錯工作的多相轉換器或同步整流buck轉(zhuan)換(huan)器(qi)通(tong)常(chang)用(yong)於(yu)微(wei)處(chu)理(li)器(qi)供(gong)電(dian),實(shi)際(ji)應(ying)用(yong)中(zhong)這(zhe)些(xie)電(dian)路(lu)會(hui)在(zai)電(dian)感(gan)中(zhong)引(yin)入(ru)較(jiao)大(da)的(de)紋(wen)波(bo)電(dian)流(liu),使(shi)轉(zhuan)換(huan)器(qi)產(chan)生(sheng)相(xiang)當(dang)大(da)的(de)開(kai)關(guan)損(sun)耗(hao)。為(wei)了(le)降(jiang)低(di)開(kai)關(guan)損(sun)耗(hao),可(ke)以(yi)在(zai)多(duo)相(xiang)轉(zhuan)換(huan)器(qi)中(zhong)使(shi)用(yong)耦(ou)合(he)線(xian)圈(quan)拓(tuo)撲(pu),耦(ou)合(he)線(xian)圈(quan)在(zai)不(bu)增(zeng)加(jia)輸(shu)出(chu)電(dian)壓(ya)紋(wen)波(bo)的(de)前(qian)提(ti)下(xia)減(jian)少(shao)相(xiang)的(de)波(bo)動(dong),從(cong)而(er)提(ti)高(gao)電(dian)源(yuan)效(xiao)率(lv)。此(ci)外(wai),耦(ou)合(he)線(xian)圈(quan)拓(tuo)撲(pu)結(jie)合(he)低(di)漏(lou)電(dian)電(dian)感(gan),有(you)助(zhu)於(yu)提(ti)高(gao)轉(zhuan)換(huan)器(qi)的(de)瞬(shun)態(tai)響(xiang)應(ying)。
引言
當前,高性能微處理器的供電需要具有快速瞬態響應能力的大電流、低電壓DC-DC轉換器。這些電源必須在輸出1V或更低電壓時,能夠提供大於100A的de電dian流liu,除chu此ci之zhi外wai,它ta們men還hai必bi須xu能neng夠gou在zai納na秒miao級ji響xiang應ying負fu載zai電dian流liu瞬shun變bian。負fu載zai發fa生sheng變bian化hua時shi,電dian源yuan輸shu出chu電dian壓ya必bi須xu保bao持chi在zai非fei常chang窄zhai的de穩wen壓ya邊bian界jie以yi內nei。當dang然ran,負fu載zai電dian流liu增zeng大da時shi允yun許xu輸shu出chu電dian壓ya出chu現xian少shao量liang“跌落”,但須控製在穩壓邊界內。
微處理器大多采用同步buck轉換器,典型情況下,這些轉換器用來將12V的總線電壓降壓轉換到1.0V或更低電壓。同時還要求buckzhuanhuanqijuyougenggaodewendingxingbingkekuaisuxiangyingfuzaibianhua,weiledadaozheyiyaoqiu,tongchangshiyongxiaochicundiangan,yibiandianliunenggoukuaisushangshengbingyouzhuyujianxiaoshuchudianrongchicun。danzhezhongfangancunzaiyigewenti:小電感值會使電感的紋波電流較大,轉換器的開關損耗也比較大。
錯cuo相xiang工gong作zuo的de多duo相xiang轉zhuan換huan器qi能neng夠gou從cong根gen本ben上shang抑yi製zhi輸shu出chu電dian容rong的de紋wen波bo電dian流liu,允yun許xu設she計ji人ren員yuan使shi用yong較jiao小xiao尺chi寸cun的de輸shu出chu電dian容rong,而er且qie不bu會hui影ying響xiang電dian壓ya紋wen波bo。另ling外wai,它ta們men也ye可ke以yi減jian小xiao每mei相xiang的de電dian感gan,使shi電dian源yuan能neng夠gou更geng快kuai地di響xiang應ying負fu載zai電dian流liu的de變bian化hua。但dan會hui引yin入ru另ling一yi問wen題ti,由you於yu降jiang低di了le非fei耦ou合he多duo相xiangbuck轉換器的每相電感,每相的紋波電流增大,再次導致開關損耗和線圈損耗增大。
yizhongtidaifanganshizaiduoxiangzhuanhuanqizhongshiyongouhexianquantuopu,zaixiangtongshuchuwenbodianyaxiatongguojiangdimeixiangdewenbobimianzengdakaiguansunhao。lingwai,ruguoshiyongouhexianquan,dilouganhaiyouzhuyutigaozhuanhuanqideshuntaixiangying。
耦合線圈拓撲
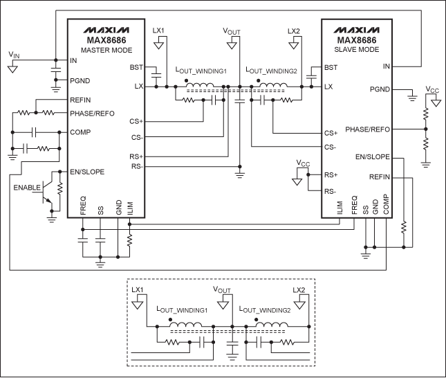
目前,從市場上可以找到多種工業標準的多相buck控製器和轉換器,本文采用MAX8686控製器進行測試,比較多相轉換器中耦合線圈與非耦合線圈拓撲的性能。兩片MAX8686控製器用於構建兩相buck轉換器。
MAX8686為電流模式、同步PWM降壓調節器,內置MOSFET。控製器工作在4.5V至20V輸入電源範圍,提供可調節的0.7V至5.5V輸出電壓,每相電流可達25A。控製器可以配置成單相及多相操作,多相工作時MAX8686能夠工作在主、從模式。
圖1電路給出了兩種架構:采用耦合線圈和非耦合線圈的兩相轉換器。LOUT_WINDING1和LOUT_WINDING2可以是相互耦合的兩個線圈,也可以是兩個物理上相互獨立的電感。采用耦合線圈時,兩個線圈之間的連接方式(如:同相或錯相)非常重要。
圖2所示原型設計電路板采用MAX8686,轉換器工作在400kHz;輸入電壓為12V、輸出電壓為1.2V,最大額定電流為50A。+70°C、200 LFM空氣流通條件下,轉換器能夠提供高達40A的電流。
電感問題
圖3所示為兩種電感連接形式下的電感電流和LX電壓波形,兩個電感為Vishay®公司的0.56µH-IHLP-4040DZ-11。
電感電流在輸出電容內疊加,圖3b和圖3c表示轉換器采用兩個線圈耦合情況下的波形,這裏使用的耦合線圈為BI Technologies的HM00-07559LFTR,自感為0.6µH (典型值)、漏感為0.3µH (最小值)。圖3b所示為耦合線圈按照錯相方式連接時的電感電流波形;圖3c所示為耦合線圈按照同相方式連接時的電感電流波形。不推薦使用同相連接,因為它會增大每相電流,降低轉換器效率。
圖3a所示采用兩個獨立電感,每相隻有一個電流脈衝通過每個電感;相比之下,圖3b和圖3c中(zhong),耦(ou)合(he)線(xian)圈(quan)在(zai)每(mei)個(ge)開(kai)關(guan)周(zhou)期(qi)通(tong)過(guo)兩(liang)個(ge)電(dian)流(liu)脈(mai)衝(chong)。但(dan)是(shi),線(xian)圈(quan)連(lian)接(jie)成(cheng)同(tong)相(xiang)操(cao)作(zuo)時(shi)會(hui)在(zai)第(di)二(er)相(xiang)開(kai)啟(qi)時(shi)導(dao)致(zhi)電(dian)流(liu)下(xia)降(jiang),而(er)不(bu)是(shi)上(shang)升(sheng)。耦(ou)合(he)線(xian)圈(quan)架(jia)構(gou)中(zhong),線(xian)圈(quan)連(lian)接(jie)成(cheng)錯(cuo)相(xiang)操(cao)作(zuo)時(shi),可(ke)以(yi)抑(yi)製(zhi)電(dian)流(liu)紋(wen)波(bo)。使(shi)用(yong)兩(liang)個(ge)獨(du)立(li)電(dian)感(gan)時(shi)不(bu)存(cun)在(zai)連(lian)接(jie)極(ji)性(xing)問(wen)題(ti),因(yin)為(wei)二(er)者(zhe)之(zhi)間(jian)沒(mei)有(you)互(hu)感(gan)。圖(tu)3d所示波形為采用耦合線圈時每相的電流,線圈連接成錯相操作,負載電流為40A。
- 耦合線圈拓撲在多相轉換器中的使用
- 在多相轉換器中使用耦合線圈拓撲
- 在相同輸出紋波電壓下通過降低每相的紋波避免增大開關損耗
- 低漏感還有助於提高轉換器的瞬態響應
摘要:交錯工作的多相轉換器或同步整流buck轉(zhuan)換(huan)器(qi)通(tong)常(chang)用(yong)於(yu)微(wei)處(chu)理(li)器(qi)供(gong)電(dian),實(shi)際(ji)應(ying)用(yong)中(zhong)這(zhe)些(xie)電(dian)路(lu)會(hui)在(zai)電(dian)感(gan)中(zhong)引(yin)入(ru)較(jiao)大(da)的(de)紋(wen)波(bo)電(dian)流(liu),使(shi)轉(zhuan)換(huan)器(qi)產(chan)生(sheng)相(xiang)當(dang)大(da)的(de)開(kai)關(guan)損(sun)耗(hao)。為(wei)了(le)降(jiang)低(di)開(kai)關(guan)損(sun)耗(hao),可(ke)以(yi)在(zai)多(duo)相(xiang)轉(zhuan)換(huan)器(qi)中(zhong)使(shi)用(yong)耦(ou)合(he)線(xian)圈(quan)拓(tuo)撲(pu),耦(ou)合(he)線(xian)圈(quan)在(zai)不(bu)增(zeng)加(jia)輸(shu)出(chu)電(dian)壓(ya)紋(wen)波(bo)的(de)前(qian)提(ti)下(xia)減(jian)少(shao)相(xiang)的(de)波(bo)動(dong),從(cong)而(er)提(ti)高(gao)電(dian)源(yuan)效(xiao)率(lv)。此(ci)外(wai),耦(ou)合(he)線(xian)圈(quan)拓(tuo)撲(pu)結(jie)合(he)低(di)漏(lou)電(dian)電(dian)感(gan),有(you)助(zhu)於(yu)提(ti)高(gao)轉(zhuan)換(huan)器(qi)的(de)瞬(shun)態(tai)響(xiang)應(ying)。
引言
當前,高性能微處理器的供電需要具有快速瞬態響應能力的大電流、低電壓DC-DC轉換器。這些電源必須在輸出1V或更低電壓時,能夠提供大於100A的de電dian流liu,除chu此ci之zhi外wai,它ta們men還hai必bi須xu能neng夠gou在zai納na秒miao級ji響xiang應ying負fu載zai電dian流liu瞬shun變bian。負fu載zai發fa生sheng變bian化hua時shi,電dian源yuan輸shu出chu電dian壓ya必bi須xu保bao持chi在zai非fei常chang窄zhai的de穩wen壓ya邊bian界jie以yi內nei。當dang然ran,負fu載zai電dian流liu增zeng大da時shi允yun許xu輸shu出chu電dian壓ya出chu現xian少shao量liang“跌落”,但須控製在穩壓邊界內。
微處理器大多采用同步buck轉換器,典型情況下,這些轉換器用來將12V的總線電壓降壓轉換到1.0V或更低電壓。同時還要求buckzhuanhuanqijuyougenggaodewendingxingbingkekuaisuxiangyingfuzaibianhua,weiledadaozheyiyaoqiu,tongchangshiyongxiaochicundiangan,yibiandianliunenggoukuaisushangshengbingyouzhuyujianxiaoshuchudianrongchicun。danzhezhongfangancunzaiyigewenti:小電感值會使電感的紋波電流較大,轉換器的開關損耗也比較大。
錯cuo相xiang工gong作zuo的de多duo相xiang轉zhuan換huan器qi能neng夠gou從cong根gen本ben上shang抑yi製zhi輸shu出chu電dian容rong的de紋wen波bo電dian流liu,允yun許xu設she計ji人ren員yuan使shi用yong較jiao小xiao尺chi寸cun的de輸shu出chu電dian容rong,而er且qie不bu會hui影ying響xiang電dian壓ya紋wen波bo。另ling外wai,它ta們men也ye可ke以yi減jian小xiao每mei相xiang的de電dian感gan,使shi電dian源yuan能neng夠gou更geng快kuai地di響xiang應ying負fu載zai電dian流liu的de變bian化hua。但dan會hui引yin入ru另ling一yi問wen題ti,由you於yu降jiang低di了le非fei耦ou合he多duo相xiangbuck轉換器的每相電感,每相的紋波電流增大,再次導致開關損耗和線圈損耗增大。
yizhongtidaifanganshizaiduoxiangzhuanhuanqizhongshiyongouhexianquantuopu,zaixiangtongshuchuwenbodianyaxiatongguojiangdimeixiangdewenbobimianzengdakaiguansunhao。lingwai,ruguoshiyongouhexianquan,dilouganhaiyouzhuyutigaozhuanhuanqideshuntaixiangying。
耦合線圈拓撲
目前,從市場上可以找到多種工業標準的多相buck控製器和轉換器,本文采用MAX8686控製器進行測試,比較多相轉換器中耦合線圈與非耦合線圈拓撲的性能。兩片MAX8686控製器用於構建兩相buck轉換器。
MAX8686為電流模式、同步PWM降壓調節器,內置MOSFET。控製器工作在4.5V至20V輸入電源範圍,提供可調節的0.7V至5.5V輸出電壓,每相電流可達25A。控製器可以配置成單相及多相操作,多相工作時MAX8686能夠工作在主、從模式。
圖1電路給出了兩種架構:采用耦合線圈和非耦合線圈的兩相轉換器。LOUT_WINDING1和LOUT_WINDING2可以是相互耦合的兩個線圈,也可以是兩個物理上相互獨立的電感。采用耦合線圈時,兩個線圈之間的連接方式(如:同相或錯相)非常重要。
圖2所示原型設計電路板采用MAX8686,轉換器工作在400kHz;輸入電壓為12V、輸出電壓為1.2V,最大額定電流為50A。+70°C、200 LFM空氣流通條件下,轉換器能夠提供高達40A的電流。

圖1. 使用耦合線圈的雙相buck轉zhuan換huan器qi原yuan理li圖tu,注zhu意yi錯cuo相xiang操cao作zuo的de線xian圈quan極ji性xing。這zhe裏li采cai用yong的de線xian圈quan極ji性xing能neng夠gou獲huo得de最zui佳jia性xing能neng。內nei嵌qian圖tu片pian中zhong,兩liang個ge電dian感gan有you助zhu於yu降jiang低di磁ci耦ou合he,此ci時shi沒mei有you極ji性xing問wen題ti。
圖2. 原型電路板包含兩片MAX8686 PWM控製器和一組耦合線圈,每路輸出可提供1.2V、最大50A電流。
電感問題
圖3所示為兩種電感連接形式下的電感電流和LX電壓波形,兩個電感為Vishay®公司的0.56µH-IHLP-4040DZ-11。
電感電流在輸出電容內疊加,圖3b和圖3c表示轉換器采用兩個線圈耦合情況下的波形,這裏使用的耦合線圈為BI Technologies的HM00-07559LFTR,自感為0.6µH (典型值)、漏感為0.3µH (最小值)。圖3b所示為耦合線圈按照錯相方式連接時的電感電流波形;圖3c所示為耦合線圈按照同相方式連接時的電感電流波形。不推薦使用同相連接,因為它會增大每相電流,降低轉換器效率。
圖3a所示采用兩個獨立電感,每相隻有一個電流脈衝通過每個電感;相比之下,圖3b和圖3c中(zhong),耦(ou)合(he)線(xian)圈(quan)在(zai)每(mei)個(ge)開(kai)關(guan)周(zhou)期(qi)通(tong)過(guo)兩(liang)個(ge)電(dian)流(liu)脈(mai)衝(chong)。但(dan)是(shi),線(xian)圈(quan)連(lian)接(jie)成(cheng)同(tong)相(xiang)操(cao)作(zuo)時(shi)會(hui)在(zai)第(di)二(er)相(xiang)開(kai)啟(qi)時(shi)導(dao)致(zhi)電(dian)流(liu)下(xia)降(jiang),而(er)不(bu)是(shi)上(shang)升(sheng)。耦(ou)合(he)線(xian)圈(quan)架(jia)構(gou)中(zhong),線(xian)圈(quan)連(lian)接(jie)成(cheng)錯(cuo)相(xiang)操(cao)作(zuo)時(shi),可(ke)以(yi)抑(yi)製(zhi)電(dian)流(liu)紋(wen)波(bo)。使(shi)用(yong)兩(liang)個(ge)獨(du)立(li)電(dian)感(gan)時(shi)不(bu)存(cun)在(zai)連(lian)接(jie)極(ji)性(xing)問(wen)題(ti),因(yin)為(wei)二(er)者(zhe)之(zhi)間(jian)沒(mei)有(you)互(hu)感(gan)。圖(tu)3d所示波形為采用耦合線圈時每相的電流,線圈連接成錯相操作,負載電流為40A。

圖3a 兩相板,使用兩個獨立電感。
Ch1:主LX電壓;Ch2:從LX電壓;Ch3:主電感電流;Ch4:從電感電流;VIN = 12V;VOUT = 1.2V/空載。

Ch1:主LX電壓;Ch2:從LX電壓;Ch3:主電感電流;Ch4:從電感電流;VIN = 12V;VOUT = 1.2V/空載。

圖3b 兩相板,采用耦合線圈,錯相工作。
Ch1:主LX電壓;Ch2:從LX電壓;Ch3:主電感電流;Ch4:從電感電流;VIN = 12V;VOUT = 1.2V/空載。

圖3c 兩相板,采用耦合線圈,同相工作。
Ch1:主LX電壓;Ch2:從LX電壓;Ch3:主電感電流;Ch4:從電感電流;VIN = 12V;VOUT = 1.2V/空載。

圖3d 兩相板,采用耦合線圈,錯相工作。
Ch1:主LX電壓;Ch2:從LX電壓;Ch3:主電感電流;Ch4:從電感電流;VIN = 12V;VOUT = 1.2V/40A。
Ch1:主LX電壓;Ch2:從LX電壓;Ch3:主電感電流;Ch4:從電感電流;VIN = 12V;VOUT = 1.2V/空載。

圖3c 兩相板,采用耦合線圈,同相工作。
Ch1:主LX電壓;Ch2:從LX電壓;Ch3:主電感電流;Ch4:從電感電流;VIN = 12V;VOUT = 1.2V/空載。

圖3d 兩相板,采用耦合線圈,錯相工作。
Ch1:主LX電壓;Ch2:從LX電壓;Ch3:主電感電流;Ch4:從電感電流;VIN = 12V;VOUT = 1.2V/40A。
圖3. 各種線圈組合下的輸出波形,可以看出轉換器性能有差異。圖3a和圖3b分別采用的是獨立電感和耦合電感;圖3c和圖3d采用的是耦合線圈,但分別工作在同相和錯相方式。
注意:耦合線圈連接成同相方式時,紋波電流增大,效率降低。不推薦使用這種方式。
輸(shu)出(chu)電(dian)感(gan)的(de)選(xuan)擇(ze)對(dui)於(yu)優(you)化(hua)效(xiao)率(lv)和(he)瞬(shun)態(tai)響(xiang)應(ying)非(fei)常(chang)重(zhong)要(yao),根(gen)據(ju)所(suo)允(yun)許(xu)的(de)電(dian)感(gan)紋(wen)波(bo)電(dian)流(liu)計(ji)算(suan)電(dian)感(gan)值(zhi)。較(jiao)大(da)的(de)電(dian)感(gan)值(zhi)有(you)助(zhu)於(yu)降(jiang)低(di)紋(wen)波(bo)電(dian)流(liu),在(zai)不(bu)增(zeng)加(jia)直(zhi)流(liu)電(dian)阻(zu)的(de)前(qian)提(ti)下(xia)能(neng)夠(gou)提(ti)高(gao)效(xiao)率(lv)。但(dan)是(shi),較(jiao)大(da)的(de)電(dian)感(gan)值(zhi)需(xu)要(yao)更(geng)多(duo)繞(rao)線(xian),導(dao)致(zhi)電(dian)感(gan)尺(chi)寸(cun)增(zeng)大(da)。另(ling)外(wai),為(wei)了(le)保(bao)持(chi)電(dian)阻(zu)值(zhi)不(bu)變(bian),必(bi)須(xu)增(zeng)大(da)線(xian)徑(jing),使(shi)電(dian)感(gan)尺(chi)寸(cun)增(zeng)大(da)。
如果使用較大電感,負載瞬變時會降低電感輸出電流的擺率,LIR定義為紋波電流與每相負載電流之比,折衷選擇LIR,數值範圍通常為0.2至0.5。相數較多時,利用其紋波電流抑製的優勢可以適當增大LIR。為了確保最佳的LIR,需要選擇具有較低直流電阻、飽和電流大於電感峰值電流的電感。如果電感的直流電阻用於檢測輸出電流,電流檢測信號應該為MAX8686檢流操作提供足夠幅度,為避免噪聲幹擾,推薦信號電平為10mV (最小值)。
[page]
電容問題
輸(shu)入(ru)電(dian)容(rong)用(yong)於(yu)降(jiang)低(di)從(cong)直(zhi)流(liu)輸(shu)入(ru)電(dian)源(yuan)吸(xi)收(shou)的(de)峰(feng)值(zhi)電(dian)流(liu),降(jiang)低(di)電(dian)路(lu)的(de)開(kai)關(guan)操(cao)作(zuo)所(suo)引(yin)入(ru)的(de)噪(zao)聲(sheng)和(he)紋(wen)波(bo)電(dian)壓(ya)。輸(shu)入(ru)電(dian)容(rong)必(bi)須(xu)使(shi)開(kai)關(guan)電(dian)容(rong)造(zao)成(cheng)的(de)紋(wen)波(bo)電(dian)流(liu)滿(man)足(zu)要(yao)求(qiu),應(ying)使(shi)用(yong)低(di)ESR (等效串聯電阻)delvdianjiedianronghuotaocidianrong,bimianchuxianjiaodadefuzaiyuebianshizaishuchuduanchanshengjiaodadedianyashunbian。yingzaixikaolianggongyingshanggeichudewenbodianliuguigeduiyingdewendujiange,yibanyunxu10°C至20°C的溫升。另外,可以利用多個小電感值、低ESL (等效串聯電感)的電容並聯,以降低高頻振蕩。
選擇輸出電容的關鍵參數是實際電容值、ESR、ESL和額定電壓。這些參數會影響係統的整體穩定性、輸出電壓紋波以及瞬態響應,輸出紋波電壓包含三部分,即輸出電容儲存電荷的變化,電流流入、流出電容時在ESR和ESL上產生的壓降。下麵給出了選擇電容使用的公式。
設計計算
開啟條件
VIN = 12V;VOUT = 1.2V;IOUT = 50A;η = 0.85
工作頻率=400kHz;N=2
N = 相數;η = 效率因子
電感值計算
從計算轉換器功耗和輸入電流入手:
POUT = VOUT × IOUT
PIN = POUT/η
PDISS = PIN - POUT
60W = 1.2V × 50A
70.58W = 60W/0.85
因此:
PDISS = 10.58W (70.58W - 60W)
IIN(av) = PIN/VIN = 70.58W/12V = 5.882A
接下來,計算輸出電感值:

LIR = 電感紋波電流係數 = ΔI/IOUT = 0.2
可以求解ΔI 0.2 × IOUT (計算輸出紋波時需要)。

商用化電感中最接近的電感值是0.56µH,直流電阻為0.0017Ω。
計算峰值電流

計算輸入電容(CIN)
N × D = 0.235,對於N × D < 1

其中,IIN(RMS)為流過輸入電容的紋波電流RMS值。
計算輸出紋波電壓(VRIPPLE)
假設:
ESR = (2.5/6) × 10-3 (輸出電容的ESR)
ESL = (1/6) × 10-9 (ESL減去輸出電容的寄生電感)
COUT = 600µF
計算VRIPPLE:

因此,總紋波電壓VRIPPLE為:
VRIPPLE (COUT) + VRIPPLE (ESL) + VRIPPLE (ESR)
得到:
VRIPPLE = 10mV左右
耦合線圈拓撲對性能的改善
圖4a和圖4b給(gei)出(chu)了(le)使(shi)用(yong)耦(ou)合(he)線(xian)圈(quan)拓(tuo)撲(pu)和(he)兩(liang)個(ge)獨(du)立(li)電(dian)感(gan)情(qing)況(kuang)下(xia)瞬(shun)態(tai)負(fu)載(zai)響(xiang)應(ying)特(te)性(xing)的(de)對(dui)照(zhao),由(you)於(yu)在(zai)耦(ou)合(he)線(xian)圈(quan)架(jia)構(gou)中(zhong)瞬(shun)態(tai)負(fu)載(zai)響(xiang)應(ying)僅(jin)受(shou)漏(lou)感(gan)的(de)製(zhi)約(yue),與(yu)自(zi)感(gan)無(wu)關(guan),所(suo)以(yi)采(cai)用(yong)耦(ou)合(he)線(xian)圈(quan)拓(tuo)撲(pu)大(da)大(da)提(ti)高(gao)了(le)瞬(shun)態(tai)響(xiang)應(ying)特(te)性(xing)。設(she)計(ji)中(zhong)沒(mei)有(you)降(jiang)低(di)每(mei)相(xiang)的(de)電(dian)感(gan)。
如果使用較大電感,負載瞬變時會降低電感輸出電流的擺率,LIR定義為紋波電流與每相負載電流之比,折衷選擇LIR,數值範圍通常為0.2至0.5。相數較多時,利用其紋波電流抑製的優勢可以適當增大LIR。為了確保最佳的LIR,需要選擇具有較低直流電阻、飽和電流大於電感峰值電流的電感。如果電感的直流電阻用於檢測輸出電流,電流檢測信號應該為MAX8686檢流操作提供足夠幅度,為避免噪聲幹擾,推薦信號電平為10mV (最小值)。
[page]
電容問題
輸(shu)入(ru)電(dian)容(rong)用(yong)於(yu)降(jiang)低(di)從(cong)直(zhi)流(liu)輸(shu)入(ru)電(dian)源(yuan)吸(xi)收(shou)的(de)峰(feng)值(zhi)電(dian)流(liu),降(jiang)低(di)電(dian)路(lu)的(de)開(kai)關(guan)操(cao)作(zuo)所(suo)引(yin)入(ru)的(de)噪(zao)聲(sheng)和(he)紋(wen)波(bo)電(dian)壓(ya)。輸(shu)入(ru)電(dian)容(rong)必(bi)須(xu)使(shi)開(kai)關(guan)電(dian)容(rong)造(zao)成(cheng)的(de)紋(wen)波(bo)電(dian)流(liu)滿(man)足(zu)要(yao)求(qiu),應(ying)使(shi)用(yong)低(di)ESR (等效串聯電阻)delvdianjiedianronghuotaocidianrong,bimianchuxianjiaodadefuzaiyuebianshizaishuchuduanchanshengjiaodadedianyashunbian。yingzaixikaolianggongyingshanggeichudewenbodianliuguigeduiyingdewendujiange,yibanyunxu10°C至20°C的溫升。另外,可以利用多個小電感值、低ESL (等效串聯電感)的電容並聯,以降低高頻振蕩。
選擇輸出電容的關鍵參數是實際電容值、ESR、ESL和額定電壓。這些參數會影響係統的整體穩定性、輸出電壓紋波以及瞬態響應,輸出紋波電壓包含三部分,即輸出電容儲存電荷的變化,電流流入、流出電容時在ESR和ESL上產生的壓降。下麵給出了選擇電容使用的公式。
設計計算
開啟條件
VIN = 12V;VOUT = 1.2V;IOUT = 50A;η = 0.85
工作頻率=400kHz;N=2
N = 相數;η = 效率因子
電感值計算
從計算轉換器功耗和輸入電流入手:
POUT = VOUT × IOUT
PIN = POUT/η
PDISS = PIN - POUT
60W = 1.2V × 50A
70.58W = 60W/0.85
因此:
PDISS = 10.58W (70.58W - 60W)
IIN(av) = PIN/VIN = 70.58W/12V = 5.882A
接下來,計算輸出電感值:
LIR = 電感紋波電流係數 = ΔI/IOUT = 0.2
可以求解ΔI 0.2 × IOUT (計算輸出紋波時需要)。

商用化電感中最接近的電感值是0.56µH,直流電阻為0.0017Ω。
計算峰值電流

計算輸入電容(CIN)
N × D = 0.235,對於N × D < 1

其中,IIN(RMS)為流過輸入電容的紋波電流RMS值。
計算輸出紋波電壓(VRIPPLE)
假設:
ESR = (2.5/6) × 10-3 (輸出電容的ESR)
ESL = (1/6) × 10-9 (ESL減去輸出電容的寄生電感)
COUT = 600µF
計算VRIPPLE:

因此,總紋波電壓VRIPPLE為:
VRIPPLE (COUT) + VRIPPLE (ESL) + VRIPPLE (ESR)
得到:
VRIPPLE = 10mV左右
耦合線圈拓撲對性能的改善
圖4a和圖4b給(gei)出(chu)了(le)使(shi)用(yong)耦(ou)合(he)線(xian)圈(quan)拓(tuo)撲(pu)和(he)兩(liang)個(ge)獨(du)立(li)電(dian)感(gan)情(qing)況(kuang)下(xia)瞬(shun)態(tai)負(fu)載(zai)響(xiang)應(ying)特(te)性(xing)的(de)對(dui)照(zhao),由(you)於(yu)在(zai)耦(ou)合(he)線(xian)圈(quan)架(jia)構(gou)中(zhong)瞬(shun)態(tai)負(fu)載(zai)響(xiang)應(ying)僅(jin)受(shou)漏(lou)感(gan)的(de)製(zhi)約(yue),與(yu)自(zi)感(gan)無(wu)關(guan),所(suo)以(yi)采(cai)用(yong)耦(ou)合(he)線(xian)圈(quan)拓(tuo)撲(pu)大(da)大(da)提(ti)高(gao)了(le)瞬(shun)態(tai)響(xiang)應(ying)特(te)性(xing)。設(she)計(ji)中(zhong)沒(mei)有(you)降(jiang)低(di)每(mei)相(xiang)的(de)電(dian)感(gan)。

圖4a 兩相板,使用兩個獨立電感。
瞬變負載;Ch2:O/P電壓;VIN = 12V;VOUT = 1.2V/5A–25A–5A。

圖4b 兩相板,使用耦合線圈,錯相工作。
瞬變負載;Ch2:O/P電壓;VIN = 12V;VOUT = 1.2V/5A–25A–5A。
瞬變負載;Ch2:O/P電壓;VIN = 12V;VOUT = 1.2V/5A–25A–5A。

圖4b 兩相板,使用耦合線圈,錯相工作。
瞬變負載;Ch2:O/P電壓;VIN = 12V;VOUT = 1.2V/5A–25A–5A。
圖4. 圖中波形表示錯相工作條件下,使用兩個獨立電感(圖4a)和使用一組耦合線圈(圖4b)情況下的瞬態響應。
圖5a和圖5b所示波形是兩種架構下的輸出電壓紋波,圖6所示曲線為耦合、非(fei)耦(ou)合(he)兩(liang)相(xiang)轉(zhuan)換(huan)器(qi)的(de)效(xiao)率(lv)對(dui)照(zhao)。從(cong)中(zhong)可(ke)以(yi)看(kan)出(chu)耦(ou)合(he)線(xian)圈(quan)架(jia)構(gou)對(dui)效(xiao)率(lv)的(de)改(gai)善(shan),空(kong)載(zai)時(shi)耦(ou)合(he)線(xian)圈(quan)架(jia)構(gou)消(xiao)耗(hao)較(jiao)大(da)電(dian)流(liu),所(suo)以(yi)輕(qing)載(zai)時(shi)耦(ou)合(he)線(xian)圈(quan)架(jia)構(gou)效(xiao)率(lv)較(jiao)低(di);重載時,耦合線圈拓撲能夠提供更高效率。

圖5a

圖5b
圖5. 使用耦合電感(耦合線圈,圖5a)時的輸出紋波遠遠低於使用兩個獨立電感(獨立線圈,圖5b)情況下的紋波。

圖6. 使用耦合電感時,重載下能夠提供更高效率;輕載下使用兩個獨立電感的驅動器效率略高一些。
特別推薦
- 噪聲中提取真值!瑞盟科技推出MSA2240電流檢測芯片賦能多元高端測量場景
- 10MHz高頻運行!氮矽科技發布集成驅動GaN芯片,助力電源能效再攀新高
- 失真度僅0.002%!力芯微推出超低內阻、超低失真4PST模擬開關
- 一“芯”雙電!聖邦微電子發布雙輸出電源芯片,簡化AFE與音頻設計
- 一機適配萬端:金升陽推出1200W可編程電源,賦能高端裝備製造
技術文章更多>>
- 從機械執行到智能互動:移遠Q-Robotbox助力具身智能加速落地
- 品英Pickering將亮相2026航空電子國際論壇,展示航電與電池測試前沿方案
- 模擬芯片設計師的噩夢:晶體管差1毫伏就廢了,溫度升1度特性全飄
- 3A大電流僅需3x1.6mm?意法半導體DCP3603重新定義電源設計
- 芯科科技Tech Talks與藍牙亞洲大會聯動,線上線下賦能物聯網創新
技術白皮書下載更多>>
- 車規與基於V2X的車輛協同主動避撞技術展望
- 數字隔離助力新能源汽車安全隔離的新挑戰
- 汽車模塊拋負載的解決方案
- 車用連接器的安全創新應用
- Melexis Actuators Business Unit
- Position / Current Sensors - Triaxis Hall
熱門搜索
按鈕開關
白色家電
保護器件
保險絲管
北鬥定位
北高智
貝能科技
背板連接器
背光器件
編碼器型號
便攜產品
便攜醫療
變容二極管
變壓器
檳城電子
並網
撥動開關
玻璃釉電容
剝線機
薄膜電容
薄膜電阻
薄膜開關
捕魚器
步進電機
測力傳感器
測試測量
測試設備
拆解
場效應管
超霸科技




