SEPIC耦合電感回路電流
發布時間:2011-08-18
中心議題:
- 耦合電容器AC 電壓被施加於耦合電感漏電感的情況
- 利用鬆散耦合電感和緊密耦合電感構建電源的測量結果
本文將確定SEPIC 拓撲中耦合電感的一些漏電感要求,分兩部分進行介紹。第一部分討論耦合電容器 AC 電dian壓ya被bei施shi加jia於yu耦ou合he電dian感gan漏lou電dian感gan的de情qing況kuang。漏lou電dian感gan電dian壓ya會hui在zai電dian源yuan中zhong引yin起qi較jiao大da的de回hui路lu電dian流liu。第di二er部bu分fen將jiang介jie紹shao利li用yong鬆song散san耦ou合he電dian感gan和he緊jin密mi耦ou合he電dian感gan所suo構gou建jian電dian源yuan的de一yi些xie測ce量liang結jie果guo。
耦合電容器AC 電壓被施加於耦合電感漏電感的情況
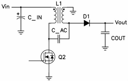
在不要求主級電路和次級電路之間電氣隔離且輸入電壓高於或者低於輸出電壓時,SEPIC 是一種非常有用的拓撲。在要求短路電路保護時,我們可以使用它來代替升壓轉換器。SEPIC 轉換器的特點是單開關工作和連續輸入電流,從而帶來較低的電磁幹擾(EMI)。這種拓撲(如圖1 所示)可使用兩個單獨的電感(或者由於電感的電壓波形類似),因yin此ci還hai可ke以yi使shi用yong一yi個ge耦ou合he電dian感gan,如ru圖tu所suo示shi。因yin其qi體ti積ji和he成cheng本ben均jun小xiao於yu兩liang個ge單dan獨du的de電dian感gan,耦ou合he電dian感gan頗po具ju吸xi引yin力li。其qi存cun在zai的de缺que點dian是shi標biao準zhun電dian感gan並bing非fei總zong是shi針zhen對dui全quan部bu可ke能neng的de應ying用yong進jin行xing優you化hua。

圖1 SEPIC 轉換器使用一個開關來升降輸出電壓
這種電路的電流和電壓波形與連續電流模式(CCM) 反向電路類似。開啟Q1 時,其利用耦合電感主級的輸入電壓,在電路中形成能量。關閉Q1 時,電感的電壓逆轉,然後被鉗製到輸出電壓。電容C_AC 便為SEPIC 與反向電路的差別所在;Q1 開啟時,次級電感電流流過它然後接地。Q1 關閉時,主級電感電流流過C_AC,從而增加流經D1 的輸出電流。相比反向電路,這種拓撲的一個較大好處是FET 和二極管電壓均受到C_AC 的鉗製,並且電路中很少有振鈴。這樣,我們便可以選擇使用更低的電壓,並由此而產生更高功效的器件。
由於這種拓撲與反向拓撲類似,因此許多人會認為要求有一套緊密耦合的繞組。然而,情況卻並非如此。圖2 顯示了連續SEPIC 的兩個工作狀態,其變壓器已通過漏電感(LL)、磁化電感(LM) 和一個理想變壓器(T) 建模。經檢查,漏電感的電壓等於C_AC 的電壓。因此,較小值C_AC 或者較小漏電感的大AC 電壓會形成較大的回路電流。較大的回路電流會降低轉換器的效率和EMI 性能,而這種情況是我們所不希望出現的。減少這種大回路電流的一種方法是增加耦合電容(C_AC)。但是,這樣做是以成本、尺寸和可靠性為代價的。一種更為精明的方法是增加漏電感,其在指定某個定製磁性組件的情況下可以很輕鬆地實現。

2a)MOSFET 開啟:VLL = VC_AC - VIN = ?VC_AC(DC 部分刪除)

2b) MOSFET關閉: VLL = VIN + VOUT - VC_AC - VOUT = ?VC_AC (DC 部分刪除)
圖2a 和2b SEPIC 轉換器的兩種工作狀態。
漏電感的AC 電壓等於耦合電容電壓。 [page]
利用鬆散耦合電感和緊密耦合電感構建電源的測量結果
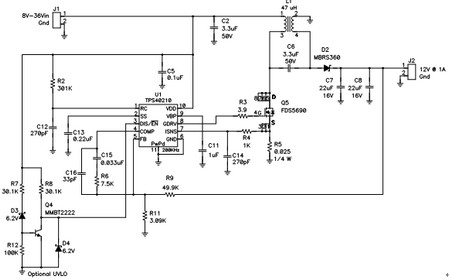
構建起如圖3 所示電路,並對其進行描述。該電路可在汽車市場獲得應用。這裏,其擁有一個8V 到36V 的寬範圍輸入,可以為穩定12-V 輸出以上或者以下。汽車市場更喜歡使用陶瓷電容器,原因是其寬溫度範圍、長壽命、高紋波電流額定值和高可靠性。結果,耦合電容器(C6) 便為陶瓷的。這就意味著,相比電解電容器,它擁有較高的AC 電壓,同時這種電路會對低漏電感值更加敏感。

圖3 SEPIC 轉換器可利用一個單開關降壓或者升壓
該電路中的兩個47 uH Coilcraft 電感分別為:一個非常低漏電感(0.5 uH) 的MSD1260,以及一個較高漏電感(14 uH) 的MSC1278。圖4 顯示了這兩個電感的一次電流波形。左邊為MSC1278 電感的輸入電流(流入L1 的引腳1),而右邊為MSD1260 輸入電流波形。左邊的電流為一般情況。電流主要為其三角AC 分量的DC。右邊的波形為利用耦合電感的高AC 電壓以及一個低漏電感值所得到的結果。峰值電流幾乎為DC 輸入電流的兩倍,而RMS 電流比高漏電感情況多出50%。

圖4 低漏電感(右邊)帶來嚴重的耦合電感回路電流
很明顯,利用緊密耦合電感對這種電源進行電磁幹擾(EMI) 濾波會存在更多的問題。這兩種設計之間的AC 輸入電流比約為5:1,也就是說還需要14 dB 的衰減。這種高回路電流產生的第二個影響是對轉換器效率的影響。由於電源中多出了50% 的RMS電流,傳導損耗將會增加一倍以上。圖5將這兩種電感的效率進行了比較(電路其它部分保持不變)。12V 到12V 轉換時,兩種結果都很不錯——都在90%左右。但是,鬆散耦合電感在負載範圍得到的效率高出1 到2 個百分點,而它的DC 電阻與緊密耦合電感是一樣的。

圖5 由於更少的電流,高漏電感(MSC1278) 產生更高的效率
總之,SEPIC 轉(zhuan)換(huan)器(qi)中(zhong)的(de)耦(ou)合(he)電(dian)感(gan)可(ke)以(yi)縮(suo)小(xiao)電(dian)源(yuan)的(de)體(ti)積(ji),降(jiang)低(di)電(dian)源(yuan)的(de)成(cheng)本(ben)。電(dian)感(gan)並(bing)不(bu)需(xu)要(yao)緊(jin)密(mi)耦(ou)合(he)。實(shi)際(ji)上(shang),緊(jin)密(mi)耦(ou)合(he)會(hui)增(zeng)加(jia)電(dian)源(yuan)內(nei)的(de)電(dian)流(liu),從(cong)而(er)使(shi)輸(shu)入(ru)濾(lv)波(bo)複(fu)雜(za)化(hua)並(bing)降(jiang)低(di)效(xiao)率(lv)。選(xuan)擇(ze)合(he)適(shi)漏(lou)電(dian)感(gan)值(zhi)的(de)最(zui)簡(jian)單(dan)方(fang)法(fa)是(shi)利(li)用(yong)模(mo)擬(ni)。但(dan)是(shi),您(nin)也(ye)可(ke)以(yi)先(xian)估(gu)算(suan)出(chu)耦(ou)合(he)電(dian)容(rong)器(qi)的(de)電(dian)壓(ya),然(ran)後(hou)設(she)置(zhi)允(yun)許(xu)紋(wen)波(bo)電(dian)流(liu),最(zui)後(hou)計(ji)算(suan)得(de)到(dao)最(zui)小(xiao)漏(lou)電(dian)感(gan)。
- 噪聲中提取真值!瑞盟科技推出MSA2240電流檢測芯片賦能多元高端測量場景
- 10MHz高頻運行!氮矽科技發布集成驅動GaN芯片,助力電源能效再攀新高
- 失真度僅0.002%!力芯微推出超低內阻、超低失真4PST模擬開關
- 一“芯”雙電!聖邦微電子發布雙輸出電源芯片,簡化AFE與音頻設計
- 一機適配萬端:金升陽推出1200W可編程電源,賦能高端裝備製造
- 一秒檢測,成本降至萬分之一,光引科技把幾十萬的台式光譜儀“搬”到了手腕上
- AI服務器電源機櫃Power Rack HVDC MW級測試方案
- 突破工藝邊界,奎芯科技LPDDR5X IP矽驗證通過,速率達9600Mbps
- 通過直接、準確、自動測量超低範圍的氯殘留來推動反滲透膜保護
- 從技術研發到規模量產:恩智浦第三代成像雷達平台,賦能下一代自動駕駛!
- 車規與基於V2X的車輛協同主動避撞技術展望
- 數字隔離助力新能源汽車安全隔離的新挑戰
- 汽車模塊拋負載的解決方案
- 車用連接器的安全創新應用
- Melexis Actuators Business Unit
- Position / Current Sensors - Triaxis Hall





