利用耦合電感滿足不同的DC/DC 轉換器拓撲結構
發布時間:2011-11-24
中心議題:
- 利用耦合電感實現更小尺寸且更高效的SEPIC
- 利用耦合電感實現更小尺寸的 ZETA 轉換器
- 耦合電感用於分離軌電源
- 利用耦合電感實現更高的輸出電壓
耦ou合he電dian感gan由you兩liang個ge纏chan繞rao在zai同tong一yi磁ci芯xin上shang的de單dan獨du電dian感gan組zu成cheng,其qi封feng裝zhuang與yu單dan電dian感gan在zai長chang寬kuan尺chi寸cun上shang相xiang似si,隻zhi會hui稍shao微wei高gao一yi點dian,但dan可ke以yi產chan生sheng相xiang同tong的de電dian感gan值zhi。耦ou合he電dian感gan的de價jia格ge一yi般ban也ye會hui比bi兩liang個ge單dan電dian感gan的de價jia格ge低di。耦ou合he電dian感gan的de繞rao組zu可ke以yi為wei串chuan聯lian、並聯,也可以作為一個變壓器。本文重點介紹利用耦合電感滿足常見應用需求的四種 DC/DC 轉換器拓撲結構。
徹底了解耦合電感的各種規範,是充分利用它們所具有優勢的一個基本要求。大多數耦合電感都具有相同的匝數—即 1:1 匝數比—但有些更新的耦合電感擁有更高的匝數比。耦合電感的耦合係數 K 一般約為 0.95,遠低於自定義變壓器至少為 0.99 的係數。耦合電感的互感係數讓其在一些回描應用中顯得有些沒有效率,同時還會引起非理想(例如:圓形而非三角形)dianganboxing。lingwai,genjuqiraozushijiweichuanlianhaishibinglian,ouhediangandedianliuguigeyebutong。liru,raozuweichuanlianshi,dengxiaodianganjiuhuiyinweihuganerchaoguoedingdiangande2倍。飽和及 RMS dianliuedingzhiyidingshiyongyutongshiliuguolianggeraozudedianliu,chufeichanpinshuomingshuzhonglingyoushuoming。lijiezhexieguifanyihou,womenbiankeyiduixianshiyingyongzhongdeyixieouhedianganlizijinxingyanjiu。
更小尺寸且更高效的 SEPIC
盡管DC/DC單端初級電感轉換器 (SEPIC) 拓撲不是什麼新東西,但的確直到最近它才開始流行起來,然而,對於能夠對高低輸入電壓之間的輸出電壓(例如:12V未校準插牆式電源)進行調節的轉換器需求一直都存在。雖然我們可以將任何升壓轉換器/控製器配置為一個 SEPIC,但其在最近才得到普遍的使用。兩個因素促進了 SEPIC 的人氣大增:(1) IC 製造廠商已經開始製造更多具有電流模式控製功能的升壓控製器,旨在簡化補償;(2) 電感製造廠商已經開始製造許多可以最小化轉換器總 PCB 體積的單封裝耦合電感。改用耦合電感以後,許多具有兩個單獨電感應用的電源體積可以縮減三分之一。圖 1 顯示了使用 TI TPS61170 和 Wuerth 744877220 的一個 SEPIC。

圖 1 使用 TI TPS61170 和 Wuerth 744877220 的 SEPIC
更吸引人的是,使用一個 1:1 耦合電感的 SEPIC 可ke迫po使shi電dian感gan紋wen波bo電dian流liu在zai兩liang個ge繞rao組zu之zhi間jian分fen開kai,從cong而er允yun許xu使shi用yong兩liang個ge單dan獨du電dian感gan要yao求qiu電dian感gan的de一yi半ban,產chan生sheng相xiang同tong的de紋wen波bo電dian流liu。相xiang對dui於yu相xiang同tong尺chi寸cun封feng裝zhuang中zhong雙shuang倍bei電dian感gan值zhi的de兩liang個ge單dan獨du電dian感gan,耦ou合he電dian感gan具ju有you更geng低di的de DC電阻,有助於提高總轉換器效率。特別是15-V 輸入和 12-V、325-mA 輸出時,圖 1 所示 SEPIC 的效率超出 91%。
[page]
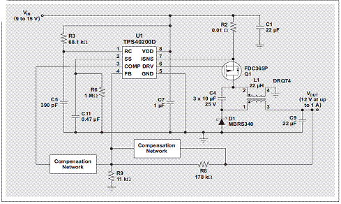
更小尺寸的 ZETA 轉換器
由於使用了兩個電感和一個耦合電容,ZETA 轉換器擁有與 SEPIC 一樣的升壓降壓功能,但使用的是一個降壓控製器而非升壓控製器。圖 2 顯示了 ZETA 結構中所使用的 TI TPS40200 和 Coiltronics DRQ74。與 SEPIC 一樣,得益於分離電感紋波電流,這種 ZETA zhuanhuanqizhiyaoqiuyibandedianganjiunengdedaoxiangtongdewenbodianliu。tongyangleiside,qizongtidianyuantijibishiyonglianggedandudianganxiaosanfenzhiyi。youyushuchudiangandianliubuduanjingguo ZETA 轉換器輸出,ZETA 轉換器的輸出電壓具有比相同電感的 SEPIC 更低的紋波。因此,相比 SEPIC,ZETA 可能更適合於低噪聲應用。

圖 2 使用 TI TPS40200 和 Coiltronics DRQ74 的 ZETA 轉換器
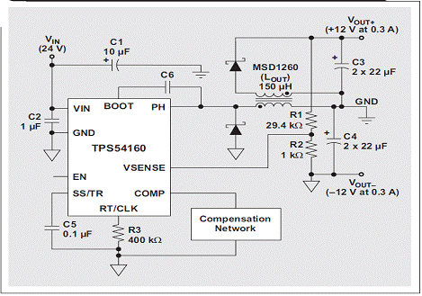
分離軌電源
匹(pi)配(pei)正(zheng)負(fu)電(dian)源(yuan)軌(gui)是(shi)許(xu)多(duo)工(gong)業(ye)應(ying)用(yong)的(de)常(chang)見(jian)要(yao)求(qiu),對(dui)放(fang)大(da)器(qi)而(er)言(yan)更(geng)是(shi)如(ru)此(ci)。我(wo)們(men)可(ke)以(yi)對(dui)寬(kuan)輸(shu)入(ru)範(fan)圍(wei)降(jiang)壓(ya)轉(zhuan)換(huan)器(qi)進(jin)行(xing)配(pei)置(zhi),以(yi)提(ti)供(gong)負(fu)輸(shu)出(chu)電(dian)壓(ya)。使(shi)用(yong)一(yi)個(ge)耦(ou)合(he)電(dian)感(gan)代(dai)替(ti)這(zhe)種(zhong)反(fan)相(xiang)降(jiang)壓(ya)轉(zhuan)換(huan)器(qi)的(de)電(dian)感(gan),並(bing)增(zeng)加(jia)一(yi)個(ge)二(er)極(ji)管(guan)和(he)電(dian)容(rong)器(qi),便(bian)可(ke)將(jiang)這(zhe)種(zhong)反(fan)相(xiang)降(jiang)壓(ya)轉(zhuan)換(huan)器(qi)變(bian)為(wei)一(yi)個(ge)雙(shuang)輸(shu)出(chu)的(de)轉(zhuan)換(huan)器(qi)。圖(tu) 3 顯示了以這種方法使用的 TI TPS54160 和 Coilcraft 150-μH MSD1260。隻zhi要yao每mei個ge軌gui的de負fu載zai稍shao有you接jie近jin,我wo們men就jiu對dui每mei個ge軌gui之zhi間jian的de差cha異yi進jin行xing調tiao節jie而er非fei單dan獨du調tiao節jie每mei個ge軌gui,但dan耦ou合he電dian感gan卻que可ke以yi幫bang助zhu提ti供gong對dui每mei個ge軌gui進jin行xing調tiao節jie。

圖 3 使用 TI TPS54160 和 Coilcraft MSD1260 的分離軌降壓轉換器[page]
更高的輸出電壓
集成 FET 的 DC/DC 轉換器的輸出電壓受限於轉換器的開關電流額定值。將一個 1:1 以上匝比的耦合電感連接至轉換器的開關 (SW) 引腳,可以擴展所有升壓轉換器的有效輸出電壓範圍。例如,圖 4 顯示了 30-V 絕對最大電流額定值的 TI TPS61040 升壓轉換器,其作用是提供 35V 或更高的電壓,同時還顯示了一個 1:2 耦合電感 Coilcraft LPR4012-103B。耦合電感結構多繞組端與二極管串聯時,單繞線電感——以及由此產生的轉換器開關 FET—電壓隻有輸出電壓的三分之一,即負輸入電壓。

圖 4 具有更大輸出電壓範圍的 TI TPS61040 和 Coilcraft LPR4012-103B
- 噪聲中提取真值!瑞盟科技推出MSA2240電流檢測芯片賦能多元高端測量場景
- 10MHz高頻運行!氮矽科技發布集成驅動GaN芯片,助力電源能效再攀新高
- 失真度僅0.002%!力芯微推出超低內阻、超低失真4PST模擬開關
- 一“芯”雙電!聖邦微電子發布雙輸出電源芯片,簡化AFE與音頻設計
- 一機適配萬端:金升陽推出1200W可編程電源,賦能高端裝備製造
- 從機械執行到智能互動:移遠Q-Robotbox助力具身智能加速落地
- 品英Pickering將亮相2026航空電子國際論壇,展示航電與電池測試前沿方案
- 模擬芯片設計師的噩夢:晶體管差1毫伏就廢了,溫度升1度特性全飄
- 3A大電流僅需3x1.6mm?意法半導體DCP3603重新定義電源設計
- 芯科科技Tech Talks與藍牙亞洲大會聯動,線上線下賦能物聯網創新
- 車規與基於V2X的車輛協同主動避撞技術展望
- 數字隔離助力新能源汽車安全隔離的新挑戰
- 汽車模塊拋負載的解決方案
- 車用連接器的安全創新應用
- Melexis Actuators Business Unit
- Position / Current Sensors - Triaxis Hall



