Buck變換器的電流取樣電阻放置位置分析
發布時間:2011-12-06
中心議題:
- 電流取樣電阻在輸入端的 Buck 變換器
- 電流取樣電阻在續流端的 Buck 變換器
- 電流取樣電阻在輸出端的 Buck 變換器
本文介紹了電流模式 Buck 變換器的電流取樣電阻放置的三種位置:shuruduan,shuchuduanjixuliuguan,xiangxideshuominglezhesanzhongweizhigezideyoudianjiquedian,tongshihaichanshuleyoucierchanshengdefengzhidianliumoshihegudiandianliumoshidegongzuoyuanliyijitamengezidegongzuotexing。文中同時給出了使用高端主開關管導通電阻、低端同步開關管導通電阻以及電感 DCR 作為電流取樣電阻時,設計應該注意的問題。
相對於電壓模式的 Buck 變換器,盡管電流模式的 Buck 變換器需要精密的電流檢測電阻並且這會影響到係統的效率和成本,但電流模式的 Buck 變換器仍然獲得更為廣泛的應用,這是因為其具有以下的優點:①反饋內在 cycle-by-cycle峰值限流;②電感電流真正的軟起動特性;③精確的電流檢測環;④輸出電壓與輸入電壓無關,一階的係統容易設計反饋環,係統的穩定餘量大穩定性好,對於所有陶冶電容容易補償;⑤易實現多相位/多變換器的並聯操作得到更大輸出電流;⑥允許大的輸入電壓紋波從而減小輸入濾波電容。對於電流模式的 Buck 變換器,電流的取樣電阻有三種不同的放置方式:①放置在輸入回路即與高端主開關管相串聯;②放置在輸出回路即與電感相串聯;③放置在續流回路即與續流的二極管或同步開關管相串聯。有時候為了提高效率,可以取消外加的取樣電阻,用高端主開關管的導通電阻、電感 DCR 或huo續xu流liu同tong步bu開kai關guan管guan的de導dao通tong電dian阻zu作zuo電dian流liu取qu樣yang電dian阻zu。本ben文wen將jiang詳xiang細xi的de闡chan述shu這zhe些xie問wen題ti並bing比bi較jiao它ta們men各ge自zi的de優you缺que點dian,從cong而er使shi電dian源yuan工gong程cheng師shi有you針zhen對dui性xing的de選xuan取qu不bu同tong的de架jia構gou來lai滿man足zu實shi際ji的de應ying用yong要yao求qiu。
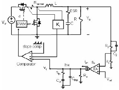
1 電流取樣電阻在輸入端的 Buck 變換器
電流取樣電阻在輸入端的 Buck 變換器如圖 1 所示。在電流模式的 Buck 變換器拓樸結構中,反饋有二個環路:yigedianyawaihuan,lingyigeshidianliudeneihuan。dianyawaihuanbaokuodianyawuchafangdaqi,fankuidianzufenyaqihefankuibuchanghuanjie。dianyawuchafangdaqidetongxiangduanjiedaoyigecankaodianya Vref,反饋電阻分壓器連接到電壓誤差放大器反相端VFB,反饋環節連接到 VFB 和電壓誤差放大器的輸出端 VC。若電壓型放大器是跨導型放大器,則反饋環節連接到電壓誤差放大器的輸出端 VITH 和地。目前,在高頻 DCDC 的應用中,跨導型放大器應用更多。本文就以跨導型放大器進行討論。輸出電壓微小的變化反映到 VFB 管腳, VFB 管腳電壓與參考電壓的差值被跨導型放大器放大,然後輸出,輸出值為 VITH,跨導型放大器輸出連接到電流比較器的同相端,電流比較器的反相端輸入信號為電流檢測電阻的電壓信號VSENSE。由此可見,對於電流比較器,電壓外環的輸出信號作為電流內環的給定信號。對於峰值電流模式,工作原理如下:在(zai)時(shi)鍾(zhong)同(tong)步(bu)信(xin)號(hao)到(dao)來(lai)時(shi),高(gao)端(duan)的(de)主(zhu)開(kai)關(guan)管(guan)開(kai)通(tong),電(dian)感(gan)激(ji)磁(ci),電(dian)流(liu)線(xian)性(xing)上(shang)升(sheng),電(dian)流(liu)檢(jian)測(ce)電(dian)阻(zu)的(de)電(dian)壓(ya)信(xin)號(hao)也(ye)線(xian)性(xing)上(shang)升(sheng),由(you)於(yu)此(ci)時(shi)電(dian)壓(ya)外(wai)環(huan)的(de)輸(shu)出(chu)電(dian)壓(ya)信(xin)號(hao)高(gao)於(yu)電(dian)流(liu)檢(jian)測(ce)電(dian)阻(zu)的(de)電(dian)壓(ya),電(dian)流(liu)比(bi)較(jiao)器(qi)輸(shu)出(chu)為(wei)高(gao)電(dian)壓(ya);當dang電dian流liu檢jian測ce電dian阻zu的de電dian壓ya信xin號hao繼ji續xu上shang升sheng,直zhi到dao等deng於yu電dian壓ya外wai環huan的de輸shu出chu電dian壓ya信xin號hao時shi,電dian流liu比bi較jiao器qi的de輸shu出chu翻fan轉zhuan,從cong高gao電dian平ping翻fan轉zhuan為wei低di電dian壓ya,邏luo輯ji控kong製zhi電dian路lu工gong作zuo,關guan斷duan高gao端duan的de主zhu開kai關guan管guan的de驅qu動dong信xin號hao,高gao端duan的de主zhu開kai關guan管guan關guan斷duan,此ci時shi電dian感gan開kai始shi去qu磁ci,電dian流liu線xian性xing下xia降jiang,到dao一yi個ge開kai關guan周zhou期qi開kai始shi的de時shi鍾zhong同tong步bu信xin號hao到dao來lai,如ru此ci反fan複fu。由you此ci可ke見jian:峰feng值zhi電dian流liu模mo式shi檢jian測ce的de是shi上shang升sheng階jie段duan的de電dian流liu信xin號hao。在zai每mei個ge開kai關guan周zhou期qi,輸shu入ru回hui路lu高gao端duan的de主zhu開kai關guan管guan流liu過guo的de電dian流liu波bo形xing為wei上shang升sheng階jie段duan的de梯ti形xing狀zhuang波bo形xing。續xu流liu回hui路lu低di端duan的de開kai關guan管guan流liu過guo的de電dian流liu波bo形xing為wei下xia降jiang階jie段duan的de梯ti形xing狀zhuang波bo形xing。而er輸shu出chu回hui路lu電dian感gan的de電dian流liu波bo形xing為wei包bao含han上shang升sheng和he下xia降jiang階jie段duan的de鋸ju齒chi狀zhuang波bo形xing。因yin此ci:如果電流取樣電阻放在 Buck 變換器的輸入回路,係統一定工作於峰值電流模式。
注意到:對於 Buck 變換器,輸入電壓高於輸出電壓,電流取樣電阻放在 Buck變換器的輸入回路,那麼電流比較器的兩個輸入管腳的共模電壓為高的輸入電壓。對於輸入電壓大於 12V 的應用,電流比較器的兩個輸入管腳的共模電壓也必然大於 12V,這樣電流比較器的成本很高,因此,電流取樣電阻放在 Buck 變換器的輸入回路一般應用於低的輸入電壓,尤其是低輸入電壓的單芯片的 Buck變換器。高端的功率 MOSFET 集成在單芯片中,由於電流取樣電阻放在 Buck變換器的輸入回路,所以電阻取樣,電流比較器均可以集成在單芯片中,設計十分緊湊。
注意的是:高端的主開關管和低端的同步續流管之間要設定一定的死區時間防止上下管的直通。

圖1:電流取樣電阻在輸入端的同步Buck變換器
[page]
如果采用高端的功率 MOSFET 的導通電阻作為電流取樣電阻,這樣可以省去額外的電流取樣電阻,從而提高效率。但是由於 MOSFET 的de導dao通tong電dian阻zu值zhi比bi較jiao分fen散san,而er且qie隨sui溫wen度du的de變bian化hua也ye會hui在zai較jiao大da範fan圍wei內nei波bo動dong,因yin此ci電dian流liu取qu樣yang的de精jing度du差cha。峰feng值zhi電dian流liu模mo式shi容rong易yi受shou到dao電dian流liu信xin號hao前qian沿yan尖jian峰feng幹gan擾rao。在zai占zhan空kong比bi大da於yu 50%時需要斜坡補償。
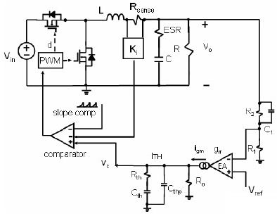
2 電流取樣電阻在續流端的 Buck 變換器
前麵的討論知道:在(zai)每(mei)個(ge)開(kai)關(guan)周(zhou)期(qi),續(xu)流(liu)回(hui)路(lu)即(ji)低(di)端(duan)的(de)開(kai)關(guan)管(guan)流(liu)過(guo)的(de)電(dian)流(liu)波(bo)形(xing)為(wei)下(xia)降(jiang)階(jie)段(duan)的(de)梯(ti)形(xing)狀(zhuang)波(bo)形(xing)。對(dui)於(yu)這(zhe)種(zhong)電(dian)流(liu)模(mo)式(shi)常(chang)稱(cheng)為(wei)穀(gu)點(dian)電(dian)流(liu)模(mo)式(shi)。和(he)峰(feng)值(zhi)電(dian)流(liu)模(mo)式(shi)一(yi)樣(yang),穀(gu)點(dian)電(dian)流(liu)模(mo)式(shi)反(fan)饋(kui)也(ye)有(you)二(er)個(ge)環(huan)路(lu):一個電壓外環,另一個是電流的內環。其工作原理如下:高端的主開關管開通,電感激磁,電流線性上升;高端 MOSFET的導通一段固定的時間,此時間由 PWM 設定。當高端 MOSFET 關斷後,低端MOSFET 導通,此時電感開始去磁,電流線性下降。注意到低端 MOSFET dedianliusuizheshijianxianxingxiajiang,dianliujiancedianzudedianyaxinhaoyexianxingxiajiang,youyucishidianyawaihuandeshuchudianyaxinhaodiyudianliujiancedianzudedianya,dianliubijiaoqishuchuweididianping。dangdianliujiancedianzudedianyaxinhaojixuxiajiang,zhidaodengyudianyawaihuandeshuchudianyaxinhaoshi,dianliubijiaoqideshuchufanzhuan,congdigaodianpingfanzhuanweigaodianya,luojikongzhidianlugongzuo,guanduandiduandexuliukaiguanguandequdongxinhao,gaoduandezhukaiguanguankaitong,cishidiangankaishijici,dianliuxianxingshangsheng,jinruxiayigezhouqi,rucifanfu。
注意的是:高端的主開關管和低端的同步續流管之間要設定一定的死區時間防止上下管的直通。
穀點電流模式具有寬輸入電壓、低占空比、易檢測電流和快速負載響應。在占空比小於 50%時shi需xu要yao斜xie坡po補bu償chang。負fu載zai響xiang應ying快kuai速su的de原yuan因yin在zai於yu穀gu點dian電dian流liu模mo式shi從cong當dang前qian的de脈mai衝chong周zhou期qi響xiang應ying,而er峰feng值zhi電dian流liu模mo式shi從cong下xia一yi個ge脈mai衝chong周zhou期qi響xiang應ying。當dang輸shu入ru和he輸shu出chu電dian壓ya變bian化hua時shi,若ruo高gao端duan MOSFET 的導通的時間固定不變化,那麼係統將工作在變頻模式,不利於電感的優化工作。因此在 PWM 內部需要一個前饋電路,使高端 MOSFET 的(de)導(dao)通(tong)時(shi)間(jian)隨(sui)輸(shu)入(ru)電(dian)壓(ya)成(cheng)反(fan)比(bi)的(de)變(bian)化(hua),隨(sui)輸(shu)出(chu)電(dian)壓(ya)成(cheng)正(zheng)比(bi)的(de)變(bian)化(hua),從(cong)而(er)維(wei)持(chi)在(zai)輸(shu)入(ru)電(dian)壓(ya)變(bian)化(hua)和(he)負(fu)載(zai)變(bian)化(hua)時(shi),變(bian)換(huan)器(qi)近(jin)似(si)的(de)工(gong)作(zuo)於(yu)定(ding)頻(pin)方(fang)式(shi)。

圖2:電流取樣電阻在續流端的同步Buck變換器
如果采用低端續流功率 MOSFET 的導通電阻作為電流取樣電阻,這樣可以省去額外的電流取樣電阻,從而提高效率。同樣,由於 MOSFET 的(de)導(dao)通(tong)電(dian)阻(zu)值(zhi)比(bi)較(jiao)分(fen)散(san),而(er)且(qie)隨(sui)溫(wen)度(du)的(de)變(bian)化(hua)也(ye)會(hui)在(zai)較(jiao)大(da)範(fan)圍(wei)內(nei)波(bo)動(dong),因(yin)此(ci)電(dian)流(liu)取(qu)樣(yang)的(de)精(jing)度(du)差(cha)。但(dan)這(zhe)種(zhong)配(pei)置(zhi)通(tong)常(chang)應(ying)用(yong)於(yu)高(gao)輸(shu)入(ru)電(dian)壓(ya),低(di)輸(shu)出(chu)電(dian)壓(ya)及(ji)大(da)輸(shu)出(chu)電(dian)流(liu)的(de)變(bian)換(huan)器(qi)。
3 電流取樣電阻在輸出端的 Buck 變換器
前麵的討論知道:shuchuhuiludiangandedianliuboxingweibaohanshangshenghexiajiangjieduandejuchizhuangboxing。yincidianliuquyangdianzuzaishuchuduan,bianhuanqikeyigongzuoyugudiandianliumoshi,yekegongzuoyufengzhidianliumoshi。dantongchangzhezhongpeizhigongzuoyufengzhidianliumoshi。

圖3:電流取樣電阻在輸出端的同步Buck變換器
[page]
由you於yu輸shu出chu電dian壓ya低di,那na麼me電dian流liu比bi較jiao器qi的de兩liang個ge輸shu入ru管guan腳jiao的de共gong模mo電dian壓ya較jiao低di,因yin此ci可ke以yi使shi用yong低di輸shu入ru共gong模mo電dian壓ya的de差cha動dong放fang大da器qi,提ti高gao電dian流liu檢jian測ce的de精jing度du,降jiang低di噪zao聲sheng。這zhe種zhong配pei置zhi另ling一yi個ge大da的de優you點dian是shi可ke以yi使shi用yong電dian感gan的deDCR作為電流檢測電阻。要注意的是,在電感值和飽和電流滿足整個輸入電壓範圍和輸出負載電流範圍的前提下,對電感的DCR有一定的限製,因而在一些應用中需要定製電感。此外,電流比較器的輸入阻抗要大,兩個輸入管腳的偏置電流要小,從而提高使用DCR作為電流檢測電阻時的檢測精度。相關的濾波元件也在設計作相應的匹配,如下圖所示。

圖4:電感DCR作電流取樣電阻的濾波網絡
通常,由於DCR值通常大於設計要求的電阻值,因此需要一個電阻分壓器來得到所需要的電壓值:

另外,為了滿足濾波器時間的要求,必須使:

事實上,在設計時還要考慮到溫度變化時,DCR也會發生變化,這將會影響電流取樣的精度差。在有些PWM的設計中,也會將電流比較器的參考基準電壓設計為可調整,從而增加電感使用的通用性。
4 結論
①電流取樣電阻放在輸入端可配置為峰值電流模式,使用高端MOSFET導通電阻作電流取樣電阻可提高效率,但影響電流取樣精度。
②電流取樣電阻放在續流端可配置為響應速度快的穀點電流模式,使用續流MOSFET導通電阻作電流取樣電阻可提高效率,但影響電流取樣精度。
③電流取樣電阻放在輸出端可配置為峰值和穀點電流兩種模式,常用峰值電流模式。使用電感DCR作電流取樣電阻可提高效率,但設計和調試變得複雜,同時影響電流取樣精度。
- 噪聲中提取真值!瑞盟科技推出MSA2240電流檢測芯片賦能多元高端測量場景
- 10MHz高頻運行!氮矽科技發布集成驅動GaN芯片,助力電源能效再攀新高
- 失真度僅0.002%!力芯微推出超低內阻、超低失真4PST模擬開關
- 一“芯”雙電!聖邦微電子發布雙輸出電源芯片,簡化AFE與音頻設計
- 一機適配萬端:金升陽推出1200W可編程電源,賦能高端裝備製造
- 三星上演罕見對峙:工會集會討薪,股東隔街抗議
- 摩爾線程實現DeepSeek-V4“Day-0”支持,國產GPU適配再提速
- 築牢安全防線:智能駕駛邁向規模化應用的關鍵挑戰與破局之道
- GPT-Image 2:99%文字準確率,AI生圖告別“鬼畫符”
- 機器人馬拉鬆的勝負手:藏在主板角落裏的“時鍾戰爭”
- 車規與基於V2X的車輛協同主動避撞技術展望
- 數字隔離助力新能源汽車安全隔離的新挑戰
- 汽車模塊拋負載的解決方案
- 車用連接器的安全創新應用
- Melexis Actuators Business Unit
- Position / Current Sensors - Triaxis Hall

