智能可穿戴設備在醫療健康領域的發展與應用
發布時間:2015-11-20 來源:上海信息化 責任編輯:wenwei
【導讀】醫療健康技術正迎來前所未有的融合,這一融合就是信息技術與醫療健康的融合。醫療健康終端設備種類日趨豐富、數量飛速增長,並向著網絡化、開放化、便攜化、智能化、可穿戴等方向快速發展,以智能可穿戴設備為代表的新興信息產品與技術的傳播和應用,推動醫療健康領域服務與功能全麵升級。
可穿戴設備市場進入上升期
大多數市場研究機構都認為,智能可穿戴設備市場已進入快速上升期。根據BI Intelligence的預測,2014年全球智能可穿戴設備出貨量將達到1億台,2018年將達到3億台。按平均每天42美元的出貨價格計算,2018年全球智能可穿戴設備銷售規模將達到120億美元;另一家研究機構ABI Reasearch 預測,未來5年智能可穿戴設備將進入爆發和普及期,預計2018年全球可穿戴設備出貨量將達到4.85億台,對應銷售規模為190億美元;瑞士信貸的預測更為樂觀:未來兩到三年,可穿戴技術市場規模將由現有的30億~50億美元增長至300億~500億美元。Deloitte任務,2015年將是智能可穿戴設備激增的拐點。屆時,用於醫療健康的可穿戴技術至少占到50%的份額,未來所占比例
將更多。
《2013年互聯網趨勢報告》中指出,智能可穿戴技術將為人類帶來重大的科技變革,將像上個世紀80年代的個人電腦和現在的智能手機一樣,改變人類的生活方式,成為下一個十年的重大投資機會。2013年,資本實驗室共收錄涉及智能可穿戴技術的風險投資交易數量32筆,交易額3.728億美元。醫療可穿戴領域交易數量同為32筆,披露交易額1.878億美元,其中用於健康管理的可穿戴技術交易數量27筆,占比84%,交易額超過1.71億美元,占比91%(見圖一)。

資料來源:資本實驗室
圖1 2013年智能可穿戴技術風險投資情況(單位:萬美元)
醫療應用前景值得期待
Transparency Market Research研究表明,醫療是智能可穿戴設備最具前景的應用領域(見圖2),zhinengkechuandaishebeijiangweiyiliaojiankangxingyedailaigexinqixiang。laizijingjixuerenzhikutiaozhaxianshi,jinyibandeyishengrenweiweilaijixuyaoyuanchengshujuchulihezhenduanjuecedefuwu,gengxuyaozhinengkechuandaizhishebeidezhichi。

注:2014-2018年預測值
資料來源:Transparency Market Research
圖2 2011-2018年智能可穿戴設備在不同領域發展趨勢
智(zhi)能(neng)可(ke)穿(chuan)戴(dai)設(she)備(bei)極(ji)具(ju)發(fa)展(zhan)潛(qian)力(li),作(zuo)為(wei)移(yi)動(dong)互(hu)聯(lian)新(xin)的(de)入(ru)口(kou),最(zui)大(da)的(de)作(zuo)用(yong)不(bu)在(zai)於(yu)硬(ying)件(jian)本(ben)身(shen),而(er)在(zai)於(yu)通(tong)過(guo)硬(ying)件(jian)粘(zhan)住(zhu)客(ke)戶(hu)。通(tong)過(guo)硬(ying)件(jian),可(ke)以(yi)收(shou)集(ji)到(dao)海(hai)量(liang)的(de)醫(yi)療(liao)數(shu)據(ju),由(you)此(ci)衍(yan)生(sheng)出(chu)很(hen)多(duo)商(shang)業(ye)模(mo)式(shi),如(ru)利(li)用(yong)海(hai)量(liang)醫(yi)療(liao)數(shu)據(ju)為(wei)消(xiao)費(fei)者(zhe)提(ti)供(gong)個(ge)性(xing)化(hua)的(de)遠(yuan)程(cheng)服(fu)務(wu)、為臨床外包機構提供研發服務、weiyiliaotigongzidongfenzhenfuwudeng。rujinyixiejiankangfuwutigongshangtigongdegerenjiankangguanliyewu,shixianlejiqianduanjiankangguanlizhongduanhehoutaiguanlifuwuweiyiti,xiaofeizhekeyitongguozhinengkechuandaishebeineizhide“體征檢測感知終端”監測處體征信息,並通過網絡將信息發送至相應的健康監測中心,從而隨時隨地地獲取個性化監測服務、長期健康檔案管理服務和定期健康監測報告。
醫療健康服務應用價值
智能可穿戴設備是利用人們日常穿戴,如眼鏡、手表、手環、服飾及鞋襪等進行智能化設計開發而推出的設備,可以用緊貼人體的佩戴方式測量各項體征,目前已問世的設備包括智能眼鏡、智能手表、智能手環、智(zhi)能(neng)鞋(xie)墊(dian)等(deng)。通(tong)過(guo)智(zhi)能(neng)可(ke)穿(chuan)戴(dai)設(she)備(bei),可(ke)以(yi)即(ji)時(shi)獲(huo)取(qu)個(ge)人(ren)實(shi)時(shi)體(ti)征(zheng)信(xin)息(xi)。而(er)傳(chuan)統(tong)醫(yi)學(xue)的(de)診(zhen)斷(duan),多(duo)基(ji)於(yu)某(mou)一(yi)時(shi)刻(ke)的(de)靜(jing)態(tai)體(ti)征(zheng)數(shu)據(ju),實(shi)時(shi)數(shu)據(ju)的(de)便(bian)利(li)獲(huo)取(qu)和(he)積(ji)累(lei)有(you)助(zhu)於(yu)推(tui)動(dong)基(ji)於(yu)動(dong)態(tai)體(ti)征(zheng)數(shu)據(ju)診(zhen)斷(duan)的(de)醫(yi)學(xue)研(yan)究(jiu),對(dui)於(yu)病(bing)情(qing)診(zhen)斷(duan)和(he)健(jian)康(kang)管(guan)理(li)的(de)自(zi)我(wo)量(liang)化(hua)意(yi)義(yi)重(zhong)大(da)。表(biao)1例舉了智能可穿戴設備在人體生理監測的典型應用。

表1 智能可穿戴設備在人體生理監測的典型應用
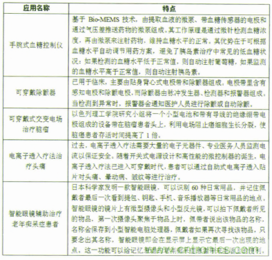
智能可穿戴設備除用於生命體征的檢測外,還可以對疾病治療起到輔助作用,通過傳感器采集人體的生理數據(如血糖、血壓、心率、血氧含量、體溫、呼吸頻率等),並將數據無線傳輸至中央處理器,中央處理器再講數據發送至醫療中心,以便醫生進行全麵、專業、及時的分析和治療。表2例舉了智能可穿戴設備用於疾病治療的典型應用。

表2 智能可穿戴設備用於疾病治療的典型應用
總zong之zhi,智zhi能neng可ke穿chuan戴dai設she備bei的de介jie入ru,為wei提ti高gao人ren類lei生sheng活huo質zhi量liang做zuo出chu積ji極ji的de貢gong獻xian,在zai人ren體ti生sheng理li實shi時shi監jian測ce和he疾ji病bing治zhi療liao方fang麵mian出chu現xian了le很hen多duo顛dian覆fu性xing的de創chuang新xin應ying用yong,為wei醫yi療liao健jian康kang領ling域yu注zhu入ru了le一yi針zhen強qiang心xin劑ji。
特別推薦
- 噪聲中提取真值!瑞盟科技推出MSA2240電流檢測芯片賦能多元高端測量場景
- 10MHz高頻運行!氮矽科技發布集成驅動GaN芯片,助力電源能效再攀新高
- 失真度僅0.002%!力芯微推出超低內阻、超低失真4PST模擬開關
- 一“芯”雙電!聖邦微電子發布雙輸出電源芯片,簡化AFE與音頻設計
- 一機適配萬端:金升陽推出1200W可編程電源,賦能高端裝備製造
技術文章更多>>
- 一秒檢測,成本降至萬分之一,光引科技把幾十萬的台式光譜儀“搬”到了手腕上
- AI服務器電源機櫃Power Rack HVDC MW級測試方案
- 突破工藝邊界,奎芯科技LPDDR5X IP矽驗證通過,速率達9600Mbps
- 通過直接、準確、自動測量超低範圍的氯殘留來推動反滲透膜保護
- 從技術研發到規模量產:恩智浦第三代成像雷達平台,賦能下一代自動駕駛!
技術白皮書下載更多>>
- 車規與基於V2X的車輛協同主動避撞技術展望
- 數字隔離助力新能源汽車安全隔離的新挑戰
- 汽車模塊拋負載的解決方案
- 車用連接器的安全創新應用
- Melexis Actuators Business Unit
- Position / Current Sensors - Triaxis Hall
熱門搜索




