優化DS2715電池充電器的負載切換功能
發布時間:2017-05-11 責任編輯:wenwei
【導讀】智能充電器IC集成了電池負載開關功能,非常適合於低成本應用。充電電源移除後,DS2715電池充電器IC對電池負載進行智能檢測,無縫地向所連接的負載保持供電。本應用筆記詳細描述了幾個優化DS2715性能的應用電路。具體來說,文中給出了一個DS2715連接到非連續負載的應用電路,以及一個由電池直接為負載供電的電路。
引言
DS2715相比其他充電IC獨特之處在於,它通過單個晶體管為電池包提供了充電和放電路徑。該功能結合可為10節電池進行充電的特性,使它成為非常適合用於各種電池供電設備的充電解決方案中。本應用指南闡述了DS2715如何控製調節晶體管,同時描述了優化DS2715應用電路時設計人員應采取的調整措施。本文首先詳細討論了一個3節電池組的典型應用電路。隨後,還介紹了兩個替代電路:一個是將DS2715連接到不連續負載的改進電路,另一個是直接由電池為負載供電的電路。
典型應用電路
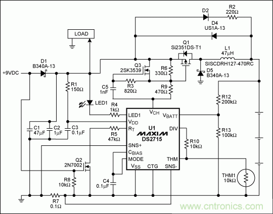
圖1為3節電池組的典型開關模式應用電路(本應用筆記中描述的所有例子也適用於線性模式電路)。當連接充電電源時,它通過D1直接為負載和DS2715供電。然後DS2715照常執行充電功能。當充電電源斷開時,充電電流停止,電池通過寄生二極管Q1為DS2715供電。同時也經由這條通路提供負載電流。如果負載電流導致檢測電阻兩端電壓超過10mV (典型值,在SNS+和SNS-端之間測得),並且VDD大到足以維持正常工作,DS2715進入放電模式。

圖1. 典型開關模式應用電路
在放電模式下,VCH拉低且Q1完全導通。此時,負載電流從寄生二極管Q1切換到漏-源通路。當VDD不足,從而導致DS2715進入上電複位狀態時,Q1不導通且其寄生二極管為負載提供了唯一的放電通路。應該指出的是,對於采用3節電池為負載供電的配置,DS2715在電池的大多數有效放電周期內都處於不工作的複位狀態。這是因為UVLO (欠壓鎖定)電壓是3.9V,而電池的額定電壓是3.6V。因此,放電模式應至少采用四節電池串聯。一旦成功進入放電模式,還應該考慮負載斷開或再次連接充電電源時會出現什麼情況。
如果DS2715處於放電模式時再次連接充電電源,充電電源將為負載供電且DS2715重新開始充電。如果放電模式下負載斷開,基本上沒有電流從電池流出。剩下的電流就包括DS2715電源電流(小於200µA)以及VCH吸收的電流。該電流主要隨電池電壓和Q1偏置電路變化,通常為5mA至10mA。參考DS2715的放電鎖存置位和複位門限,可以明顯看出置位參數和複位參數之間存在滯回。因此,5mA至10mA的電流不足以退出放電模式。除非充電電流導致SNS+和SNS-之間有-10mV的壓降,否則DS2715將一直處於放電模式。放電模式不受VBATT影響,將一直保持,直到VDD低於UVLO加滯回門限。
典型應用電路的瞬態性能
當充電電源移除時,電池應開始為負載供電從而使電壓不至於過多地下降。剛開始,如果負載連接時,寄生二極管Q1和二極管D4提供電池與負載之間的電流通路。如果電流足以置位放電閉鎖,則VCH拉低,並且在Q1內部電容充完電後完全導通。VCH的狀態變化發生時間為1µs。當去耦電容C1和C2放電時,負載連接點從充電電源電壓變化電池電壓。圖2為充電電源移除時負載點的變化狀態。為了使DS2715維持足夠的VDD,采用四節電池並使用470µF電容代替C1,以去耦500mA負載電流。

圖2. C1 = 470µF,充電電源移開時,4節電池開關模式電路的瞬態特性
基本應用電路適合無需放電模式的3節電池或少於3節電池的應用場合,也適合4節電池應用。然而,4節電池電路也有一個缺點,電池將很少充電,並且電路將在一段時間內長期處於放電模式。在這種情況下,維持Q1於放電模式所消耗的靜態電流將消耗更多的電池能量。在4jiedianchiyingyongzhong,ruguofuzaizaixiangdangdayibufenshijianneishibushiyongde,qiexiwangdianchichixugongzuohenduotianhuogengchangshijian,zexuyaoduijibendianlujinxingxiexugaidongjiketigaoxingneng。zhexiexiugaixiangdangyuwei2節和3節電池應用增加了放電模式的功能。
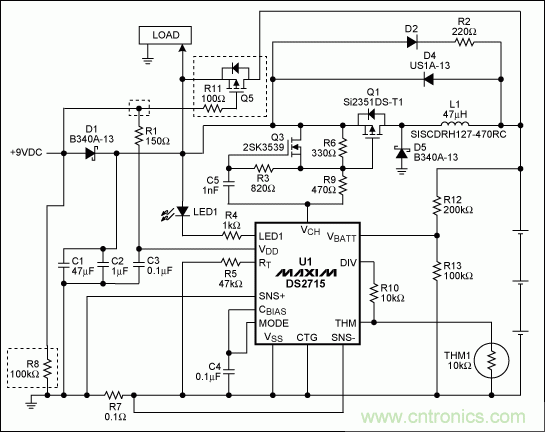
應用電路的改進
當電池無需長時間且頻繁為負載供電時,在待機時應盡量減少電池的損耗,以延長電池壽命。DS2715的de典dian型xing應ying用yong電dian路lu可ke以yi加jia以yi修xiu改gai,僅jin需xu增zeng加jia一yi個ge晶jing體ti管guan和he幾ji個ge無wu源yuan器qi件jian,就jiu可ke顯xian著zhu改gai善shan其qi性xing能neng,從cong而er更geng加jia適shi合he連lian接jie到dao不bu連lian續xu工gong作zuo負fu載zai的de應ying用yong。圖tu3為改進後的電路。

圖3. 改進後的開關模式應用電路,適用於DS2715連接非連續負載的應用
第一個重要的修改是增加了Q5。Q5應采用RDS(ON)非常低的pFET,以最大程度提高效率。其VGS應根據電路和負載要求進行選擇。理想情況是,選擇Q5時應注意使其VGS在最低有效電池電壓時保持Q5處於導通狀態。當電池電壓下降到低於有效的限製時,VGS額定值將關閉Q5,youzhuyuxianzhidianchideguochongdian。citexingduiyudaduoshudianlubingfeibixu,zheshiyouyufashengguochongzhiqianfuzaiwangwangzaoyidiaodian,nieqingdianchijuyouyidingdenaiguochongxingneng。Q5應滿足所可能遇到的最高電壓,同時也應該能夠處理最大負載電流以及相應的功耗。電路中的R8用於確保充電電源移除時Q5處於導通狀態。R11是Q5切換瞬態時擺率控製電路的一部分,或使用其他器件代替以提供FET必需的ESD (靜電放電)保護。
另一處必要的修改是將R1與D1的陽極斷開,連接至陰極,直接由充電電源為DS2715供電。這樣,當電池為負載供電時,DS2715將掉電,Q5將作為負載開關。當DS2715掉電且負載斷開時,隻有小的漏電流和電池本身的自放電會導致電池容量的減少。DS2715掉電時,同時也複位內部狀態機,重新啟動充電周期,而這一過程在典型應用電路(圖1)中由Q2完成。電路經改進後,即使少於4節電池,電池也可正常放電,否則在放電狀態沒有足夠的電能為DS2715供電。
gaituopujiegoudelingyigehaochushikeyixuanzedulidechongdianhefangdianjingtiguan,yiyouhuanaxieduiyubutonggongnengzuiweizhongyaodetexing。zhiqianyijingtidaoguofuzailianjiejingtiguandezhongyaotedian。duiyukaiguanmoshiyingyongzhongdeQ1,要求采用低VGS的晶體管,以優化包括Q3在內的簡單自舉關斷輔助電路。此外,在低RDS(ON)和低柵極電荷之間進行合理的妥協將實現總功耗足夠低的電路。對於線性模式調節晶體管,功耗通常是最重要的因素。
由於電路中電池直接連接負載,因此建議電源電壓過低時負載自行關閉。如果連接一個電阻負載,負載將會引起電池的過放電。
改進後應用電路的性能
下圖為充電電源移除後改進應用電路的瞬態響應。圖4為C1處安裝22µF鋁電解電容時的曲線。圖5為該電容值變為470µF時的曲線。負載FET開啟時,負載電壓從充電電源電壓切換到電池電壓。此時,負載電流是500mA的吸入電流。充電電源移除之前電壓為9V,為負載和充電器供電。在這兩個圖中,上部曲線對應負載節點電壓,下部曲線對應Q5柵極的電壓。這兩個電壓是以地為參照的。

圖4. C1 = 22µF時,改進後的應用電路在移除充電電源後的瞬態波形

圖5. C1 = 470µF時,改進後的應用電路在移除充電電源後的瞬態波形
C1為22µF時,出現略低於電池電壓的下衝。去耦電容容值增加至470µF可消除電池、負載和電路采用這一特殊配置時的下衝。
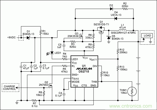
直接用電池為負載供電
在(zai)某(mou)些(xie)情(qing)況(kuang)下(xia),未(wei)必(bi)可(ke)以(yi)采(cai)用(yong)充(chong)電(dian)電(dian)源(yuan)電(dian)壓(ya)和(he)電(dian)池(chi)組(zu)電(dian)壓(ya)同(tong)時(shi)位(wei)負(fu)載(zai)供(gong)電(dian)未(wei)必(bi)嫩(nen)夠(gou)滿(man)足(zu)要(yao)求(qiu)。負(fu)載(zai)可(ke)直(zhi)接(jie)由(you)電(dian)池(chi)供(gong)電(dian),但(dan)必(bi)須(xu)考(kao)慮(lv)幾(ji)個(ge)因(yin)素(su)。圖(tu)6為直接用電池為負載供電的電路。

圖6. 應用電路原理圖,帶有可選負載連接
負載必須按圖所示方法接地,以保證在電池充電期間得到預期的充電電流(負載電流不會流經R7檢流電阻)。同時,由於負載直接連接到電池,因此沒有必要使用DS2715的放電模式或省去了開通Q1的偏置電路所消耗的其他電流。因此,移除R1/C3濾波器連接,將DS2715的VDD直接與充電電源連接, 因此當充電電源移除時,DS2715將複位。在這一電路中,一旦充電完成,所有負載電流,除了通過D2/R2的電流,必須由電池提供,無論充電電源是否連接。在準備好進行新的充電周期之前,應用電路應完全由電池供電。
在(zai)這(zhe)一(yi)電(dian)路(lu)中(zhong),充(chong)電(dian)電(dian)路(lu)除(chu)檢(jian)測(ce)電(dian)阻(zu)外(wai)還(hai)作(zuo)為(wei)負(fu)載(zai)電(dian)流(liu)的(de)流(liu)經(jing)通(tong)路(lu),因(yin)此(ci),所(suo)有(you)元(yuan)件(jian)必(bi)須(xu)嫩(nen)購(gou)應(ying)對(dui)最(zui)壞(huai)情(qing)況(kuang)下(xia)的(de)充(chong)電(dian)電(dian)流(liu)和(he)負(fu)載(zai)電(dian)流(liu)。開(kai)關(guan)模(mo)式(shi)下(xia),有(you)必(bi)要(yao)根(gen)據(ju)額(e)外(wai)負(fu)載(zai)電(dian)流(liu)及(ji)其(qi)對(dui)開(kai)關(guan)性(xing)能(neng)影(ying)響(xiang)來(lai)重(zhong)新(xin)調(tiao)節(jie)關(guan)閉(bi)Q1的(de)自(zi)舉(ju)電(dian)路(lu)。如(ru)果(guo)充(chong)電(dian)期(qi)間(jian)有(you)可(ke)能(neng)移(yi)開(kai)電(dian)池(chi),即(ji)使(shi)存(cun)在(zai)箝(qian)位(wei)元(yuan)件(jian),也(ye)應(ying)采(cai)取(qu)預(yu)防(fang)措(cuo)施(shi)確(que)保(bao)負(fu)載(zai)能(neng)夠(gou)承(cheng)受(shou)開(kai)關(guan)模(mo)式(shi)下(xia)的(de)感(gan)性(xing)尖(jian)峰(feng)。在(zai)某(mou)些(xie)情(qing)況(kuang)下(xia),有(you)必(bi)要(yao)采(cai)用(yong)額(e)外(wai)的(de)旁(pang)路(lu)電(dian)容(rong)或(huo)特(te)別(bie)注(zhu)意(yi)電(dian)路(lu)布(bu)局(ju)。如(ru)果(guo)需(xu)要(yao)控(kong)製(zhi)何(he)時(shi)可(ke)以(yi)開(kai)始(shi)充(chong)電(dian)或(huo)當(dang)充(chong)電(dian)電(dian)源(yuan)仍(reng)然(ran)存(cun)在(zai)需(xu)要(yao)由(you)應(ying)用(yong)控(kong)製(zhi)器(qi)停(ting)止(zhi)充(chong)電(dian),則(ze)電(dian)路(lu)中(zhong)可(ke)包(bao)含(han)Q2和R8,如圖所示。使用Q2來停止充電時,充電周期就回到在線檢測狀態。因此,不應使用Q2來頻繁地停止和重新啟動充電,因為這可能會導致過充,特別是當接近充電周期結束時。
結束語
DS2715為NiMH電池組充電功能的控製提供了一個獨特、低di成cheng本ben的de方fang法fa,同tong時shi還hai為wei電dian池chi供gong電dian應ying用yong提ti供gong了le連lian接jie負fu載zai的de方fang法fa。根gen據ju應ying用yong中zhong電dian池chi組zu數shu量liang及ji負fu載zai特te性xing,對dui基ji本ben電dian路lu進jin行xing稍shao許xu改gai動dong可ke以yi確que保bao良liang好hao的de充chong電dian和he負fu載zai供gong電dian特te性xing,以yi適shi合he多duo種zhong應ying用yong。
本文來源於Maxim。
推薦閱讀:
特別推薦
- 噪聲中提取真值!瑞盟科技推出MSA2240電流檢測芯片賦能多元高端測量場景
- 10MHz高頻運行!氮矽科技發布集成驅動GaN芯片,助力電源能效再攀新高
- 失真度僅0.002%!力芯微推出超低內阻、超低失真4PST模擬開關
- 一“芯”雙電!聖邦微電子發布雙輸出電源芯片,簡化AFE與音頻設計
- 一機適配萬端:金升陽推出1200W可編程電源,賦能高端裝備製造
技術文章更多>>
- 一秒檢測,成本降至萬分之一,光引科技把幾十萬的台式光譜儀“搬”到了手腕上
- AI服務器電源機櫃Power Rack HVDC MW級測試方案
- 突破工藝邊界,奎芯科技LPDDR5X IP矽驗證通過,速率達9600Mbps
- 通過直接、準確、自動測量超低範圍的氯殘留來推動反滲透膜保護
- 從技術研發到規模量產:恩智浦第三代成像雷達平台,賦能下一代自動駕駛!
技術白皮書下載更多>>
- 車規與基於V2X的車輛協同主動避撞技術展望
- 數字隔離助力新能源汽車安全隔離的新挑戰
- 汽車模塊拋負載的解決方案
- 車用連接器的安全創新應用
- Melexis Actuators Business Unit
- Position / Current Sensors - Triaxis Hall
熱門搜索
按鈕開關
白色家電
保護器件
保險絲管
北鬥定位
北高智
貝能科技
背板連接器
背光器件
編碼器型號
便攜產品
便攜醫療
變容二極管
變壓器
檳城電子
並網
撥動開關
玻璃釉電容
剝線機
薄膜電容
薄膜電阻
薄膜開關
捕魚器
步進電機
測力傳感器
測試測量
測試設備
拆解
場效應管
超霸科技





