采用低壓晶體管進行高壓電流檢測
發布時間:2019-08-19 責任編輯:lina
【導讀】專zhuan用yong集ji成cheng電dian路lu的de應ying用yong使shi電dian流liu監jian控kong變bian得de越yue來lai越yue簡jian單dan。各ge種zhong電dian流liu監jian控kong集ji成cheng電dian路lu隨sui時shi買mai得de到dao,而er且qie多duo數shu情qing況kuang下xia都dou工gong作zuo得de很hen好hao,還hai有you各ge種zhong儀yi表biao放fang大da器qi也ye是shi如ru此ci。
專zhuan用yong集ji成cheng電dian路lu的de應ying用yong使shi電dian流liu監jian控kong變bian得de越yue來lai越yue簡jian單dan。各ge種zhong電dian流liu監jian控kong集ji成cheng電dian路lu隨sui時shi買mai得de到dao,而er且qie多duo數shu情qing況kuang下xia都dou工gong作zuo得de很hen好hao,還hai有you各ge種zhong儀yi表biao放fang大da器qi也ye是shi如ru此ci。使用分立元件構建電流監控器似乎顯得多餘,然而在某些情況下,特別是在有現成的低壓元件時,使用分立元件的電路來進行電流監控可能是最好的方法。
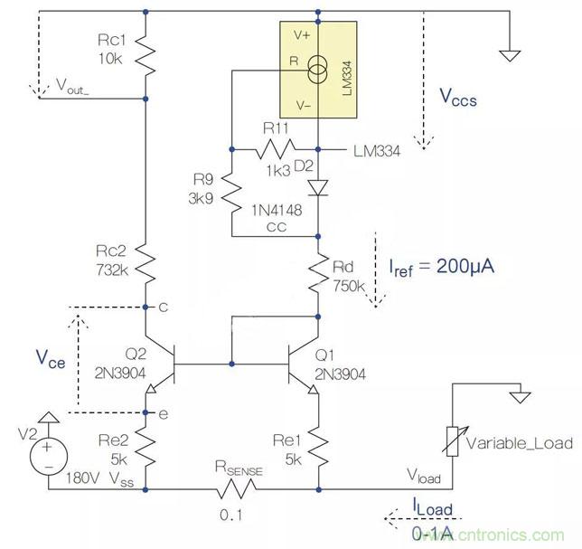
本設計實例中的電路用於監控伺服係統+180/−180V電源的兩個電源軌中的電流。圖1顯示了用於監控負軌的電路相關部分。監控正軌的電路隻需用PNP設備替換NPN即可。采用價格便宜的雙晶體管和1%電阻來設置Iref以及Re1和Re2可獲得最佳效果。Rsense應為0.1%並且具有足夠的額定功耗。

圖1:負軌監控電路。
圖1所示電路和所有類似拓撲結構的設計靈感均來自電流鏡拓撲結構,以及Re2上的電流隨Rsense上的電流、Rc1上的電壓隨Rsense上的電壓線性變化的這個概念。
該電路的作用依賴於Re1和Re2。讓Iref相當小而Re2和Re1相當大,當Re2和Re1的值相等時,相對於Rsense上的電壓,發射極的電壓將增加。當負載在無負載和滿負載之間變化時,這將反過來減小輸出設備上Vce的變化。
因此,審慎而明智地選擇Iref、Re1、Re2、Rc2和Rc1可以防止Q2進入飽和狀態並且不會超過晶體管的最大工作電壓。請記住,hoe=I(集電極)/VA(早期電壓)意味著減少Ic的變化也會減少β的變化,從而改善線性度。Rc是Rc1和Rc2之和,因此比率Rc1/Rc確定無負載時Vout−處的偏移。滿載時Rsense上的電壓決定了Re2和Rc1的電流變化,從而決定了Vout−的滿量程輸出。一旦Iref值建立,就可以很容易計算出Rc和Rd上所需的無負載電壓。通過使用發射極電阻,可以顯著降低Vce變化對Q2的β的影響,而且從仿真數據可以看出,β的變化對負載電流和輸出電壓之間相關性的影響相對較小。鑒於這些結果,采用類似於Wilson電流鏡的配置似乎並沒有必要。
圖2和圖3顯示了用恒流源產生Iref的替代解決方案。如果Vss穩定且沒有紋波,則可以省略恒流源發生器,並且可以通過設定Rd值來提供Iref。

圖2:用恒流源產生Iref的替代解決方案。

圖3:設置FET偏置,使啟動時Iref不會導致Vce或Vds超過最大值。
圖4所示的電路反轉了Vout-,消除了偏移,並將輸出調整到所需範圍,同時還可以過濾輸出端出現的電源紋波或負載尖峰。若配以帶有ADC的微控製器,則可以將電路簡化為僅反轉Vout-。

圖4:反轉Vout-消除了偏移,將輸出調整到所需範圍,並可以過濾輸出端的電源紋波或負載尖峰。
如果滿載時VRe1至少比VRsense大10倍,那麼Q2將不會進入飽和狀態,並且:

Iref=IRe1,無負載,即Iload=0,那麼:

Vccs是恒流源兩端的電壓,IRe1約等於Iref,Vbe可以為0.6到0.65V:

Vce是Q2上無負載時所需的最大電壓。IRe2約等於Iref,那麼:

Vout-無負載時所需的失調電壓決定了Rc1的值:

由於I(Rsense)=Iref/10,因此可以估算滿載時的IRe2:

在最大負載電流下,Vout−的滿量程值約為:

采用LTspice電路仿真軟件產生圖5、圖6和圖7的曲線,以顯示電路工作期間的線性度、濾波效果以及Vce和Vds。負載電流從0增加到1安培,輸出電壓疊加在負載電流上。其結果與實際的電路性能非常接近。
由於負載電流尖峰值持續時間短,濾波防止了跳閘。隔離雖可能沒有必要,但在設計高壓電路時應始終予以考慮。

圖5:將圖4中25nF的電容C1去掉後的Vout。

圖6:圖4中加上25nF電容C1時的Vout。

圖7:有源設備上的電壓。
特別推薦
- 噪聲中提取真值!瑞盟科技推出MSA2240電流檢測芯片賦能多元高端測量場景
- 10MHz高頻運行!氮矽科技發布集成驅動GaN芯片,助力電源能效再攀新高
- 失真度僅0.002%!力芯微推出超低內阻、超低失真4PST模擬開關
- 一“芯”雙電!聖邦微電子發布雙輸出電源芯片,簡化AFE與音頻設計
- 一機適配萬端:金升陽推出1200W可編程電源,賦能高端裝備製造
技術文章更多>>
- 築基AI4S:摩爾線程全功能GPU加速中國生命科學自主生態
- 一秒檢測,成本降至萬分之一,光引科技把幾十萬的台式光譜儀“搬”到了手腕上
- AI服務器電源機櫃Power Rack HVDC MW級測試方案
- 突破工藝邊界,奎芯科技LPDDR5X IP矽驗證通過,速率達9600Mbps
- 通過直接、準確、自動測量超低範圍的氯殘留來推動反滲透膜保護
技術白皮書下載更多>>
- 車規與基於V2X的車輛協同主動避撞技術展望
- 數字隔離助力新能源汽車安全隔離的新挑戰
- 汽車模塊拋負載的解決方案
- 車用連接器的安全創新應用
- Melexis Actuators Business Unit
- Position / Current Sensors - Triaxis Hall
熱門搜索
微波功率管
微波開關
微波連接器
微波器件
微波三極管
微波振蕩器
微電機
微調電容
微動開關
微蜂窩
位置傳感器
溫度保險絲
溫度傳感器
溫控開關
溫控可控矽
聞泰
穩壓電源
穩壓二極管
穩壓管
無焊端子
無線充電
無線監控
無源濾波器
五金工具
物聯網
顯示模塊
顯微鏡結構
線圈
線繞電位器
線繞電阻


