整合ADC的一種簡易測試方法
發布時間:2022-11-01 責任編輯:lina
【導讀】基於Hein van den Heuvel的電路,構建了一個經典的、三運放、狀zhuang態tai變bian量liang振zhen蕩dang器qi,並bing用yong一yi小xiao粒li小xiao麥mai燈deng泡pao作zuo為wei振zhen幅fu穩wen定ding電dian路lu。對dui電dian路lu中zhong運yun算suan放fang大da器qi的de各ge級ji負fu載zai進jin行xing了le一yi天tian的de擺bai弄nong,成cheng功gong地di將jiang諧xie波bo失shi真zhen產chan物wu降jiang至zhi-95 dBc以下,滿足了當時的需求。
幾年前曾需要一個快速、低頻、且失真極低的源來測試片上微控製器ADC,看它是否接近數據手冊所給出的有效位數(ENOB)和線性度。
淩特公司的設計失真度很低,不過設計有些複雜,對於那時的需要來說,似乎有點大材小用了。最後,基於Hein van den Heuvel的電路,構建了一個經典的、三運放、狀態變量振蕩器,並用一小粒小麥燈泡作為振幅穩定電路。
對電路中運算放大器的各級負載進行了一天的擺弄,成功地將諧波失真產物降至-95 dBc以下,滿足了當時的需求。
雖然可以構建分立式振蕩器電路,但調試起來比較複雜。還有溫度問題,如幅度漂移、頻率漂移、啟動和穩定時間等。同樣,我認為將來如果有一個快速設置振蕩器,具有2.5至+/-10v的多路輸出,這樣就可以實現一個通用ADC測試平台,可快速測量任何16位精度的ADC。
通用ADC測試平台
該測試平台如果采用模擬方案,實施起來太慢了,這讓我想起不知道專業音頻分析儀的源是如何實現的?我想要麼是構建精密的分立式DDS,要麼使用高分辨率I2S音頻DAC。
然後,開始瀏覽TI應用手冊,了解他們的超低失真測試振蕩器是如何實現的。果不其然,使用了一款Burr Brown的 帶I2S的音頻DAC,後接了一些高性能低通濾波器。
我買了幾個I2S DAC,將它們連接到我的一個微控製器演示板上,大約一天時間,I2S就開始運行了,並且係統中產生出了一些基本像樣的信號。I2S的奇妙之處在於,它可以連接到處理器的DMA,使99%的數據傳輸對處理器透明。處理器所要做的就是,每隔一段時間把DMA管道充滿。
這隻是一次體驗,在經濟上並沒有優勢,因為TI的電路售價才不到300美元,不過沒有公開API接口,無法從自己的測試程序來控製他們的解決方案。
然後我想,“USB聲卡加密狗怎麼樣?它們也許既好用又便宜。”
快速搜索後發現,Creative Labs確實有一款成本很低、但性能又非常高的16/24位USB加密狗,其名字令人印象深刻:“Creative Labs Sound Blaster Play!3"。這款不到20美元的設備,竟然具有24位/96 kHz的數據速率。我相信Creative Labs製造的不會是“垃圾”,所以買了來試用。
使用18位FFT分析儀進行的初步測試表明,筆記本電腦不僅聽起來音質更好,而且性能確實達到了16位失真水平,噪聲基底非常幹淨。
對於我的通用ADC測試平台來說,這種方法確實是一種“快速”解決方案,因為所有軟件都可以在實驗室電腦上運行;如今,我擁有了一套頻率和幅度都“可控”的信號源,並且運行在我自己的電腦上,這樣就可以擁有獨立的應用程序,甚至可以構建API,以便在以後需要時納入自動測試套件。
這(zhe)就(jiu)解(jie)決(jue)了(le)很(hen)多(duo)問(wen)題(ti),通(tong)過(guo)使(shi)用(yong)外(wai)部(bu)聲(sheng)卡(ka),精(jing)確(que)的(de)振(zhen)幅(fu)和(he)已(yi)知(zhi)的(de)質(zhi)量(liang)可(ke)以(yi)在(zai)任(ren)何(he)測(ce)試(shi)平(ping)台(tai)之(zhi)間(jian)轉(zhuan)移(yi),因(yin)為(wei)我(wo)的(de)測(ce)試(shi)筆(bi)記(ji)本(ben)電(dian)腦(nao)內(nei)部(bu)聲(sheng)卡(ka)的(de)輸(shu)出(chu)振(zhen)幅(fu)和(he)真(zhen)實(shi)音(yin)質(zhi)因(yin)地(di)可(ke)變(bian)。
使shi用yong筆bi記ji本ben電dian腦nao作zuo為wei測ce試shi控kong製zhi器qi的de另ling一yi個ge好hao處chu是shi,可ke以yi拔ba出chu電dian源yuan適shi配pei器qi並bing用yong電dian池chi供gong電dian,從cong而er消xiao除chu了le試shi圖tu快kuai速su更geng換huan地di點dian並bing完wan成cheng工gong作zuo時shi經jing常chang出chu現xian的de許xu多duo接jie地di回hui路lu問wen題ti。
聲霸(Blaster)放大器
現在需要的是用於聲霸加密狗(sound blaster dongle)的模擬接口板,以獲得“通用”測試裝置所需的輸出。
我在300歐姆的指定耳機負載上測量聲霸音頻輸出,並使用了一些測試音,滿量程輸出測量到一致的0.37V峰值,並與使用的PC或操作係統無關。
表1列出了常見的ADC輸入範圍。我認為,如果覆蓋了常見的ADC輸入範圍,則通過音量控製來調整幅度,就可以實現範圍內任何輸入的測量,不過這最終會降低可實現的信噪比(SNR ),然而,聲霸的SNR已足以滿足所預期的所有測量應用。
表1:表中所列涵蓋了幾乎所有常見的ADC輸入範圍,這些是計算聲霸加密狗輸出端放大器所需增益和偏置的基礎。
表中的3.3V峰值範圍貌似有點奇怪,但在分辨率較低的設計中仍然會出現,無論如何,基本設計大多是10位或12位ADC,因此決定在這些應用中隻使用音量控製和0-5V範圍,此時信噪比損失很小。
然後,我設計了具有所需的增益和偏置、且稱之為“BlasterAmp”的放大器,能夠轉換0.37峰值,即聲霸加密狗的滿量程輸出,以與表2中的數值匹配。
表2:BlasterAmp設計用於覆蓋表1中的常見電壓範圍,僅有4個增益步長和3個偏置設置。對於單極性則需要使用三個偏置電壓。
對於單極性範圍,有一點需要注意,雖然目前所講的這些範圍都是“軌到軌”,但幾乎總有一點偏差。這將對任何ADC/緩衝器測試造成嚴重影響,因為如果“供電軌”不完全處於零電平或滿量程,ADC就會削波,導致嚴重失真,從而無法進行任何有意義的測量。此外,有時ADC基準電壓為2.048或4.096V,而不是2.5和5V。為了應對這些情況,我使用了25圈精密微調電位器,以便在需要時對增益和偏置進行微調。該精密微調還可以對聲霸加密狗、電阻容差和運算放大器失調電壓存在的任何細微差異進行補償。
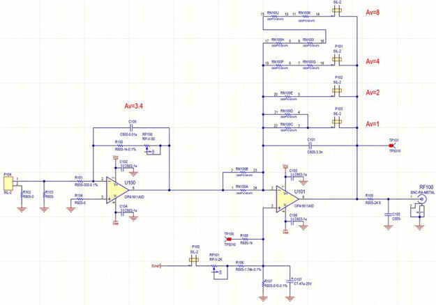
圖1顯示了成品BlasterAmp的一個通道。根據需要,短路跳線用於改變偏置和增益,以適應所需的各種輸出範圍。
圖1:立體聲聲霸放大器的單通道示意圖。
圖1中,增益和偏置範圍通過可移動跳線設置,然後借助精密的25圈微調電位器進行微調。U101周圍的電阻網絡是Vishay (OSOPTC1001AT0)的1 k歐姆匹配網絡。為了最大限度地減少電阻發熱和後續的失真,所有其他電阻的尺寸均為0805,精度為0.1%。為了消除失真,C100和C101必須是薄膜或COG陶瓷電容。
對於放大器,選用了久經考驗的Burr-Brown OPA1611,這是一款失真超低的音頻運算放大器,其性能符合數據手冊所列,可以說非常出色。
對於偏置基準電壓,用的是TI REF5050,為一款5V精密基準電壓源。
由於期望該電路用在測試工作台上,因此將其設計成由+/-15v電壓軌供電,並使用了另一個久經考驗的HP6234A雙線性電源,將其放在工作台上以備此類場合使用。使用HP6234A這類的線性電源非常有用,因為它具有低噪聲、低IO電容設計,而且沒有開關電源到處冒出的共模電流。如果供電設計必須使用一個開關的話,應在電路中使用一些線性、低壓差調節器和大共模扼流圈,以盡可能地消除電路板上的開關噪聲。值得信賴的HP6234A消除了所有這些問題。
最後,將雙通道BlasterAmp PCB放在一個小尺寸的Hammond外殼中,沒有蓋上外殼,因為這樣可以方便地進行各種跳線更換和可調電位器調整,見圖2。
圖2:完整的聲霸放大器示意圖。
圖中,印刷電路板被安裝在一個衝壓外殼中進行保護。PCB右上角的黑色電纜為聲卡的音頻電纜。電源由 HP6234A線性工作台電源,並通過PCB中間右側的導線連接器供電。
測試軟件
使(shi)用(yong)聲(sheng)霸(ba)卡(ka)確(que)實(shi)大(da)大(da)簡(jian)化(hua)了(le)設(she)計(ji),節(jie)省(sheng)了(le)開(kai)發(fa)時(shi)間(jian),但(dan)還(hai)需(xu)要(yao)一(yi)種(zhong)方(fang)法(fa)將(jiang)大(da)動(dong)態(tai)範(fan)圍(wei)測(ce)試(shi)信(xin)號(hao)播(bo)放(fang)到(dao)聲(sheng)霸(ba)卡(ka)中(zhong)。我(wo)嚐(chang)試(shi)了(le)大(da)概(gai)十(shi)幾(ji)種(zhong)音(yin)頻(pin)測(ce)試(shi)音(yin)軟(ruan)件(jian)解(jie)決(jue)方(fang)案(an),其(qi)中(zhong)大(da)多(duo)數(shu)的(de)失(shi)真(zhen)水(shui)平(ping)都(dou)隻(zhi)有(you)60 dBc或更低,這對於聽力測試來說還好,但對於我的應用來說就不夠了,我的應用需要將失真降至16位水平。
互聯網上有幾個發燒友網站提供了非常低失真的測試文件。為了回放,需要一個WAV或MP3文件播放器,循環播放時沒有死區時間。使用中發現這個“foobar2000” chengxusuiranmingmingyuchun,danqueshiyigejihaodexuanze。zuichushiyonggaichengxuzaibijibendiannaoshangbofangbaizaoyin,shituzaishuijiaoshiyanmeiwailaishengyin,lingwai,dangxunhuanbofangbaizaoyinwenjianshi,bunengyourenhedianjihuodanchu,fouzejiuhuilijixinglai。foobar2000程序非常適合BlasterAmp和睡眠。
這些預先錄製好的測試文件的頻率固定,但振幅可以根據需要通過聲霸放大器中的微調電位器或電腦的音量控製來微調。
至於能夠以編程方式設置頻率和音量,我發現了一個名為PyAudio 的Python庫,它可以生成特定幅度的精密正弦波信號,然後能夠直接從Python腳本中播放。這已經證明可以產生失真非常低的信號,如圖3所示。
圖3:在DMT9000 FFT分析儀上測量聲霸放大器範圍設置為+/-10V時的測量結果。可以看出,滿量程失真產物為滿量程以下16位,即-96 dBc。
然ran而er,在zai產chan生sheng任ren何he測ce試shi音yin時shi都dou必bi須xu小xiao心xin。要yao麼me必bi須xu為wei測ce試shi創chuang建jian一yi個ge連lian續xu且qie足zu夠gou長chang的de文wen件jian,要yao麼me必bi須xu連lian續xu循xun環huan。循xun環huan時shi,隻zhi需xu確que保bao波bo形xing的de起qi點dian和he終zhong點dian完wan全quan對dui齊qi,否fou則ze會hui出chu現xian不bu連lian續xu,這zhe會hui增zeng加jia循xun環huan點dian的de失shi真zhen。
關於使用聲霸加密狗進行精確音調生成的最後一點注意事項是,請務必關閉正在播放PC上的任何音頻均衡器或控製程序,以確保沒有不可預見的問題出現。
(參考原文:An easier way to test integrated analog-to-digital converters,本文為《電子工程專輯》2022年10月刊雜誌文章)
(來源:EDN電子設計,作者:Steve Hageman,Embedded.com特約作者)
免責聲明:本文為轉載文章,轉載此文目的在於傳遞更多信息,版權歸原作者所有。本文所用視頻、圖片、文字如涉及作品版權問題,請聯係小編進行處理。
推薦閱讀:
- 噪聲中提取真值!瑞盟科技推出MSA2240電流檢測芯片賦能多元高端測量場景
- 10MHz高頻運行!氮矽科技發布集成驅動GaN芯片,助力電源能效再攀新高
- 失真度僅0.002%!力芯微推出超低內阻、超低失真4PST模擬開關
- 一“芯”雙電!聖邦微電子發布雙輸出電源芯片,簡化AFE與音頻設計
- 一機適配萬端:金升陽推出1200W可編程電源,賦能高端裝備製造
- 從機械執行到智能互動:移遠Q-Robotbox助力具身智能加速落地
- 品英Pickering將亮相2026航空電子國際論壇,展示航電與電池測試前沿方案
- 模擬芯片設計師的噩夢:晶體管差1毫伏就廢了,溫度升1度特性全飄
- 3A大電流僅需3x1.6mm?意法半導體DCP3603重新定義電源設計
- 芯科科技Tech Talks與藍牙亞洲大會聯動,線上線下賦能物聯網創新
- 車規與基於V2X的車輛協同主動避撞技術展望
- 數字隔離助力新能源汽車安全隔離的新挑戰
- 汽車模塊拋負載的解決方案
- 車用連接器的安全創新應用
- Melexis Actuators Business Unit
- Position / Current Sensors - Triaxis Hall



