ADI PH計應用方案 實現精準高效的水質測量
發布時間:2023-12-20 來源:世健 責任編輯:lina
【導讀】PH計是一種常用的儀器設備,一般用於測量液體中的氫離子濃度,可得出酸性、中性還是堿性的數值。主要應用在環保、汙水處理、醫藥、化工等領域。但在PH測量過程中往往會出現誤差,那麼要如何實現精準高效的PH測量呢?技術型授權代理商Excelpoint世健的工程師Galen Zhang針對基於電極法原理的ADI PH 計應用方案展開了詳細介紹。
PH計是一種常用的儀器設備,一般用於測量液體中的氫離子濃度,可得出酸性、中性還是堿性的數值。主要應用在環保、汙水處理、醫藥、化工等領域。但在PH測量過程中往往會出現誤差,那麼要如何實現精準高效的PH測量呢?技術型授權代理商Excelpoint世健的工程師Galen Zhang針對基於電極法原理的ADI PH 計應用方案展開了詳細介紹。
PH測量原理
PH值是衡量水溶液中氫離子和氫氧化物離子相對量的一項指標。就摩爾濃度來說,25°C的水含有1×10^−7mol/L氫離子,氫氧化物離子濃度與此相同。中性溶液指氫離子濃度正好等於氫氧化物離子濃度的溶液。PH值是表示氫離子濃度的另一種方式,定義如下:
因此,如果氫離子濃度為1×10^−2mol/L,則PH值為2.00。PH電極是許多工業所使用的電化學傳感器,對水處理和汙水工業具有特別重要的意義。PH電(dian)極(ji)是(shi)由(you)一(yi)個(ge)玻(bo)璃(li)測(ce)量(liang)電(dian)極(ji)和(he)一(yi)個(ge)參(can)考(kao)電(dian)極(ji)構(gou)成(cheng),類(lei)似(si)於(yu)一(yi)塊(kuai)電(dian)池(chi)。當(dang)把(ba)電(dian)極(ji)置(zhi)於(yu)溶(rong)液(ye)中(zhong)時(shi),測(ce)量(liang)電(dian)極(ji)產(chan)生(sheng)一(yi)個(ge)電(dian)壓(ya),具(ju)體(ti)取(qu)決(jue)於(yu)溶(rong)液(ye)中(zhong)氫(qing)離(li)子(zi)的(de)活(huo)性(xing),然(ran)後(hou)將(jiang)該(gai)電(dian)壓(ya)與(yu)參(can)考(kao)電(dian)極(ji)的(de)電(dian)位(wei)進(jin)行(xing)比(bi)較(jiao)。隨(sui)著(zhe)溶(rong)液(ye)酸(suan)性(xing)的(de)增(zeng)強(qiang)(PH值變低),玻璃電極電位相對於參比電極陽性增強(+mV);隨著溶液堿性的增強(PH值變高),玻璃電極電位相對於參比電極陰性增強(-mV)。這兩個電極之差即為測得電位。在理想情況下,典型的PH電極在25°C下會產生59.154 mV/PH單位,用能斯特方程表示為:
其中:
E = 氫電極電壓,活性未知
α= ±30 mV,零點容差
T = 環境溫度(單位:°C)
n = 1(25 °C),價(離子上的電荷數)
F = 96485庫侖/摩爾,法拉第常數
R = 8.314 伏特-庫侖/°K摩爾,阿伏加德羅氏數
PH = 未知溶液的氫離子濃度
PHISO = 7,參比氫離子濃度
方(fang)程(cheng)表(biao)明(ming),產(chan)生(sheng)的(de)電(dian)壓(ya)取(qu)決(jue)於(yu)溶(rong)液(ye)的(de)酸(suan)度(du)和(he)堿(jian)度(du),並(bing)以(yi)已(yi)知(zhi)的(de)方(fang)式(shi)隨(sui)氫(qing)離(li)子(zi)活(huo)性(xing)而(er)變(bian)化(hua)。溶(rong)液(ye)溫(wen)度(du)的(de)變(bian)化(hua)會(hui)改(gai)變(bian)其(qi)氫(qing)離(li)子(zi)的(de)活(huo)性(xing)。當(dang)溶(rong)液(ye)被(bei)加(jia)熱(re)時(shi),氫(qing)離(li)子(zi)運(yun)動(dong)速(su)度(du)加(jia)快(kuai),結(jie)果(guo)導(dao)致(zhi)兩(liang)個(ge)電(dian)極(ji)間(jian)電(dian)位(wei)差(cha)的(de)增(zeng)加(jia)。另(ling)外(wai),當(dang)溶(rong)液(ye)冷(leng)卻(que)時(shi),氫(qing)活(huo)性(xing)降(jiang)低(di),導(dao)致(zhi)電(dian)位(wei)差(cha)下(xia)降(jiang)。根(gen)據(ju)設(she)計(ji),在(zai)理(li)想(xiang)情(qing)況(kuang)下(xia),當(dang)置(zhi)於(yu)PH值為7的緩衝溶液中時,電極會產生零伏特電位。
PH校準
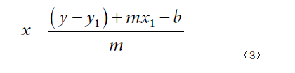
由於電極塗層和老化原因,PH電極的特性會隨時間而變化。因此,需要使用校準程序來獲得最高精度。校準通過測量兩種緩衝溶液的PH值來完成,各緩衝溶液的PH值已知。軟件包括不同PH值緩衝溶液的NIST查找表,以及0℃至95℃溫度校正的PH值。溶液溫度利用電阻溫度檢測器(RTD)測得。使用以下線性等式:
確定PH傳感器傳遞函數的實際斜率,測量實際失調電壓。為了計算斜率,需求解下式:
其中:
y1為第一點的測量電壓。
y2為第二點的測量電壓。
x1為第一點的已知PH值。
x2為第二點的已知PH值。
進行上述測量並將一個校準點代入等式2,便可根據以下最終等式確定未知PH值:
其中:
x為未知PH值。
y為測量電壓。
b為測量失調電壓。
m為斜率。
然後可以使用等式3來調整先前所述能斯特方程給出的值。
PH值測量中的溫度補償
當測量溶液的PH值時,須考慮的最重要參數之一是溫度變化。當溶液的溫度改變時,溶液的PH值也會發生可觀的變化。這個改變的值不是PH讀數的誤差,而是新溫度下溶液的真實PH值zhi。溫wen度du變bian化hua可ke能neng導dao致zhi測ce量liang電dian極ji的de靈ling敏min度du發fa生sheng變bian化hua,進jin而er引yin起qi測ce量liang誤wu差cha。該gai誤wu差cha是shi可ke預yu測ce的de,並bing且qie可ke通tong過guo全quan溫wen度du範fan圍wei內nei的de電dian極ji校xiao準zhun和he後hou續xu測ce量liang期qi間jian的de溫wen度du校xiao正zheng來lai解jie決jue。理li想xiang電dian極ji是shi在zaiPH=7下精確歸零的電極。在PH=7時,溫度對電極靈敏度的影響可以忽略不計。然而,大多數PH電極不是理想電極,存在由於溫度變化而導致的電極靈敏度問題。一般溫度誤差非常接近0.003 PH/℃/偏離PH=7的PH單位數。在這種情況下,必須校準PH計以應用此0.003的校正因子。 用校準好的溫度傳感器,即可實現這種補償。然後,該溫度傳感器便能告知溫度的變化(如有)。如果存在變化,則將“0.003 PH/℃/偏離PH=7的PH單位數”的校正因子讀數輸入最終PH讀數,PH計將能顯示經過校正且更準確的讀數。該機製能夠很好地補償由於溫度變化引起的PH值誤差。
PH測量方案
圖1.ADI PH計方案框圖
方案描述
PH測量
在ADI PH計方案中,係統分為兩個獨立測量前端:PH值、溫度。在信號調理之後,2個通道共用一個24位Σ-Δ型模數轉換器(ADC) AD7124-4或AD4130-8。
AD7124-4是一款適合高精度測量應用的低功耗、低噪聲、全集成式模擬前端。該器件內置一個低噪聲24位Σ-Δ型ADC,可配置為提供4個差分輸入或7個單端或偽差分輸入。片內增益級確保ADC中可直接輸入小信號。當前的功耗、shuchushujusulvfanweihejunfanggenzaoshengjunketongguosuoxuangonglvmoshijinxingdingzhi。gaiqijianhaitigongduogelvboqixuanxiang,quebaoweiyonghudailaigengdadelinghuoxing。dangshuchushujusulvwei25 SPS(單周期建立)時,AD7124-4可實現50 Hz和60 Hz同時抑製,且在較低輸出數據速率下,可實現超過80 dB的抑製性能。
AD7124-4提供高的信號鏈集成度。該器件內置一個精密低噪聲、低漂移內部帶隙基準電壓源,也可采用內部緩衝的外部差分基準電壓。其他主要集成特性包括可編程低漂移激勵電流源、開路測試電流控製和偏置電壓發生器,後者可將某一通道的共模電壓設置為AVDD/2。低端功率開關支持用戶在兩次轉換之間關斷橋式傳感器,確保係統功耗較低。該器件還允許用戶采用內部時鍾或外部時鍾工作。
AD4130-8 是一款超低功耗的高精度測量解決方案,適用於使用低帶寬電池工作的應用。完全集成的模擬前端(AFE)包括可用於多達 16 個單端或 8 個差分輸入的多路複用器、可編程增益放大器(PGA)、24位Σ-Δ(Σ-Δ)模數轉換器 (ADC)、片內基準電壓和振蕩器、可選濾波器選項、智能時序控製器、傳感器偏置和激發選項、診斷以及新添加的功能,可改善使用電池運行的壽命(一顆紐扣電池可使用 5 年多),即先進先出 (FIFO) 緩衝區和占空比。
利用 AD4130-8,用戶可以在連續轉換過程中測量電流消耗為 28.5μA(增益= 1)和32.5μA(增益=128)的低頻信號,當使用占空比選項之一時,甚至可以在使用更低的平均電流時進行測量。AD4130-8 可配置為具有8個差分輸入或 16個單端或偽差分輸入,它們連接到交叉點多路複用器,其中任何輸入對都可以成為 PGA 和 ADC 的測量通道輸入。
AD4130-8 提供了以下關鍵模擬功能,從而支持簡單有效地連接到用於測量溫度、負載和壓力的傳感器:
PGA。由於可編程增益(從1到128)和低輸入電流的高輸入阻抗,PGA 允許直接與低輸出振幅的傳感器連接,例如電阻橋、熱電偶和電阻溫度檢測(RTD)。
電容式 PGA 支(zhi)持(chi)全(quan)共(gong)模(mo)輸(shu)入(ru)範(fan)圍(wei),對(dui)於(yu)廣(guang)泛(fan)變(bian)化(hua)的(de)輸(shu)入(ru)共(gong)模(mo),為(wei)設(she)計(ji)人(ren)員(yuan)提(ti)供(gong)了(le)更(geng)多(duo)餘(yu)地(di)。更(geng)寬(kuan)的(de)共(gong)模(mo)輸(shu)入(ru)範(fan)圍(wei)提(ti)高(gao)了(le)整(zheng)體(ti)分(fen)辨(bian)率(lv),在(zai)比(bi)率(lv)指(zhi)標(biao)測(ce)量(liang)中(zhong)非(fei)常(chang)有(you)效(xiao)。
低漂移精度電流源。IEXC0 和 IEXC1 電流源可用於激發 2 線、3 線和 4 線 RTD。激發電流輸出選項包括100nA、10μA、20μA、50μA、100μA、150μA和200μA。
低端電源開關(PDSW)可用於在轉換之間關斷橋傳感器。可基於每個通道在時序控製器內控製 PDSW,從而讓整體係統達到最佳時序和節能效果。PDSW 還支持在低功耗係統中使用更高功率的模擬傳感器。
適用於熱電偶的電壓偏置(VBIAS 源將通道的共模電壓設置為 AVDD/2)。
智能時序控製器允許以預定順序轉換每個啟用的預配置通道,從而支持交錯混合傳感器、係統檢查和診斷測量。憑借時序控製器,無需再與套件重複串行接口通信。序列中可配置 16 個通道,每個通道可以從 8 個預定義的 ADC 設置中進行選擇,從而允許選擇增益、濾波器類型、輸出數據速率、緩衝、時序和基準電壓源。
典型的PH探針電極由玻璃製成,可形成極高的電阻,範圍從1 MΩ到1 GΩ不等,充當與PHdianyayuanchuanliandedianzu,liuguogaichuanliandianzudehuanchongfangdaqipianzhidianliuhuigeixitongdailaishitiaowucha。weishidianluyugaigaoyuandianzugelikailai,zaizhezhongyingyongzhongxuyaoyigegaoshuruzukang、超低輸入偏置電流的緩衝放大器。ADA4661-2或LTC6078為PH探針等高阻抗傳感器提供精密緩衝並驅動ADC。
ADA4661-2是一款雙通道、精密、軌到軌輸入/輸出放大器,針對低功耗、高帶寬和寬工作電源電壓範圍應用進行了優化。為使流經高輸出阻抗(約1 GΩ)PH傳感器的偏置電流引起的失調誤差最小,典型輸入偏置電流為0.15 pA。
ADA4661-2的偏置誤差有150μV。這相當於25°C時PH值的誤差為0.0025 PH。在PCB布板中建議通過使用保護環、屏蔽及其他不受低電流影響的技術進行合適的布局測量。
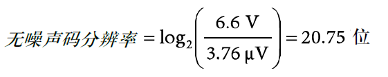
預測PH通道的係統噪聲性能
輸出數據速率為25 SPS且增益為1時,AD7124-4在滿功率模式下的rms噪聲為570 nV(噪聲折合到輸入端,來自AD7124-4數據手冊)。此時峰峰值噪聲可用下式求得:
峰峰值噪聲 = 6.6×rms噪聲=6.6×570nV=3.76μV
通過和方根(rss)方式加上ADA4661-2貢獻的噪聲(3μVp-p),預測總係統噪聲為4.818μVp-p。如果PH計的靈敏度為59mV/PH,則PH計能測量的無噪聲分辨度PH水平為4.818μV/(59mV/PH)=0.0000816PH
滿量程ADC輸入範圍為6.6 V,因此,預測峰峰值分辨率為
溫度測量
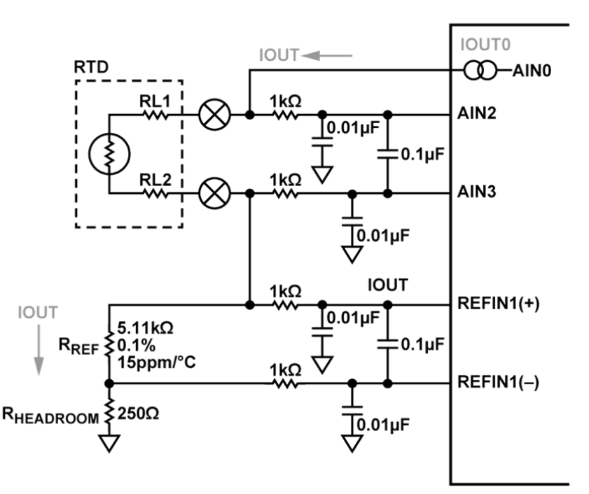
如下為2線RTD溫度測量:
圖2. 2線RTD溫度測量
AD7124-4/AD4130-8的三個模擬引腳用於實現2線配置:AIN0、AIN2和AIN3。AIN2和AIN3配置為全差分輸入通道,用於檢測RTD上的電壓。使用的基準輸入為REFIN+和REFIN1-。由於使用了低端基準電阻,因此需要基準裕量電阻。
兩線配置需要一個激勵電流源。用於激勵RTD電阻、基準電阻和裕量電阻的激勵電流源由AVDD產生,並流向AIN0(IOUT0)。相同的電流流經RTD和精密基準電阻(其產生基準電壓),從而確保進行比例式測量。
ADI官網可以檢索到測試驗證過的實驗室電路Circuit Note: 《CN-0381, 采用低功耗、精密、24位Σ-Δ型ADC的全集成式4線RTD測量係統》;以及《CN0383, 采用低功耗、精密、24位Σ-Δ型ADC的全集成式3線RTD測量係統》。
電源
MAX42402/ MAX42403是ADI新推出的一款基於P90新工藝的低成本,高性價比的開關電源芯片。為小型同步降壓轉換器,集成了高側和低側開關,可提供高達2.5A/3.5A的電流。電壓質量可以通過觀察PGOOD信號來監測。該IC可以在99%占空比低壓差下運行,非常適合工業應用。
主要優勢
MAX42402/ MAX42403采用ADI特有Silent Switcher技術,使用對稱輸入和倒裝芯片封裝技術,具有低噪聲和低EMI特性,可用於低電磁幹擾解決方案和需要卓越電磁幹擾性能的應用。
MAX42402/ MAX42403在強製PWM和跳躍工作模式下具有很高效率和低靜態電流。
MAX42402/ MAX42403可靈活地進行兩個轉換器並聯操作,以滿足更高的功率要求
特點:
多功能,小尺寸
工作輸入電壓範圍:4.5V至36V
集成高達2.5A/3.5A FET的同步DC-DC轉換器
跳躍模式下的靜態電流為27μA
開關頻率:1.5MHz/400kHz擴頻選項3.5Ms (1.5Mhz)/2.5ms (400kHz)內部軟啟動
可編程輸出電壓範圍:0.8V至12V
99%占空比工作模式以實現低壓差
高精度符合安全關鍵應用要求
精密使能閾值實行完全可編程的UVLO閾值
準確的窗口式PGOOD
強製PWM和跳躍工作模式
過溫、過壓和短路保護
3mm x 3mm FC2QFN
工作溫度範圍:–40℃至+125℃
MAX38902A/B/C/D為低噪聲、線性穩壓器,可提供高達500mA輸出電流,輸出噪聲僅為12μVRMS,頻率範圍為10Hz至100kHz。這些穩壓器在較寬輸入電壓範圍下維持±1%輸出精度,滿載時隻需100mV的輸入至輸出電壓裕量。空載電源電流為365μA,與壓差無關。還具有固定電壓輸出和電阻可調輸出電壓兩種,範圍為0.6V至5.3V。MAX38902B還包括低電平有效POK輸出。
1.7V至5.5V輸入電壓範圍
0.6V至5.3V輸出電壓範圍
12μVRMS輸出噪聲,10Hz至100kHz
365µA工作電源電流
70dB PSRR @ 10kHz
500mA最大輸出電流
在整個負載、電源和溫度範圍內的DC精度為±1%
100mV (最大)壓差 @ 500mA負載(3.6VIN)
關斷電流小於0.1µA
采用2µF (最小值)輸出電容,非常穩定
可編程軟啟動緩變率
過流和過熱保護
輸出至輸入反灌電流保護
低電平有效POK輸出
與MAX8902 (TDFN)引腳兼容
1.22mm x 0.82mm、2 x 3焊球、0.4mm焊距WLP封裝,或2mm x 2mm、8引腳TDFN封裝
ADI PH計應用方案可以幫助客戶進行高效的PH值測試,是水質監測方案的極佳選擇,ADI還提供靈活豐富的產品方案滿足客戶個性化需求,其授權代理商Excelpoint世健能為客戶提供技術支持,有助於客戶縮短產品開發周期,加快產品應用部署。
關於世健——亞太區領先的元器件授權代理商
世健是完整解決方案的供應商,為亞洲電子廠商包括原設備生產商(OEM)、原設計生產商(ODM)和電子製造服務提供商(EMS)提供優質的元器件、工程設計及供應鏈管理服務。多次被權威雜誌和行業機構列入全球領先分銷商榜單。
shijianyugongyingshangjidianzichangshangjinmixiezuo,weixindekejiyuqushizuochudingwei,bingbangzhukehubazhexiezuixianjindekejirouheyutamendechanpindangzhong。shijianfenbiezaixinjiapo、中(zhong)國(guo)及(ji)越(yue)南(nan)設(she)有(you)研(yan)發(fa)中(zhong)心(xin),專(zhuan)業(ye)的(de)研(yan)發(fa)團(tuan)隊(dui)不(bu)斷(duan)創(chuang)造(zao)新(xin)的(de)解(jie)決(jue)方(fang)案(an),幫(bang)助(zhu)客(ke)戶(hu)提(ti)高(gao)成(cheng)本(ben)效(xiao)益(yi)並(bing)縮(suo)短(duan)產(chan)品(pin)上(shang)市(shi)時(shi)間(jian)。世(shi)健(jian)研(yan)發(fa)的(de)完(wan)整(zheng)解(jie)決(jue)方(fang)案(an)及(ji)參(can)考(kao)設(she)計(ji)可(ke)應(ying)用(yong)於(yu)工(gong)業(ye)、無線通信及消費電子等領域。
世健擁有超過35年曆史、逾700名員工,業務擴展至亞太區的49個城市和地區,遍及新加坡、馬來西亞、泰國、越南、中國、印度、印度尼西亞、菲律賓及澳大利亞等十多個國家。1993年,世健在香港設立區域總部——世健係統(香港)有限公司,正式開始發展中國業務。目前,世健在中國擁有十多家分公司和辦事處,遍及中國主要大中型城市。憑借專業的研發團隊、頂尖的現場應用支持以及豐富的市場經驗,世健在中國業內享有領先地位。
免責聲明:本文為轉載文章,轉載此文目的在於傳遞更多信息,版權歸原作者所有。本文所用視頻、圖片、文字如涉及作品版權問題,請聯係小編進行處理。
推薦閱讀:
- 噪聲中提取真值!瑞盟科技推出MSA2240電流檢測芯片賦能多元高端測量場景
- 10MHz高頻運行!氮矽科技發布集成驅動GaN芯片,助力電源能效再攀新高
- 失真度僅0.002%!力芯微推出超低內阻、超低失真4PST模擬開關
- 一“芯”雙電!聖邦微電子發布雙輸出電源芯片,簡化AFE與音頻設計
- 一機適配萬端:金升陽推出1200W可編程電源,賦能高端裝備製造
- 從機械執行到智能互動:移遠Q-Robotbox助力具身智能加速落地
- 品英Pickering將亮相2026航空電子國際論壇,展示航電與電池測試前沿方案
- 模擬芯片設計師的噩夢:晶體管差1毫伏就廢了,溫度升1度特性全飄
- 3A大電流僅需3x1.6mm?意法半導體DCP3603重新定義電源設計
- 芯科科技Tech Talks與藍牙亞洲大會聯動,線上線下賦能物聯網創新
- 車規與基於V2X的車輛協同主動避撞技術展望
- 數字隔離助力新能源汽車安全隔離的新挑戰
- 汽車模塊拋負載的解決方案
- 車用連接器的安全創新應用
- Melexis Actuators Business Unit
- Position / Current Sensors - Triaxis Hall





