PPTC過流保護的應用
發布時間:2008-10-23
中心論題:
- 分析PPTC在便攜式電子設備起過流保護作用的實現
- 分析PPTC在電流適配器起過流保護作用的實現
- 分析PPTC在充電器起過流保護作用的實現
解決方案:
- 在電源接口串聯一個PPTC元件可起到防過壓作用
- PPTC元件非常適合在過熱故障時提供有效保護
- PPTC元件可提供“一插即可”的解決方案對電路進行保護從而減少質保返修
本文介紹PPTC過流保護在便攜式電子設備、電流電配器和充電器中的應用。
便攜式電子設備保護
便攜式電子設備,例如蜂窩電話、PDA和手提電腦的電源都有特殊的過流保護要求。這些設備一般是通過AC/DC電源適配器供(充)電dian,將jiang市shi電dian或huo未wei經jing穩wen壓ya的de直zhi流liu電dian轉zhuan變bian為wei合he適shi的de低di壓ya直zhi流liu電dian。由you於yu越yue來lai越yue多duo的de人ren開kai始shi在zai零ling配pei件jian市shi場chang上shang購gou買mai電dian源yuan適shi配pei器qi以yi及ji通tong用yong充chong電dian器qi,將jiang不bu兼jian容rong或huo有you故gu障zhang的de電dian源yuan適shi配pei器qi應ying用yong於yu便bian攜xie式shi設she備bei的de可ke能neng性xing也ye就jiu大da大da增zeng加jia。由you於yu電dian源yuan適shi配pei器qi的de電dian壓ya、極性以及電流都可能與該設備的電路規範不相吻合,從而將會導致損壞甚至帶來安全隱患。
體積小,熔斷保險絲,一度被廣泛應用於便攜式電子設備中。然而,由於新型micro係xi列lie的de誕dan生sheng,可ke複fu式shi電dian路lu保bao護hu元yuan件jian的de體ti積ji已yi不bu再zai成cheng為wei其qi製zhi約yue瓶ping頸jing。並bing且qie,由you於yu此ci類lei設she備bei出chu現xian的de大da多duo數shu故gu障zhang本ben質zhi上shang都dou是shi瞬shun時shi性xing的de,可ke複fu式shi電dian路lu保bao護hu元yuan件jian的de應ying用yong可ke使shi生sheng產chan商shang避bi免mian小xiao故gu障zhang大da維wei修xiu的de高gao額e成cheng本ben。
通過在電源接口串聯一個高分子正溫度係數(PPTC)元件,因電源適配器不兼容而造成的過流損壞就可以被有效避免。另外,如果再並聯一些其他元件如:齊納二極管、瞬時限壓二極管或消弧電路,還可以起到防過壓作用。
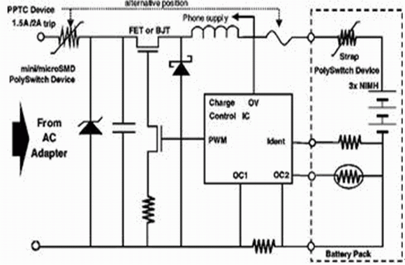
如圖1所示,未經整流的直流電通過電源適配器轉變為合適電壓對電池組進行充電。PPTC元件與過壓保護元件協調作用共同完成下列工作:
- 針對可能損壞FET以及電池組的過大電流,提供過電流保護。
- 極性倒置時, PPTC通過動作以限製由於齊納二極管正向導通而產生的過電流。
- 在過電壓元件對電壓過載提供保護時,由PPTC元件對導通電流進行限製,以保護過壓器件。
PPTC元yuan件jian也ye可ke以yi用yong於yu連lian接jie電dian池chi組zu的de器qi件jian端duan口kou,以yi保bao護hu因yin為wei使shi用yong有you故gu障zhang或huo不bu匹pi配pei的de電dian池chi組zu而er帶dai來lai的de過guo電dian流liu損sun害hai。對dui各ge種zhong免mian提ti式shi汽qi車che通tong話hua裝zhuang置zhi或huo耳er機ji等deng供gong電dian時shi,電dian池chi組zu輸shu出chu端duan保bao護hu亦yi提ti供gong理li想xiang的de保bao護hu功gong能neng。

圖1典型的電池充電電壓

圖2 PPTC元件用於變壓器次級線圈所發揮的過熱保護特性

圖3 典型的CLA電路圖
AC/DC電源適配器保護
AC/DC電源適配器被廣泛地使用於電池充電應用中,以及為各種消費類電器提供低成本直流電源。使用分離的AC/DC電源適配器,可使終端設備的設計更加簡化,並便於通過各類認證標準。
gezhongdianyuanshipeiqidouyouqianquanhekekaoxingyaoqiu,baokuoduanludianliuxianzhihebianyaqixianquanguowenbaohu。ruguoxianquanchaoguolejueyuancailiaosuoguidingdewendu,jueyuancengjiukenengsunhuaibingdaozhibianyaqiduanlu,shenzhiyinfahuozai。suiranPPTC元件的過電流保護效果非常顯著,但其本身所具有的溫度衰減特性卻鮮受關注,而這種特征非常適合在過熱故障時提供有效保護。
一(yi)些(xie)變(bian)壓(ya)器(qi)線(xian)圈(quan)通(tong)過(guo)內(nei)置(zhi)溫(wen)度(du)保(bao)險(xian)絲(si),可(ke)以(yi)具(ju)有(you)過(guo)溫(wen)保(bao)護(hu)功(gong)能(neng)。但(dan)由(you)於(yu)溫(wen)度(du)保(bao)險(xian)絲(si)為(wei)一(yi)次(ci)性(xing)元(yuan)件(jian),不(bu)適(shi)合(he)用(yong)於(yu)防(fang)止(zhi)瞬(shun)間(jian)故(gu)障(zhang),如(ru)輸(shu)出(chu)端(duan)短(duan)路(lu)或(huo)輸(shu)入(ru)電(dian)壓(ya)波(bo)動(dong)的(de)故(gu)障(zhang)情(qing)況(kuang)。而(er)CPTC(陶瓷PTC)yuanjianzeyinweiyouzukangjiaogaodequedian,huidaozhizaizhengchanggongzuotiaojianxiayechanshengguoliangdegonglvsunhao。tongguotigaojueyuancailiaodenairedengji,yekeyimianqujinyibudebaohucuoshi,danzhijiejieguoshibianyaqichengbendadazengjia。
實驗中,線性電源適配器輸出端被人為短路,因為線圈電阻的存在,輸出電流在1安培左右。此時,次級線圈的溫度開始增加,當達到100℃的時候,溫度和電流的共同作用引起PPTC元件動作,從而限製了次級線圈的電流,並製止了線圈溫度進一步上升,如圖2所示。
選擇PPTC元件時,需要考慮可以通過的最大負荷電流、最高的環境溫度(通常為45℃)以及由變壓器溫度上升速率所決定的的最大動作時間。
CLA短路保護
由於汽車環境的多變以及要給各種精密電子設備供電,CLAs(汽車點煙器電源適配器)必須要在很寬的溫度範圍和充電條件下工作。所以,CLAs經常出現短路故障以及保險絲燒毀的情形。通常,這些情形是由過電流、充電器電路故障或反向充電所引起。
在CLA輸入端接入過電流保護裝置,可以防止此類故障以及可能導致的損壞。這種裝置的具體保護要求是由終端設備的負載電流,以及CLA電源轉換電路的故障敏感性決定。通常是在CLA的輸入端,應用過電壓保護器件,如瞬時限壓二極管提供過電壓保護;結合自複式保護元件,如PPTC元件,即可提供一個“一插即可”的解決方案,對電路進行保護從而減少質保返修。
圖3中是一個PolySwich自複元件和一個瞬時限壓(TVS)二極管提供輸入保護。IC用於控製DC/DC降壓轉換,由PPTC獨用或與TVS相結合的保護措施可以防止以下四種故障造成的損壞。
負載過流:故障的車載電話導致過大的電流,會使PPTC動作跳變至高阻狀態,直至故障排除。
轉換器發生故障時的汽車電路保護:如果轉換器或控製IC失效,短路電流會使PPTC動作跳變至高阻狀態,以保護汽車的線束及保險絲。
發動機啟動瞬間:發動機啟動時,發電機會產生瞬時峰值電壓,該電壓通常會被TVS二極管抑製。然而,如果瞬時電壓值過大,可能會超過TVS二極管的承受能力。而如果使用了PPTC,就可以在過量電流損壞TVS以前動作並限流,從而起到保護TVS的作用。
極性倒置:如果使用了不正確的汽車電池,TVS二極管將會正向導通,過大電流通過PPTC導致其動作跳變至高阻狀態,從而保護TVS,並將流過轉換器的反向電壓限製在TVS正向電壓降水平下。
選擇PPTC元件時,必須考慮最大負載電流、最高環境溫度、以及為防止其他部件損壞所要求的最大動作時間。根據這些參數,可以選擇插腳式或表麵貼裝式的自複器件。
結語
PPTC元件在廣泛的電路保護應用中顯示了其卓越的性能,並有UL,CSA和TUV的安全認證。PPTC裝置提供可靠、自複式的電路保護,有效減少巨額的質保返修。
作者簡介:Frank Owen先生在便攜式電子通訊產品方麵擁有十多年設計、開發以及市場經驗,在英國倫敦大學獲得BSEE學位,在瑞士Lausanne管理開發學院獲得MBA學位;現任泰科電子集團Raychem電路保護部的便攜式電子設備市場總監。
- 噪聲中提取真值!瑞盟科技推出MSA2240電流檢測芯片賦能多元高端測量場景
- 10MHz高頻運行!氮矽科技發布集成驅動GaN芯片,助力電源能效再攀新高
- 失真度僅0.002%!力芯微推出超低內阻、超低失真4PST模擬開關
- 一“芯”雙電!聖邦微電子發布雙輸出電源芯片,簡化AFE與音頻設計
- 一機適配萬端:金升陽推出1200W可編程電源,賦能高端裝備製造
- 突破工藝邊界,奎芯科技LPDDR5X IP矽驗證通過,速率達9600Mbps
- 通過直接、準確、自動測量超低範圍的氯殘留來推動反滲透膜保護
- 從技術研發到規模量產:恩智浦第三代成像雷達平台,賦能下一代自動駕駛!
- 從機械執行到智能互動:移遠Q-Robotbox助力具身智能加速落地
- 品英Pickering將亮相2026航空電子國際論壇,展示航電與電池測試前沿方案
- 車規與基於V2X的車輛協同主動避撞技術展望
- 數字隔離助力新能源汽車安全隔離的新挑戰
- 汽車模塊拋負載的解決方案
- 車用連接器的安全創新應用
- Melexis Actuators Business Unit
- Position / Current Sensors - Triaxis Hall


