車載ECU中USB接口電路供電保護設計
發布時間:2008-11-03
中心論題:
- 保護電路的設計
- 保護電路的功能論證
解決方案:
- 利用比較器並結合外圍電路
- 設計在短路故障發生時自動切斷電源供應的保護電路
車載ECU的安全性能要求很高,在電氣、物理、化學等各方麵,各大汽車廠商通常都有自己嚴格的標準。一般情況下,車載ECU的外部接口都要有各種故障保護電路,其中最重要的莫過於對車載12V電源或對地發生短路時的保護電路。由於USB接口可以直接輸出5伏電源,所以短路保護顯得尤為重要。本文設計的保護電路可以實現對USB電源輸出線的有效保護,無論USB電源輸出線VBUS發生對12V電源還是對地短路,均不影響車載ECU內部電路的正常工作,實現了本質安全級的短路保護。
前言
為了保證行車安全,車載ECU的安全性能要求很高,在設計時便要保證故障發生率盡量低。作為目前應用最為廣泛的移動外設與主機間通訊接口,USB(Universal Serial Bus)具有成本低、使用簡單、支持即插即用、易於擴展等特點,在車載娛樂和存儲設備上獲得了廣泛的應用。因為USB接口提供了內置電源,可提供 500mA以上的電流,對於一些功率較大的設備,如移動硬盤等,其瞬時驅動電流則可達到1A以上。如果車載ECU上帶有像USB總(zong)線(xian)這(zhe)種(zhong)可(ke)以(yi)直(zhi)接(jie)輸(shu)出(chu)電(dian)源(yuan)的(de)接(jie)口(kou),為(wei)防(fang)止(zhi)接(jie)口(kou)電(dian)路(lu)發(fa)生(sheng)對(dui)電(dian)源(yuan)或(huo)對(dui)地(di)短(duan)路(lu)時(shi)損(sun)壞(huai)機(ji)體(ti),其(qi)接(jie)口(kou)部(bu)分(fen)通(tong)常(chang)都(dou)應(ying)具(ju)有(you)保(bao)護(hu)電(dian)路(lu),以(yi)便(bian)執(zhi)行(xing)故(gu)障(zhang)自(zi)診(zhen)斷(duan)和(he)保(bao)護(hu)功(gong)能(neng)。當(dang)係(xi)統(tong)產(chan)生(sheng)故(gu)障(zhang)時(shi),它(ta)能(neng)在(zai)存(cun)儲(chu)體(ti)中(zhong)自(zi)動(dong)記(ji)錄(lu)故(gu)障(zhang)代(dai)碼(ma)並(bing)采(cai)用(yong)保(bao)護(hu)措(cuo)施(shi),防(fang)止(zhi)係(xi)統(tong)損(sun)壞(huai),避(bi)免(mian)引(yin)起(qi)安(an)全(quan)事(shi)故(gu)。
電路設計
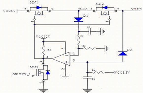
利用比較器並結合外圍電路,本文設計了一種可以自動探測USB電源輸出線是否發了對12V電源或地短路,並且可以在短路故障發生時自動切斷電源供應的保護電路。另外,如果探測到聯接設備不在支持的USB設備之列,係統也可以借助本電路主動斷開電源供應,並自動根據設備的連接狀態實現對電源供應的控製。具體電路如圖1所示。
圖1 USB VBUS短路保護電路
圖中MN1和MN2是USB電源通道上的兩個MOSFET,用於控製5伏電源的輸出,它們的G端都連接到比較器的輸出端上。比較器的正端電位值受 3.3伏和VBUS共同影響,負端電位值由Umid通過電阻分壓來決定,Umid的值總是與VCC5V和VBUS中的大者相同。本充分發揮二極管的正向導通和反向截止的作用,並對MOS管中快恢複二極管加以利用,利用一個比較器便可以構成一個窗口比較器。如果VBUS上的電壓落在窗口之外(例如12V供電電壓或地電平),那麼比較器輸出低電平,關斷供電線的MOS管。這樣既使12V電壓無法進入係統內部,也防止了係統5V供電因為對地短路而發生過流,起到了保護係統不受短路侵擾的作用。
功能論證
假設比較器的兩個輸入端電位分別為U+和U-,輸出電位為UO,二極管D1和D2的電壓分別為UD1和UD2,可知:
U- = (Umid—UD1)R2/(R2+R3); (1)
正常工作的情況下,U- < U+,UO為高電平,MOS管處於打開狀態。下麵按照VBUS上電壓值的大小分兩種情況進行討論,分析其值為多大時將使比較器輸出發生反轉,關斷電源輸出。
a、如果VBUS電壓大於5V, 因為二極管D2的反向截止作用,有:
U+ =3.3V; (2)
又因為MN1和MN2中快恢複二極管的作用:VBUS=Umid; (3)
當U- > U+ 時,比較器輸出電平發生反轉,即:
(Umid—UD1)R2/(R2+R3)> 3.3 (4)
即:Umid > 3.3(R2+R3)/ R2 + UD1 (5)
設此時VBUS的值為VBUSH,結合式(3)可得:
VBUSH= 3.3(R2+R3)/ R2 + UD1 (6)
即當VBUS大於3.3(R2+R3)/ R2 + UD1時,比較器便會將MOS管關斷。
b、如果VBUS電壓小於3.3V,此時有:
U+ = VBUS+UD2 (7)
Umid = VCC5V (8)
當U- > U+ 時,比較器輸出電平發生反轉,由式(1)、(4)、(7)、(8),設此時VBUS的值為VBUSL,有:
VBUSL = (VCC5V—UD1)R2/(R2+R3)— UD2; (9)
即當VBUS小於(VCC5V—UD1)R2/(R2+R3)— UD2,比較器便會將MOS管關斷。
假設比較的輸出電壓為UO,其電壓傳輸特性如圖2所示:
圖2 電壓傳輸特性
由上述討論可知,圖1所示電路可以僅用一個比較器來構成閾值可調的窗口比較器,實現了對USB供電電路的有效保護。當VBUS上連入的電壓大於 VBUSH或小於VBUSL時,比較器的輸出將變為低電平,關斷MOS管MN1和MN2,將係統電源VCC5V和VBUS 隔離開來。電路中C1和C2的作用是維持比較器輸入端電壓瞬時不變,另外,電路使用了三路幅值不同的電源,其中VCC12V用於比較器的供電,目的是在VBUS發生對電源短路時,防止比較器的負端輸入電壓大於其供電電壓,同時也是為了能夠充分打開MOS管MN1和MN2;VCC3.3V用作比較器正端參考電壓,不建議將正端參考電壓設置為高於3.3V,因為對於一些功耗較大的USB設備,其連接的瞬間會將VBUS拉低。這期間VBUS的值將會位於3.3V與5V之間,如果此時正端的參考電壓大於3.3V,比較器會有發生誤動作的風險。
為了安全起見,當係統探測到連接的外部設備不能識別,或是屬於不支持的設備時,係統要關斷USB的電力供應。此時,CPU可以通過打開MN3將比較器的輸出拉低,關斷MN1和MN2。這種情況下,外設的電源電路將會作為一個負載與R4和D2串(chuan)聯(lian)組(zu)成(cheng)一(yi)個(ge)回(hui)路(lu)。由(you)於(yu)外(wai)設(she)電(dian)源(yuan)電(dian)路(lu)的(de)輸(shu)入(ru)電(dian)阻(zu)很(hen)低(di),比(bi)較(jiao)器(qi)同(tong)相(xiang)端(duan)的(de)將(jiang)處(chu)於(yu)較(jiao)低(di)電(dian)位(wei)的(de)狀(zhuang)態(tai),從(cong)而(er)產(chan)生(sheng)正(zheng)反(fan)饋(kui)效(xiao)應(ying),促(cu)使(shi)比(bi)較(jiao)器(qi)也(ye)輸(shu)出(chu)低(di)電(dian)位(wei)。由(you)於(yu)比(bi)較(jiao)器(qi)和(he)MN3均是開集/漏結構,具有線與功能,所以此時係統CPU可以關斷MN3,通過比較器繼續維持UO的低電平狀態。隻有外部設備斷開後,比較器的正端輸入電位變高,VBUS的供電線路才會恢複正常。
上述電路的功能在實際應用中得到了驗證。利用這個電路,當VBUS與12V電源或地發生短路時,係統內的5V電源絲毫不受影響,即不會發生電壓倒灌的現象也不會被拉低引起係統複位。
- 噪聲中提取真值!瑞盟科技推出MSA2240電流檢測芯片賦能多元高端測量場景
- 10MHz高頻運行!氮矽科技發布集成驅動GaN芯片,助力電源能效再攀新高
- 失真度僅0.002%!力芯微推出超低內阻、超低失真4PST模擬開關
- 一“芯”雙電!聖邦微電子發布雙輸出電源芯片,簡化AFE與音頻設計
- 一機適配萬端:金升陽推出1200W可編程電源,賦能高端裝備製造
- 2026藍牙亞洲大會暨展覽在深啟幕
- 新市場與新場景推動嵌入式係統研發走向統一開發平台
- 維智捷發布中國願景
- 2秒啟動係統 • 資源受限下HMI最優解,米爾RK3506開發板× LVGL Demo演示
- H橋降壓-升壓電路中的交替控製與帶寬優化
- 車規與基於V2X的車輛協同主動避撞技術展望
- 數字隔離助力新能源汽車安全隔離的新挑戰
- 汽車模塊拋負載的解決方案
- 車用連接器的安全創新應用
- Melexis Actuators Business Unit
- Position / Current Sensors - Triaxis Hall



