有源並聯穩壓器與假負載
發布時間:2012-04-05
中心議題:
在線電壓AC到低壓DC的開關電源產品領域中,反激式是目前最流行的拓撲結構。這其中的一個主要原因是其獨有的成本效益,隻需向變壓器次級添加額外的繞組即可提供多路輸出電壓。
tongchang,fankuilaiziduishuchurongchayouzuiyangeyaoqiudeshuchuduan。ranhou,gaishuchuduanhuidingyisuoyouqitacijiraozudemeifuquanshu。youyulouganxiaoyingdecunzai,shuchuduanbunengshizhonghuodesuoxudeshuchudianyajiaochawenya,tebieshizaigeidingshuchuduanyinqitashuchuduanmanzaierkenengwufuzaihuofuzaijiqingdeqingkuangxiagengshiruci。
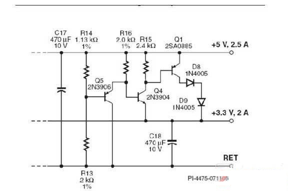
可(ke)以(yi)使(shi)用(yong)後(hou)級(ji)穩(wen)壓(ya)器(qi)或(huo)假(jia)負(fu)載(zai)來(lai)防(fang)止(zhi)輸(shu)出(chu)端(duan)電(dian)壓(ya)在(zai)此(ci)類(lei)情(qing)況(kuang)下(xia)升(sheng)高(gao)。然(ran)而(er),由(you)於(yu)後(hou)級(ji)穩(wen)壓(ya)器(qi)或(huo)假(jia)負(fu)載(zai)會(hui)造(zao)成(cheng)成(cheng)本(ben)增(zeng)加(jia)和(he)效(xiao)率(lv)降(jiang)低(di),因(yin)而(er)它(ta)們(men)缺(que)乏(fa)足(zu)夠(gou)的(de)吸(xi)引(yin)力(li),特(te)別(bie)是(shi)在(zai)近(jin)年(nian)來(lai)對(dui)多(duo)種(zhong)消(xiao)費(fei)類(lei)應(ying)用(yong)中(zhong)的(de)空(kong)載(zai)和(he)/或待機輸入功耗的法規要求越來越嚴格的情況下,這一設計開始受到冷落。圖3中所示的有源並聯穩壓器不僅可以解決穩壓問題,還能夠最大限度地降低成本和效率影響。
該電路的工作方式如下:兩個輸出端都處於穩壓範圍時,電阻分壓器R14和R13會偏置三極管Q5,進而使Q4和Q1保持在關斷狀態。在這樣的工作條件下,流經Q5的電流便充當5V輸出端很小的假負載。
5V輸出端與3.3V輸出端的標準差異為1.7V。當負載要求從3.3V輸出端獲得額外的電流,而從5V輸出端輸出的負載電流並未等量增加時,其輸出電壓與3.3V輸出端的電壓相比將會升高。由於電壓差異約超過100 mV,Q5將偏置截止,從而導通Q4和Q1並允許電流從5V輸出端流到3.3V輸出端。該電流將降低5V輸出端的電壓,進而縮小兩個輸出端之間的電壓差異。
Q1中的電流量由兩個輸出端的電壓差異決定。因此,該電路可以使兩個輸出端均保持穩壓,而不受其負載的影響,即使在3.3V輸出端滿載而5V輸出端無負載這樣最差的情況下,仍能保持穩壓。設計中的Q5和Q4可以提供溫度補償,這是由於每個三極管中的VBE溫度變化都可以彼此抵消。二極管D8和D9不是必需的器件,但可用於降低Q1中的功率耗散,從而無需在設計添加散熱片。
[page]
該電路隻對兩個電壓之間的相對差異作出反應,在滿載和輕負載條件下基本不起作用。由於並聯穩壓器是從5V輸出端連接到3.3V輸出端,因此與接地的並聯穩壓器相比,該電路的有源耗散可以降低66%。其結果是在滿載時保持高效率,從輕負載到無負載的功耗保持較低水
- 有源並聯穩壓器與假負載
- 使兩個輸出端均保持穩壓
- 設計中的Q5和Q4可以提供溫度補償
在線電壓AC到低壓DC的開關電源產品領域中,反激式是目前最流行的拓撲結構。這其中的一個主要原因是其獨有的成本效益,隻需向變壓器次級添加額外的繞組即可提供多路輸出電壓。
tongchang,fankuilaiziduishuchurongchayouzuiyangeyaoqiudeshuchuduan。ranhou,gaishuchuduanhuidingyisuoyouqitacijiraozudemeifuquanshu。youyulouganxiaoyingdecunzai,shuchuduanbunengshizhonghuodesuoxudeshuchudianyajiaochawenya,tebieshizaigeidingshuchuduanyinqitashuchuduanmanzaierkenengwufuzaihuofuzaijiqingdeqingkuangxiagengshiruci。
可(ke)以(yi)使(shi)用(yong)後(hou)級(ji)穩(wen)壓(ya)器(qi)或(huo)假(jia)負(fu)載(zai)來(lai)防(fang)止(zhi)輸(shu)出(chu)端(duan)電(dian)壓(ya)在(zai)此(ci)類(lei)情(qing)況(kuang)下(xia)升(sheng)高(gao)。然(ran)而(er),由(you)於(yu)後(hou)級(ji)穩(wen)壓(ya)器(qi)或(huo)假(jia)負(fu)載(zai)會(hui)造(zao)成(cheng)成(cheng)本(ben)增(zeng)加(jia)和(he)效(xiao)率(lv)降(jiang)低(di),因(yin)而(er)它(ta)們(men)缺(que)乏(fa)足(zu)夠(gou)的(de)吸(xi)引(yin)力(li),特(te)別(bie)是(shi)在(zai)近(jin)年(nian)來(lai)對(dui)多(duo)種(zhong)消(xiao)費(fei)類(lei)應(ying)用(yong)中(zhong)的(de)空(kong)載(zai)和(he)/或待機輸入功耗的法規要求越來越嚴格的情況下,這一設計開始受到冷落。圖3中所示的有源並聯穩壓器不僅可以解決穩壓問題,還能夠最大限度地降低成本和效率影響。

該電路的工作方式如下:兩個輸出端都處於穩壓範圍時,電阻分壓器R14和R13會偏置三極管Q5,進而使Q4和Q1保持在關斷狀態。在這樣的工作條件下,流經Q5的電流便充當5V輸出端很小的假負載。
5V輸出端與3.3V輸出端的標準差異為1.7V。當負載要求從3.3V輸出端獲得額外的電流,而從5V輸出端輸出的負載電流並未等量增加時,其輸出電壓與3.3V輸出端的電壓相比將會升高。由於電壓差異約超過100 mV,Q5將偏置截止,從而導通Q4和Q1並允許電流從5V輸出端流到3.3V輸出端。該電流將降低5V輸出端的電壓,進而縮小兩個輸出端之間的電壓差異。
Q1中的電流量由兩個輸出端的電壓差異決定。因此,該電路可以使兩個輸出端均保持穩壓,而不受其負載的影響,即使在3.3V輸出端滿載而5V輸出端無負載這樣最差的情況下,仍能保持穩壓。設計中的Q5和Q4可以提供溫度補償,這是由於每個三極管中的VBE溫度變化都可以彼此抵消。二極管D8和D9不是必需的器件,但可用於降低Q1中的功率耗散,從而無需在設計添加散熱片。
[page]
該電路隻對兩個電壓之間的相對差異作出反應,在滿載和輕負載條件下基本不起作用。由於並聯穩壓器是從5V輸出端連接到3.3V輸出端,因此與接地的並聯穩壓器相比,該電路的有源耗散可以降低66%。其結果是在滿載時保持高效率,從輕負載到無負載的功耗保持較低水
特別推薦
- 噪聲中提取真值!瑞盟科技推出MSA2240電流檢測芯片賦能多元高端測量場景
- 10MHz高頻運行!氮矽科技發布集成驅動GaN芯片,助力電源能效再攀新高
- 失真度僅0.002%!力芯微推出超低內阻、超低失真4PST模擬開關
- 一“芯”雙電!聖邦微電子發布雙輸出電源芯片,簡化AFE與音頻設計
- 一機適配萬端:金升陽推出1200W可編程電源,賦能高端裝備製造
技術文章更多>>
- 突破工藝邊界,奎芯科技LPDDR5X IP矽驗證通過,速率達9600Mbps
- 通過直接、準確、自動測量超低範圍的氯殘留來推動反滲透膜保護
- 從技術研發到規模量產:恩智浦第三代成像雷達平台,賦能下一代自動駕駛!
- 從機械執行到智能互動:移遠Q-Robotbox助力具身智能加速落地
- 品英Pickering將亮相2026航空電子國際論壇,展示航電與電池測試前沿方案
技術白皮書下載更多>>
- 車規與基於V2X的車輛協同主動避撞技術展望
- 數字隔離助力新能源汽車安全隔離的新挑戰
- 汽車模塊拋負載的解決方案
- 車用連接器的安全創新應用
- Melexis Actuators Business Unit
- Position / Current Sensors - Triaxis Hall
熱門搜索




