雙向晶閘管的過零檢測電路該如何設計?
發布時間:2012-11-28 責任編輯:easonxu
【導讀】雙shuang向xiang可ke控kong矽gui是shi一yi種zhong功gong率lv半ban導dao體ti器qi件jian,也ye稱cheng雙shuang向xiang晶jing閘zha管guan,在zai單dan片pian機ji控kong製zhi係xi統tong中zhong,可ke作zuo為wei功gong率lv驅qu動dong器qi件jian,由you於yu雙shuang向xiang可ke控kong矽gui沒mei有you反fan向xiang耐nai壓ya問wen題ti,控kong製zhi電dian路lu簡jian單dan,因yin此ci特te別bie適shi合he做zuo交jiao流liu無wu觸chu點dian開kai關guan使shi用yong。
雙向可控矽接通的一般都是一些功率較大的用電器,且連接在強電網絡中,其觸發電路的抗幹擾問題很重要,通常都是通過光電耦合器將(jiang)單(dan)片(pian)機(ji)控(kong)製(zhi)係(xi)統(tong)中(zhong)的(de)觸(chu)發(fa)信(xin)號(hao)加(jia)載(zai)到(dao)可(ke)控(kong)矽(gui)的(de)控(kong)製(zhi)極(ji)。為(wei)減(jian)小(xiao)驅(qu)動(dong)功(gong)率(lv)和(he)可(ke)控(kong)矽(gui)觸(chu)發(fa)時(shi)產(chan)生(sheng)的(de)幹(gan)擾(rao),交(jiao)流(liu)電(dian)路(lu)雙(shuang)向(xiang)可(ke)控(kong)矽(gui)的(de)觸(chu)發(fa)常(chang)采(cai)用(yong)過(guo)零(ling)觸(chu)發(fa)電(dian)路(lu)。過(guo)零(ling)觸(chu)發(fa)是(shi)指(zhi)在(zai)電(dian)壓(ya)為(wei)零(ling)或(huo)零(ling)附(fu)近(jin)的(de)瞬(shun)間(jian)接(jie)通(tong)。由(you)於(yu)采(cai)用(yong)過(guo)零(ling)觸(chu)發(fa),因(yin)此(ci)上(shang)述(shu)電(dian)路(lu)還(hai)需(xu)要(yao)正(zheng)弦(xian)交(jiao)流(liu)電(dian)過(guo)零(ling)檢(jian)測(ce)電(dian)路(lu)。
過零檢測電路
電路設計如圖1 所示,為了提高效率,使觸發脈衝與交流電壓同步,要求每隔半個交流電的周期輸出一個觸發脈衝,且觸發脈衝電壓應大於4V ,脈衝寬度應大於20us.圖中BT 為變壓器,TPL521 - 2 為光電耦合器,起隔離作用。當正弦交流電壓接近零時,光電耦合器的兩個發光二極管截止,三極管T1基極的偏置電阻電位使之導通,產生負脈衝信號,T1的輸出端接到單片機80C51 的外部中斷0 的輸入引腳,以引起中斷。在中斷服務子程序中使用定時器累計移相時間,然後發出雙向可控矽的同步觸發信號。過零檢測電路A、B 兩點電壓輸出波形如圖2 所示。

圖2:電壓輸出波形
過零觸發電路
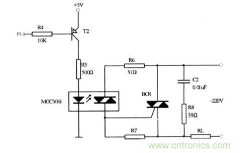
電路如圖3 所示,圖中MOC3061 為光電耦合雙向可控矽驅動器,也屬於光電耦合器的一種,用來驅動雙向可控矽BCR 並且起到隔離的作用,R6 為觸發限流電阻,R7 為BCR 門極電阻,防止誤觸發,提高抗幹擾能力。當單片機80C51 的P1. 0 引腳輸出負脈衝信號時T2 導通,MOC3061 導通,觸發BCR 導dao通tong,接jie通tong交jiao流liu負fu載zai。另ling外wai,若ruo雙shuang向xiang可ke控kong矽gui接jie感gan性xing交jiao流liu負fu載zai時shi,由you於yu電dian源yuan電dian壓ya超chao前qian負fu載zai電dian流liu一yi個ge相xiang位wei角jiao,因yin此ci,當dang負fu載zai電dian流liu為wei零ling時shi,電dian源yuan電dian壓ya為wei反fan向xiang電dian壓ya,加jia上shang感gan性xing負fu載zai自zi感gan電dian動dong勢shiel 作zuo用yong,使shi得de雙shuang向xiang可ke控kong矽gui承cheng受shou的de電dian壓ya值zhi遠yuan遠yuan超chao過guo電dian源yuan電dian壓ya。雖sui然ran雙shuang向xiang可ke控kong矽gui反fan向xiang導dao通tong,但dan容rong易yi擊ji穿chuan,故gu必bi須xu使shi雙shuang向xiang可ke控kong矽gui能neng承cheng受shou這zhe種zhong反fan向xiang電dian壓ya。一yi般ban在zai雙shuang向xiang可ke控kong矽gui兩liang極ji間jian並bing聯lian一yi個geRC阻容吸收電路,實現雙向可控矽過電壓保護,圖3 中的C2 、R8 為RC 阻容吸收電路。

圖3:過零觸發電路
雙向可控矽過零觸發電路主要應用於單片機控製係統的交流負載控製電路,可以控製電爐、交流電機等大功率交流設備,經過實踐證明工作安全、可靠。本文重點介紹了過零檢測、觸發電路。至於軟件設計比較簡單,當過零檢測電路檢測到過零時產生中斷請求,隻要在中斷服務程序中通過單片機80C51 的P1. 0 引腳發出觸發脈衝即可觸發雙向可控矽導通。
- 噪聲中提取真值!瑞盟科技推出MSA2240電流檢測芯片賦能多元高端測量場景
- 10MHz高頻運行!氮矽科技發布集成驅動GaN芯片,助力電源能效再攀新高
- 失真度僅0.002%!力芯微推出超低內阻、超低失真4PST模擬開關
- 一“芯”雙電!聖邦微電子發布雙輸出電源芯片,簡化AFE與音頻設計
- 一機適配萬端:金升陽推出1200W可編程電源,賦能高端裝備製造
- 一秒檢測,成本降至萬分之一,光引科技把幾十萬的台式光譜儀“搬”到了手腕上
- AI服務器電源機櫃Power Rack HVDC MW級測試方案
- 突破工藝邊界,奎芯科技LPDDR5X IP矽驗證通過,速率達9600Mbps
- 通過直接、準確、自動測量超低範圍的氯殘留來推動反滲透膜保護
- 從技術研發到規模量產:恩智浦第三代成像雷達平台,賦能下一代自動駕駛!
- 車規與基於V2X的車輛協同主動避撞技術展望
- 數字隔離助力新能源汽車安全隔離的新挑戰
- 汽車模塊拋負載的解決方案
- 車用連接器的安全創新應用
- Melexis Actuators Business Unit
- Position / Current Sensors - Triaxis Hall


