挖空心思尋求的:PFC效率變差的原因及措施
發布時間:2014-11-28 責任編輯:sherryyu
【導讀】本篇文章主要介紹了如何對電路中PFC變差的一些原因和改善的方法,並進行了較為詳細的講解。希望大家在閱讀過本篇文章之後能夠鞏固PFC的基礎知識,為以後的設計打好基礎。
如果想要設計出比較節能的電子產品,大部分情況下會涉及功率因數校正這項參數。功率因數校正就是我們經常接觸的PFC,指zhi的de是shi電dian路lu當dang中zhong有you效xiao功gong率lv與yu總zong耗hao電dian量liang之zhi間jian的de關guan係xi,功gong率lv因yin數shu校xiao正zheng通tong常chang反fan映ying著zhe電dian力li的de使shi用yong程cheng度du,其qi數shu值zhi越yue大da,說shuo明ming電dian力li的de利li用yong率lv越yue高gao。所suo以yi說shuoPFC應該是是電子電路學習過程當中比較重要的一個參數,本篇文章將為大家介紹PFC參數變差的原因,和一些校正方法。
首先來談談功率因數變差的原因,主要分為兩個方麵,第一點是BUS電容電壓,是因有BUS電容的電壓平台才使輸入電流變成窄脈衝。第二點,如果沒有BUS電容電壓這個平台,經過全波整流後還可以保持單位功率因數輸入。
那麼怎樣才能對PFC變差的現象進行改善呢?

圖1
首先要想到BOOST電路或其他拓撲結構,BOOST本身是DC/DC變換器,我們反用之活用之。其次,輸入功率因素變差的根本原因是AC整流電壓和電容電壓出現了壓差,再次,這個壓用BOOST電路來產生和連通,使整流橋感受不到這個壓差的存在,來保持輸入的單位功率因數。
下麵談談控製BOOST的開關管來實現產生和連通。

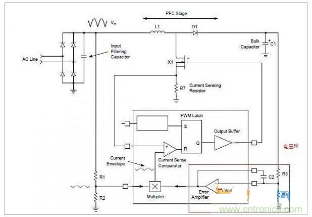
圖2
如何使輸出的BUS電壓穩定在一個值?
采用如圖2中的紅框所示的方式,即讓電壓和一個固定的精準電壓進行比較,得到靜態工作點的穩態值,可以在加上PID進行的調節。
重要的是如何讓輸入電流和電壓同步正弦,當然最簡單的方法就是把輸入電壓采樣過來(當然要整流後的正饅頭波了),做為電流的參考信號。
那麼對於上邊的兩方麵如何一起做到?答案是做乘法,乘法器來做乘後,做為外部電壓環的反饋信號來給開關管的內部電流環,來實現電流跟隨電壓的目的。
guanyuneihuanhewaihuandeyaoqiu,neihuanyaokuai,waihuanyaoman,kuaimanzhicha,yaorangdianliuneihuangandaowaibudianyacankaojiushiyigehengliang。dangranzhehoubianyougengshencengdedongxi,dianyahuanyaomandaokefushidiangongpindeyingxiang。kaiguanguanzuihaobiekuaiderangkaiguanpinlvpaodaoEMI的測試範圍中。
特別推薦
- 噪聲中提取真值!瑞盟科技推出MSA2240電流檢測芯片賦能多元高端測量場景
- 10MHz高頻運行!氮矽科技發布集成驅動GaN芯片,助力電源能效再攀新高
- 失真度僅0.002%!力芯微推出超低內阻、超低失真4PST模擬開關
- 一“芯”雙電!聖邦微電子發布雙輸出電源芯片,簡化AFE與音頻設計
- 一機適配萬端:金升陽推出1200W可編程電源,賦能高端裝備製造
技術文章更多>>
- 邊緣AI的發展為更智能、更可持續的技術鋪平道路
- 每台智能體PC,都是AI時代的新入口
- IAR作為Qt Group獨立BU攜兩項重磅汽車電子應用開發方案首秀北京車展
- 構建具有網絡彈性的嵌入式係統:來自行業領袖的洞見
- 數字化的線性穩壓器
技術白皮書下載更多>>
- 車規與基於V2X的車輛協同主動避撞技術展望
- 數字隔離助力新能源汽車安全隔離的新挑戰
- 汽車模塊拋負載的解決方案
- 車用連接器的安全創新應用
- Melexis Actuators Business Unit
- Position / Current Sensors - Triaxis Hall
熱門搜索
Future
GFIVE
GPS
GPU
Harting
HDMI
HDMI連接器
HD監控
HID燈
I/O處理器
IC
IC插座
IDT
IGBT
in-cell
Intersil
IP監控
iWatt
Keithley
Kemet
Knowles
Lattice
LCD
LCD模組
LCR測試儀
lc振蕩器
Lecroy
LED
LED保護元件
LED背光





