深度剖析三種逆變電源中的保護電路
發布時間:2015-05-06 責任編輯:echolady
【導讀】dianluzhongruguojingguojiaodadianliujiuhuichanshengdianluguzhangheyuanjiansunshang,weilebimianzhezhongqingkuangdefasheng,baohudianlushunyingqushichanshengle。benwenzhuyaojiexinibiandianluzhongdesanzhongbaohudianlu,yuanlixiangjin,fenxitouche。
防反接保護電路
如ru果guo逆ni變bian器qi沒mei有you防fang反fan接jie電dian路lu,在zai輸shu入ru電dian池chi接jie反fan的de情qing況kuang下xia往wang往wang會hui造zao成cheng災zai難nan性xing的de後hou果guo,輕qing則ze燒shao毀hui保bao險xian絲si,重zhong則ze燒shao毀hui大da部bu分fen電dian路lu。在zai逆ni變bian器qi中zhong防fang反fan接jie保bao護hu電dian路lu主zhu要yao有you三san種zhong:反並肖特基二極管組成的防反接保護電路,如圖1所示。

圖1
由圖1可以看出,當電池接反時,肖特基二極管D導通,F被燒毀。如果後麵是推挽結構的主變換電路,兩推挽開關MOS管的寄生二極管的也相當於和D並聯,但壓降比肖特基大得多,耐瞬間電流的衝擊能力也低於肖特基二極管D,這樣就避免了大電流通過MOS管的寄生二極管,從而保護了兩推挽開關MOS管。這種防反接保護電路結構簡單,不會影響效率,但保護後會燒毀保險絲F,需要重新更換才能恢複正常工作。
采用繼電器的防反接保護電路,基本電路如圖2:

圖2
由圖中可以看出,如果電池接反,D反偏,繼電器K的線圈沒有電流通過,觸點不能吸合,逆變器供電被切斷。這種防反接保護電路效果比較好,不會燒毀保險絲F,但體積比較大,繼電器的觸點的壽命有限。采用MOS管的防反接保護電路,基本電路如下圖3:

圖3
圖3中D為防反接MOS的寄生二極管,便於分析原理畫出來了。當電池極性未接反時,D正偏導通,Q的GS極由電池正極經過F、R1、D回到電池負極得到正偏而導通。Q導通後的壓降比D的壓降小得多,所以Q導通後會使D得不到足夠的正向電壓而截至;當電池極性接反時,D會由於反偏而截至,Q也會由於GS反(fan)偏(pian)而(er)截(jie)至(zhi),逆(ni)變(bian)器(qi)不(bu)能(neng)啟(qi)動(dong)。這(zhe)種(zhong)防(fang)反(fan)接(jie)保(bao)護(hu)電(dian)路(lu)由(you)於(yu)沒(mei)有(you)采(cai)用(yong)機(ji)械(xie)觸(chu)點(dian)開(kai)關(guan)而(er)具(ju)有(you)比(bi)較(jiao)長(chang)的(de)使(shi)用(yong)壽(shou)命(ming),也(ye)不(bu)會(hui)像(xiang)反(fan)並(bing)肖(xiao)特(te)基(ji)二(er)極(ji)管(guan)組(zu)成(cheng)的(de)防(fang)反(fan)接(jie)保(bao)護(hu)電(dian)路(lu)那(na)樣(yang)燒(shao)毀(hui)保(bao)險(xian)絲(si)F.因而得到廣泛應用,缺點是MOS導通時具有一定的損耗。足夠暢通無阻地通過比較大的電流還保持比較低的損耗。
[page]
電池欠壓保護
為(wei)了(le)防(fang)止(zhi)電(dian)池(chi)過(guo)度(du)放(fang)電(dian)而(er)損(sun)壞(huai)電(dian)池(chi),我(wo)們(men)需(xu)要(yao)讓(rang)電(dian)池(chi)在(zai)電(dian)壓(ya)放(fang)電(dian)到(dao)一(yi)定(ding)電(dian)壓(ya)的(de)時(shi)候(hou)逆(ni)變(bian)器(qi)停(ting)止(zhi)工(gong)作(zuo),需(xu)要(yao)指(zhi)出(chu)的(de)一(yi)點(dian)是(shi),電(dian)池(chi)欠(qian)壓(ya)保(bao)護(hu)太(tai)靈(ling)敏(min)的(de)話(hua)會(hui)在(zai)啟(qi)動(dong)衝(chong)擊(ji)性(xing)負(fu)載(zai)時(shi)保(bao)護(hu)。這(zhe)樣(yang)逆(ni)變(bian)器(qi)就(jiu)難(nan)以(yi)起(qi)動(dong)這(zhe)類(lei)負(fu)載(zai)了(le),尤(you)其(qi)在(zai)電(dian)池(chi)電(dian)量(liang)不(bu)是(shi)很(hen)充(chong)足(zu)的(de)情(qing)況(kuang)下(xia)。請(qing)看(kan)下(xia)麵(mian)的(de)電(dian)池(chi)欠(qian)壓(ya)保(bao)護(hu)電(dian)路(lu)。
可以看出這個電路由於加入了D1、C1能夠使電池取樣電壓快速建立,延時保護。

圖4
逆變器的過流短路保護電路的設計:大家知道,逆變器的過流短路保護電路在逆變器的安全中是至關重要的,如果沒有過流短路保護逆變器很可能會因為過流短路而燒毀。
下xia麵mian先xian來lai分fen析xi一yi下xia負fu載zai的de特te性xing,現xian實shi生sheng活huo中zhong的de負fu載zai大da多duo數shu是shi衝chong擊ji性xing負fu載zai,例li如ru熾chi燈deng泡pao,在zai冷leng態tai時shi的de電dian阻zu要yao比bi點dian亮liang時shi低di很hen多duo,像xiang電dian腦nao,電dian視shi機ji等deng整zheng流liu性xing負fu載zai,由you於yu輸shu入ru的de交jiao流liu電dian經jing過guo整zheng流liu後hou要yao用yong一yi個ge比bi較jiao大da的de電dian容rong濾lv波bo,因yin而er衝chong擊ji電dian流liu比bi較jiao大da。還hai有you冰bing箱xiang等deng電dian機ji感gan性xing負fu載zai,電dian機ji從cong靜jing止zhi到dao正zheng常chang轉zhuan動dong也ye需xu要yao用yong電dian力li產chan生sheng比bi較jiao大da的de轉zhuan矩ju因yin而er起qi動dong電dian流liu也ye比bi較jiao大da。
如ru果guo我wo們men的de逆ni變bian器qi隻zhi能neng設she定ding一yi個ge能neng長chang期qi工gong作zuo的de額e定ding輸shu出chu功gong率lv的de話hua,在zai起qi動dong功gong率lv大da於yu這zhe個ge額e定ding輸shu出chu功gong率lv的de負fu載zai就jiu不bu能neng起qi動dong了le,這zhe就jiu需xu要yao按an照zhao起qi動dong功gong率lv來lai配pei備bei逆ni變bian器qi了le,這zhe顯xian然ran是shi一yi種zhong浪lang費fei。實shi際ji中zhong,我wo們men在zai設she計ji過guo流liu短duan路lu保bao護hu電dian路lu時shi我wo們men會hui設she計ji兩liang個ge保bao護hu點dian,額e定ding功gong率lv和he峰feng值zhi功gong率lv。一yi般ban峰feng值zhi功gong率lv設she定ding為wei額e定ding功gong率lv2-3倍。時間上額定功率是長時間工作不會保護的,峰值功率一般隻維持到幾秒就保護了。下麵以過流短路保護電路為例講解下:

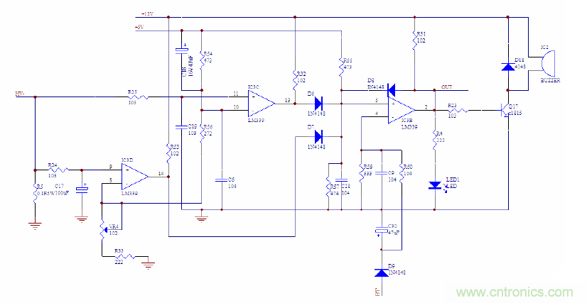
圖5
R5為全橋高壓逆變MOS管源極的高壓電流取樣電阻,我們可以這麼理解,高壓電流的大小基本上決定了輸出功率的大小,所以我們用R5檢測高壓電流的大小。圖5中LM339的兩個比較器單元我們分別用來做過流和短路檢測。先看由IC3D及其外圍元件組成的過流保護電路,IC3D的8腳設定一個基準電壓,由R33、VR4、R56、R54分壓決定其值U8=5*(R33+VR4)/(R33+VR4+R56+R54)。當R5上的電壓經過R24、C17延時後超過8腳電壓14腳輸出高電平通過D7隔離到IC3B的5腳。4腳兼做電池欠壓保護,正常時5腳電壓低於4腳,過流後5腳電壓高於4腳,2腳輸出高電平控製後級的高壓MOS關斷,當然也可以控製前級的MOS一起關斷。D8的作用是過流短路或電池欠壓後正反饋鎖定2腳為高電平。
再看IC3C組成的短路保護電路,原理和過流保護差不多,隻是延時的時間比較短,C19的容量很小,加上LM339的速度很快,可以實現短路保護在幾個微秒內關斷,有效地保護了高壓MOS管的安全。順便說的一點是短路保護點要根據MOS管的ID,安全區域和回路雜散電阻等參數設計。一般來說電流在ID以內,動作時間在30微秒以內是比較安全的。
[page]
IGBT的驅動和短路保護
IGBT作為一種新型的功率器件,具有電壓和電流容量高等優點,開關速度遠高於雙極型晶體管而略低於MOS管,因而廣泛地應用在各種電源領域裏,在中大功率逆變器中也得到廣泛應用。
IGBT的缺點,一是集電極電流有一個較長時間的拖尾——關斷時間比較長,所以關斷時一般需要加入負的電壓加速關斷;二是抗DI/DT的能力比較差,如果像保護MOS管一樣在很大的短路電流的時候快速關斷MOS管極可能在集電極引起很高的DI/DT,使UCE由於引腳和回路雜散電感的影響感應出很高的電壓而損壞。
IGBT的短路保護一般是檢測CE極的飽和壓降實現,當集電極電流很大或短路時,IGBT退出飽和區,進入放大區。上麵說過這時我們不能直接快速關斷IGBT,我們可以降低柵極電壓來減小集電極的電流以延長保護時間的耐量和減小集電極的DI/DT。如果不采取降低柵極電壓來減小集電極的電流這個措施的話2V以下飽和壓降的IGBT的短路耐量隻有5μS。3V飽和壓降的IGBT的短路耐量大約10-15μS,4-5V飽和壓降的IGBT的短路耐量大約是30μS。
還有一點,降柵壓的時間不能過快,一般要控製在2μS左右,也就是說為了使集電極電流從很大的短路電流降到過載保護的1.2-1.5倍一般要控製在2μS左zuo右you,不bu能neng過guo快kuai,在zai過guo載zai保bao護hu的de延yan時shi之zhi內nei如ru果guo短duan路lu消xiao失shi的de話hua是shi可ke以yi自zi動dong恢hui複fu的de,如ru果guo依yi然ran維wei持chi在zai超chao過guo過guo載zai保bao護hu電dian流liu的de話hua由you過guo載zai保bao護hu電dian路lu關guan斷duanIGBT。
所以IGBT的短路保護一般是配合過載保護的,下麵是一個TLP250增加慢降柵壓的驅動和短路保護的應用電路圖:

圖6
圖6中電路正常工作時,ZD1的負端的電位因D2的導通而使ZD1不足以導通Q1截止;D1的負端為高電平所以Q3也截止。C1未充電,兩端的電位為0。IGBTQ3短路後退出飽和狀態,集電極電位迅速上升,D2由導通轉向截止。當驅動信號為高電平時,ZD1被擊穿,C2能夠使Q1的開通有一小段的延時,使得Q3導通時可以有一小段的下降時間,避免了正常工作時保護電路的誤保護。ZD1被擊穿後Q1由於C2的存在經過一段很短的時間後延時導通,C1開始通過R4、Q1充電,D1的負端電位開始下降,當D1的負端電位開始下降到D1與Q3be結的壓降之和時Q3開始導通,Q2、Q4基極電位開始下降,Q3的柵極電壓也開始下降。當C1充電到ZD2的擊穿電壓時ZD2被擊穿,C1停止充電,降柵壓的過程也結束,柵極電壓被鉗位在一個固定的電平上。Q3的集電極電流也被降低到一個固定的水平上。
本篇文章從防反接、IGBT驅動和短路、電(dian)池(chi)欠(qian)壓(ya)等(deng)三(san)個(ge)方(fang)麵(mian)講(jiang)解(jie)了(le)逆(ni)變(bian)電(dian)源(yuan)中(zhong)保(bao)護(hu)電(dian)路(lu),通(tong)過(guo)對(dui)這(zhe)三(san)種(zhong)保(bao)護(hu)形(xing)勢(shi)的(de)講(jiang)解(jie),希(xi)望(wang)能(neng)夠(gou)幫(bang)助(zhu)大(da)家(jia)逆(ni)變(bian)電(dian)源(yuan)中(zhong)的(de)保(bao)護(hu)電(dian)路(lu)有(you)進(jin)一(yi)步(bu)的(de)了(le)解(jie)和(he)認(ren)識(shi),從(cong)而(er)方(fang)便(bian)自(zi)己(ji)的(de)設(she)計(ji)。
相關閱讀:
兩種防反接保護電路,選你所需
揚聲器保護電路設計及元器件選擇
保護電路設計:手持POS機的電路保護
特別推薦
- 噪聲中提取真值!瑞盟科技推出MSA2240電流檢測芯片賦能多元高端測量場景
- 10MHz高頻運行!氮矽科技發布集成驅動GaN芯片,助力電源能效再攀新高
- 失真度僅0.002%!力芯微推出超低內阻、超低失真4PST模擬開關
- 一“芯”雙電!聖邦微電子發布雙輸出電源芯片,簡化AFE與音頻設計
- 一機適配萬端:金升陽推出1200W可編程電源,賦能高端裝備製造
技術文章更多>>
- 一秒檢測,成本降至萬分之一,光引科技把幾十萬的台式光譜儀“搬”到了手腕上
- AI服務器電源機櫃Power Rack HVDC MW級測試方案
- 突破工藝邊界,奎芯科技LPDDR5X IP矽驗證通過,速率達9600Mbps
- 通過直接、準確、自動測量超低範圍的氯殘留來推動反滲透膜保護
- 從技術研發到規模量產:恩智浦第三代成像雷達平台,賦能下一代自動駕駛!
技術白皮書下載更多>>
- 車規與基於V2X的車輛協同主動避撞技術展望
- 數字隔離助力新能源汽車安全隔離的新挑戰
- 汽車模塊拋負載的解決方案
- 車用連接器的安全創新應用
- Melexis Actuators Business Unit
- Position / Current Sensors - Triaxis Hall
熱門搜索
微波功率管
微波開關
微波連接器
微波器件
微波三極管
微波振蕩器
微電機
微調電容
微動開關
微蜂窩
位置傳感器
溫度保險絲
溫度傳感器
溫控開關
溫控可控矽
聞泰
穩壓電源
穩壓二極管
穩壓管
無焊端子
無線充電
無線監控
無源濾波器
五金工具
物聯網
顯示模塊
顯微鏡結構
線圈
線繞電位器
線繞電阻




