分享電源設計經驗:RC吸收電路
發布時間:2018-12-21 責任編輯:lina
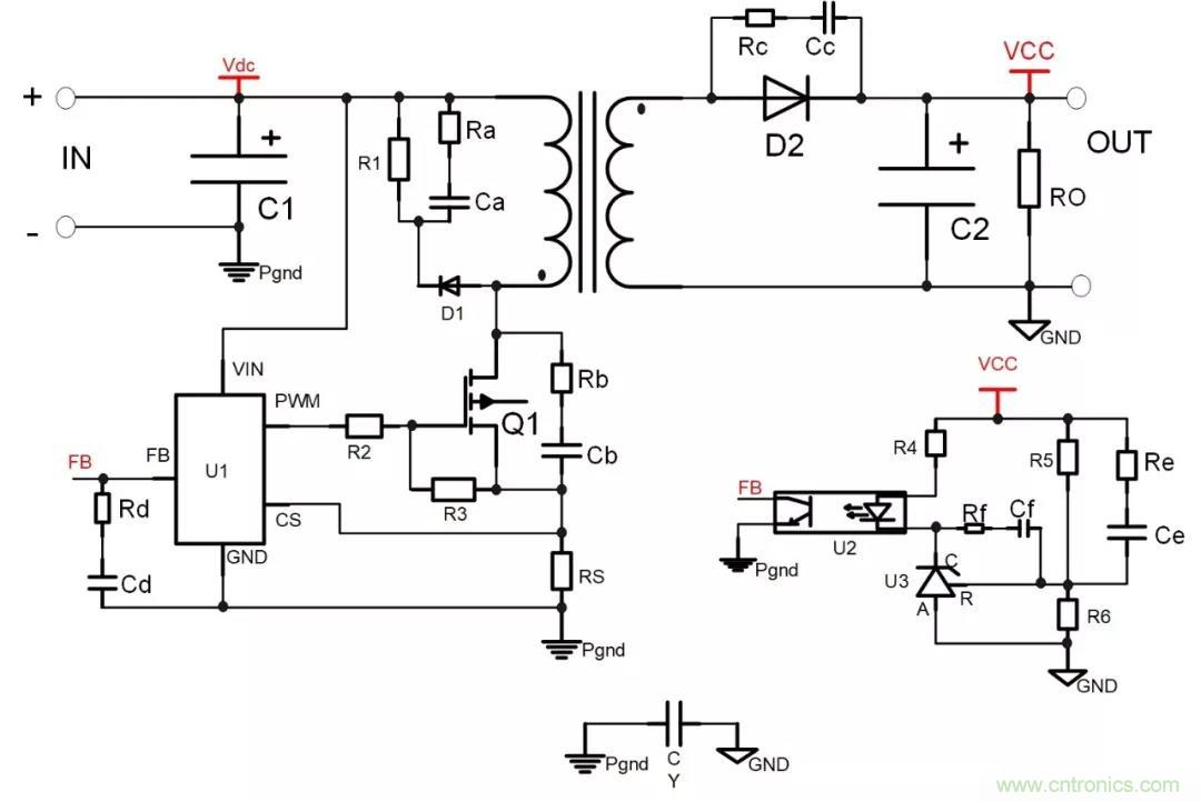
開關電源設計中,我們常常使用到一個電阻串聯一個電容構成的RC電路, RC電路性能會直接影響到產品性能和穩定性。本文將為大家介紹一種既能降低開關管損耗,且可降低變壓器的漏感和尖峰電壓的RC電路。
gaopinkaiguandianyuanzaikaiguanguanguanduanshi,dianyahedianliudezhongdieyinqidesunhaoshikaiguandianyuansunhaodezhuyaobufen,tongshi,youyudianluzhongcunzaijishengdianganhejishengdianrong,zaigonglvkaiguanguanguanduanshi,dianluzhongyehuichuxianguodianyabingqiechanshengzhendang。ruguojianfengdianyaguogao,jiuhuisunhuaikaiguanguan。tongshi,zhendangdecunzaiyehuishishuchuwenbozengda。weilejiangdiguanduansunhaohejianfengdianya,xuyaozaikaiguanguanliangduanbinglianRC緩衝電路以改善電路的性能。

圖1
圖1所示的是一個簡單的反激式開關電源電路,從圖中可以看出RC電路在圖中的出現過6次從RaCa—RfCf,每個RC電路的位置不同,作用也不一樣。本文介紹的是圖1中RbCb,RcCc構成的RC吸收電路。這兩個RC電路在圖中主要作用是:
減少導通或關斷損耗;
降低電壓或電流尖峰;
可以間接的改善EMI特性。
在設計RC吸收電路時,我們必須了解整個電源網絡的幾個重要參數,比如輸入電壓、輸入電流、尖峰電壓、尖峰電流等。在圖1所示當Q1關斷時,源極電壓開始上升到2Vdc,而電容Cb限製了源極(D)電壓的上升速度,同時減小了上升電壓和下降電流的重疊,從而減低了開關管Q1的損耗。而在下次開關關斷之前,Cb必須將已經充滿的電壓放完,放電路徑為Cb、Rb、Q1。

圖2 開關管源極(D)的Vds電壓波形
圖2-A表示的是開關管Q1沒有加RC吸收電路的Vds電壓波形,圖中明顯的看出,當開關管Q1斷開時,Vds電壓迅速上升至最高點,而後伴隨這震蕩下跌,震蕩頻率為20MHZ。
圖2-B表示的是開關管上加了RC吸收電路的Vds電壓波形,相對與圖2-A,在加了RC吸收電路後,開關管斷開瞬間,Vds電壓上升比較平緩,且在上升到最高電壓跌落時不會產生高頻震蕩,EMI特性也會偏好。
在(zai)感(gan)性(xing)負(fu)載(zai)中(zhong),開(kai)關(guan)器(qi)件(jian)關(guan)斷(duan)的(de)瞬(shun)間(jian),如(ru)果(guo)此(ci)時(shi)感(gan)性(xing)負(fu)載(zai)的(de)磁(ci)通(tong)不(bu)為(wei)零(ling),根(gen)據(ju)愣(leng)次(ci)定(ding)律(lv)便(bian)會(hui)產(chan)生(sheng)一(yi)個(ge)自(zi)感(gan)電(dian)動(dong)勢(shi),對(dui)外(wai)界(jie)辭(ci)放(fang)磁(ci)場(chang)儲(chu)能(neng),為(wei)簡(jian)單(dan)起(qi)見(jian),一(yi)般(ban)都(dou)采(cai)用(yong)RC吸收回路,將這部份能量以熱能的方式消耗掉。
設計RCxishouhuilucanshu,xuyaoxianquedingcichangchunengdedaxiao,zaifanjibianyaqizhong,cichangchunengyouliangbufencifang,qizhongdabufenshitongguohuganxiangercicetigongnengliang,zhiyoulouganbufenyaotongguoRC回路處理,需要測量勵磁電感,互感及漏感值,再求得RC回路的初始電流值。
R的取值,以開關所能承受的瞬時反壓,比初始電流值;此值過小則動態功耗過大,引值過大則達不到保護開關的作用;
C的取值,則需要滿足在鉗位電平下能夠儲存磁能的一半,且滿足一定的dV/dt,C關斷緩衝,R開通限流,電阻的阻值基本可以按照:
R=(sqrt(Llk/Cj))/n 這個公式計算,功率根據實際情況選擇,C一般都在102——103之間選擇,選C時在考慮吸收效果的同時還需考慮EMI的相位和後麵輸出電容的紋波電流應力,則有:
C=(Ip*Tf)/(2*2*Vdc)
Ip:峰值電流
Tf:集電極電流從初始值下降到零的時間
Vdc:輸入的直流電壓
R=Ton(min)/(3C)
Ton(min):開關管最小的導通時間
總結
根據以上給出的公式,可以很方便地選擇出合適的RCxishoudianlu。danzaishejishi,yinggaigenjuzhenggedianyuanshejidexingnengzhibiao,tongguoshijitiaoshicainengdedaozhenzhengheshidecanshu。youshihou,weiledadaoxitongdexingnengzhibiao,xishengyidingdexiaolvyeshibiyaode。zongzhi,zaishejiRC吸收電路參數時,必須綜合考慮性能和效率,最終選擇合適的RC參數。
- 噪聲中提取真值!瑞盟科技推出MSA2240電流檢測芯片賦能多元高端測量場景
- 10MHz高頻運行!氮矽科技發布集成驅動GaN芯片,助力電源能效再攀新高
- 失真度僅0.002%!力芯微推出超低內阻、超低失真4PST模擬開關
- 一“芯”雙電!聖邦微電子發布雙輸出電源芯片,簡化AFE與音頻設計
- 一機適配萬端:金升陽推出1200W可編程電源,賦能高端裝備製造
- 從機械執行到智能互動:移遠Q-Robotbox助力具身智能加速落地
- 品英Pickering將亮相2026航空電子國際論壇,展示航電與電池測試前沿方案
- 模擬芯片設計師的噩夢:晶體管差1毫伏就廢了,溫度升1度特性全飄
- 3A大電流僅需3x1.6mm?意法半導體DCP3603重新定義電源設計
- 芯科科技Tech Talks與藍牙亞洲大會聯動,線上線下賦能物聯網創新
- 車規與基於V2X的車輛協同主動避撞技術展望
- 數字隔離助力新能源汽車安全隔離的新挑戰
- 汽車模塊拋負載的解決方案
- 車用連接器的安全創新應用
- Melexis Actuators Business Unit
- Position / Current Sensors - Triaxis Hall



