【收藏】音頻放大器電路解析
發布時間:2019-11-21 責任編輯:lina
【導讀】功gong放fang是shi音yin頻pin電dian子zi中zhong關guan鍵jian的de一yi環huan。它ta常chang用yong於yu將jiang輸shu入ru信xin號hao的de功gong率lv放fang大da許xu多duo倍bei。在zai音yin頻pin電dian子zi中zhong,運yun算suan放fang大da器qi會hui提ti高gao信xin號hao的de電dian壓ya,但dan無wu法fa提ti供gong驅qu動dong負fu載zai的de電dian流liu。本ben文wen我wo們men來lai講jiang如ru何he用yongTDA2040功放、2個功率晶體管以及一個4Ω阻抗的揚聲器來打造一個40W的放大器。
功gong放fang是shi音yin頻pin電dian子zi中zhong關guan鍵jian的de一yi環huan。它ta常chang用yong於yu將jiang輸shu入ru信xin號hao的de功gong率lv放fang大da許xu多duo倍bei。在zai音yin頻pin電dian子zi中zhong,運yun算suan放fang大da器qi會hui提ti高gao信xin號hao的de電dian壓ya,但dan無wu法fa提ti供gong驅qu動dong負fu載zai的de電dian流liu。本ben文wen我wo們men來lai講jiang如ru何he用yongTDA2040功放、2個功率晶體管以及一個4Ω阻抗的揚聲器來打造一個40W的放大器。
放大器的拓撲結構
在一個放大器的鏈式係統中,功放用於負載前的最後一級。一般來說,音頻放大器係統的拓撲結構如下。

rushangtukejian,gonglvfangdaqishiyufuzaixiangliandezuihouyiji。yibanqingkuangxia,zaigonglvfangdaqizhiqian,xuyaoshiyongqianzhifangdaqihedianyakongzhifangdaqilaixiuzhengxinhao。tongshi,mouxieqingkuangxiahaixuyaoyongdaoyintiaokongzhi,yintiaokongzhidedianluyingfangzaigonglvfangdaqiqian。
了解你的負載
在zai音yin頻pin放fang大da器qi係xi統tong中zhong,負fu載zai和he放fang大da器qi的de負fu載zai驅qu動dong能neng力li是shi需xu要yao考kao慮lv的de重zhong要yao參can數shu。而er功gong率lv放fang大da器qi的de主zhu要yao負fu載zai就jiu是shi揚yang聲sheng器qi。功gong放fang輸shu出chu取qu決jue於yu負fu載zai的de阻zu抗kang,所suo以yi不bu合he適shi的de負fu載zai會hui影ying響xiang功gong放fang的de效xiao率lv和he穩wen定ding性xing。

揚聲器既是感性負載也是阻性負載。功放輸出交流電,因此揚聲器的阻抗是功率傳輸的關鍵因素之一。
在音頻電子中,不同的揚聲器功率和阻抗都不相同。市麵上的揚聲器大多數是4Ω,8Ω,16Ω以及32Ω的,其中4Ω和8Ω的成本比較低。同時我們需要知道,放大器標注的5W,6W或10W等指的是RMS(有效值)。
簡單40W放大器的構造

上圖為TDA2040,屬於比較常見的音頻功放。它的封裝為Pentawatt,且有5個引腳。引腳圖可以在規格書中找到,如下圖所示。

1:同相輸入端;
2:反相輸入端;
3:負電源;
4:輸出端;
5:正電源。
頂部凸起部分與引腳3即負電源相連。如果要添加散熱器的話也應使用相同的連接方式。從規格書中我們可以發現。

以上參數證明了該IC的性能良好。它提供了對地的短路保護。同樣,熱保護在過載的情況下提供了額外的安全保障。從最後兩條數據中,我們可以看出TDA2040可以在4Ω的負載以及±17V的情況下輸出25W。這個情況下,THD(總諧波失真)為0.5%。同樣配置下,要想獲得30W的輸出,THD應變為10%。
同樣規格書中提供了供電電壓與輸出功率的關係圖。

從圖中可以看出,如果使用大於±15V的電源,我們就可以實現26W以上的輸出。
為了生成額外的電壓,我們還需要兩個功率晶體管NPN和PNP,這裏我們用的是BD712和BD711.這兩個三極管都是TO-220C的封裝。
兩者的引腳圖如下。

為了實現完美運作且THD不受影響,我們需要36V的輸入來實現40W的輸出。盡管這個電路隻需15V到40V就可以啟動了。
所需元器件
36V電源輸出
4Ω 40W的揚聲器
1.5Ω 0.5W的電阻x 4
100Ω 0.25W的電阻x 4
12Ω電阻 x 1
1Ω 2W的電阻 x 1
470nF電容
100uF電容
TDA2040
散熱器
二極管1N4148 x 2
220nF電容
2200uF電容
4.7uF電容
BD711和BD712
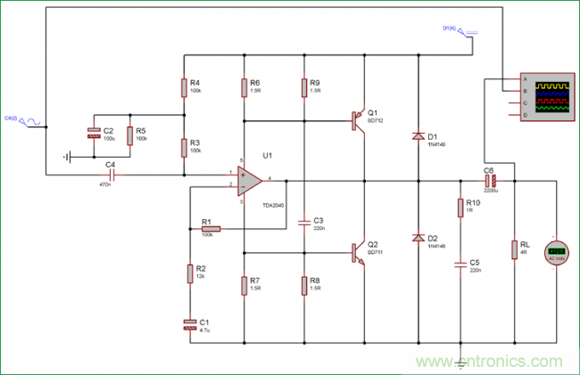
電路圖及原理

40W音頻放大器的電路圖也比較簡單;TDA2040放大信號後提供到了25W的有效值功率。其餘的功率放大則由BD711和BD712三極管來實現。輸入電容470nF是shi隔ge直zhi流liu的de電dian容rong,隻zhi允yun許xu交jiao流liu信xin號hao通tong過guo。還hai有you一yi項xiang重zhong要yao因yin素su就jiu是shi單dan電dian源yuan供gong電dian。因yin為wei放fang大da器qi是shi由you單dan電dian源yuan供gong電dian,所suo以yi輸shu入ru信xin號hao需xu要yao拔ba高gao幾ji伏fu,從cong而er使shi得de放fang大da器qi能neng在zai正zheng負fu峰feng值zhi上shang放fang大da信xin號hao。電dian阻zuR6,R9,R7和R8負責為功率晶體管和功放提供偏置電壓。R10和C5則屬於RC緩衝電路,用於保護放大器免受揚聲器這個感性負載的影響。
測試40W的放大器電路
我們用proteus的仿真工具來檢查電路的輸出;我們可以在虛擬示波器中觀察輸出。

仿真結果如下圖所示

放大器功率的計算
我們可以用一個簡單的公式來計算放大器的功率
放大器功率=V的平方/R
仿真工具中,我們在輸出端接入一個交流電壓表。該電壓表顯示的是交流電峰峰值。

我們輸入的是200Hz的低頻正弦波信號。因為在低頻下,放大器會在負載上輸出更多電流,因此萬用表也能準確檢測到交流電壓。
如上圖所示,電壓為+12.5V,按照上麵的公式,且負載為4Ω可得
放大器功率=12.5 x 12.5 / 4 = 39.06(接近40W)
搭建40W放大器需要注意的事
當搭建電路時,功放TDA2040需要與散熱器正確連接。越大的散熱器結果越好。同時使用音頻級的電容能獲取更好的結果。
同時,音頻相關的應用最好使用PCB。但必須了解以下幾個準則。
1.音頻信號布線要盡可能短,從而減少不必要的噪聲耦合。
2.功率晶體管應與合適的散熱器相連。
3.不要使用單一散熱器來固定TDA2040,BD711和BD712。不同的元件使用不同的散熱器,不然會出現短路的情況。
4.一定要注意揚聲器的功率,否則揚聲器很可能會被燒壞。
5.不要去除緩衝電路。在保護功率晶體管和功放上它起著至關重要的作用。
6.不要在放大器上施加放大過後信號,其THD會增加。
特別推薦
- 噪聲中提取真值!瑞盟科技推出MSA2240電流檢測芯片賦能多元高端測量場景
- 10MHz高頻運行!氮矽科技發布集成驅動GaN芯片,助力電源能效再攀新高
- 失真度僅0.002%!力芯微推出超低內阻、超低失真4PST模擬開關
- 一“芯”雙電!聖邦微電子發布雙輸出電源芯片,簡化AFE與音頻設計
- 一機適配萬端:金升陽推出1200W可編程電源,賦能高端裝備製造
技術文章更多>>
- 一秒檢測,成本降至萬分之一,光引科技把幾十萬的台式光譜儀“搬”到了手腕上
- AI服務器電源機櫃Power Rack HVDC MW級測試方案
- 突破工藝邊界,奎芯科技LPDDR5X IP矽驗證通過,速率達9600Mbps
- 通過直接、準確、自動測量超低範圍的氯殘留來推動反滲透膜保護
- 從技術研發到規模量產:恩智浦第三代成像雷達平台,賦能下一代自動駕駛!
技術白皮書下載更多>>
- 車規與基於V2X的車輛協同主動避撞技術展望
- 數字隔離助力新能源汽車安全隔離的新挑戰
- 汽車模塊拋負載的解決方案
- 車用連接器的安全創新應用
- Melexis Actuators Business Unit
- Position / Current Sensors - Triaxis Hall
熱門搜索
按鈕開關
白色家電
保護器件
保險絲管
北鬥定位
北高智
貝能科技
背板連接器
背光器件
編碼器型號
便攜產品
便攜醫療
變容二極管
變壓器
檳城電子
並網
撥動開關
玻璃釉電容
剝線機
薄膜電容
薄膜電阻
薄膜開關
捕魚器
步進電機
測力傳感器
測試測量
測試設備
拆解
場效應管
超霸科技



