高速複用數模轉換器同步方法
發布時間:2020-09-14 責任編輯:lina
【導讀】在很多發射應用中必須產生多路相對相位準確已知的模擬輸出。在正交調製器中(圖 1),I 和 Q 通道必須具有明確的相位關係來實現鏡頻抑製。圖 1 中,DAC1 和 DAC2 的延遲必須匹配。使用數字波束成形技術的發射器需要準確地控製大量 DAC 之間的相對相位。
概述
在很多發射應用中必須產生多路相對相位準確已知的模擬輸出。在正交調製器中(圖 1),I 和 Q 通道必須具有明確的相位關係來實現鏡頻抑製。圖 1 中,DAC1 和 DAC2 的延遲必須匹配。使用數字波束成形技術的發射器需要準確地控製大量 DAC 之間的相對相位。

圖 1. 使用多路複用 DAC 的 I/Q 發射器中的 DAC 和第一上變頻級
使用具有多路輸入的 DAC (MUX-DAC)如 MAX19692,或具有數據時鍾輸出的內插 DAC 時,輸入數據速率為 DAC 刷新速率的 1/N,DAC 在一個或兩個數據時鍾跳變沿鎖存數據。MAX19692 中 N = 4,輸入數據速率為 DAC 刷新速率的 1/4。DAC 輸出一個由輸入時鍾經數字分頻得到的數據時鍾(DATACLK)。DAC 上電時,數字時鍾分頻器可在 N 個狀態的任意一個啟動。如果使用多個 DAC,不同 DAC 的時鍾分頻器會在不同的狀態啟動,所以 DAC 會在不同的時間鎖存數據。除非這種情況被發現並校正,否則不同的 DAC 輸出數據時相互之間可能會有一個或更多個時鍾周期的延遲。如果每個 DAC 的時鍾分頻器可以複位,那麼這種情況可以避免,但是仍然會存在一些問題。如果其中一個時鍾分頻器發生錯誤,DAC 會變得永久異相,除非執行一些錯誤狀態檢測方法。為了保證係統的可靠性,必須檢測相位錯誤狀態並改正。如果 DAC 工作於非常高速的狀態下,那麼複位信號與輸入時鍾的同步也可能是個難題。
圖 2 所示是 MAX19692 的時鍾(CLKP,CLKN)和數據時鍾(DATACLKP,DATACLKN)接口的簡化框圖。初始時鍾由一個兩位計數器四分頻後用於鎖存數字 DAC 輸入。該計數器可能在四個狀態中的任意一個啟動(圖 3)。如果使用兩個多路複用 DAC,這兩個 DAC 可能會在不同的狀態啟動。這可能導致 DAC1 的鎖存與 DAC2 的鎖存之間存在 -1、0、1 或 2 個時鍾周期的延遲。
MAX19692 的數據時鍾輸出再由數據輸入鎖存時鍾進行 2 分頻或 4 分頻。然後數據在雙倍數據率(DDR)模式下在時鍾的兩個跳變沿進行鎖存,或者在四倍數據率(QDR)模式下在時鍾的每 90°相位處進行鎖存。如果多個 DAC 的數據時鍾延遲相匹配,或數據時鍾相互之間反相,那麼鎖存時鍾相匹配。

圖 2. MAX19692 內部時鍾接口框圖

圖 3. MAX19692 鎖存時鍾(四種可能的狀態)
DAC 的同步問題有兩個方麵:
DAC 的鎖存時鍾之間的相對相位必須被檢測。
DAC 之間的相對相位必須被調整直到 DAC 被合適地定相。
檢測 DAC 之間的相位誤差可以通過檢測兩個 DAC 之間的數據時鍾輸出的相位誤差來實現。相位檢測器可以像一個異或門一樣簡單,也可以像相頻檢測器一樣複雜。
可以通過操作一個或更多個 DAC 的時鍾來實現兩個 DAC 之間的相位調整,直到 DAC 數據時鍾輸出的相對相位為零。另外一種方法可以測量數據時鍾之間的 DAC 延遲周期數和相應的延遲數據。下麵的段落講述了 I/Q 配置中的這兩種方法。
通過“吞”脈衝實現 DAC 相位調整
如果 DAC 使用方波(比如 ECL)時鍾,兩個 DAC 之間的同步可以用圖 4 所示的簡單的高速邏輯電路來實現。為了簡單明了,該原理圖中的邏輯配置隻能實現單端功能。但是實際應用中會使用差分邏輯如 ECL 來實現高速和低噪聲性能。

圖 4. 實現 DAC 同步的簡單的高速邏輯電路
MUX-DAC1 時鍾路徑上與門(G1)的插入允許對 MUX-DAC1 的時鍾進行操作。MUX-DAC2 的時鍾路徑上插入與門(G2)用於延遲匹配。異或門(G3)起相位檢測的作用。當 DATACLK1 和 DATACLK2 的輸出不同時 G3 輸出“1”。如果 G3out = “1”,應該“吞掉” MUX-DAC1 的時鍾脈衝,將 DATACLK1 的邊沿移位一個 CLK 時鍾周期。G3 輸出的上升沿(G3out)由 FF1 和 G4 組成的上升沿檢測器(PED)來檢測。如果檢測到上升沿,PED 輸出“0”,持續一個時鍾周期。在 SPB 應用於 G1 之前,FF2 將這個信號重新定時,從而使 MUX-DAC1 的一個時鍾脈衝被抑製。這就使 DATACLK1 延遲一個 CLK 時鍾周期。經過若幹個時鍾周期後,DATACLK1 的延遲與 DATACLK2 一致,如圖 5 所示。使用這種方法時,觸發器要在時鍾的下降沿進行狀態更新,以消除 DAC 時鍾信號的毛刺,兩個 MUX-DAC 的輸入時序要相同。布線時要考慮延遲以確保滿足兩個觸發器的建立和保持時間的要求,且在時鍾為低時將 SPB 信號的脈衝應用於 G1。否則,時鍾信號可能會產生毛刺。同時建議使用無噪聲電源為時鍾同步電路供電,將抖動的引入減到最小。

圖 5. 所示邏輯電路操作的時序圖
通過輸入數據移位實現 DAC 相位調整
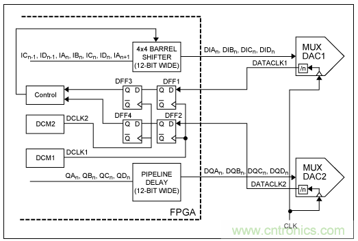
可以利用 Xilinx® FPGA 中先進的數字時鍾管理程序(DCM)來檢測兩個 MUX-DAC 的數據時鍾之間的相位差異(圖 6)。DCM1 生成一個與 DATACLK1 和 DATACLK2 相同頻率的時鍾。以時鍾周期的 1/256 為間距對 DCLK1 的延遲進行動態調整。觸發器 DFF1 和 DFF2 在每個時鍾周期對 DATACLK1 和 DATACLK2 進行一次采樣。如果 DFF1 在 DATACLK1 為低時采樣 DATACLK1,DFF1 會輸出固定的“0”。如果 DFF1 在 DATACLK1 為高時采樣 DATACLK1,DFF1 會輸出固定的“1”。所以 DFF3 和 DFF4 可在任意時鍾相位定時,與 DCLK1 的延遲設置無關。通過將 DCLK1 的延遲進行分級,使用 DCM1 的動態延遲調整功能以及讀取 DFF3 和 DFF4 的輸出,我們可以得到基於 DATACLK1 和 DATACLK2 上升沿的延遲設置。根據延遲設置,我們可以計算出為了保持 MUX-DAC1 和 MUX-DAC2 輸入數據的同相,MUX-DAC1 的輸入數據需要延遲的 DAC 時鍾周期數。FPGA 中 4 x 4 桶形移位器的實現可使數據等待時間以一個 DAC 時鍾周期為增量進行改變(參見圖 6)。
MAX19692 有四個並行數據端口 A、B、C 和 D。輸入 DAC 的數據序列是 An、Bn、 Cn、Dn、An+1、Bn+1、Cn+1、Dn+1、An+2 等。12 位 4 x 4 柱形移位器(圖 6)允許輸入 MUX-DAC1 的數據延遲 -1、0、1 或 2 個 CLK 周期。因此可以進行數據等待時間的調整直到兩個 DAC 的輸出數據同相。這樣的話,兩個 DAC 的數據時鍾可能相距幾個整數時鍾(CLK)周期且不再改變。由於 DAC 的建立和保持時間以數據時鍾為基準,所以兩個 DAC 的數據時序必須不同。可以通過驅動 DAC 的 FPGA 中的多個 DCM 來實現。

圖 6. 利用 FPGA 中桶形移位器的實現完成 MUX-DAC 的同步
每個 DAC 使用一個 PLL 實現 DAC 同步
如果 DAC 使用鎖相環(PLL)合成器來定時,那麼同步兩個 DAC 的方法就是每個 DAC 使用單獨的 PLL (圖 7)。DAC1 和 DAC2 的 LVDS 數據時鍾輸出相位與參考時鍾相比較。這樣的話,DAC 的內部時鍾分頻器在時鍾生成 PLL 中作為反饋分頻器使用。

圖 7. 每個 DAC 使用一個 PLL 實現 MUX-DAC 同步
這種方法中,兩個 DAC 的建立和保持時間相匹配。但是這種方法有兩個缺點,兩個 PLL 會帶來額外的成本且 PLL 的相位噪聲極限可能會造成性能極限。
結論
MAX19692 為 2.3Gsps、12 位、可工作於多個奈奎斯特頻帶內的 DAC,具有集成的 4:1 輸入數據多路複用器,是 I/Q 應用中的理想器件。當 I/Q 應用中 MAX19692 的使用被強調時,所討論的方案同樣適用於其它 DAC 和應用,比如在多於兩個通道應用中使用的 MAX5858A。
免責聲明:本文為轉載文章,轉載此文目的在於傳遞更多信息,版權歸原作者所有。本文所用視頻、圖片、文字如涉及作品版權問題,請電話或者郵箱聯係小編進行侵刪。
特別推薦
- 噪聲中提取真值!瑞盟科技推出MSA2240電流檢測芯片賦能多元高端測量場景
- 10MHz高頻運行!氮矽科技發布集成驅動GaN芯片,助力電源能效再攀新高
- 失真度僅0.002%!力芯微推出超低內阻、超低失真4PST模擬開關
- 一“芯”雙電!聖邦微電子發布雙輸出電源芯片,簡化AFE與音頻設計
- 一機適配萬端:金升陽推出1200W可編程電源,賦能高端裝備製造
技術文章更多>>
- 築基AI4S:摩爾線程全功能GPU加速中國生命科學自主生態
- 一秒檢測,成本降至萬分之一,光引科技把幾十萬的台式光譜儀“搬”到了手腕上
- AI服務器電源機櫃Power Rack HVDC MW級測試方案
- 突破工藝邊界,奎芯科技LPDDR5X IP矽驗證通過,速率達9600Mbps
- 通過直接、準確、自動測量超低範圍的氯殘留來推動反滲透膜保護
技術白皮書下載更多>>
- 車規與基於V2X的車輛協同主動避撞技術展望
- 數字隔離助力新能源汽車安全隔離的新挑戰
- 汽車模塊拋負載的解決方案
- 車用連接器的安全創新應用
- Melexis Actuators Business Unit
- Position / Current Sensors - Triaxis Hall
熱門搜索
微波功率管
微波開關
微波連接器
微波器件
微波三極管
微波振蕩器
微電機
微調電容
微動開關
微蜂窩
位置傳感器
溫度保險絲
溫度傳感器
溫控開關
溫控可控矽
聞泰
穩壓電源
穩壓二極管
穩壓管
無焊端子
無線充電
無線監控
無源濾波器
五金工具
物聯網
顯示模塊
顯微鏡結構
線圈
線繞電位器
線繞電阻


