放大器共模抑製比(CMRR)參數評估與電路共模抑製能力實例分析
發布時間:2020-10-13 責任編輯:lina
【導讀】許多硬件工程師會將放大器的共模抑製比視為最難掌握的直流參數,首先因為定義所涉及的因子容易產生混淆;其次,掌握了共模抑製比的定義,按其字麵理解難以在設計中直接使用;最後,掌握了放大器的共模抑製比參數的評估方法,不代表可以在應用電路對共模信號實現有效抑製。
許多硬件工程師會將放大器的共模抑製比視為最難掌握的直流參數,首先因為定義所涉及的因子容易產生混淆;其次,掌握了共模抑製比的定義,按其字麵理解難以在設計中直接使用;最(zui)後(hou),掌(zhang)握(wo)了(le)放(fang)大(da)器(qi)的(de)共(gong)模(mo)抑(yi)製(zhi)比(bi)參(can)數(shu)的(de)評(ping)估(gu)方(fang)法(fa),不(bu)代(dai)表(biao)可(ke)以(yi)在(zai)應(ying)用(yong)電(dian)路(lu)對(dui)共(gong)模(mo)信(xin)號(hao)實(shi)現(xian)有(you)效(xiao)抑(yi)製(zhi)。本(ben)篇(pian)解(jie)析(xi)放(fang)大(da)器(qi)共(gong)模(mo)抑(yi)製(zhi)比(bi)參(can)數(shu)定(ding)義(yi)與(yu)其(qi)影(ying)響(xiang)的(de)評(ping)估(gu)方(fang)法(fa),以(yi)及(ji)結(jie)合(he)一(yi)個(ge)實(shi)際(ji)案(an)例(li)討(tao)論(lun)影(ying)響(xiang)電(dian)路(lu)共(gong)模(mo)抑(yi)製(zhi)的(de)因(yin)素(su)。
在討論共模抑製比之前,先認識兩個專有名詞,差模增益Ad、共模增益Ac。
如圖2.42(a),差模增益定義為加載於兩個輸入端之間的信號所獲得的增益,如式2-24。

其中,Vd為差模輸入信號,它可以等效為圖2.42(b)。
如圖2.42(c),共模增益定義為同時加載於兩個輸入端信號所獲得的增益,如式2-25。


圖2.42差模輸入與共模輸入信號增益示意圖
放大器的差模增益是電路所需要的增益,而共模增益將放大直流噪聲。共模抑製比(Common Mode Rejection Ratio,CMRR),定義為差模增益與共模增益的比值,如式2-26。

通常Ad值很大,而Ac值趨近於零,所以CMRR很大,數據手冊中通常使用dB為單位,計算方式如式2-27。

從應用的角度,共模抑製比可看作輸入共模電壓變化引起輸入直流誤差,如式2-28。

式中,Vcm為輸入共模電壓,Ver_CMRR為共模電壓所引起的輸入直流誤差。
老一代精密放大器的共模抑製比通常在70dB至120dB左右,新一代精密放大器的共模抑製比性能大幅提升。如圖2.43所示,OP07在25℃環境中,供電電壓為±15V,共模電壓為±13V時,共模抑製比最小值為100dB,典型值為120dB;而ADA4077在同等工作環境和工作電壓下,共模電壓為-13.8V至13.8V時,共模抑製比最小值為132dB,典型值為150dB。

圖2.43 ADA4077與OP07共模抑製比性能
如圖2.44,在相同電路中對比OP07、ADA4077共模抑製比的性能,假定電阻完全匹配(R1=R3,R2=R4),共模電壓為10V。

圖2.44 0P07與ADA4077差分放大電路圖
使用OP07共模抑製比的典型值120dB代入式2-28,共模電壓在輸入端將產生的輸入直流誤差為10μV。
而使用ADA4077共模抑製比的典型值150dB代入式2-28,共模電壓在輸入端將產生的輸入值誤差為0.316μV。
由此可見,在該差分電路中,使用ADA4077替換OP07,由放大器共模抑製比限製所產生的直流誤差明顯改善。
上(shang)述(shu)分(fen)析(xi)通(tong)常(chang)適(shi)合(he)在(zai)選(xuan)型(xing)階(jie)段(duan)評(ping)估(gu)放(fang)大(da)器(qi)共(gong)模(mo)抑(yi)製(zhi)比(bi)是(shi)否(fou)符(fu)合(he)要(yao)求(qiu),在(zai)實(shi)際(ji)設(she)計(ji)中(zhong),放(fang)大(da)器(qi)共(gong)模(mo)抑(yi)製(zhi)比(bi)參(can)數(shu)不(bu)等(deng)於(yu)電(dian)路(lu)共(gong)模(mo)抑(yi)製(zhi)比(bi),而(er)電(dian)路(lu)的(de)共(gong)模(mo)抑(yi)製(zhi)是(shi)更(geng)為(wei)關(guan)注(zhu)的(de)設(she)計(ji)要(yao)點(dian)。
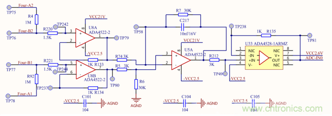
2017年10月(yue)中(zhong)旬(xun),筆(bi)者(zhe)接(jie)到(dao)一(yi)位(wei)異(yi)地(di)項(xiang)目(mu)負(fu)責(ze)人(ren)的(de)特(te)急(ji)求(qiu)助(zhu)電(dian)話(hua),其(qi)研(yan)發(fa)的(de)設(she)備(bei)在(zai)核(he)心(xin)客(ke)戶(hu)試(shi)用(yong)中(zhong)出(chu)現(xian)異(yi)常(chang),將(jiang)影(ying)響(xiang)核(he)心(xin)客(ke)戶(hu)產(chan)品(pin)的(de)生(sheng)產(chan)品(pin)質(zhi),已(yi)經(jing)收(shou)到(dao)限(xian)期(qi)整(zheng)改(gai)通(tong)知(zhi)。電(dian)路(lu)如(ru)圖(tu)2.45,工程師使用2片ADA4522-2組建差動電路,第一級電路U8A、U8B實現差動電路的輸入緩衝器功能,第二級電路U5A實現差動信號放大電路,其中,R6、R7阻值為30KΩ,誤差為1%,R5、R74阻值為3KΩ,誤差為1%,電路預期的增益設計為10倍。

圖2.45 ADA4522-2組建差分電路
核心客戶在25℃恒溫環境下使用設備,測試點TP76、TP77對地的共模電壓為7V,在TP76、TP77之間輸入26.5mV差模信號時,電路輸出(U5A 1腳)為259mV,接近電路預期設計,但是當TP76、TP77輸入差模信號為1mV時,電路輸出(U5A 1腳)隻有5mV,誤差過大。
bizhejishigeichudianlufenjiceliangdingweiguzhangdefangfa,erxiangmufuzerendangshibunengwanquanlijiezhujiceshiyuanli。jianchirenweidianluzhiyoufangdaqihedianzu,bingqiedianzudewuchawei1%,電路在處理1mV的差分信號誤差達到50%,篤定是ADA4522芯片出現問題,沒有使用推薦測試方法。所以次日淩晨筆者郵件回複電路分析過程。
如圖2.46,ADA4522-2 是零偏型放大器,在25℃環境中,供電電源為30V時,失調電壓最大值為5μV,相比於1mV的電壓影響可以忽略,輸入偏置電流最大值為150pA, 輸入失調電流最大值為300pA,與輸入側電阻作用所產生的失調電壓也可以忽略。

圖2.46 ADA4522失調電壓與偏置電流規格
其次,根據圖2.45推導電路的傳遞函數,如圖2.47。如步驟三,關於項目負責人認為電路增益為R7與R74比值,建立條件為R5與R74,R6與R7完全一致。

圖2.47第二級差動電路傳函推導
那麼這四個匹配電阻使用1%誤差的器件,所導致電路的誤差還會是1%嗎?
最後,通過Excel生成簡化之前的電路傳遞函數,模擬測試點輸入TP79輸入7V,TP80輸入7.001V,R5、R74保持為理想電阻,分組調整R6、R7的誤差,計算差分電路標準傳遞函數的輸出值(Vo1),與計算差分電路化簡之後傳遞函數的輸出值(Vo2),如圖2.48。

圖2.48計算差動電路匹配電阻誤差產生的影響
結論如下:
(1)R6、R7 使用理想電阻,Vo1與Vo2相同。
(2)R6、R7 調整為1%誤差電阻時,Vo1為0.136V ,Vo2為0.0099V二者差異巨大。
(3)R6、R7調整為0.1%誤差電阻時,Vo1為0.0227V ,Vo2為0.00999V二者仍存在明顯差異。
(4)R6、R7調整為0.01%誤差電阻時(LT5400A為例),Vo1為0.01127V ,Vo2為0.009999V,二者誤差為11%。
(5)R6、R7 調整為0.0025%誤差的精密電阻時(LT5400B為例),Vo1為0.01031797V,Vo2為0.00999975V,二者誤差為3%。
後續,項目負責人在原機型中,使用LT5400精密電阻替代原誤差為1%的電阻R5、R74、R6、R7,整改設備順利完成核心客戶的測試驗收。
導(dao)致(zhi)該(gai)故(gu)障(zhang)的(de)根(gen)本(ben)原(yuan)因(yin)是(shi)由(you)於(yu)差(cha)動(dong)電(dian)路(lu)的(de)匹(pi)配(pei)電(dian)阻(zu)失(shi)配(pei),使(shi)得(de)整(zheng)個(ge)電(dian)路(lu)對(dui)共(gong)模(mo)信(xin)號(hao)的(de)抑(yi)製(zhi)比(bi)遠(yuan)低(di)於(yu)預(yu)期(qi)。電(dian)路(lu)共(gong)模(mo)抑(yi)製(zhi)比(bi)的(de)影(ying)響(xiang)因(yin)素(su)一(yi)部(bu)分(fen)來(lai)源(yuan)於(yu)放(fang)大(da)器(qi)內(nei)部(bu)(共模抑製比參數),另一部分來源於應用電路,例如差動電路的匹配電阻、信號源內阻。尤其是後者往往不被工程師所重視。
免責聲明:本文為轉載文章,轉載此文目的在於傳遞更多信息,版權歸原作者所有。本文所用視頻、圖片、文字如涉及作品版權問題,請電話或者郵箱聯係小編進行侵刪。
特別推薦
- 噪聲中提取真值!瑞盟科技推出MSA2240電流檢測芯片賦能多元高端測量場景
- 10MHz高頻運行!氮矽科技發布集成驅動GaN芯片,助力電源能效再攀新高
- 失真度僅0.002%!力芯微推出超低內阻、超低失真4PST模擬開關
- 一“芯”雙電!聖邦微電子發布雙輸出電源芯片,簡化AFE與音頻設計
- 一機適配萬端:金升陽推出1200W可編程電源,賦能高端裝備製造
技術文章更多>>
- 築基AI4S:摩爾線程全功能GPU加速中國生命科學自主生態
- 一秒檢測,成本降至萬分之一,光引科技把幾十萬的台式光譜儀“搬”到了手腕上
- AI服務器電源機櫃Power Rack HVDC MW級測試方案
- 突破工藝邊界,奎芯科技LPDDR5X IP矽驗證通過,速率達9600Mbps
- 通過直接、準確、自動測量超低範圍的氯殘留來推動反滲透膜保護
技術白皮書下載更多>>
- 車規與基於V2X的車輛協同主動避撞技術展望
- 數字隔離助力新能源汽車安全隔離的新挑戰
- 汽車模塊拋負載的解決方案
- 車用連接器的安全創新應用
- Melexis Actuators Business Unit
- Position / Current Sensors - Triaxis Hall
熱門搜索
微波功率管
微波開關
微波連接器
微波器件
微波三極管
微波振蕩器
微電機
微調電容
微動開關
微蜂窩
位置傳感器
溫度保險絲
溫度傳感器
溫控開關
溫控可控矽
聞泰
穩壓電源
穩壓二極管
穩壓管
無焊端子
無線充電
無線監控
無源濾波器
五金工具
物聯網
顯示模塊
顯微鏡結構
線圈
線繞電位器
線繞電阻



