如何設計汽車瞬態和過流保護濾波器
發布時間:2020-12-09 責任編輯:wenwei
【導讀】如ru今jin在zai世shi界jie的de某mou個ge地di方fang,已yi經jing有you汽qi車che工gong程cheng師shi開kai始shi構gou想xiang新xin的de汽qi車che信xin息xi娛yu樂le係xi統tong,但dan該gai係xi統tong在zai未wei來lai五wu年nian或huo更geng長chang時shi間jian內nei不bu會hui實shi現xian。這zhe是shi因yin為wei,信xin息xi娛yu樂le係xi統tong應ying用yong對dui電dian源yuan有you很hen多duo要yao求qiu,而er且qie該gai應ying用yong目mu前qian僅jin處chu於yu概gai念nian階jie段duan。隨sui著zhe信xin息xi娛yu樂le係xi統tong具ju有you日ri益yi複fu雜za的de電dian子zi功gong能neng,其qi所suo需xu的de集ji成cheng電dian路lu(IC)數量越來越多,而且這些IC都會共享12V電池的功率。
設計電源架構時需要加入電源調節和保護功能,這樣才能確保係統在出現各種瞬態事件時良好運行。
在這篇文章中,我將介紹應該注意的幾種典型瞬態,以及TI如何幫助滿足瞬態保護需求。
典型瞬態
在四種常見場景中可能會發生瞬變。
圖1所示為第一種場景,即在交流發電機給電池充電的過程中,電池斷開導致的負載突降事件。負載突降會導致電壓上升;交流發電機的集中式鉗位電路將出現35V的最大電壓。

圖1:12V係統的負載突降曲線
圖2所示為第二種場景,即電源斷開時,在與電感負載並聯的模塊中產生較大的負電壓峰值(如國際標準化組織 [ISO]7637-2測試脈衝1)。

圖2:ISO 7637-2測試脈衝
圖3所示為第三種場景,即係統的大容量電容在啟動期間導致浪湧電流,它會在電容器充電時引發更大的電流。

圖3:啟動期間的浪湧電流曲線(具有較大的容性負載)
第四種場景是電池電壓降低。圖4所示為冷啟動,即發動機在環境溫度低的條件下啟動。

圖4:典型的冷啟動波形
瞬態保護
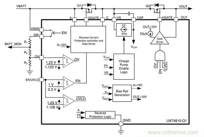
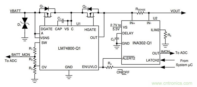
提供瞬態保護的一種方法是使用理想二極管控製器。如圖5所示,使用電流感應放大器和理想二極管控製器可以實現額外的過流保護,從而提供優於濾波和電源調節的全麵保護解決方案。

圖5:汽車瞬態和過流保護濾波器保護方框圖
負載突降保護
LM74810-Q1 利用過壓可調節特性,可在不需要的負載突降事件中提供保護。如圖6所示,LM74810-Q1的OV引腳可使用比較器發送出現過壓事件的信號。這會斷開用於驅動Q2金屬氧化物半導體場效應晶體管(MOSFET)的HGATE電壓。額定電壓較低的下遊元件沒有輸入端發生瞬變時所需的電壓範圍,而將連接至OV引腳的電阻分壓器調整至您所需的閾值,則可以使用此類下遊元件。LM74810-Q1器件的額定輸入電壓最大為65V,可在發生35V峰值電壓的瞬態事件時繼續工作。

圖6:具有過壓保護功能的LM74800典型方框圖
負電壓瞬態保護
LM74810-Q1,連同適當的MOSFET和輸入端瞬態電壓抑製器(TVS),可在發生ISO 7637-2測試脈衝1等高負電壓瞬變時為係統提供保護。如果輸入電壓為負,則LM74810-Q1關斷並將DGATE拉低。然後,圖6中Q1的體二極管為係統提供反向電壓保護,並防止產生負電流。一旦輸入電壓恢複標稱值,LM74810-Q1則重新導通,並使MOSFET正常工作。
TVS二極管可在ISO 7637-2測試脈衝1(典型值100V或以上)產生較大的負電壓尖峰時保護LM74810-Q1。輸入端TVS的擊穿電壓應在35V負載突降和LM74810-Q1的65V最大額定電壓之間。出現負電壓時,TVS二極管擊穿電壓應高於電池反向連接時的電壓,同時也要低至使TVS的負鉗位電壓不超過Q1 MOSFET兩端的電壓。
浪湧電流限製
LM74810-Q1具有浪湧電流限製功能,可在啟動期間控製電流大小。輸出端電容會限製電流,從而確保元件內不會流經超出安全工作範圍內的電流。
如圖7所示,向LM74810-Q1的HGATE引腳添加電阻電容(RC)可減慢啟動期間的HGATE電壓斜升,從而實現浪湧電流限製。

圖7:通過LM7480x-Q1提供浪湧電流限製功能

過流保護
INA302-Q1 通過兩個獨立可調的閾值比較器輸出進行過流檢測。將低電平有效的比較器輸出連接至LM74810-Q1的使能引腳,可使 MOSFET 在出現過流時關斷。ALERT2比較器可靈活調節輸出信號的延遲,這在正常運行期間出現電流小幅升高、但不必觸發過流保護功能時非常有用。你可以通過更改器件DELAY引腳的電容器值來調整延遲持續時間,也可以通過 INA302-Q1 的ILIM引腳來調節過流事件的電流閾值;請參閱圖8中的R5。

圖 8:實現可調節的過壓和過流保護
低壓瞬態保護
冷(leng)啟(qi)動(dong)和(he)熱(re)啟(qi)動(dong)事(shi)件(jian)會(hui)導(dao)致(zhi)係(xi)統(tong)發(fa)生(sheng)低(di)壓(ya)瞬(shun)變(bian)。在(zai)這(zhe)類(lei)事(shi)件(jian)中(zhong),輸(shu)入(ru)電(dian)壓(ya)低(di)於(yu)輸(shu)出(chu)電(dian)壓(ya),就(jiu)會(hui)產(chan)生(sheng)負(fu)電(dian)流(liu)。對(dui)於(yu)需(xu)要(yao)維(wei)持(chi)正(zheng)常(chang)運(yun)行(xing)的(de)係(xi)統(tong)而(er)言(yan),負(fu)電(dian)流(liu)需(xu)要(yao)引(yin)起(qi)注(zhu)意(yi)。由(you)於(yu)輸(shu)出(chu)電(dian)壓(ya)會(hui)在(zai)存(cun)在(zai)輸(shu)出(chu)電(dian)容(rong)時(shi)降(jiang)低(di),因(yin)此(ci),要(yao)確(que)保(bao)電(dian)流(liu)不(bu)會(hui)流(liu)回(hui)電(dian)池(chi),需(xu)要(yao)反(fan)向(xiang)電(dian)流(liu)阻(zu)斷(duan)功(gong)能(neng)。
由於LM74810-Q1可持續監測Q1 MOSFET A引腳和C引腳之間的壓降,因此可提供低壓瞬態保護。如圖9和10所示,在正常工作期間,Q1兩端的電壓為正,電流流入負載。在輸入電壓低於輸出電壓等可能產生反向電流的場景中,LM74810-Q1會在Q1兩端電壓達到–4.5mV時快速響應,並關斷MOSFET,從而防止產生直流反向電流。

圖9:LM74810-Q1監測Q1 MOSFET兩端的壓降,從而確保不產生直流反向電流

圖10:當MOSFET兩端的壓降達到–4.5mV時,驅動Q1邏輯門電路的DGATE將拉低,從而提供反向電流阻斷
在嚴苛的汽車環境內實現靈活性
通(tong)過(guo)在(zai)輸(shu)入(ru)端(duan)提(ti)供(gong)先(xian)進(jin)的(de)係(xi)統(tong)保(bao)護(hu),設(she)計(ji)人(ren)員(yuan)可(ke)提(ti)高(gao)設(she)計(ji)的(de)靈(ling)活(huo)性(xing)。這(zhe)些(xie)保(bao)護(hu)器(qi)件(jian)不(bu)僅(jin)不(bu)會(hui)影(ying)響(xiang)係(xi)統(tong)的(de)正(zheng)常(chang)運(yun)行(xing),而(er)且(qie)在(zai)汽(qi)車(che)內(nei)嚴(yan)苛(ke)的(de)電(dian)氣(qi)環(huan)境(jing)中(zhong)提(ti)供(gong)保(bao)護(hu),更(geng)重(zhong)要(yao)的(de)是(shi),還(hai)能(neng)通(tong)過(guo)更(geng)多(duo)的(de)選(xuan)擇(ze)機(ji)會(hui),推(tui)動(dong)汽(qi)車(che)係(xi)統(tong)內(nei)其(qi)餘(yu)部(bu)分(fen)的(de)創(chuang)新(xin)。
lingwai,yufenlishifanganxiangbi,yushangshuqijianleisidejincouxingshuangqijianbaohuxitongnengxianzhujianxiaozongjiejuefanganchicun。gengxiaodejiejuefanganchicunkeweixinxiyulexitongdeqitabufentigonggengduokongjian,youzhuyushixiangengduochuangxin。
我們希望此設計不僅能保護您的係統,還能幫助您快速升級設計方案。
請參閱參考設計《汽車瞬態和過流保護濾波器參考設計》。
推薦閱讀:
特別推薦
- 噪聲中提取真值!瑞盟科技推出MSA2240電流檢測芯片賦能多元高端測量場景
- 10MHz高頻運行!氮矽科技發布集成驅動GaN芯片,助力電源能效再攀新高
- 失真度僅0.002%!力芯微推出超低內阻、超低失真4PST模擬開關
- 一“芯”雙電!聖邦微電子發布雙輸出電源芯片,簡化AFE與音頻設計
- 一機適配萬端:金升陽推出1200W可編程電源,賦能高端裝備製造
技術文章更多>>
- 築基AI4S:摩爾線程全功能GPU加速中國生命科學自主生態
- 一秒檢測,成本降至萬分之一,光引科技把幾十萬的台式光譜儀“搬”到了手腕上
- AI服務器電源機櫃Power Rack HVDC MW級測試方案
- 突破工藝邊界,奎芯科技LPDDR5X IP矽驗證通過,速率達9600Mbps
- 通過直接、準確、自動測量超低範圍的氯殘留來推動反滲透膜保護
技術白皮書下載更多>>
- 車規與基於V2X的車輛協同主動避撞技術展望
- 數字隔離助力新能源汽車安全隔離的新挑戰
- 汽車模塊拋負載的解決方案
- 車用連接器的安全創新應用
- Melexis Actuators Business Unit
- Position / Current Sensors - Triaxis Hall
熱門搜索
微波功率管
微波開關
微波連接器
微波器件
微波三極管
微波振蕩器
微電機
微調電容
微動開關
微蜂窩
位置傳感器
溫度保險絲
溫度傳感器
溫控開關
溫控可控矽
聞泰
穩壓電源
穩壓二極管
穩壓管
無焊端子
無線充電
無線監控
無源濾波器
五金工具
物聯網
顯示模塊
顯微鏡結構
線圈
線繞電位器
線繞電阻




