應用於超高密度USB-C PD 3.0的有源鉗位反激
發布時間:2021-02-23 來源:Bob Card 責任編輯:lina
【導讀】諸如USB-C PD 3.0 100 W可編程電源(PPS)等新興應用推動了對更小巧,更緊湊的開關電源(SMPS)外形尺寸的需求。如圖1所示,提高開關頻率可以減小變壓器體積,但是更高的開關頻率則會增加功耗,從而需要不斷發展的反激式架構。
諸如USB-C PD 3.0 100 W可編程電源(PPS)等新興應用推動了對更小巧,更緊湊的開關電源(SMPS)外形尺寸的需求。如圖1所示,提高開關頻率可以減小變壓器體積,但是更高的開關頻率則會增加功耗,從而需要不斷發展的反激式架構。
〜100 kHz的固定頻率/多模式反激式開關驅動標準SMPS適配器較大變壓器。移植到準諧振(QR)反激會使開關頻率增加到〜280 kHz,從而將變壓器減小到較小的RM8尺寸。采用有源鉗位反激式(ACF)可使達到〜450 kHz,從而實現外形較小的RM8LP變壓器。最後,用氮化镓(GaN)代替矽結(SJ)FET可實現> 600 kHz的開關,實現更小的變壓器體積。

圖1增加開關頻率可以減小變壓器的體積,但是更高的開關頻率會增加功耗。資料來源:安森美半導體
反激式電源
反激是中低功率AC-DC轉換器的一種流行拓撲,主要是因為它的低成本和易用性。反激式假定為DC輸入,並在次級側包含一個變壓器,一個電源開關(Q1)和一個二極管(圖2)。變壓器(其中的點表示初級側與次級側異相180°)是一個耦合電感器,隻有在關閉電源開關時,能量才從初級傳遞到次級。

圖2反激式拓撲在次級側包括一個變壓器,一個電源開關和一個二極管。資料來源:安森美半導體
反激工作方式
當電源開關(Q1)接通(圖3,左)時,電流從Vin流出,能量存儲在初級側和次級側(磁通場擴展)電感器中。電流不會在次級側線圈中流動,因為二極管會由於180º的反相而反向偏置。
當電源開關關閉時(圖3,右),初級和次級磁通場都開始消除,初級側的極性發生變化(反激作用),二極管正向偏置,電流在次級側流動,。

圖3該圖顯示了電源開關處於打開狀態(左)和關閉(右)時的反激式操作。資料來源:安森美半導體
反激式漏電感
不幸的是,當電源開關(Q1)斷開時,初級側漏電感(LLkg)與電源開關的漏源電容Cdss相互作用,導致VDS上出現過多振鈴,這會損壞MOSFET(左圖4)。可以添加一個稱為緩衝器的無源電阻電容二極管RCD鉗位來保護MOSFET(圖4,右)。緩衝器將LLkg能量從MOSFET漏極移動到緩衝器電容器(CC),並通過RC散發熱量。緩衝器不能提高整體反激效率。

圖4添加RCD緩衝器可以保護MOSFET 資料來源:安森美半導體
次級側的同步整流器
用MOSFET(圖5中的Q2,右)替換“續流”二極管(圖5,左)可提高次級側效率。 MOSFET的RDSON耗散的功率比矽二極管(0.6V正向偏置)甚至肖特基(0.3V)二極管要少得多。

圖5在次級側添加SR MOSFET可以提高效率。資料來源:安森美半導體
波穀切換和準諧振反激
在次級側電流(ISEC)達到零或不連續模式(DCM)之後,由於勵磁電感和開關節點電容之間的諧振,Q1電源開關VDS可能會出現振蕩(圖6)。這些振蕩形成波穀。QR開關將尋找下一個波穀,以便下次打開電源開關。簡而言之,在峰值期間打開Q1會增加功耗,而在波穀值期間打開Q1則會降低功耗。

圖6電源開關可能表現出穀底開關振蕩。資料來源:安森美半導體
有源鉗位反激(ACF)
用MOSFET(Q3)替換鉗位二極管(圖7,左)可以提高效率(圖7,右),並保護電源開關(Q1)。

圖7 ACF架構提高了電源效率。資料來源:安森美半導體
ACF體係結構可以將泄漏電感循環回負載。參考圖8的相對時序圖,電源開關(Q1)在T0接通,在T2斷開。在T2處,漏感(ICLAMP)開始流過有源鉗位(Q3)體二極管,為鉗位電容器(VCLAMP)充電。在T4,Q3打開,繼續VCLAMP充電。在T5處,ICLAMP變為負值,現在VCLAMP通過Q3將漏電感放電回到負載,直到T7。

圖8該相對時序圖中顯示了ACF泄漏電感的再循環。資料來源:安森美半導體
從T9到T10,有源鉗位(Q3)在下一個Q1導通時間將VDS穩定在0V,這稱為零電壓開關(ZVS)。如果在ZVS,則FET電容為零。因此,導通開關損耗為零,效率更高。這是一種軟開關形式,也有利於EMI。
ACF的缺點
ACF有兩個缺點。再參考圖8,從T5到T7的相對時序,當ICLAMP變為負值時,磁通密度增加,從而導致有源鉗位鐵芯損耗與之相比略高。圖4的RCD緩衝器。另一個缺點是ICLAMP在Q1關斷時間內流入變壓器的初級繞組。這增加了初級繞組損耗。
安森美半導體的NCP1568是一款高度集成的AC-DC脈寬調製(PWM)控製器,旨在實現ACF拓撲(圖9),從而使ZVS能夠用於高效,高頻和高功率密度應用。不連續傳導模式(DCM)操作可在待機功率<30 mW的輕負載條件下實現高效率。
NCP1568 LDRV輸出能夠直接驅動市場上大多數超結(SJ)MOSFET,而無需外部組件。 ADRV驅動器是5V邏輯電平驅動器,用於將驅動信號發送到NCP51530等高壓驅動器。高壓驅動器應具有較小的延遲,並適合高達400 kHz的工作頻率。

圖9 NCP1568 ACF驅動超結MOSFET Q1。資料來源:安森美半導體
ACF驅動GaN
用於GaN晶體管的SJ MOSFET可以實現更快的開關頻率,這主要是由於GaN的寄生電容較低。當然,GaN的成本要高於SJ FET。Navitas Semiconductor的NV6115驅動器接受來自12V或5V驅動器的輸入信號。驅動器調節已在GaN內部完成。圖10的配置顯示了來自NCP1568和NCP51530的驅動信號以滿足係統需求。

圖10 NCP1568 ACF驅動NV6115 GaN功率晶體管。資料來源:安森美半導體
USB-C供電2.0與3.0 PPS
USB-C PD源最多可以播報七個電源數據對象(PDO),用於將源端口的電源功能公開給支持PD的接收器。PD 2.0 PDO是固定的,而PD 3.0 PDO是從3.3V到21V的可編程電壓(20mV步進)設置,以及高達50A的可編程電流(以50mA步進)(表1)。PPS的優勢在於該源可提供更精細的電壓/電流粒度,從而提高USB-C源與散熱之間的效率。

表1 USB-C PD 2.0與3.0 PPS
FUSB3307是完全自主的PD 3.0 v1.2和C型v1.3、100 W、源控製器,能夠提供3.3-21V(20mV步進)和高達5A(50mA步進)的VBUS,最高可提供七個固定和PPS PDO。FUSB3307是不帶MCU的低成本硬件狀態機解決方案。無需開發固件,可以加快產品上市時間,並提供防篡改的全功能解決方案。
FUSB3307控製通過光耦合器的CATH引腳電流,向初級側控製器提供反饋以調節VBUS電壓。

圖11 FUSB3307 PD 3.0 PPS控製器是防篡改的全功能解決方案。資料來源:安森美半導體
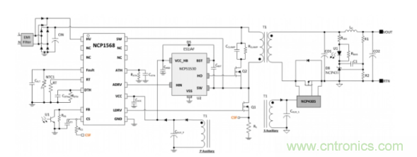
圖12說明了安森美半導體采用USB-C PD 3.0和PPS的29 W / in3、60 W ACF參考設計。 NCP1568 ACF(U2)通過NCP51530(U7)3.5 A,700V半橋驅動器控製SJ電源開關(Q1)和SJ有源鉗位(Q2)。NCP4306(U5),7A(漏極),2A(源極)柵極驅動器用於同步整流器控製。FUSB3307(子板2的U1)是基於狀態機的USB-C PD 3.0端口控製器,可通過FODM8801BV(U8)光耦合器控製NCP1568 FB輸入及其CATH輸出來調節VBUS(5-20V)。

圖12這種60 W USB-C PD 3.0 PPS參考設計包含NCP1568 ACF,NCP51530驅動器,NCP4306控製器,FUSB3307控製器和FODM8801BV光耦合器。資料來源:安森美半導體
圖13的4點平均效率圖的每個數據點都捕獲了以下四個額定功率輸出的平均效率。使用超結MOSFET達到25%,50%,75%和100%,開關頻率高達450kHz。可以看到,從5V輸出到20V輸出4點平均的NCP1568 115 Vac(藍線)和230 Vac(綠線)遠高於DoE要求的VI級最低限製(紅線) 。

圖13該4點平均效率圖顯示NCP1568超過了DoE Level VI的最低限製。資料來源:安森美半導體
許多應用都對UHD電源提出了很高的要求,包括100 W USB-C PD 3.0 PPS。ACF是在成本和性能之間實現最佳平衡的首選架構。這是因為在不增加GaN成本的情況下,可以獲得29 W / in3的功率密度,最高可達92%的4點效率。而且,如果應用允許更高的成本和更高的效率,那麼ACF也可以驅動GaN,以實現更高的效率和更高的功率密度。
(來源:安森美,作者:鮑勃·卡德(Bob Card),安森美北美高級解決方案部門(ASG)的市場經理)
(來源:安森美,作者:鮑勃·卡德(Bob Card),安森美北美高級解決方案部門(ASG)的市場經理)
免責聲明:本文為轉載文章,轉載此文目的在於傳遞更多信息,版權歸原作者所有。本文所用視頻、圖片、文字如涉及作品版權問題,請電話或者郵箱聯係小編進行侵刪。
特別推薦
- 噪聲中提取真值!瑞盟科技推出MSA2240電流檢測芯片賦能多元高端測量場景
- 10MHz高頻運行!氮矽科技發布集成驅動GaN芯片,助力電源能效再攀新高
- 失真度僅0.002%!力芯微推出超低內阻、超低失真4PST模擬開關
- 一“芯”雙電!聖邦微電子發布雙輸出電源芯片,簡化AFE與音頻設計
- 一機適配萬端:金升陽推出1200W可編程電源,賦能高端裝備製造
技術文章更多>>
- 從機械執行到智能互動:移遠Q-Robotbox助力具身智能加速落地
- 品英Pickering將亮相2026航空電子國際論壇,展示航電與電池測試前沿方案
- 模擬芯片設計師的噩夢:晶體管差1毫伏就廢了,溫度升1度特性全飄
- 3A大電流僅需3x1.6mm?意法半導體DCP3603重新定義電源設計
- 芯科科技Tech Talks與藍牙亞洲大會聯動,線上線下賦能物聯網創新
技術白皮書下載更多>>
- 車規與基於V2X的車輛協同主動避撞技術展望
- 數字隔離助力新能源汽車安全隔離的新挑戰
- 汽車模塊拋負載的解決方案
- 車用連接器的安全創新應用
- Melexis Actuators Business Unit
- Position / Current Sensors - Triaxis Hall
熱門搜索
按鈕開關
白色家電
保護器件
保險絲管
北鬥定位
北高智
貝能科技
背板連接器
背光器件
編碼器型號
便攜產品
便攜醫療
變容二極管
變壓器
檳城電子
並網
撥動開關
玻璃釉電容
剝線機
薄膜電容
薄膜電阻
薄膜開關
捕魚器
步進電機
測力傳感器
測試測量
測試設備
拆解
場效應管
超霸科技



