如何解決AC到DC線路驅動器問題
發布時間:2021-09-12 責任編輯:lina
【導讀】LED應用需要直流電才能運行。然後,本文將介紹一些當前的AC到DC線路驅動器問題,以及製造商如何解決該問題以便為LED提供DC電源。
LED應用需要直流電才能運行。然後,本文將介紹一些當前的AC到DC線路驅動器問題,以及製造商如何解決該問題以便為LED提供DC電源。
背景
操作LED係統的最簡單方法是擁有隨時可用的DC電源,例如可用來驅動電流的電池。使用電池作為直流電源的優點是可以設計相對簡單的電路,該電路可以根據所使用的LED的特定電壓在相對安全的電壓下進行操作。今天部署的許多分立照明類LED的標稱電壓約為3 VDC,可以串聯,並聯或串並聯組合布置,以實現所需的光並與直流電源緊密匹配。盡管直流電是為LED供電的一種好方法,但很少有直流配電係統可用於一般照明照明。
相反,AC通常在家庭,工業,辦公室和建築物中無處不在-通常將其放置在經常部署LED照明係統的地方。AC係統固有地需要比DC更複雜的電路設計,因為必須進行AC到DC的轉換。交流到直流線路驅動器的這種轉換是LED照明行業目前麵臨的普遍挑戰,因為它取代了白熾燈,熒光燈和鹵素燈等其他技術,正在努力在幾乎所有應用中實現LED。
怎麼做的?
當前,許多電子和LED公司正在努力應對挑戰,以提供支持LED照明應用中的交流電到直流電的直接轉換的LED相關產品。首批將產品推向市場的公司之一是首爾半導體及其Acrich產品線。目前發貨的Acrich2是完全集成的模塊,與用於功率調節的IC結jie合he在zai一yi起qi,專zhuan為wei交jiao流liu驅qu動dong應ying用yong而er設she計ji,不bu需xu要yao傳chuan統tong的de開kai關guan模mo式shi轉zhuan換huan器qi,因yin為wei它ta可ke以yi通tong過guo兩liang根gen線xian直zhi接jie連lian接jie到dao交jiao流liu電dian源yuan。它ta采cai用yong了le抽chou頭tou式shi線xian性xing拓tuo撲pu。這zhe些xieLED模塊還具有高功率因數,可以在許多照明應用中提供最佳的節能效果。首爾半導體公司宣布了Acrich3,
LED應用需要直流電才能運行。然後,本文將介紹一些當前的AC到DC線路驅動器問題,以及製造商如何解決該問題以便為LED提供DC電源。
設計工程師應注意應用中可以容許多少LED電流紋波。閃爍是客戶注意到的有關AC-to-DC Direct Line解決方案的常見問題。閃爍是交流線路信號頻率的結果,如前所述,該頻率為50-60Hz,具體視國家/地區而定。在“抽頭線性”解決方案中發現的100%電流紋波會引起頻閃(閃爍)效應,這不僅會引起生理問題,而且在旋轉機械的工作環境中也很危險。美國能源部已經發布了《固態照明技術簡介》:“閃爍”,並指出“ LED閃爍特性主要取決於LED驅動器。”
創新的前進之路
德州儀器(TI)是致力於交流到直流線路驅動器問題的一家公司。德州儀器(TI)擁有屢獲殊榮的LED驅(qu)動(dong)器(qi)和(he)解(jie)決(jue)方(fang)案(an)的(de)完(wan)整(zheng)產(chan)品(pin)組(zu)合(he),這(zhe)些(xie)照(zhao)明(ming)驅(qu)動(dong)器(qi)和(he)解(jie)決(jue)方(fang)案(an)使(shi)照(zhao)明(ming)開(kai)發(fa)商(shang)能(neng)夠(gou)靈(ling)活(huo)地(di)優(you)化(hua)其(qi)設(she)計(ji),以(yi)應(ying)對(dui)這(zhe)一(yi)動(dong)態(tai)市(shi)場(chang)的(de)嚴(yan)峻(jun)挑(tiao)戰(zhan)。最(zui)近(jin),德(de)州(zhou)儀(yi)器(qi)(TI)推出了兩款產品,以提供一種更好,更輕鬆的方法來啟用和轉換用於LED照明係統的AC-to-DC。德州儀器(TI)交流解決方案與當今所有已知競爭對手相比的明顯優勢是,它可以實現低LED電流紋波,從而消除了閃爍問題。

LED應用需要直流電才能運行。然後,本文將介紹一些當前的AC到DC線路驅動器問題,以及製造商如何解決該問題以便為LED提供DC電源。
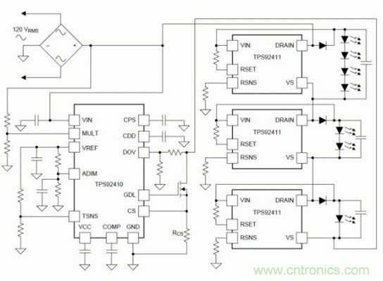
德州儀器(TI)TPS92411100V浮動MOSFET開關是一種用於從交流電源驅動LED的高性能解決方案,可提供高功率因數(PF),低總諧波失真()和he低di電dian流liu紋wen波bo。它ta旨zhi在zai解jie決jue並bing減jian少shao閃shan爍shuo時shi導dao致zhi的de生sheng理li和he安an全quan問wen題ti。它ta通tong過guo僅jin使shi用yong交jiao流liu電dian,然ran後hou在zai其qi內nei部bu設she計ji中zhong添tian加jia存cun儲chu電dian容rong器qi來lai緩huan衝chong產chan生sheng的de能neng量liang,從cong而er在zai二er進jin製zhi開kai關guan結jie構gou下xia以yi受shou控kong方fang式shi將jiang交jiao流liu電dian轉zhuan換huan為wei直zhi流liu電dian,從cong而er減jian小xiao了le調tiao製zhi深shen度du,從cong而er解jie決jue了le這zhe一yi問wen題ti。這zhe種zhong方fang法fa的de理li想xiang好hao處chu之zhi一yi是shi降jiang低di了le閃shan爍shuo指zhi數shu,從cong而er降jiang低di了le生sheng理li和he安an全quan問wen題ti的de可ke能neng性xing。在zai抽chou頭tou式shi線xian性xing設she計ji中zhong,電dian流liu基ji於yu“導通”電流吸收器而“步進”。(<30%)。德州儀器(TI)的開關線性設計汲取了連續的真實正弦電流,從而產生了良好的PF校正(> 0.9)和低的> span class =“ caps”(<15%)。> span class =“ sew_wrapper”>TPS92411它還利用獨特的2n切換步長設計優勢,使設計人員可以控製分辨率。這意味著,如果采用四(4)個零件,則可以實現十六個步驟(例如:24 = 16個步驟)。對用戶而言,結果是更高的LED利用率和更好的AC線路跟蹤。它采用浮動架構,其中每個TPS92411獨立運行,從而無需在IC之間進行通信,同時還具有壓擺率受控的開關,以降低電磁幹擾(EMI)。
德州儀器(TI)TPS92410開關控製直接驅動線性控製器是TPS92411的補充。Picture它是高度集成的450V線性電流控製器,可與TPS92411浮動開關配合使用,以提供附加的控製和保護功能。能量轉換或EMI濾波不需要磁性部件。該TPS92410/ 11串聯可實現> 0.95 PF,良好的線路調整率和大於80%的效率。尋求增加可靠性的設計人員可以利用熱折返功能,該功能可以在溫度過高時自動降低LED電流。借助與傳統的或RF微控製器(MCU)一樣的模擬調光輸入即可輕鬆實現光強度控製,從而使與物聯網連接的智能照明變得輕而易舉。
為了獲得進一步的控製,功能和利益,設計人員可以考慮使用超低功耗MSP430F5172 16位混合信號微控製器或SimpleLink™ZigBee®CC2530片上係統(MCU),以基於MCU的燈具的形式添加其他智能控製(適用於802.15.4,ZigBee和RF4CE應用的SoC)解決方案。這些產品使設計工程師能夠利用許多有用的通信,控製和調光功能。
免責聲明:本文為轉載文章,轉載此文目的在於傳遞更多信息,版權歸原作者所有。本文所用視頻、圖片、文字如涉及作品版權問題,請電話或者郵箱聯係小編進行侵刪。
特別推薦
- 噪聲中提取真值!瑞盟科技推出MSA2240電流檢測芯片賦能多元高端測量場景
- 10MHz高頻運行!氮矽科技發布集成驅動GaN芯片,助力電源能效再攀新高
- 失真度僅0.002%!力芯微推出超低內阻、超低失真4PST模擬開關
- 一“芯”雙電!聖邦微電子發布雙輸出電源芯片,簡化AFE與音頻設計
- 一機適配萬端:金升陽推出1200W可編程電源,賦能高端裝備製造
技術文章更多>>
- 突破工藝邊界,奎芯科技LPDDR5X IP矽驗證通過,速率達9600Mbps
- 通過直接、準確、自動測量超低範圍的氯殘留來推動反滲透膜保護
- 從技術研發到規模量產:恩智浦第三代成像雷達平台,賦能下一代自動駕駛!
- 從機械執行到智能互動:移遠Q-Robotbox助力具身智能加速落地
- 品英Pickering將亮相2026航空電子國際論壇,展示航電與電池測試前沿方案
技術白皮書下載更多>>
- 車規與基於V2X的車輛協同主動避撞技術展望
- 數字隔離助力新能源汽車安全隔離的新挑戰
- 汽車模塊拋負載的解決方案
- 車用連接器的安全創新應用
- Melexis Actuators Business Unit
- Position / Current Sensors - Triaxis Hall
熱門搜索
按鈕開關
白色家電
保護器件
保險絲管
北鬥定位
北高智
貝能科技
背板連接器
背光器件
編碼器型號
便攜產品
便攜醫療
變容二極管
變壓器
檳城電子
並網
撥動開關
玻璃釉電容
剝線機
薄膜電容
薄膜電阻
薄膜開關
捕魚器
步進電機
測力傳感器
測試測量
測試設備
拆解
場效應管
超霸科技




