4個MOS管驅動的全橋電路原理
發布時間:2021-11-24 責任編輯:lina
【導讀】電路首先,單片機能夠輸出直流信號,但是它的驅動才能也是有限的,所以單片機普通做驅動信號,驅動大的功率管如MOS管,來產生大電流從而驅動電機,且占空比大小能夠經過驅動芯片控製加在電機上的均勻電壓到達轉速調理的目的。
01. H橋驅動原理
1.1 電機驅動
電路首先,單片機能夠輸出直流信號,但是它的驅動才能也是有限的,所以單片機普通做驅動信號,驅動大的功率管如MOS管,來產生大電流從而驅動電機,且占空比大小能夠經過驅動芯片控製加在電機上的均勻電壓到達轉速調理的目的。電機驅動主要采用N溝道MOSFET構建H橋驅動電路,H 橋是一個典型的直流電機控製電路,由於它的電路外形酷似字母 H,故得名曰“H 橋”。4個開關組成H的4條垂直腿,而電機就是H中的橫杠。要使電機運轉,必須使對角線上的一對開關導通,經過不同的電流方向來控製電機正反轉,其連通電路如圖所示。
1.2 H橋驅動原理
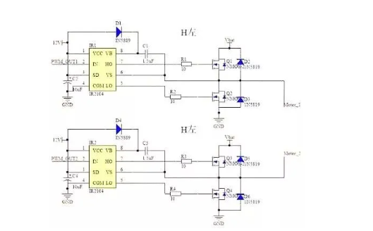
實踐驅動電路中通常要用硬件電路便當地控製開關,電機驅動板主要采用兩種驅動芯片,一種是全橋驅動HIP4082,一種是半橋驅動IR2104,半橋電路是兩個MOS管組成的振蕩,全橋電路是四個MOS管組成的振蕩。其中,IR2104型半橋驅動芯片能夠驅動高端和低端兩個N溝道MOSFET,能提供較大的柵極驅動電流,並具有硬件死區、硬件防同臂導通等功用。運用兩片IR2104型半橋驅動芯片能夠組成完好的直流電機H橋式驅動電路,而且IR2104價錢低廉,功用完善,輸出功率相對HIP4082較低,此計劃采用較多。
另外,由於驅動電路可能會產生較大的回灌電流,為避免對單片機產生影響,用隔離芯片隔離,隔離芯片選取有很多方式,如2801等(deng),這(zhe)些(xie)芯(xin)片(pian)常(chang)做(zuo)控(kong)製(zhi)總(zong)線(xian)驅(qu)動(dong)器(qi),作(zuo)用(yong)是(shi)進(jin)步(bu)驅(qu)動(dong)才(cai)能(neng),滿(man)足(zu)一(yi)定(ding)條(tiao)件(jian)後(hou),輸(shu)出(chu)與(yu)輸(shu)入(ru)相(xiang)同(tong),可(ke)停(ting)止(zhi)數(shu)據(ju)單(dan)向(xiang)傳(chuan)輸(shu),即(ji)單(dan)片(pian)機(ji)信(xin)號(hao)能(neng)夠(gou)到(dao)驅(qu)動(dong)芯(xin)片(pian),反(fan)過(guo)來(lai)不(bu)行(xing)。
02. MOS管H橋電路
圖1中所示為一個典型的直流電機控製電路。
電路得名於“H橋驅動電路”是由於它的外形酷似字母H。4個三極管組成H的4條垂直腿,而電機就是H中的橫杠(留意:圖1及隨後的兩個圖都隻是表示圖,而不是完好的電路圖,其中三極管的驅動電路沒有畫出來)。
如圖所示,H橋式電機驅動電路包括4個ge三san極ji管guan和he一yi個ge電dian機ji。要yao使shi電dian機ji運yun轉zhuan,必bi須xu導dao通tong對dui角jiao線xian上shang的de一yi對dui三san極ji管guan。依yi據ju不bu同tong三san極ji管guan對dui的de導dao通tong狀zhuang況kuang,電dian流liu可ke能neng會hui從cong左zuo至zhi右you或huo從cong右you至zhi左zuo流liu過guo電dian機ji,從cong而er控kong製zhi電dian機ji的de轉zhuan向xiang。
要使電機運轉,必須使對角線上的一對三極管導通。例如,如圖2所示,當Q1管和Q4管導通時,電流就從電源正極經Q1從左至右穿過電機,然後再經Q4回到電源負極。按圖中電流箭頭所示,該流向的電流將驅動電機順時針轉動。當三極管Q1和Q4導通時,電流將從左至右流過電機,從而驅動電機按特定方向轉動(電機四周的箭頭指示為順時針方向)。
圖3所示為另一對三極管Q2和Q3導通的狀況,電流將從右至左流過電機。當三極管Q2和Q3導通時,電流將從右至左流過電機,從而驅動電機沿另一方向轉動(電機四周的箭頭表示為逆時針方向)。
03. 使能控製和方向邏輯
驅動電機時,保證H橋上兩個同側的三極管不會同時導通十分重要。假如三極管Q1和Q2同tong時shi導dao通tong,那na麼me電dian流liu就jiu會hui從cong正zheng極ji穿chuan過guo兩liang個ge三san極ji管guan直zhi接jie回hui到dao負fu極ji。此ci時shi,電dian路lu中zhong除chu了le三san極ji管guan外wai沒mei有you其qi他ta任ren何he負fu載zai,因yin而er電dian路lu上shang的de電dian流liu就jiu可ke能neng到dao達daZD值(該電流僅受電源性能限製),以至燒壞三極管。基於上述緣由,在實踐驅動電路中通常要用硬件電路便當地控製三極管的開關。
改良電路在根本H橋電路的根底上增加了4個與門和2個非門。4個與門同一個“使能”導通訊號相接,這樣,用這一個信號就能控製整個電路的開關。而2個非門經過提供一種方向輸人,能夠保證任何時分在H橋的同側腿上都隻要一個三極管能導通。(與本節前麵的表示圖一樣,圖4所示也不是一個完好的電路圖,特別是圖中與門和三極管直接銜接是不能正常工作的)
采用以上辦法,電機的運轉就隻需求用三個信號控製:兩個方向信號和一個使能信號。假如DIR-L信號為0,DIR-R信號為1,並且使能信號是1,那麼三極管Q1和Q4導通,電流從左至右流經電機(如圖5所示);假如DIR-L信號變為1,而DIR-R信號變為0,那麼Q2和Q3將導通,電流則反向流過電機。
實踐運用的時分,用分立元件製造H橋是很費事的,好在如今市麵上有很多封裝好的H橋集成電路,接上電源、電機和控製信號就能夠運用了,在額定的電壓和電流內運用十分便當牢靠。
免責聲明:本文為轉載文章,轉載此文目的在於傳遞更多信息,版權歸原作者所有。本文所用視頻、圖片、文字如涉及作品版權問題,請電話或者郵箱聯係小編進行侵刪。
推薦閱讀:
- 噪聲中提取真值!瑞盟科技推出MSA2240電流檢測芯片賦能多元高端測量場景
- 10MHz高頻運行!氮矽科技發布集成驅動GaN芯片,助力電源能效再攀新高
- 失真度僅0.002%!力芯微推出超低內阻、超低失真4PST模擬開關
- 一“芯”雙電!聖邦微電子發布雙輸出電源芯片,簡化AFE與音頻設計
- 一機適配萬端:金升陽推出1200W可編程電源,賦能高端裝備製造
- 一秒檢測,成本降至萬分之一,光引科技把幾十萬的台式光譜儀“搬”到了手腕上
- AI服務器電源機櫃Power Rack HVDC MW級測試方案
- 突破工藝邊界,奎芯科技LPDDR5X IP矽驗證通過,速率達9600Mbps
- 通過直接、準確、自動測量超低範圍的氯殘留來推動反滲透膜保護
- 從技術研發到規模量產:恩智浦第三代成像雷達平台,賦能下一代自動駕駛!
- 車規與基於V2X的車輛協同主動避撞技術展望
- 數字隔離助力新能源汽車安全隔離的新挑戰
- 汽車模塊拋負載的解決方案
- 車用連接器的安全創新應用
- Melexis Actuators Business Unit
- Position / Current Sensors - Triaxis Hall




