安森美NCP1345用於離線 USB-PD 和 USB Type-C 電源轉換器的高度集成準諧振反激式方案
發布時間:2023-08-06 責任編輯:lina
【導讀】NCP1345 是一款高度集成的準諧振反激式控製器,適用於設計高性能離線 USB-PD 和 USB Type-C 電源轉換器。 包含的雙引腳 VCC 架構允許直接連接到輔助繞組,以簡化 VCC 管理,同時減少零件數量並提高性能。
NCP1345 是一款高度集成的準諧振反激式控製器,適用於設計高性能離線 USB-PD 和 USB Type-C 電源轉換器。 包含的雙引腳 VCC 架構允許直接連接到輔助繞組,以簡化 VCC 管理,同時減少零件數量並提高性能。
NCP1345 還具有一個精確的、基於初級側的輸出電流限製電路,以確保恒定的輸出電流限製。
EVB為 65 W、Type C接口PD3.0,通用交流輸入,常用於智能手機、PAD和支持PD3.0或PPS協議的NB適配器,其中從交流電源隔離是必需的,並且成本低,高效率和低待機功耗是必不可少的。
此電源特色是一個簡單的 QR 反激式,利用 onsemi 的 NCP1345 HF PWM 控製器的拓撲結構,NCP4307同步整流控製器,FDMS86180同步 MOSFET 和 NTTFS4C02 開關 MOSFET。
此設計結合onsemi的FUSB15101 PD3.0協議控製器提供PD3.0(5V/3A,9V/3A、12V/3A、15V/3A、20V/3.25A)和PPS功能。
該設計還提出了一個雙輔助電源,以供給PWM控製器, PWM控製器由低輸出電壓下的高壓輔助電壓和由高輸出時的低壓輔助電壓提供電壓。
►場景應用圖
onsemi-EVBUM2819
►展示板照片
onsemi-EVBUM2819
onsemi-EVBUM2819
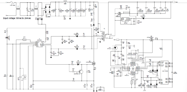
►方案方塊圖
onsemi-EVBUM2819
►核心技術優勢
1. 具有掉電檢測功能的集成高壓啟動電路;
2. 集成 X2 電容器放電能力;
3. 8 V 至 38 V 的寬 VCCL 範圍;
4. 用於連接高壓輔助繞組的 150 V VCCH 引腳;
5. 36.5 V VCC 過壓保護;
6. 基於初級側的恒定輸出電流限製;
7. 繞組短路異常過流故障保護檢測;
8. 內部過溫保護;
9. 穀底開關操作,帶穀底鎖定以實現無噪音;
10. 用於快速減少開關的快速頻率折返頻率;
11. 帶輸出電壓補償的跳躍模式;
12. 最小化空載功耗;
13. 用於降低 EMI 特征的頻率抖動;
14. 閉鎖或自動恢複過載保護;
15. 可調過功率保護;
16. 固定/可調最大頻率箝位;
17. 嚴重故障條件下的故障引腳,與 OTP 兼容的 NTC;
►方案規格
1. 通用交流輸入範圍 (90–264 Vac);
2. 非常低的待機(5 V 和 230 Vac)功耗,無插入電纜;
3. 非常低的紋波和噪聲;
4. 固有的 OVP、SCP 和 OCP 保護;
5. 在 230 V 和滿載時高達 190 kHz 的高工作頻率;
6. 高功率密度 (1.62 W/cm3);
7. 在拔下電纜時快速關閉 FET,並在再次插入電纜時 Vbus 降至 5 V 時打開 FET;
8. 帶穀底開關的準諧振電流模式控製;
9. 穀底鎖定避免了穀底跳躍操作時的可聞噪音;
10. 支持TYPE-C PD3.0 & PPS協議;
11. 自適應輸出 OVP 和 UVP;
12. 開回路保護;
13. PCBA 尺寸:46 毫米 x 46 毫米 x 19 毫米;
免責聲明:本文為轉載文章,轉載此文目的在於傳遞更多信息,版權歸原作者所有。本文所用視頻、圖片、文字如涉及作品版權問題,請聯係小編進行處理。
推薦閱讀:
從收音機到移動智能樂園,看車載信息娛樂係統如何點亮“第三空間”?
- 噪聲中提取真值!瑞盟科技推出MSA2240電流檢測芯片賦能多元高端測量場景
- 10MHz高頻運行!氮矽科技發布集成驅動GaN芯片,助力電源能效再攀新高
- 失真度僅0.002%!力芯微推出超低內阻、超低失真4PST模擬開關
- 一“芯”雙電!聖邦微電子發布雙輸出電源芯片,簡化AFE與音頻設計
- 一機適配萬端:金升陽推出1200W可編程電源,賦能高端裝備製造
- 從機械執行到智能互動:移遠Q-Robotbox助力具身智能加速落地
- 品英Pickering將亮相2026航空電子國際論壇,展示航電與電池測試前沿方案
- 模擬芯片設計師的噩夢:晶體管差1毫伏就廢了,溫度升1度特性全飄
- 3A大電流僅需3x1.6mm?意法半導體DCP3603重新定義電源設計
- 芯科科技Tech Talks與藍牙亞洲大會聯動,線上線下賦能物聯網創新
- 車規與基於V2X的車輛協同主動避撞技術展望
- 數字隔離助力新能源汽車安全隔離的新挑戰
- 汽車模塊拋負載的解決方案
- 車用連接器的安全創新應用
- Melexis Actuators Business Unit
- Position / Current Sensors - Triaxis Hall



