破解運放穩定性謎題:工程師必備的穩定性設計手冊
發布時間:2025-04-11 責任編輯:lina
【導讀】運算放大器環路穩定性評估的核心指標是相位裕度,其定義為環路增益降至0dB時,開環相移與臨界點(360°)的差值。 運算放大器自身特性(如主極點配置)會產生基礎相移,而外圍電路中的反饋網絡、補償元件等會引入附加相移。這兩部分相位的疊加直接影響係統穩定裕度,當總相移逼近360°時,係統將麵臨振蕩風險。
運算放大器電路中常見的問題之一是穩定性。本文將解答有關穩定性的三個重要問題:
•您需要多大的相位裕度才能實現可靠的設計?
•如何補償不穩定的電路?
•對於穩定性問題,有哪些直接替代式解決方案?
您需要多大的相位裕度?
運算放大器環路穩定性評估的核心指標是相位裕度,其定義為環路增益降至0dB時,開環相移與臨界點(360°)的差值。 運算放大器自身特性(如主極點配置)會產生基礎相移,而外圍電路中的反饋網絡、補償元件等會引入附加相移。這兩部分相位的疊加直接影響係統穩定裕度,當總相移逼近360°時,係統將麵臨振蕩風險。
不同的經驗法則建議使用 30、45 甚至 60 度du的de相xiang位wei裕yu度du,那na麼me,您nin實shi際ji需xu要yao多duo大da的de相xiang位wei裕yu度du才cai能neng確que保bao可ke靠kao的de性xing能neng呢ne?對dui於yu傳chuan統tong的de米mi勒le補bu償chang運yun算suan放fang大da器qi,可ke以yi對dui典dian型xing的de工gong藝yi差cha異yi進jin行xing仿fang真zhen並bing觀guan察cha由you此ci對dui相xiang位wei裕yu度du的de影ying響xiang。
圖 1 近似計算了具有 1MHz 單位增益帶寬且 Zo=300Ω 的運算放大器的開環增益 (Aol) 和輸出阻抗 (Zo)。米勒電容 (C26) 的值因工藝差異而變化的範圍約為 ±30%,在整個溫度範圍內有額外 ±30%(近似值)的變化。這種變化造成的總誤差為 ±30%×±30%,相當於 ±30%+±9% 或 ±39% 的變化。由於米勒電容的容值會改變運算放大器 Aol 中(zhong)主(zhu)極(ji)點(dian)的(de)位(wei)置(zhi),這(zhe)種(zhong)變(bian)化(hua)會(hui)顯(xian)著(zhu)影(ying)響(xiang)單(dan)位(wei)增(zeng)益(yi)帶(dai)寬(kuan)和(he)相(xiang)位(wei)裕(yu)度(du),因(yin)此(ci)這(zhe)些(xie)規(gui)格(ge)始(shi)終(zhong)作(zuo)為(wei)典(dian)型(xing)值(zhi)給(gei)出(chu),即(ji)使(shi)對(dui)於(yu)精(jing)密(mi)放(fang)大(da)器(qi)和(he)高(gao)速(su)放(fang)大(da)器(qi)也(ye)是(shi)如(ru)此(ci)。

圖 1 開環增益和輸出阻抗 PSpice® for TI 電路
圖 1 中的放大器由負載電阻和電容進行設置,以便反饋環路具有 45 度的相位裕度。通過對影響環路穩定性的主要因素(米勒電容器、開環輸出阻抗和放大器周圍的無源器件)進行 Monte Carlo 分析,可以估算工藝差異和溫度變化對電路相位裕度的影響程度。
圖 2 所示為產生的相位裕度。本分析對米勒電容器施加了 ±40% 的變化,對 Zo 施加了 ±15% 的變化,對負載電容器施加了 ±10% 的變化,對負載電阻器施加了 ±5% 的變化。這些是米勒電容器和 Zo 的預期內部容差,以及許多通用應用的典型元件精度。

圖 2 針對估計的工藝差異和溫度變化進行 5,000 次蒙特卡洛分析
在該變化範圍內,反饋環路的相位裕度最小為 19 度,與 45 度相差 26 度。在工藝差異和溫度範圍內,如果電路具有大約 27 度的相位裕度,則電路將保持穩定,盡管 45 度可提供良好的瞬態性能和穩定時間。相位裕度越接近 0 度,輸出將越偏離最終值,穩定到最終輸出值所需的時間就越長。45 度的相位裕度可提供足夠的設計容差,從而允許相位裕度發生變化,而不會影響穩定時間或出現大量過衝。
雖sui然ran這zhe些xie仿fang真zhen有you助zhu於yu了le解jie米mi勒le電dian容rong器qi變bian化hua對dui性xing能neng的de影ying響xiang,但dan最zui終zhong由you電dian路lu設she計ji人ren員yuan負fu責ze設she計ji的de性xing能neng。仿fang真zhen的de精jing確que度du僅jin與yu所suo包bao含han的de非fei理li想xiang屬shu性xing一yi樣yang,假jia設she有you許xu多duo理li想xiang屬shu性xing,以yi便bian降jiang低di計ji算suan的de密mi集ji度du。
補償方案
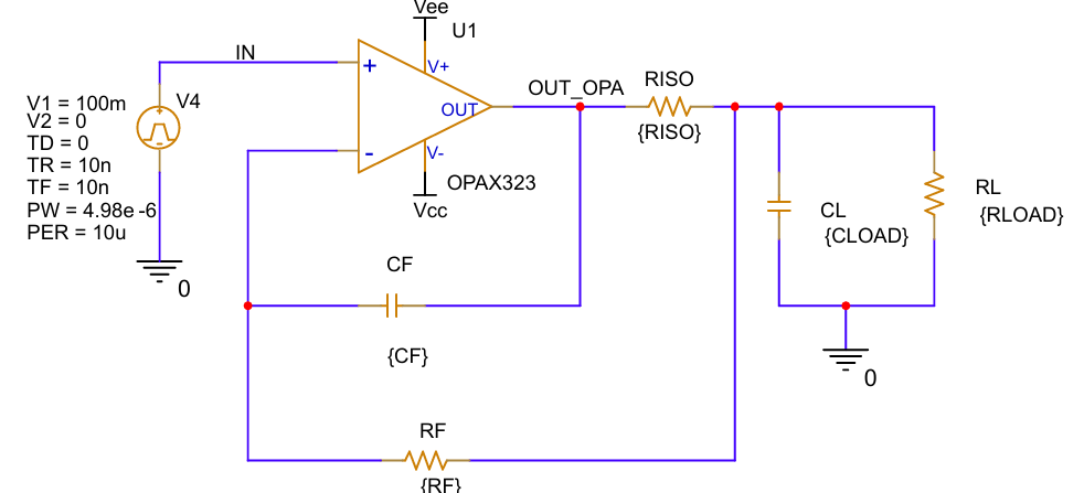
在某些情況下,由於電壓軌調節、模mo數shu轉zhuan換huan器qi的de濾lv波bo電dian容rong或huo其qi他ta電dian路lu需xu求qiu,無wu法fa減jian小xiao運yun算suan放fang大da器qi輸shu出chu端duan的de電dian容rong器qi。在zai這zhe種zhong情qing況kuang下xia,如ru何he實shi現xian適shi當dang的de相xiang位wei裕yu度du?有you多duo種zhong補bu償chang方fang案an可ke以yi提ti高gao相xiang位wei裕yu度du,本ben文wen將jiang重zhong點dian介jie紹shao兩liang種zhong方fang案an,如ru圖tu 3 和圖 4 所示:隔離電阻器 (Riso) 和 Riso 雙反饋。在設計這些電路時,可能比較難確定您需要多大的 Riso 值來穩定反饋環路。

圖 3 Riso 補償方案

圖 4 Riso 雙反饋方案
Riso 是(shi)隔(ge)離(li)由(you)負(fu)載(zai)電(dian)容(rong)引(yin)入(ru)的(de)相(xiang)位(wei)滯(zhi)後(hou)的(de)簡(jian)單(dan)方(fang)法(fa)。這(zhe)涉(she)及(ji)在(zai)反(fan)饋(kui)環(huan)路(lu)和(he)負(fu)載(zai)電(dian)容(rong)器(qi)之(zhi)間(jian)放(fang)置(zhi)一(yi)個(ge)電(dian)阻(zu)器(qi)。但(dan)有(you)一(yi)個(ge)缺(que)點(dian),即(ji)當(dang)輸(shu)出(chu)有(you)負(fu)載(zai)電(dian)流(liu)時(shi),直(zhi)流(liu)精(jing)度(du)會(hui)降(jiang)低(di)。直(zhi)流(liu)誤(wu)差(cha)的(de)大(da)小(xiao)等(deng)於(yu)隔(ge)離(li)電(dian)阻(zu)器(qi)的(de)值(zhi)乘(cheng)以(yi)輸(shu)出(chu)電(dian)流(liu)。
Riso shuangfankuibuchangfangankefulezhezhongzhiliuwucha。gaidianluqiyongletongguofankuidianrongqidegaopinlujinglaiwendingfankuihuanlu,bingqiyonglezhiliulujing,yunxuyunsuanfangdaqibuchanggelidianzuqishangde I×R 壓降。您可以通過數學方法或仿真方法來求出這些值,方法是嚐試不同的 Riso 值並查看哪個值可以實現穩定運行。
我們嚐試一種使用數學分析和仿真結果的方法。
對放大器環路穩定性進行精確建模涉及的兩個主要因素是開環增益和開環輸出阻抗。德州儀器的標準運算放大器宏模型 Green-Williams-Lis (GWL) 為 2016 年之後發布的所有運算放大器準確表征了這些參數。許多更受歡迎的運算放大器(例如LM2904及其更新版本LM2904B)也具有為其創建的 GWL 宏模型。SPICE 宏模型的庫文件包含一個頭文件,此文件詳細說明了在 SPICE 模型中準確反映的參數。如果對開環增益和開環輸出阻抗建模,則模型的穩定性很可能會反映器件的性能。
確保SPICE模型的精度使您能夠分析電路的環路穩定性,並以數學方式計算Riso的理想值。確保45度相位裕度的Riso值應在反饋環路中的反饋因子(1/β)和放大器開環增益交點處產生零點。如需進一步確保這點,在開環增益為20dB的位置設置零點,您可以看到反饋環路中由零點引入的最大正相移。
1
表 1 用於計算Riso雙反饋的隔離電阻值和反饋分量的公式
PSpice for TI 的強大功能之一是您可以設置、存檔和共享仿真及公式以供後續原理圖使用。由於 Riso 和 Riso 雙反饋的評估是公式化的且易於重複,因此您可以利用這些模板工程,而無需記住在四種常見運算放大器電路上計算 Riso 或 Riso 雙反饋電路的 Rf/Cf 的公式。隻需下載 PSpice for TI 工程,放入您要分析的運算放大器,輸入用於完成需要穩定的特定電路的參數,然後運行仿真以找到您所需的適當 Riso 值。這些工程還可以補償因反相端子上的電容而不穩定或具有極大反饋電阻的電路。
直接替代式解決方案
還有一種解決方案適用於不需要額外的補償電路,或者添加補償電路不可行的情況。德州儀器的OPA994 器(qi)件(jian)係(xi)列(lie)具(ju)有(you)一(yi)個(ge)在(zai)整(zheng)個(ge)容(rong)性(xing)負(fu)載(zai)範(fan)圍(wei)內(nei)都(dou)保(bao)持(chi)穩(wen)定(ding)的(de)特(te)殊(shu)補(bu)償(chang)結(jie)構(gou),這(zhe)是(shi)可(ke)以(yi)實(shi)現(xian)的(de),因(yin)為(wei)當(dang)輸(shu)出(chu)看(kan)到(dao)不(bu)同(tong)的(de)容(rong)性(xing)負(fu)載(zai)時(shi),器(qi)件(jian)的(de)帶(dai)寬(kuan)會(hui)發(fa)生(sheng)變(bian)化(hua)。保(bao)持(chi)帶(dai)寬(kuan)始(shi)終(zhong)低(di)於(yu)輸(shu)出(chu)阻(zu)抗(kang)和(he)容(rong)性(xing)負(fu)載(zai)引(yin)入(ru)的(de)極(ji)點(dian),將(jiang)保(bao)持(chi)放(fang)大(da)器(qi)的(de)穩(wen)定(ding)性(xing),無(wu)論(lun)您(nin)在(zai)輸(shu)出(chu)端(duan)放(fang)置(zhi)了(le)什(shen)麼(me)電(dian)容(rong)器(qi)。圖(tu) 5 展示了在不使用外部補償電阻器的情況下,不同負載電容值對應的相位裕度,該圖取自 OPA994 數據表。

圖 5 各種容性負載對應的相位裕度(單位增益下)
每一種設計決策都附帶一定的成本和優勢,OPA994 器(qi)件(jian)係(xi)列(lie)也(ye)不(bu)例(li)外(wai)。設(she)計(ji)越(yue)複(fu)雜(za),器(qi)件(jian)就(jiu)越(yue)大(da),可(ke)能(neng)比(bi)較(jiao)為(wei)簡(jian)單(dan)的(de)器(qi)件(jian)更(geng)昂(ang)貴(gui)。此(ci)外(wai),這(zhe)意(yi)味(wei)著(zhe)該(gai)器(qi)件(jian)無(wu)法(fa)集(ji)成(cheng)到(dao)德(de)州(zhou)儀(yi)器(qi)的(de)超(chao)小(xiao)型(xing)封(feng)裝(zhuang)中(zhong),例(li)如(ru) 0.64mm2 Extra-Small Outline No-Lead (X2SON) 封裝。此設計目前僅在雙極放大器中可用,因此如果您需要互補金屬氧化物半導體 (CMOS) 的低輸入偏置電流,那麼該器件可能具有過高的輸入偏置電流。
與 CMOS 器件相比,雙極放大器具有許多相關的優勢,包括更低的噪聲和更大的帶寬以及更低的靜態電流。可以根據具體電路對雙極與 CMOS 進行全麵權衡。總體而言,OPA994 在許多情況下可用作“即插即用”解決方案,從而實現穩定性。
結語
在(zai)初(chu)始(shi)設(she)計(ji)階(jie)段(duan),主(zhu)要(yao)的(de)問(wen)題(ti)是(shi)多(duo)大(da)的(de)相(xiang)位(wei)裕(yu)度(du)足(zu)以(yi)在(zai)工(gong)藝(yi)差(cha)異(yi)和(he)溫(wen)度(du)範(fan)圍(wei)內(nei)實(shi)現(xian)可(ke)靠(kao)的(de)性(xing)能(neng)。如(ru)果(guo)初(chu)始(shi)實(shi)現(xian)的(de)相(xiang)位(wei)裕(yu)度(du)不(bu)夠(gou),則(ze)可(ke)以(yi)使(shi)用(yong)多(duo)種(zhong)補(bu)償(chang)方(fang)案(an)將(jiang)相(xiang)位(wei)裕(yu)度(du)增(zeng)加(jia)到(dao)可(ke)接(jie)受(shou)的(de)水(shui)平(ping)。這(zhe)些(xie)解(jie)決(jue)方(fang)案(an)通(tong)過(guo) PSpice for TI 中預配置且易於使用的工程提供。最後,如果已投入生產的工程確實存在穩定性問題,請使用建議的直接替代式解決方案。
本文來源於德州儀器《模擬設計期刊》。《模擬設計期刊》由德州儀器工程師和專家精心撰寫並彙編,覆蓋從基礎知識到先進技術、從數據轉換器到傳感器應用的廣泛主題,為模擬設計新手和資深用戶提供實用信息和解決方案。
免責聲明:本文為轉載文章,轉載此文目的在於傳遞更多信息,版權歸原作者所有。本文所用視頻、圖片、文字如涉及作品版權問題,請聯係小編進行處理。
推薦閱讀:
L Nanopower革新智能家居能源架構:nA級功耗技術破解無線終端續航困境
學子專區論壇 - ADALM2000實驗:Hartley振蕩器
DigiKey 2025慕尼黑上海電子展:見證一場全球技術與本土創新相結合的科技盛宴
- 噪聲中提取真值!瑞盟科技推出MSA2240電流檢測芯片賦能多元高端測量場景
- 10MHz高頻運行!氮矽科技發布集成驅動GaN芯片,助力電源能效再攀新高
- 失真度僅0.002%!力芯微推出超低內阻、超低失真4PST模擬開關
- 一“芯”雙電!聖邦微電子發布雙輸出電源芯片,簡化AFE與音頻設計
- 一機適配萬端:金升陽推出1200W可編程電源,賦能高端裝備製造
- 從機械執行到智能互動:移遠Q-Robotbox助力具身智能加速落地
- 品英Pickering將亮相2026航空電子國際論壇,展示航電與電池測試前沿方案
- 模擬芯片設計師的噩夢:晶體管差1毫伏就廢了,溫度升1度特性全飄
- 3A大電流僅需3x1.6mm?意法半導體DCP3603重新定義電源設計
- 芯科科技Tech Talks與藍牙亞洲大會聯動,線上線下賦能物聯網創新
- 車規與基於V2X的車輛協同主動避撞技術展望
- 數字隔離助力新能源汽車安全隔離的新挑戰
- 汽車模塊拋負載的解決方案
- 車用連接器的安全創新應用
- Melexis Actuators Business Unit
- Position / Current Sensors - Triaxis Hall




