超越傳統繼電器:深入探討固態繼電器(SSR)的技術優勢與應用實踐
發布時間:2025-11-04 責任編輯:lina
【導讀】固態繼電器(Solid State Relay,簡稱 SSR )是一種全部由固態電子元件(如半導體器件、電阻、電容等)組成的無觸點開關器件。它利用電子元器件的電、磁和光特性實現輸入與輸出之間的電氣隔離,並通過功率半導體器件(如晶閘管、MOSFET等)的開關特性,來無觸點、無火花地接通和斷開被控電路。簡而言之,SSR是一個用“電信號”控製“大功率負載”的無聲開關。
固態繼電器(Solid State Relay,簡稱 SSR )是一種全部由固態電子元件(如半導體器件、電阻、電容等)組成的無觸點開關器件。它利用電子元器件的電、磁和光特性實現輸入與輸出之間的電氣隔離,並通過功率半導體器件(如晶閘管、MOSFET等)的開關特性,來無觸點、無火花地接通和斷開被控電路。簡而言之,SSR是一個用“電信號”控製“大功率負載”的無聲開關。
工作原理:四步剖析
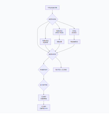
SSR的工作原理可以清晰地分解為四個步驟,下圖展示了信號的完整流通過程:
1. 信號輸入:來自控製係統的微弱直流或交流信號(如3-32V DC)接入SSR的入端。該信號用於驅動SSR內部的光電耦合器或變壓器。
2. 電氣隔離與耦合:這是SSR的關鍵環節。光電耦合是最常見的方式,它通過內部的紅外LED發光,光敏元件感光,從而實現輸入和輸出之間完全的電氣隔離,防止高壓幹擾損壞低壓控製電路。另一種方式是變壓器耦合。
3. 輸出開關:耦合後的信號觸發輸出端的功率半導體開關。對於交流負載,通常使用雙向可控矽或兩個反並聯的單向可控矽;對於直流負載,則使用功率晶體管或MOSFET。
4. 負載控製:輸出開關器件直接接通或斷開主回路電源,從而控製負載(如電機、加熱管)的工作狀態。
值得一提的是,交流SSR有過零型和隨機型(瞬時型) 之分。過零型SSR在檢測到交流電壓過零(或附近)時才導通,能有效抑製浪湧電流和射頻幹擾;而隨機型則在接收到信號瞬間立即導通,適用於需要快速相位控製的場合。
核心特性與優勢
與傳統的電磁繼電器(EMR)相比,SSR的優勢和不足都源於其“全固態”和“無觸點”的設計。
SSR的核心優勢:
SSR的主要不足:
應用領域
SSR憑借其獨特優勢,在以下領域大放異彩:
選型與適配指南
正確選型和安裝是確保SSR穩定工作的關鍵。以下是一個簡明的選型適配檢查流程:
1. 確認負載特性:
這是選型的第一步,也是最重要的一步。
阻性負載(如加熱管):電流較穩定,選型最簡便。
感性負載(如電機、電磁閥):關斷時會產生極高的反向電動勢,必須選擇具備更高瞬態電壓承受能力(dv/dt) 的繼電器,並搭配RC吸收回路或壓敏電阻(MOV) 進行保護。
容性負載(如開關電源):上電瞬間會產生極大的浪湧電流,需要選擇能承受此衝擊的SSR。
2. 計算電流與降額:
選擇SSR的額定電流時,必須考慮浪湧電流和散熱條件。應遵循降額原則,即選取的SSR額定電流應大於負載的穩態電流,並為可能的浪湧留出餘量。例如,控製單相電機時,推薦降額至額定電流的12%-24%使用。在環境溫度較高(如>40℃)時,還需進一步降額。
3. 散熱設計:
4. 設計保護電路:
為保護SSR免受過流和過壓衝擊,必須在回路中增加保護器件。
國內外主流品牌對比
下表對市場上主流的固態繼電器品牌進行了對比,可供選型參考。
結語
固態繼電器作為連接弱電控製與強電負載的關鍵橋梁,以其長壽命、高可靠、快響應等核心優勢,已成為現代工業自動化、能源管理和智能控製係統中不可或缺的元件。工程師在選型時,必須深刻理解其工作原理,綜合考慮負載特性、散熱條件和保護電路,才能充分發揮SSR的性能,構建出穩定而高效的控製係統。
推薦閱讀:
11.25深圳見!半導體“最強大腦”齊聚,解密AI與物理世界交互
SiC功率模塊的“未病先防”:精確高溫檢測如何實現車載逆變器主動熱管理
第106屆電子展開幕,600+企業齊聚上海秀硬科技,打造全球未來產業新高地
直麵SSD掉電風險!帝奧微DIO60843集成3Ω快速放電守護數據安全
- 噪聲中提取真值!瑞盟科技推出MSA2240電流檢測芯片賦能多元高端測量場景
- 10MHz高頻運行!氮矽科技發布集成驅動GaN芯片,助力電源能效再攀新高
- 失真度僅0.002%!力芯微推出超低內阻、超低失真4PST模擬開關
- 一“芯”雙電!聖邦微電子發布雙輸出電源芯片,簡化AFE與音頻設計
- 一機適配萬端:金升陽推出1200W可編程電源,賦能高端裝備製造
- 邊緣AI的發展為更智能、更可持續的技術鋪平道路
- 每台智能體PC,都是AI時代的新入口
- IAR作為Qt Group獨立BU攜兩項重磅汽車電子應用開發方案首秀北京車展
- 構建具有網絡彈性的嵌入式係統:來自行業領袖的洞見
- 數字化的線性穩壓器
- 車規與基於V2X的車輛協同主動避撞技術展望
- 數字隔離助力新能源汽車安全隔離的新挑戰
- 汽車模塊拋負載的解決方案
- 車用連接器的安全創新應用
- Melexis Actuators Business Unit
- Position / Current Sensors - Triaxis Hall




