LED資深網友結合案例分享EMI整改方法
發布時間:2014-02-25 責任編輯:cicy
LED資深行家背景介紹
本人做LED也有些年頭了,比較慶幸,剛畢業出來實習,第一家就是做LED的,然後從此就沒離開過這個行業,從LED成品到LED電源。現在證明我那時並沒有選錯,雖說LED現在競爭激烈,沒多少利潤,但是做LED的工程很吃香,現在想和大家分享下這幾年的經驗,從電源研發到EMI整改認證到做成品燈。說是分享,大家可以發表不同的意見,畢竟比起做了十幾、二十年的工程來說,隻是班門弄斧。先說下EMI整改吧,畢竟對剛接觸整改的年輕工程師來說,最頭痛的就是輻射整改。


此圖顯示已經明顯超標了,接下來給大家慢慢介紹整改過程和整改方法。
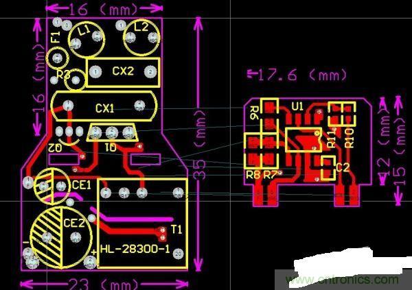
上PCB,對於EMI來說,走線就是靈魂。由於板子要內置,有尺寸要求,並且還要有可控矽調光功能,由於節省了很多EMI元件,導致明顯超標。


右邊的電源,由兩片板組合,8W調光。
第二頁:EMI整改方法分享
[page]
網友總結的整改方法
1、應對垂直30M-50M超標的絕招之一:MOS管S極串入磁珠,可以有效減少30M位置。
MOS管DS加入吸收,能有效減少輻射。加入47PF/1KV電容(實際47PF-100PF都行,在能過輻射的條件下,盡量小,因為這個吸收電容有損耗,會使MOS管發熱嚴重,並降低效率,不太建議用100PF,想效果明顯的,最好用RC吸收)
經過兩個步驟的處理之後,輻射圖如下:


有人問到為什麼磁珠加在S極,不是D極?磁珠串在D級有效減小50-80M輻射,對30M輻(fu)射(she)效(xiao)果(guo)不(bu)大(da),卡(ka)在(zai)灌(guan)膠(jiao)輻(fu)射(she)增(zeng)加(jia)的(de)同(tong)誌(zhi)們(men),我(wo)去(qu)測(ce)試(shi)的(de)時(shi)候(hou)常(chang)常(chang)和(he)遇(yu)到(dao)的(de)工(gong)程(cheng)聊(liao)這(zhe)個(ge)話(hua)題(ti),輻(fu)射(she)餘(yu)量(liang)越(yue)大(da)當(dang)然(ran)越(yue)好(hao),工(gong)程(cheng)們(men)也(ye)安(an)心(xin),但(dan)對(dui)於(yu)我(wo)這(zhe)款(kuan)不(bu)用(yong)灌(guan)膠(jiao)的(de)電(dian)源(yuan)來(lai)說(shuo),3DB足以,因為要麵對的不僅是EMI,還有成本,空間壓力,並不能加入太多EMI元件,會考慮到灌膠,餘量不止6DB整改。
2.解決EMI和效率之間的平衡問題關鍵絕招是:鋁殼子接地,對於大功率,在板子多個地方和地之間加入Y電容。
最終整改的輻射圖


輻射的關鍵在於,適當的頻率(50-60K),良好的走線。
- 噪聲中提取真值!瑞盟科技推出MSA2240電流檢測芯片賦能多元高端測量場景
- 10MHz高頻運行!氮矽科技發布集成驅動GaN芯片,助力電源能效再攀新高
- 失真度僅0.002%!力芯微推出超低內阻、超低失真4PST模擬開關
- 一“芯”雙電!聖邦微電子發布雙輸出電源芯片,簡化AFE與音頻設計
- 一機適配萬端:金升陽推出1200W可編程電源,賦能高端裝備製造
- 突破工藝邊界,奎芯科技LPDDR5X IP矽驗證通過,速率達9600Mbps
- 通過直接、準確、自動測量超低範圍的氯殘留來推動反滲透膜保護
- 從技術研發到規模量產:恩智浦第三代成像雷達平台,賦能下一代自動駕駛!
- 從機械執行到智能互動:移遠Q-Robotbox助力具身智能加速落地
- 品英Pickering將亮相2026航空電子國際論壇,展示航電與電池測試前沿方案
- 車規與基於V2X的車輛協同主動避撞技術展望
- 數字隔離助力新能源汽車安全隔離的新挑戰
- 汽車模塊拋負載的解決方案
- 車用連接器的安全創新應用
- Melexis Actuators Business Unit
- Position / Current Sensors - Triaxis Hall



