幹貨分享|MTK芯片的耳機靜電該如何解決
發布時間:2016-02-18 責任編輯:kevinhu
【導讀】目前MTK芯(xin)片(pian)工(gong)程(cheng)師(shi)遇(yu)到(dao)最(zui)大(da)的(de)問(wen)題(ti)是(shi),帶(dai)通(tong)話(hua)的(de)耳(er)機(ji)端(duan)口(kou)的(de)靜(jing)電(dian)防(fang)護(hu)問(wen)題(ti)。本(ben)文(wen)從(cong)耳(er)機(ji)端(duan)口(kou)的(de)靜(jing)電(dian)防(fang)護(hu)角(jiao)度(du)為(wei)大(da)家(jia)做(zuo)詳(xiang)盡(jin)介(jie)紹(shao),希(xi)望(wang)對(dui)廣(guang)大(da)工(gong)程(cheng)師(shi)有(you)借(jie)鑒(jian)作(zuo)用(yong)。
一、現象:在對耳機端口進行放電測試時,產品容易出現不可恢複的死機。
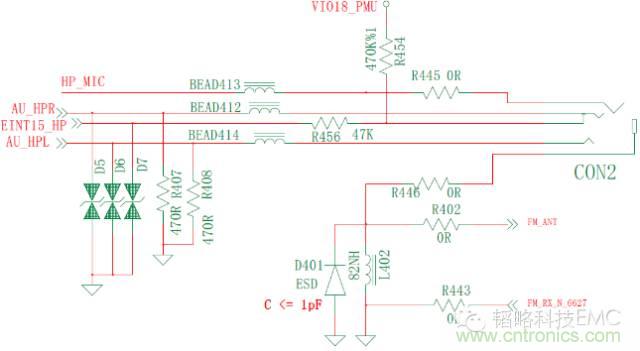
1、電路如下:

二、問題排查 通過逐一斷開排除,確定靜電是通過HP_MIC腳把IC擊穿,造成產品不開機。
三、問題分析:
1、分析原理圖可知HP_MIC腳通過1K電阻連接到電源管理IC;
2、耳機采用的是蘋果標準接口,蘋果耳機接口圖如下,從圖中可以看出HP_MIC在耳機母座最外麵一個腳,金屬彈片正好裸露在外麵,極易受靜電影響。
3、HP_MIC管腳沒有使用靜電抑製器件保護後端電路。


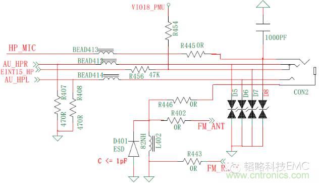
四、解決辦法
1、在靠近耳機母座HP_MIC腳上對地增加靜電抑製器和1000PF電容,靜電抑製器使用工作電壓5V,鉗位電壓低於10V的種類。各種材料靜電抑製器鉗位電壓對比如下,因此選用TVS才能滿足。
(1)壓敏電阻:一般在10V以上;
(2)高分子靜電抑製器:一般在20V以上;
(3)TVS管:一般在8-15V。
2、如果結構允許改成諾基亞的耳機接口,讓HP_MIC不裸露到外麵,具體如下:

3、靜電抑製器要靠近端口放置,經過靜電保護器件後再做其他電氣連接。 4、靜電抑製器接地端要有大麵積的地,才能對靜電起到很好的泄放作用。五、重新設計後原理圖如下:

特別推薦
- 噪聲中提取真值!瑞盟科技推出MSA2240電流檢測芯片賦能多元高端測量場景
- 10MHz高頻運行!氮矽科技發布集成驅動GaN芯片,助力電源能效再攀新高
- 失真度僅0.002%!力芯微推出超低內阻、超低失真4PST模擬開關
- 一“芯”雙電!聖邦微電子發布雙輸出電源芯片,簡化AFE與音頻設計
- 一機適配萬端:金升陽推出1200W可編程電源,賦能高端裝備製造
技術文章更多>>
- 突破工藝邊界,奎芯科技LPDDR5X IP矽驗證通過,速率達9600Mbps
- 通過直接、準確、自動測量超低範圍的氯殘留來推動反滲透膜保護
- 從技術研發到規模量產:恩智浦第三代成像雷達平台,賦能下一代自動駕駛!
- 從機械執行到智能互動:移遠Q-Robotbox助力具身智能加速落地
- 品英Pickering將亮相2026航空電子國際論壇,展示航電與電池測試前沿方案
技術白皮書下載更多>>
- 車規與基於V2X的車輛協同主動避撞技術展望
- 數字隔離助力新能源汽車安全隔離的新挑戰
- 汽車模塊拋負載的解決方案
- 車用連接器的安全創新應用
- Melexis Actuators Business Unit
- Position / Current Sensors - Triaxis Hall
熱門搜索
按鈕開關
白色家電
保護器件
保險絲管
北鬥定位
北高智
貝能科技
背板連接器
背光器件
編碼器型號
便攜產品
便攜醫療
變容二極管
變壓器
檳城電子
並網
撥動開關
玻璃釉電容
剝線機
薄膜電容
薄膜電阻
薄膜開關
捕魚器
步進電機
測力傳感器
測試測量
測試設備
拆解
場效應管
超霸科技


