開關電源EMI整改實際案例!
發布時間:2018-08-10 責任編輯:wenwei
【導讀】這是一款輸入寬電壓120-277V 60HZ,輸出48V,273mA的電源,采用Buck拓撲結構。 在最初的設計中,預留電感L1、L2,CBB電容C1、C2作為傳導測試元件,預留磁珠FB1、陶瓷貼片電容C9、貼片電阻R14、R15作為輻射測試元件。

注:在最初的設計中,預留電感L1、L2,CBB電容C1、C2作為傳導測試元件,預留磁珠FB1、陶瓷貼片電容C9、貼片電阻R14、R15作為輻射測試元件;
傳導測試:
1、短接L2,L1=4.7mH,C1=0.1uf,C2=0.1uf,120V電壓輸入,L線傳導圖像:

277V電壓輸入,L線傳導圖像:

結果:輸入277V,將近150K的頻率讀點後餘量少於3db
整改辦法:將C2加大到0.22uf,再次測試圖像如下:

結果:手動讀點,餘量7.19db,驗證N線後,無壓力通過。
輻射測試:
1、在不加磁珠FB1、不加環路電容、變壓器不包銅皮的情況下,輻射數據嚴重超標;
2、整改方案:將如下整改位置加強,即:增加磁珠FB1(100M 60ohm),環路電容C9=1nf。
結果:水平測試,餘量逼近限度線;垂直測試,31MHZ、41MHZ、53MHZ處輻射數據超標5-10db;
3、整改方案:基於第二步,將變壓器使用銅皮進行外部線圈包裹,同時將C9增加至2.2nf;
結果:情況無改善;
4、整改方案:基於第三步,在MOS管Q2的D、S極並接60pf電容;
結果:情況無改善;
圖像如下:

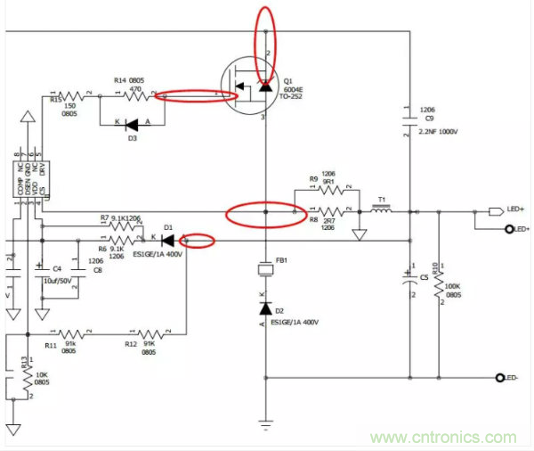
5、整改方案:重點關注高頻開關點(如下紅色圈處),調整Layout布線設計:

原有布線方案中,留意高頻開關部分(打“X”的黑線),發現高頻走線過長,環路麵積太大:

重新布局、Layout後:

結果:
在變壓器不加銅皮、環路電容C9=2.2nf、磁珠FB1(100MHZ 60ohm)的設計參數:120V 水平、垂直測試圖像

277V 60HZ 水平、垂直測試圖像:

驗證傳導數據:
120V 60HZ L、N線:

277V 60HZ L、N線:

結果:測試通過!
推薦閱讀:
特別推薦
- 噪聲中提取真值!瑞盟科技推出MSA2240電流檢測芯片賦能多元高端測量場景
- 10MHz高頻運行!氮矽科技發布集成驅動GaN芯片,助力電源能效再攀新高
- 失真度僅0.002%!力芯微推出超低內阻、超低失真4PST模擬開關
- 一“芯”雙電!聖邦微電子發布雙輸出電源芯片,簡化AFE與音頻設計
- 一機適配萬端:金升陽推出1200W可編程電源,賦能高端裝備製造
技術文章更多>>
- 一秒檢測,成本降至萬分之一,光引科技把幾十萬的台式光譜儀“搬”到了手腕上
- AI服務器電源機櫃Power Rack HVDC MW級測試方案
- 突破工藝邊界,奎芯科技LPDDR5X IP矽驗證通過,速率達9600Mbps
- 通過直接、準確、自動測量超低範圍的氯殘留來推動反滲透膜保護
- 從技術研發到規模量產:恩智浦第三代成像雷達平台,賦能下一代自動駕駛!
技術白皮書下載更多>>
- 車規與基於V2X的車輛協同主動避撞技術展望
- 數字隔離助力新能源汽車安全隔離的新挑戰
- 汽車模塊拋負載的解決方案
- 車用連接器的安全創新應用
- Melexis Actuators Business Unit
- Position / Current Sensors - Triaxis Hall
熱門搜索




