節省燃料的汽車啟動/ 停止電子係統設計
發布時間:2012-05-16 來源:淩力爾特公司
中心議題:
- 節省燃料的汽車啟動/ 停止電子係統設計
- 典型的LTC3859A 啟動/ 停止應用電路原理圖
許多汽車製造商設計了一種節省汽車燃料的巧妙方法,就是運用了被稱為“啟動/停止”係統的新概念。該係統在汽車處於停頓狀態或空檔位置時將自動關閉引擎,並在駕駛者再次踩壓離合器踏板時立即重新起動引擎。 淩力爾特公司的三路輸出DC/DC 控製器LTC3859A,該器件將一個同步升壓型控製器和兩個同步降壓型控製器集成在單個封裝之中,從而避免那些需要4V 以上工作電壓的電子係統在引擎重新起動的過程中發生複位。
自動啟動/tingzhigongnengkezaiqichemeiciwanquantingwenshiguanbiyinqing,bingzidongzhongxinfadongyinqing,yineryouzhuyujianshaoranliaoxiaohaojiweiqipaifang。yuweizhuangbeicileixitongdeqichexiangbi,zaichengshijiaotonghuanjingzhongqihaoyouliangdejieshengfudukegaoda8%。還有一個額外的好處就是能夠降低其二氧化碳排放量。
啟動/ 停止係統的原理
如果引擎不運轉,就不會消耗燃料。當不需要引擎工作時,自動啟動/ 停ting止zhi係xi統tong功gong能neng將jiang自zi動dong關guan閉bi引yin擎qing。在zai交jiao通tong擁yong堵du或huo者zhe甚shen至zhi在zai走zou走zou停ting停ting的de交jiao通tong狀zhuang況kuang下xia,隻zhi需xu將jiang汽qi車che置zhi於yu空kong檔dang位wei置zhi並bing把ba腳jiao從cong離li合he器qi上shang移yi開kai就jiu將jiang啟qi動dong此ci項xiang功gong能neng。信xin息xi顯xian示shi器qi上shang的de一yi條tiao“啟動/ 停止”消息將表示“引擎已被關閉”。如欲重新發動引擎,則踩下離合器、掛檔,汽車將馬上快速恢複工作狀態,即刻就能繼續行駛。
自動啟動/ 停ting止zhi功gong能neng並bing不bu會hui影ying響xiang駕jia駛shi的de舒shu適shi性xing和he安an全quan性xing。比bi如ru,在zai引yin擎qing達da到dao某mou個ge理li想xiang的de運yun行xing溫wen度du之zhi前qian,該gai功gong能neng不bu會hui被bei啟qi動dong。這zhe一yi原yuan則ze同tong樣yang適shi用yong於yu以yi下xia情qing形xing:空調尚未將車廂調節至期望的溫度、電池尚未充足電或駕駛者轉動了方向盤。
自動啟動/ 停ting止zhi功gong能neng由you一yi個ge監jian視shi來lai自zi所suo有you相xiang關guan傳chuan感gan器qi之zhi數shu據ju的de中zhong央yang控kong製zhi單dan元yuan負fu責ze協xie調tiao,包bao括kuo起qi動dong電dian機ji和he交jiao流liu發fa電dian機ji。出chu於yu舒shu適shi性xing或huo安an全quan性xing的de需xu要yao,該gai控kong製zhi單dan元yuan還hai可ke自zi動dong重zhong新xin發fa動dong引yin擎qing。例li如ru:倘若車輛開始行駛、電(dian)池(chi)電(dian)荷(he)量(liang)降(jiang)至(zhi)過(guo)低(di)的(de)水(shui)平(ping)或(huo)擋(dang)風(feng)玻(bo)璃(li)上(shang)形(xing)成(cheng)了(le)冷(leng)凝(ning)水(shui)。此(ci)外(wai),大(da)多(duo)數(shu)係(xi)統(tong)還(hai)能(neng)夠(gou)區(qu)別(bie)出(chu)短(duan)暫(zan)停(ting)頓(dun)與(yu)旅(lv)程(cheng)終(zhong)止(zhi)之(zhi)間(jian)的(de)差(cha)別(bie)。如(ru)果(guo)駕(jia)駛(shi)者(zhe)的(de)座(zuo)椅(yi)安(an)全(quan)帶(dai)鬆(song)開(kai)、或者車門或後備箱敞開,則該係統不會重新發動引擎。假如有必要的話,撳壓一個按鈕就可以完全撤消自動啟動/ 停止功能。
然而,當引擎重新發動且某個信息娛樂係統處於開啟狀態或存在任何其他需要5V 以上電壓的電子設備時,12V 電池有可能5V 以下,從而導致此類係統複位。有些信息娛樂係統采用一個5V 和8.5V 的工作輸入電壓,而此電壓是由一個依靠汽車電池工作的降壓型轉換器饋送的。如果在引擎重新起動期間輸入電壓降至5V 以下,則這些係統將在DC/DC 轉換器僅能對輸入電壓進行降壓操作的時候複位。顯然,如果在觀看視頻或聆聽CD 的過程中,每次汽車重新起動時這些視聽係統就自動複位,將是用戶無法接受的。
一款新型解決方案
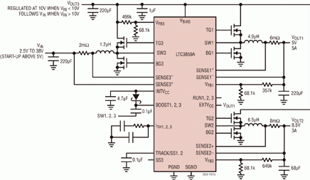
幸運的是, 淩力爾特公司推出了一款三路輸出DC/DC 控製器LTC3859A,gaiqijianjiangyigetongbushengyaxingkongzhiqihelianggetongbujiangyaxingkongzhiqijichengzaidangefengzhuangzhizhong。tongbushengyaxingzhuanhuanqishuchuxiangjiangyaxingzhuanhuanqikuidianyibaochiyigezugougaodedianya,congerbimiannaxiexuyao4V 以yi上shang工gong作zuo電dian壓ya的de電dian子zi係xi統tong在zai引yin擎qing重zhong新xin起qi動dong的de過guo程cheng中zhong發fa生sheng複fu位wei。此ci外wai,當dang從cong汽qi車che電dian池chi至zhi升sheng壓ya型xing轉zhuan換huan器qi的de輸shu入ru電dian壓ya高gao於yu其qi編bian程cheng輸shu出chu電dian壓ya時shi,它ta將jiang在zai100% 的占空比條件下運行,並簡單地將輸入電壓直接傳送至降壓型轉換器,從而最大限度地降低了功率損失。圖1 示出了LTC3859A 的原理圖,當電池電壓降至10V 以下時,由同步升壓型轉換器向同步降壓型轉換器提供10V 電壓。除了為兩個降壓型轉換器供電之外 ( 本例為5V/5A 和8.5V/3A),升壓型轉換器還可被用作“第三輸出”,能夠提供一個額外的2A 輸出。

圖1:典型的LTC3859A 啟動/ 停止應用電路原理圖
[page]
該器件的其他特點包括用於IC電源和柵極驅動的內置LDO、可編程軟起動、電源良好信號和外部VCC控製。VREF 準確度在-40℃至85℃的工作溫度範圍內為±1%,LTC3859A采用38 引腳SSOP 封裝或38 引腳5mmx7mm QFN 封裝。
延長電池的工作時間
對於任何在係統其餘部分關斷的情況下需要一根“始終保持接通”的電源總線的電池供電型係統而言,節省電池能量都是必須的。這種狀態通常被稱為“睡眠”、“待機”或“空閑”模(mo)式(shi),隻(zhi)要(yao)求(qiu)係(xi)統(tong)具(ju)有(you)非(fei)常(chang)低(di)的(de)靜(jing)態(tai)電(dian)流(liu)。在(zai)有(you)可(ke)能(neng)包(bao)括(kuo)諸(zhu)多(duo)電(dian)氣(qi)電(dian)路(lu)的(de)汽(qi)車(che)應(ying)用(yong)中(zhong),為(wei)節(jie)省(sheng)電(dian)池(chi)能(neng)量(liang)而(er)要(yao)求(qiu)實(shi)現(xian)低(di)靜(jing)態(tai)電(dian)流(liu)顯(xian)得(de)特(te)別(bie)重(zhong)要(yao)。在(zai)待(dai)機(ji)模(mo)式(shi)中(zhong),此(ci)類(lei)係(xi)統(tong)的(de)總(zong)電(dian)流(liu)消(xiao)耗(hao)必(bi)需(xu)盡(jin)可(ke)能(neng)低(di);而且,隨著汽車的運行越來越多地依賴電子係統,汽車製造商所麵臨的節省電池能量的壓力在持續地增加。
在睡眠模式中 ( 升壓型轉換器和兩個降壓型轉換器中的一個處於接通狀態),LTC3859A 僅吸收區區75μA的電流。當所有三個通道均接通並處於睡眠模式時,LTC3859A 的吸收電流隻有100μA,從而顯著地延長了空閑模式中電池的工作時間。這是通過將器件配置為進入高效率的突發模式(Burst Mode®) 操作狀態來實現的,在此操作模式中,LTC3859A 向輸出電容器輸送簡短的電流脈衝,隨後是一個睡眠周期,此時僅由輸出電容器將輸出功率傳遞至負載。圖2 示出了說明其工作原理的概念性時序圖。

圖2:LTC3859A 的突發模式操作電壓線圖。
突(tu)發(fa)模(mo)式(shi)輸(shu)出(chu)紋(wen)波(bo)與(yu)負(fu)載(zai)無(wu)關(guan),唯(wei)一(yi)將(jiang)會(hui)變(bian)化(hua)的(de)是(shi)睡(shui)眠(mian)間(jian)隔(ge)的(de)長(chang)度(du)。在(zai)睡(shui)眠(mian)模(mo)式(shi)中(zhong),大(da)部(bu)分(fen)內(nei)部(bu)電(dian)路(lu)都(dou)被(bei)關(guan)斷(duan),隻(zhi)有(you)用(yong)於(yu)實(shi)現(xian)快(kuai)速(su)響(xiang)應(ying)的(de)關(guan)鍵(jian)電(dian)路(lu)除(chu)外(wai),從(cong)而(er)進(jin)一(yi)步(bu)減(jian)小(xiao)了(le)其(qi)靜(jing)態(tai)電(dian)流(liu)。當(dang)輸(shu)出(chu)電(dian)壓(ya)的(de)降(jiang)幅(fu)足(zu)夠(gou)大(da)時(shi),睡(shui)眠(mian)信(xin)號(hao)電(dian)平(ping)走(zou)低(di),控(kong)製(zhi)器(qi)通(tong)過(guo)接(jie)通(tong)頂(ding)端(duan)的(de)外(wai)部(bu)MOSFET 恢(hui)複(fu)標(biao)準(zhun)的(de)突(tu)發(fa)模(mo)式(shi)操(cao)作(zuo)。另(ling)一(yi)方(fang)麵(mian),也(ye)存(cun)在(zai)這(zhe)樣(yang)的(de)情(qing)況(kuang),用(yong)戶(hu)希(xi)望(wang)器(qi)件(jian)在(zai)輕(qing)負(fu)載(zai)電(dian)流(liu)條(tiao)件(jian)下(xia)工(gong)作(zuo)於(yu)強(qiang)製(zhi)連(lian)續(xu)模(mo)式(shi)或(huo)恒(heng)定(ding)頻(pin)率(lv)脈(mai)衝(chong)跳(tiao)躍(yue)模(mo)式(shi)。這(zhe)兩(liang)種(zhong)模(mo)式(shi)的(de)配(pei)置(zhi)均(jun)很(hen)容(rong)易(yi),它(ta)們(men)的(de)靜(jing)態(tai)電(dian)流(liu)較(jiao)高(gao)而(er)峰(feng)至(zhi)峰(feng)輸(shu)出(chu)紋(wen)波(bo)則(ze)較(jiao)低(di)。
負載突降/ 效率/ 解決方案尺寸“負載突降”這一術語指的是起動電機被關閉之後所發生的感應衝擊。對於一個汽車用12V 鉛酸電池係統來說,此浪湧電壓一般被箝位於36V( 最大值)。該浪湧要求控製器、MOSFET 及關聯的組件能在箝位電壓下工作。這些較高電壓器件 ( 例如:40VMOSFET) 會導致效率下降,必須謹慎地將這種不良影響降至最低。當采用圖1 中的電路時,每個電壓軌的效率高於92% ( 如圖3 所示)。為清楚起見,分別示出了每個降壓和升壓部分的效率。此外,圖4 還示出了這款電路的布局和尺寸,其中最高的部件達4.8mm。

圖3:LTC3859A 效率與負載電流的關係曲線 ( 針對不同的轉換器部分)。

圖4:LTC3859A 演示電路板的尺寸和布局 (a) 頂麵 (b) 底麵
啟動和關斷LTC3859A 的三個通道可采用RUN1、RUN2 和RUN3 引腳單獨關斷。把這些引腳中的任一個拉至1.2V 以下都將關斷用於對應通道的主控製環路。而把所有三個引腳全部拉至0.7V以下將停用所有的控製器和大多數的內部電路,包括內置的LDO。在這種狀態下,LTC3859A 僅吸收8μA 的靜態電流。
軟起動或跟蹤
[page]
軟起動或跟蹤
兩個降壓型控製器的TRACK/SS1和TRACK/SS2 引腳可用於調節軟起動接通時間或在啟動期間對兩個或更多的電源進行“重合”或“比例式”跟蹤。這些關聯曲線示於圖5,並同時在主電源與從電源的TRACK/SS 引腳之間布設了一個電阻分壓器。

圖5:LTC3859A 輸出電壓跟蹤:(a) 重合跟蹤 (b) 比例式跟蹤。
保護功能
LTC3859A 可配置成利用DCR( 電感器電阻) 或一個檢測電阻器來檢測輸出電流。至於選擇兩種電流檢測方案當中的哪一種,在很大程度上取決於成本、功耗和準確度的綜合權衡。DCR 日益受到歡迎,原因是其可省去昂貴的電流檢測電阻器且效率較高,尤其是在大電流應用中。LTC3859A 擁有用於降壓通道的電流折返功能,以在輸出短路至地時幫助限製負載電流。
內置比較器負責監視降壓輸出電壓,並在輸出大於其標稱輸出電壓的10% 時指示出現了過壓情況。當檢測到這種狀況時,頂端MOSFET 關斷而底端MOSFET 接通,直到過壓狀態被清除為止。隻要過壓狀態持續存在,底端MOSFET 就將連續保持接通。如果輸出電壓回歸至一個安全的電平,則自動恢複正常操作。
在較高的溫度條件下,或者內部功耗導致芯片內部產生過量的自發熱時,過熱停機電路將關斷LTC3859A。當結溫超過大約170℃時,過熱保護電路將停用內置的偏置LDO,從而導致偏置電源降至0V 並以一種有序的方式有效地關斷整個LTC3859A。一旦結溫回落至155℃左右,LDO 將重新接通。
結論
可節省燃料的汽車啟動/ 停止係統在今後的幾年裏將繼續發展。對於車載信息娛樂及導航係統的供電,以及需要高達甚至超過5V 電壓以實現正確運作的磁盤驅動器的供電,必須謹慎從事。此類係統在輸入電壓因引擎重新發動而降至穩壓範圍之外時會發生複位。LTC3859A 提供了一款解決方案,它可利用其內置的同步升壓型控製器將電池電壓提升一個安全的工作電平。LTC3859A jiangyigetongbushengyaxingkongzhiqiyulianggetongbujiangyaxingkongzhiqizhenghezaiyiqi,feichangshiheyugeizhongduodeqichedianzishebeigongdian,kezaiyinqingzhongxinfadongshibaochizhenduisuoyoushuchudianyadewenyazuoyong。
特別推薦
- 噪聲中提取真值!瑞盟科技推出MSA2240電流檢測芯片賦能多元高端測量場景
- 10MHz高頻運行!氮矽科技發布集成驅動GaN芯片,助力電源能效再攀新高
- 失真度僅0.002%!力芯微推出超低內阻、超低失真4PST模擬開關
- 一“芯”雙電!聖邦微電子發布雙輸出電源芯片,簡化AFE與音頻設計
- 一機適配萬端:金升陽推出1200W可編程電源,賦能高端裝備製造
技術文章更多>>
- 從機械執行到智能互動:移遠Q-Robotbox助力具身智能加速落地
- 品英Pickering將亮相2026航空電子國際論壇,展示航電與電池測試前沿方案
- 模擬芯片設計師的噩夢:晶體管差1毫伏就廢了,溫度升1度特性全飄
- 3A大電流僅需3x1.6mm?意法半導體DCP3603重新定義電源設計
- 芯科科技Tech Talks與藍牙亞洲大會聯動,線上線下賦能物聯網創新
技術白皮書下載更多>>
- 車規與基於V2X的車輛協同主動避撞技術展望
- 數字隔離助力新能源汽車安全隔離的新挑戰
- 汽車模塊拋負載的解決方案
- 車用連接器的安全創新應用
- Melexis Actuators Business Unit
- Position / Current Sensors - Triaxis Hall
熱門搜索





