技術前沿:危險品處理機器人的控製電路設計詳解
發布時間:2014-12-14 責任編輯:echolady
【導讀】危險品處理機器人是用於危險彈藥夾持、拔出、搬(ban)運(yun)和(he)放(fang)置(zhi)作(zuo)業(ye),並(bing)可(ke)攜(xie)帶(dai)和(he)放(fang)置(zhi)的(de)裝(zhuang)置(zhi)。本(ben)文(wen)從(cong)機(ji)械(xie)手(shou)的(de)結(jie)構(gou)形(xing)式(shi)出(chu)發(fa),詳(xiang)細(xi)介(jie)紹(shao)了(le)危(wei)險(xian)品(pin)處(chu)理(li)機(ji)器(qi)人(ren)的(de)作(zuo)用(yong),著(zhe)重(zhong)強(qiang)調(tiao)了(le)控(kong)製(zhi)係(xi)統(tong)和(he)硬(ying)件(jian)設(she)計(ji)的(de)實(shi)現(xian)。經(jing)過(guo)測(ce)量(liang)得(de)出(chu)機(ji)械(xie)手(shou)的(de)和(he)項(xiang)技(ji)術(shu)指(zhi)標(biao)。
該項目的完成將解決長期困擾我軍的事故炮彈、戰(zhan)爭(zheng)遺(yi)留(liu)彈(dan)等(deng)危(wei)險(xian)彈(dan)藥(yao)安(an)全(quan)處(chu)理(li)問(wen)題(ti)。機(ji)械(xie)手(shou)是(shi)危(wei)險(xian)品(pin)處(chu)理(li)機(ji)器(qi)人(ren)操(cao)作(zuo)過(guo)程(cheng)中(zhong)直(zhi)接(jie)與(yu)彈(dan)藥(yao)接(jie)觸(chu)的(de)重(zhong)要(yao)部(bu)件(jian),主(zhu)要(yao)用(yong)於(yu)執(zhi)行(xing)對(dui)危(wei)險(xian)彈(dan)藥(yao)的(de)夾(jia)持(chi)、拆除、搬運和放置作業, 機械手工作的穩定性直接決定著彈藥處理的成功率,因此機械手的設計至關重要。
機械手的三塊控製器的控製芯片都為2407DSP,雖然三塊控製器實現的功能不同,但在硬件電路設計時按照DSP管腳的功能,設計外圍電路如下:
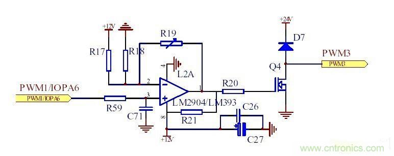
PWM 管腳:
DSP 的每個事件管理器都有與比較單元相關的PWM 電路,能夠產生六路帶可編程死區和輸出極性的PWM 輸出,但是都是成對輸出的,對於本控製器需要的獨立的輸出,每個事件管理器隻有3 路,一個DSP 有兩個事件管理器,可以獨立的輸出6 路PWM 波。液壓控製器需要6 路PWM 波驅動電業比例閥,而伺服電機控製器需要4 路0-5V dejiasuqixinhaotiaojiedianjizhuansu,zaishejidianlushijiangzheliangzhongdianlushejizaiyiqi,bingzhichengyinshuadianluban,hanbanshianmeibandegongnenghanjiejike,yeyakongzhiqixuyaoshuchuPWM 波形,芯片用LM393 做比較器,此時電阻R19 和電容C71 不焊即可,但要有R21上拉電阻,R17 和R18 將2 腳電壓分在1.7V 左右比較合適。伺服控製器需要輸出0-5V 電壓芯片用LM2904 做運放用,焊電阻R19 和電容C17不用MOS 管、R21 和外接電源,也不用焊R17,直接將DSP 輸出0-3.3V 電壓放大到0-5V 輸出。PWM/電壓輸出電路圖見圖1:

圖1 PWM/電壓輸出電路
IO 口:DSP 的數字I/O 口模塊具有控製專用I/O 和複用引腳的功能,可以輸出輸入高低電平信號,根據其功能將其設計成開關量輸出,輸入,並用其控製繼電器,作為控的開關。開關量輸入隻要用電阻分壓即可,開關量輸出使用光耦隔離,本設計用的光耦PC817,比較適合DSP 使用。當DSP 輸出高電平時繼電器吸合,CNETA1 和CNETA2 兩腳導通繼電器電路圖見圖2:

圖2 繼電器電路圖
QEP 電路:DSP 的每個時間管理器都有一個正交編碼器脈衝(QEP)電路。當QEP電路被使能時可以對CAP1/QEP1 和CAP2/QEP2(對於EVA 模塊)引(yin)腳(jiao)上(shang)的(de)正(zheng)交(jiao)編(bian)碼(ma)輸(shu)入(ru)脈(mai)衝(chong)進(jin)行(xing)解(jie)碼(ma)和(he)計(ji)數(shu)。正(zheng)交(jiao)編(bian)碼(ma)脈(mai)衝(chong)電(dian)路(lu)可(ke)用(yong)於(yu)連(lian)接(jie)光(guang)電(dian)編(bian)碼(ma)器(qi)以(yi)獲(huo)得(de)旋(xuan)轉(zhuan)機(ji)械(xie)的(de)位(wei)置(zhi)和(he)速(su)率(lv)。伺(si)服(fu)電(dian)機(ji)控(kong)製(zhi)器(qi)需(xu)要(yao)使(shi)用(yong)QEP 電路,由於一個伺服電機控製器需要控製4 台伺服電機,所以碼盤信號使用74153 芯片選擇輸入,同時碼盤的每路信號都有正負兩根線通過運放放大後再到74153 選擇後輸入DSP,碼盤選擇電路見圖3:

圖3 碼盤選擇電路
其中W/R/IOPC0 為使能信號,XINT1/IOPA2 和XINT2/ADCSOC/IOPDO 構成選擇信號,74153 通過選擇信號的選擇碼選擇一對信號從7 腳和9 腳輸出給DSP。其他硬件電路設計包括電源、串口、CAN 總線和DSP 外圍接線等都是典型的設計。相關閱讀:
家庭監護機器人有突破!語音識別係統“箭在弦上”
水中機器人的崛起:仿生機器魚的係統設計
焊接不用人了!移動焊接機器人電路設計
特別推薦
- 噪聲中提取真值!瑞盟科技推出MSA2240電流檢測芯片賦能多元高端測量場景
- 10MHz高頻運行!氮矽科技發布集成驅動GaN芯片,助力電源能效再攀新高
- 失真度僅0.002%!力芯微推出超低內阻、超低失真4PST模擬開關
- 一“芯”雙電!聖邦微電子發布雙輸出電源芯片,簡化AFE與音頻設計
- 一機適配萬端:金升陽推出1200W可編程電源,賦能高端裝備製造
技術文章更多>>
- 一秒檢測,成本降至萬分之一,光引科技把幾十萬的台式光譜儀“搬”到了手腕上
- AI服務器電源機櫃Power Rack HVDC MW級測試方案
- 突破工藝邊界,奎芯科技LPDDR5X IP矽驗證通過,速率達9600Mbps
- 通過直接、準確、自動測量超低範圍的氯殘留來推動反滲透膜保護
- 從技術研發到規模量產:恩智浦第三代成像雷達平台,賦能下一代自動駕駛!
技術白皮書下載更多>>
- 車規與基於V2X的車輛協同主動避撞技術展望
- 數字隔離助力新能源汽車安全隔離的新挑戰
- 汽車模塊拋負載的解決方案
- 車用連接器的安全創新應用
- Melexis Actuators Business Unit
- Position / Current Sensors - Triaxis Hall
熱門搜索




