行家看過來:語音身份識別播放係統電路的實現
發布時間:2014-12-28 責任編輯:echolady
【導讀】傳統的電台基本采用全透明的傳輸方式,頻段相同的情況下即可接收同頻段的語音信號。本文要講解的是一種基於C8051F單片機,以DTMF編碼的方式識別電台身份的係統。
該(gai)係(xi)統(tong)使(shi)用(yong)簡(jian)單(dan),在(zai)不(bu)改(gai)變(bian)電(dian)台(tai)原(yuan)有(you)特(te)性(xing)的(de)基(ji)礎(chu)上(shang),隻(zhi)需(xu)和(he)電(dian)台(tai)的(de)擴(kuo)展(zhan)口(kou)連(lian)接(jie),便(bian)可(ke)實(shi)現(xian)對(dui)電(dian)台(tai)身(shen)份(fen)的(de)識(shi)別(bie)。即(ji)使(shi)對(dui)方(fang)破(po)解(jie)了(le)語(yu)音(yin)信(xin)號(hao),還(hai)可(ke)通(tong)過(guo)地(di)址(zhi)編(bian)碼(ma)來(lai)分(fen)辨(bian)電(dian)台(tai)的(de)身(shen)份(fen)。該(gai)係(xi)統(tong)在(zai)保(bao)密(mi)性(xing)要(yao)求(qiu)高(gao)的(de)場(chang)所(suo)有(you)一(yi)定(ding)應(ying)用(yong)前(qian)景(jing)。
DTMF編/解碼
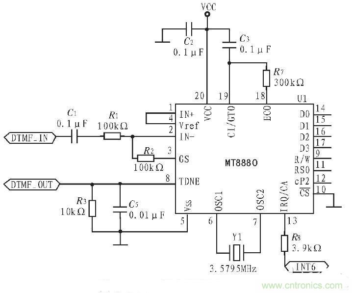
DTMF編/解碼器選用MT8880。MT8880C是一個帶有呼叫處理濾波器的單片 DTMF信號收發器。該器件采用低功耗、高穩定性的 ISO-CMOS技術,內置1個帶有可變增益的內部放大器的高性能接收器,1個帶有脈衝計數器的發射器,以及1個可訪問MT8880內部寄存器的標準微處理器接口。其內部寄存器包括1個狀態寄存器、2個數據寄存器和2個控製寄存器,其電路如圖1所示。

圖1
當終端作為發射機時,DTMF編/解碼部分把終端的地址碼經一定算法加密後,調製成DTMF信號,再送入電台,便於網內其他電台識別。當終端作為接收機時,DTMF編/解碼部分把所接收的DTMF信號解調成數字碼,再經解密算法得到地址碼。考慮到該係統阻抗與電台音頻I/O接口阻抗可能不匹配,應在兩者間加入一個音頻變壓器。

圖2
相關閱讀:
家庭監護機器人有突破!語音識別係統“箭在弦上”
專家親授:基於DSP原理的漢子語音識別係統的實現
技術達人:ARM的非特定人語音識別係統的設計
特別推薦
- 噪聲中提取真值!瑞盟科技推出MSA2240電流檢測芯片賦能多元高端測量場景
- 10MHz高頻運行!氮矽科技發布集成驅動GaN芯片,助力電源能效再攀新高
- 失真度僅0.002%!力芯微推出超低內阻、超低失真4PST模擬開關
- 一“芯”雙電!聖邦微電子發布雙輸出電源芯片,簡化AFE與音頻設計
- 一機適配萬端:金升陽推出1200W可編程電源,賦能高端裝備製造
技術文章更多>>
- 一秒檢測,成本降至萬分之一,光引科技把幾十萬的台式光譜儀“搬”到了手腕上
- AI服務器電源機櫃Power Rack HVDC MW級測試方案
- 突破工藝邊界,奎芯科技LPDDR5X IP矽驗證通過,速率達9600Mbps
- 通過直接、準確、自動測量超低範圍的氯殘留來推動反滲透膜保護
- 從技術研發到規模量產:恩智浦第三代成像雷達平台,賦能下一代自動駕駛!
技術白皮書下載更多>>
- 車規與基於V2X的車輛協同主動避撞技術展望
- 數字隔離助力新能源汽車安全隔離的新挑戰
- 汽車模塊拋負載的解決方案
- 車用連接器的安全創新應用
- Melexis Actuators Business Unit
- Position / Current Sensors - Triaxis Hall
熱門搜索
按鈕開關
白色家電
保護器件
保險絲管
北鬥定位
北高智
貝能科技
背板連接器
背光器件
編碼器型號
便攜產品
便攜醫療
變容二極管
變壓器
檳城電子
並網
撥動開關
玻璃釉電容
剝線機
薄膜電容
薄膜電阻
薄膜開關
捕魚器
步進電機
測力傳感器
測試測量
測試設備
拆解
場效應管
超霸科技


