利用PWM和PAM測量交流功耗的三種方法
發布時間:2015-09-07 責任編輯:echolady
【導讀】在運放和模擬開關中,要想實現脈衝寬度或者脈衝幅度調製,就需要利用PWM和PAM來測量電路的交流功耗,本文所設計的電路主要有三種設計方法,而且經過修改後可以用於不同的應用中。
通過采樣電壓與電流的乘積並進行平均處理可以完成60Hz電路的平均功耗測量(相當於VRMS×IRMS×cos(φ))。這裏要用四象限乘法,因為瞬時電壓和電流可能具有相反的極性。它有很多種實現方法,包括模數(A/D)轉換+數字信號處理,或者使用相對昂貴的模擬乘法器芯片+模擬或數字處理。本設計實例介紹了第三種方法。這種方法使用便宜的運放和模擬開關實現脈衝寬度/脈衝幅度調製器(PWM/PAM)並將它用作四象限乘法器。這種電路經過修改可以用於許多不同的應用。
PWM/PAM乘法器的基本概念是,一個(非重疊)脈(mai)衝(chong)波(bo)形(xing)在(zai)單(dan)個(ge)周(zhou)期(qi)內(nei)的(de)平(ping)均(jun)值(zhi)等(deng)於(yu)脈(mai)衝(chong)麵(mian)積(ji)除(chu)以(yi)脈(mai)衝(chong)重(zhong)複(fu)周(zhou)期(qi)。由(you)於(yu)每(mei)個(ge)矩(ju)形(xing)脈(mai)衝(chong)幅(fu)度(du)正(zheng)比(bi)於(yu)電(dian)壓(ya)值(zhi),寬(kuan)度(du)正(zheng)比(bi)於(yu)電(dian)流(liu),矩(ju)形(xing)麵(mian)積(ji)正(zheng)比(bi)於(yu)電(dian)壓(ya)與(yu)電(dian)流(liu)的(de)乘(cheng)積(ji)。如(ru)果(guo)脈(mai)衝(chong)重(zhong)複(fu)速(su)率(lv)遠(yuan)高(gao)於(yu)被(bei)測(ce)頻(pin)率(lv),那(na)麼(me)就(jiu)可(ke)以(yi)假(jia)設(she)在(zai)脈(mai)衝(chong)波(bo)形(xing)的(de)一(yi)個(ge)周(zhou)期(qi)內(nei)電(dian)壓(ya)和(he)電(dian)流(liu)不(bu)會(hui)有(you)明(ming)顯(xian)的(de)變(bian)化(hua)。PWM/PAM輸出連到一個低通濾波器,用於濾除脈衝頻率及其諧波,並恢複出想要的平均值。
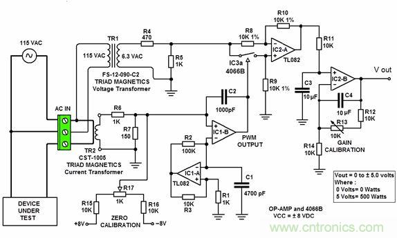
電路共使用了兩個變壓器:一個是降壓變壓器TR1,用於產生低電平的電壓信號;另一個是電流變壓器TR2,用於產生低電平的電流信號,並具有完全的電流隔離。

圖1:使用脈衝調製技術測量交流功耗。
運放IC1-A用作比較器,產生頻率約為6kHz且相當線性的三角波(圖2)。為了取得低於滿刻度1%的誤差,這種過采樣是必須的(100乘以60Hz信號頻率,或50乘以理論上的奈奎斯特頻率)。三角波的峰峰幅度必須滿足兩個條件才能獲得可接受的線性響應。首先,它必須大於或等於T2產生的交流電流最大峰峰值電壓,這樣才能實現100%的PWM占空比。其次,它必須至少比±VCC低10%。

圖2:IC1-B(-)輸入。
運放IC1-B被配置為產生零基線的雙極方波(圖3),其占空比取決於T2產生的電流信號的瞬時值。電容C2用於獲得陡峭的輸出電壓轉換。運放的壓擺率必須大於等於10V/μs,以便產生最優的方波PWM信號。當T2產生的瞬時電流信號值為0時,IC1-B將輸出占空比為50%的信號。隨著電流信號從0增加到滿刻度,占空比隨之從50%增加到100%。當電流信號從0降低到負的滿刻度時,占空比將從50%減小到0%。

圖3:IC1-B輸出。
運放IC2-A、開關IC3-A和相關的電阻實現了一個四象限乘法器,實現形式相當於增益為+1(開關閉合)或-1(開關斷開)的放大器。開關由IC1-B的PWM輸出進行控製。當IC1-B的輸出為正時,開關閉合;當IC1-B的輸出為負時,開關斷開。從IC2-A產生的輸出(圖4)是IC1-BPWM輸出的複製(占空比正比於電流),除了幅度正比於電壓外。

圖4:IC2-A輸出。
IC2-B是電路的最後一級,是一個低通濾波器,用於移除6kHz的PWM頻率及其諧波以及60Hz調製信號。它的輸出正比於PWM信號的平均值,因此就是平均的60Hz功耗值。
相關閱讀:
提高測試效率,線性直流電源如何助力?
好奇不!看看專家是怎麼降低測試中噪聲的?
教你有效測試LED燈的啟動、上升和頻閃效應
特別推薦
- 噪聲中提取真值!瑞盟科技推出MSA2240電流檢測芯片賦能多元高端測量場景
- 10MHz高頻運行!氮矽科技發布集成驅動GaN芯片,助力電源能效再攀新高
- 失真度僅0.002%!力芯微推出超低內阻、超低失真4PST模擬開關
- 一“芯”雙電!聖邦微電子發布雙輸出電源芯片,簡化AFE與音頻設計
- 一機適配萬端:金升陽推出1200W可編程電源,賦能高端裝備製造
技術文章更多>>
- 築基AI4S:摩爾線程全功能GPU加速中國生命科學自主生態
- 一秒檢測,成本降至萬分之一,光引科技把幾十萬的台式光譜儀“搬”到了手腕上
- AI服務器電源機櫃Power Rack HVDC MW級測試方案
- 突破工藝邊界,奎芯科技LPDDR5X IP矽驗證通過,速率達9600Mbps
- 通過直接、準確、自動測量超低範圍的氯殘留來推動反滲透膜保護
技術白皮書下載更多>>
- 車規與基於V2X的車輛協同主動避撞技術展望
- 數字隔離助力新能源汽車安全隔離的新挑戰
- 汽車模塊拋負載的解決方案
- 車用連接器的安全創新應用
- Melexis Actuators Business Unit
- Position / Current Sensors - Triaxis Hall
熱門搜索
微波功率管
微波開關
微波連接器
微波器件
微波三極管
微波振蕩器
微電機
微調電容
微動開關
微蜂窩
位置傳感器
溫度保險絲
溫度傳感器
溫控開關
溫控可控矽
聞泰
穩壓電源
穩壓二極管
穩壓管
無焊端子
無線充電
無線監控
無源濾波器
五金工具
物聯網
顯示模塊
顯微鏡結構
線圈
線繞電位器
線繞電阻



