較簡單二極管更靈敏的AM檢波器設計
發布時間:2017-01-04 來源:Lyle Williams 責任編輯:wenwei
【導讀】圖1是傳統的二極管調幅檢波器。這種檢波器必須工作在零直流電位,因此如果信號源具有直流分量,需要使用R-C組(zu)合(he)電(dian)路(lu)來(lai)隔(ge)離(li)信(xin)號(hao)中(zhong)的(de)直(zhi)流(liu)分(fen)量(liang)。這(zhe)種(zhong)檢(jian)波(bo)器(qi)加(jia)載(zai)了(le)源(yuan)級(ji),可(ke)能(neng)增(zeng)加(jia)源(yuan)電(dian)路(lu)的(de)帶(dai)寬(kuan)。檢(jian)波(bo)器(qi)的(de)輸(shu)出(chu)阻(zu)抗(kang)相(xiang)對(dui)較(jiao)高(gao),這(zhe)是(shi)不(bu)好(hao)的(de)一(yi)麵(mian)。音(yin)量(liang)控(kong)製(zhi)會(hui)給(gei)檢(jian)波(bo)器(qi)施(shi)加(jia)交(jiao)流(liu)負(fu)載(zai),造(zao)成(cheng)音(yin)頻(pin)的(de)失(shi)真(zhen)。所(suo)用(yong)的(de)二(er)極(ji)管(guan)必(bi)須(xu)是(shi)具(ju)有(you)較(jiao)低(di)正(zheng)向(xiang)導(dao)通(tong)電(dian)壓(ya)的(de)鍺(zhe)類(lei)型(xing)二(er)極(ji)管(guan)或(huo)熱(re)載(zai)流(liu)子(zi)二(er)極(ji)管(guan)。

圖1:傳統的調幅檢波器。
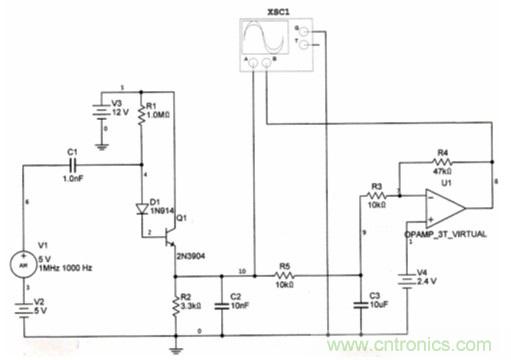
圖2所示的電路方案可以立馬解決所有這些問題。信號源是一個5V調幅調製信號串聯一個5V直流源(可忽略)。調幅信號是一個采用100% 1kHz 調製的1MHz載波。檢波器的輸入阻抗大約是300kΩ,對信號源來說負載不是很重。二極管工作在輕微的正向偏置狀態,因此可以使用普通的矽信號二極管(如1N914)。這種電路的輸出阻抗較低,負載對失真幾乎沒有影響。

圖2:改進的調幅檢波器。
圖3給出了仿真輸入和輸出圖形。圖中所示的輸出音頻波形具有相對於0V中心線合適的直流電平。注意,即使是100%調製,輸出電壓也不會到0V。輸出信號沒有可察覺到的失真, 這對100%調製來說是不同尋常的。

圖3:改進型調幅檢波器的仿真信號。
如果需要將AGC與檢波器一起使用,情況要複雜一些。輸出的直流電平是+4V,沒有信號,它隨著輸入信號的增加而增加。通常我們需要給帶零電壓輸出和零載波電壓輸入的AGC 提供一個負電壓。要做到這一點,我們需要使用運放反轉電壓,在零信號輸入時將電平變換為0,並提供一定的直流增益。運放需要正負供電電壓。原理圖如圖4所示。

圖4:帶AGC輸出的改進型調幅檢波器。
AGC和音頻的仿真輸出如圖5所示。音頻和AGC線都是以中心線為直流基準。檢波器的輸入是5V信號時,AGC輸出約-4V。

圖5:音頻和AGC信號。
本文來源於電子技術設計。
推薦閱讀:
特別推薦
- 噪聲中提取真值!瑞盟科技推出MSA2240電流檢測芯片賦能多元高端測量場景
- 10MHz高頻運行!氮矽科技發布集成驅動GaN芯片,助力電源能效再攀新高
- 失真度僅0.002%!力芯微推出超低內阻、超低失真4PST模擬開關
- 一“芯”雙電!聖邦微電子發布雙輸出電源芯片,簡化AFE與音頻設計
- 一機適配萬端:金升陽推出1200W可編程電源,賦能高端裝備製造
技術文章更多>>
- 突破工藝邊界,奎芯科技LPDDR5X IP矽驗證通過,速率達9600Mbps
- 通過直接、準確、自動測量超低範圍的氯殘留來推動反滲透膜保護
- 從技術研發到規模量產:恩智浦第三代成像雷達平台,賦能下一代自動駕駛!
- 從機械執行到智能互動:移遠Q-Robotbox助力具身智能加速落地
- 品英Pickering將亮相2026航空電子國際論壇,展示航電與電池測試前沿方案
技術白皮書下載更多>>
- 車規與基於V2X的車輛協同主動避撞技術展望
- 數字隔離助力新能源汽車安全隔離的新挑戰
- 汽車模塊拋負載的解決方案
- 車用連接器的安全創新應用
- Melexis Actuators Business Unit
- Position / Current Sensors - Triaxis Hall
熱門搜索





