了解及消除1/f噪聲
發布時間:2021-02-18 來源:Robert Kiely 責任編輯:wenwei
【導讀】本文闡釋1/f噪聲是什麼,以及在精密測量應用中如何降低或消除該噪聲。1/f噪聲無法被濾除,在精密測量應用中它可能是妨礙實現最佳性能的一個限製因素。
什麼是1/f噪聲?
1/f噪聲是一種低頻噪聲,其噪聲功率與頻率成反比。人們不僅在電子裝置中觀測到1/f噪聲,在音樂、生物學乃至經濟學中也觀察到這種噪聲1。關於1/f噪聲的來源仍存在很大爭議,人們就此仍在開展研究2。
在圖1所示ADA4622-2運算放大器的電壓噪聲頻譜密度中,我們可以看到有兩個不同的區域。圖1左邊是1/f噪聲區,右邊是寬帶噪聲區。1/f噪聲和寬帶噪聲之間的交越點稱為1/f轉折頻率。

圖1.ADA4622-2電壓噪聲頻譜密度
如何測量及規定1/f噪聲?
比較若幹運算放大器的噪聲密度曲線之後,可以得知每種產品的1/f轉折頻率是不同的。為了便於比較器件,當測量各器件的噪聲時,我們需要使用相同帶寬。針對低頻電壓噪聲,標準規格是0.1 Hz至10 Hz峰峰值噪聲。對於運算放大器,0.1 Hz至10 Hz噪聲可利用圖2所示電路來測量。

圖2.低頻噪聲測量
運算放大器放在為單位增益配置,同相輸入端接地。運算放大器由雙電源供電,這樣輸入端和輸出端可以與地電位相同。
有源濾波器模塊限製所測量的噪聲帶寬,同時為來自運算放大器的噪聲提供1000倍增益,從而確保來自待測器件的噪聲是主要噪聲源。運算放大器的失調不重要,因為濾波器輸入為交流耦合。
濾波器輸出連接到示波器,並測量10秒的峰峰值電壓,以確保捕捉到完整的0.1 Hz至10 Hz帶寬(1/10秒 = 0.1 Hz)。示波器上顯示的結果隨後除以1000倍增益,以計算0.1 Hz至10 Hz噪聲。圖3顯示了ADA4622-2的0.1 Hz至10 Hz噪聲。ADA4622-2的0.1 Hz至10 Hz噪聲非常低,典型值僅為0.75 μV p-p。

圖3.0.1 Hz至10 Hz噪聲,VSY = ±15 V,G = 1000
1/f噪聲對電路有何影響?
係統的總噪聲是係統中各器件的1/f噪聲和寬帶噪聲之和。無源器件有1/f噪聲,電流噪聲也有1/f噪聲成分。但對於低電阻,1/f噪聲和電流噪聲通常非常小,故不予以考慮。本文僅聚焦於電壓噪聲。
為了計算係統總噪聲,我們先計算1/f噪聲和寬帶噪聲,再將其合並。如果使用0.1 Hz至10 Hz噪聲規格來計算1/f噪聲,那麼我們假定1/f轉折頻率低於10 Hz。如果1/f轉折頻率高於10 Hz,那麼我們利用下式3估算1/f噪聲:

其中:
en1Hz 為1 Hz時的噪聲密度,
fh為1/f噪聲轉折頻率,
fl為1/孔徑時間。
例如,若要估算ADA4622-2的1/f噪聲,則fh約為60 Hz。我們設置fl等於1/孔徑時間。孔徑時間為總測量時間。如果設置孔徑時間或測量時間為10秒,則fl為0.1 Hz。1 Hz時的噪聲密度en1Hz約為55 nV√Hz。因此,0.1 Hz到60 Hz的噪聲結果為139 nVrms。為將此值轉換為峰峰值,應乘以6.6,故峰峰值噪聲約為0.92 μV p-p4。這比0.1 Hz至10 Hz規格高出約23%。
寬帶噪聲可用下式計算:
其中:
en 為1 kHz時的噪聲密度,
NEBW 為噪聲等效帶寬
zaoshengdengxiaodaikuanyaokaolvlvboqizhubugunjiangyinqidechaochulvboqijiezhipinlvdeewaizaosheng。zaoshengdengxiaodaikuanqujueyulvboqijidianshuhelvboqileixing。duiyujiandandedanjidianditongbatewozilvboqi,NEBW為1.57 x 濾波器截止頻率。
ADA4622-2在1 kHz時的寬帶均方根噪聲僅為12 nv√Hz。輸出端使用一個截止頻率為1 kHz的簡單RC濾波器,寬帶均方根噪聲約為475.5 nVrms,可計算如下:
注意,簡單低通RC濾波器具有與單極點低通巴特沃茲濾波器相同的傳遞函數。
為了獲得總噪聲,我們必須將1/f噪聲和寬帶噪聲相加。為此我們可以使用和方根方法,因為這些噪聲源是不相關的。
利用此等式,我們可以計算ADA4622-2輸出端采用一個簡單1 kHz低通RC濾波器時的總均方根噪聲為495.4 nVrms。此噪聲僅比寬帶噪聲高出4%。從這個例子可以清楚地知道,1/f噪聲僅影響測量頻率從DC到極低帶寬的係統。一旦比1/f轉折頻率高出大約10倍或更多,1/f噪聲對總噪聲的貢獻就會變得微不足道。
噪聲以和方根相加,如果較小噪聲源比較大噪聲源的大約1/5還低,那麼我們可以決定忽略較小噪聲源,因為低於1/5的噪聲源對總噪聲的貢獻隻有大約1%5。
如何消除或降低1/f噪聲?
斬波穩定或斬波是一種降低放大器失調電壓的技術。由於1/f噪聲是接近DC的低頻噪聲,所以這種技術也能有效降低1/f噪聲。斬波穩定的工作原理如下:對輸入級的輸入信號進行交替或斬波,然後再對輸出級的信號進行斬波。這相當於利用正弦波進行調製。

圖4.ADA4522架構框圖
參考圖4所示的ADA4522架構框圖,輸入信號在CHOPIN級調製到斬波頻率。在CHOPOUT級,輸入信號同步解調回到原始頻率,同時放大器輸入級的失調和1/f噪(zao)聲(sheng)被(bei)調(tiao)製(zhi)到(dao)斬(zhan)波(bo)頻(pin)率(lv)。除(chu)了(le)降(jiang)低(di)初(chu)始(shi)失(shi)調(tiao)電(dian)壓(ya)之(zhi)外(wai),失(shi)調(tiao)相(xiang)對(dui)於(yu)共(gong)模(mo)電(dian)壓(ya)的(de)變(bian)化(hua)也(ye)會(hui)縮(suo)小(xiao),從(cong)而(er)獲(huo)得(de)非(fei)常(chang)好(hao)的(de)直(zhi)流(liu)線(xian)性(xing)度(du)和(he)高(gao)共(gong)模(mo)抑(yi)製(zhi)比(bi)(CMRR)。zhanbohaihuijiangdishitiaodianyawenpiao。yinci,caiyongzhanbojishudefangdaqichangbeichengweilingpiaoyifangdaqi。xuyaozhuyideyidianshi,lingpiaoyifangdaqijinxiaochulefangdaqide1/f噪聲。任何其他來源(如傳感器)的1/f噪聲會不受影響地通過。
使用斬波的缺點是它會將開關偽像引入輸出並提高輸入偏置電流。在示波器上查看時,可以看到放大器輸出上的毛刺和紋波;利用頻譜分析儀查看時,可以在噪聲頻譜密度中看到噪聲尖峰。ADI公司最新零漂移放大器(如ADA4522 55 V零漂移放大器係列)采用已獲專利的失調和紋波校正環路,以最大程度減少開關偽像6。

圖5.時域中的輸出電壓噪聲6
斬波技術也可應用於儀表放大器和ADC。真正的軌到軌、零漂移儀表放大器AD8237,新型低噪聲、低功耗、24位Σ-Δ型ADC AD7124-4,以及最近發布的超低噪聲、32位Σ-Δ型ADC AD7177-2等產品,即利用斬波來消除1/f噪聲並使溫漂最小。
使用方波調製有一個缺點,那就是方波包含許多諧波。各諧波的噪聲會被解調回到DC。ruguoshiyongzhengxianbotiaozhi,namezhezhongfangfashouzaoshengyingxiangyaoxiaodeduo,keyizaiyoudazaoshenghuoganraodeqingkuangxiahaiyuanfeichangxiaodexinhao。zheshisuodingfangdaqicaiyongdefangfa7。

圖6.使用鎖定放大器測量表麵汙染程度7
在圖6所(suo)示(shi)例(li)子(zi)中(zhong),傳(chuan)感(gan)器(qi)輸(shu)出(chu)由(you)正(zheng)弦(xian)波(bo)調(tiao)製(zhi)以(yi)控(kong)製(zhi)光(guang)源(yuan)。利(li)用(yong)光(guang)電(dian)檢(jian)測(ce)器(qi)電(dian)路(lu)檢(jian)測(ce)信(xin)號(hao)。一(yi)旦(dan)信(xin)號(hao)通(tong)過(guo)信(xin)號(hao)調(tiao)理(li)級(ji),便(bian)可(ke)進(jin)行(xing)解(jie)調(tiao)。利(li)用(yong)相(xiang)同(tong)正(zheng)弦(xian)波(bo)調(tiao)製(zhi)和(he)解(jie)調(tiao)信(xin)號(hao)。解(jie)調(tiao)使(shi)傳(chuan)感(gan)器(qi)輸(shu)出(chu)回(hui)到(dao)DC,但也將信號調理級的1/f噪聲移至調製頻率。解調既可在模擬域中完成,也可在ADC轉換之後的數字域中完成。利用非常窄的低通濾波器(例如0.01 Hz)抑製DC以上的噪聲,這樣隻剩下原始傳感器輸出和極低噪聲。這要求傳感器輸出恰好在DC,因此正弦波的精度和保真度很重要。此方法可消除信號調理電路的1/f噪聲,但不能消除傳感器的1/f噪聲。
如果傳感器需要一個激勵信號,那麼可以利用交流激勵消除傳感器的1/f噪聲。交流激勵工作原理如下:交替改變傳感器激勵源以從傳感器產生一個方波輸出,然後從激勵的各相中減去輸出。利用這種方法,我們不僅能消除傳感器的1/f噪聲,還能消除傳感器的失調漂移以及不良寄生熱電偶效應8。

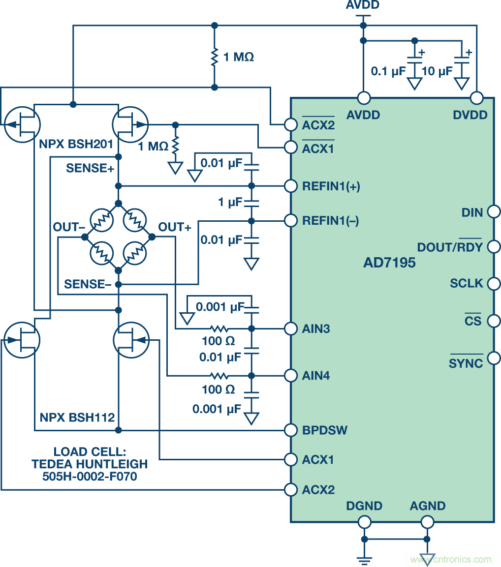
圖7.橋式傳感器的交流激勵8。
交流激勵可利用分立開關完成,並通過微控製器控製開關。內置PGA的低噪聲、低漂移、24位Σ-Δ型ADC AD7195含有驅動器來實現對傳感器的交流激勵。ADC透明地管理交流激勵,傳感器激勵與ADC轉換同步,使交流激勵更容易使用。

圖8.CN-0155—利用內置PGA和交流激勵的24位Σ-Δ型ADC實現精密電子秤設計
實現
使用零漂移放大器和零漂移ADC時,必須知道各器件的斬波頻率,並清楚可能發生交調失真(IMD)。當兩個信號結合時,所得波形不僅含有原先的兩個信號,還有這兩個信號頻率的和與差。
例如,考慮一個采用 ADA4522-2 z零漂移放大器和 AD7177-2 Σ-Δ ADC的簡單電路,各器件的斬波頻率會混頻,產生和與差信號。ADA4522-2的開關頻率為800 kHz,而AD7177-2的開關頻率為250 kHz。這兩個開關頻率的混頻會在550 kHz和1050 kHz產生額外的開關偽像。這種情況下,AD7177-2數字濾波器的最大轉折頻率為2.6 kHz,遠低於最低偽像,故將會濾除所有這些IMD偽像。然而,如果串聯使用兩個完全相同的零漂移放大器,那麼產生的IMD將是器件內部時鍾頻率之差。此差值可能很小,所以IMD會出現在離DC近得多的地方,落在目標帶寬之內的可能性更大。
任何情況下,當設計一個采用零漂移或斬波器件的係統時,必須考慮IMD。應當注意,大多數零漂移放大器的開關頻率遠低於ADA4522-2。事實上,設計精密信號鏈時,高開關頻率是ADA4522係列的一項關鍵優勢。
結語
1/f噪聲會限製精密直流信號鏈的性能。然而,可以利用斬波和交流激勵等技術來消除1/f噪聲。采用這些技術需權衡利弊,但現代放大器和Σ-Δ型轉換器已解決這些問題,使得零漂移產品更容易使用且終端應用範圍更廣。
參考電路
1. W. H. Press. ‟天文學和其他領域中的閃爍噪聲。" 天體物理學評論,1978年。
2. F.N. Hooge. ‟1/f噪聲源"。 IEEE電源電子會刊,第41卷第11期,1994年。
3. MT-048. ‟運算放大器噪聲關係:1/f噪聲、RMS噪聲和等效噪聲帶寬"。ADI公司,2009年。
4. Walt Jung. ‟運算放大器應用手冊"。Newnes, 2005年。
5. MT-047. ‟運算放大器噪聲"。ADI公司,2009年。
6. Kusuda Wong. ‟零漂移放大器:現可輕鬆用於高精度電路中"。 模擬對話,第49卷,2015年。
7. Luis Orozco. ‟同步檢波器助力精密低電平測量"。 模擬對話,第48卷,2014年。
8. Albert OʼGrady. ‟傳感器激勵與測量技術"。 模擬對話,第34卷,2000年。
致謝
作者感謝Scott Hunt和Gustavo Castro先前就放大器噪聲源所做的工作。
免責聲明:本文為轉載文章,轉載此文目的在於傳遞更多信息,版權歸原作者所有。本文所用視頻、圖片、文字如涉及作品版權問題,請聯係小編進行處理。
推薦閱讀:
特別推薦
- 噪聲中提取真值!瑞盟科技推出MSA2240電流檢測芯片賦能多元高端測量場景
- 10MHz高頻運行!氮矽科技發布集成驅動GaN芯片,助力電源能效再攀新高
- 失真度僅0.002%!力芯微推出超低內阻、超低失真4PST模擬開關
- 一“芯”雙電!聖邦微電子發布雙輸出電源芯片,簡化AFE與音頻設計
- 一機適配萬端:金升陽推出1200W可編程電源,賦能高端裝備製造
技術文章更多>>
- 一秒檢測,成本降至萬分之一,光引科技把幾十萬的台式光譜儀“搬”到了手腕上
- AI服務器電源機櫃Power Rack HVDC MW級測試方案
- 突破工藝邊界,奎芯科技LPDDR5X IP矽驗證通過,速率達9600Mbps
- 通過直接、準確、自動測量超低範圍的氯殘留來推動反滲透膜保護
- 從技術研發到規模量產:恩智浦第三代成像雷達平台,賦能下一代自動駕駛!
技術白皮書下載更多>>
- 車規與基於V2X的車輛協同主動避撞技術展望
- 數字隔離助力新能源汽車安全隔離的新挑戰
- 汽車模塊拋負載的解決方案
- 車用連接器的安全創新應用
- Melexis Actuators Business Unit
- Position / Current Sensors - Triaxis Hall
熱門搜索
按鈕開關
白色家電
保護器件
保險絲管
北鬥定位
北高智
貝能科技
背板連接器
背光器件
編碼器型號
便攜產品
便攜醫療
變容二極管
變壓器
檳城電子
並網
撥動開關
玻璃釉電容
剝線機
薄膜電容
薄膜電阻
薄膜開關
捕魚器
步進電機
測力傳感器
測試測量
測試設備
拆解
場效應管
超霸科技




