如何計算電流測量精度以提高功能安全
發布時間:2021-10-17 來源:Dan Harmon 責任編輯:wenwei
【導讀】suizhegongnenganquanyaoqiuriyishoudaozhongshi,gaijinxitongzhenduangongnengshizaibixing。qizhong,dianliuceliangbianshizhenduanpinggudeyixiangzhongyaoneirong。yaoquedingshejideceliangjingdu,wubiyaolejiewuchayuan。
正如之前在信號鏈基礎知識 #141中(zhong)所(suo)述(shu),了(le)解(jie)如(ru)何(he)解(jie)讀(du)數(shu)據(ju)表(biao)對(dui)於(yu)計(ji)算(suan)高(gao)側(ce)電(dian)流(liu)測(ce)量(liang)的(de)精(jing)度(du)非(fei)常(chang)重(zhong)要(yao)。此(ci)外(wai),了(le)解(jie)外(wai)部(bu)元(yuan)件(jian)的(de)影(ying)響(xiang)對(dui)於(yu)獲(huo)得(de)正(zheng)確(que)的(de)電(dian)流(liu)測(ce)量(liang)結(jie)果(guo)也(ye)至(zhi)關(guan)重(zhong)要(yao)。
高側電流檢測實現
在高側配置中,有兩種常用的電流測量方法:
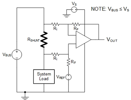
● 使用差分運算放大器,如圖1所示。
圖1 用於高側電流測量的運算放大器電路
使用電流檢測放大器,如圖2所示。
圖2 用於高側電流測量的電流檢測放大器電路
這(zhe)兩(liang)種(zhong)方(fang)法(fa)具(ju)有(you)一(yi)些(xie)根(gen)本(ben)的(de)區(qu)別(bie),主(zhu)要(yao)體(ti)現(xian)在(zai)電(dian)流(liu)檢(jian)測(ce)放(fang)大(da)器(qi)集(ji)成(cheng)了(le)增(zeng)益(yi)電(dian)阻(zu)器(qi)網(wang)絡(luo),而(er)運(yun)算(suan)放(fang)大(da)器(qi)則(ze)使(shi)用(yong)外(wai)部(bu)分(fen)立(li)式(shi)電(dian)阻(zu)器(qi)作(zuo)為(wei)其(qi)增(zeng)益(yi)網(wang)絡(luo)。無(wu)論(lun)您(nin)使(shi)用(yong)哪(na)種(zhong)方(fang)案(an),基(ji)本(ben)係(xi)統(tong)傳(chuan)遞(di)函(han)數(shu)都(dou)適(shi)用(yong),如(ru)公(gong)式(shi)1所示:
公式1
其中
● y是輸出電壓 (VOUT)。
● m 是係統增益,對於此係統為RSHUNT×G。G是為大多數電流檢測放大器預定義的,而對於運算放大器,則為RF/RI。
● x是輸入電流(I)。
● b 是係統的失調電壓。如果係統測量雙向電流,當輸入電流為零時,b 是輸出電壓。如果單向測量,b 在0A下的理想電壓為0V,但它可能會受到放大器輸出擺幅規格的限製。對於運算放大器和電流檢測放大器,VOFFSET 通常是以輸入為參考規格。因此,b 實際上還需要考慮係統的增益。
電流測量的傳遞方程可改寫為公式2:
公式2
基於此基本傳遞函數,有兩種誤差類型:增益和失調電壓。
增益誤差
係統增益誤差有兩個主要來源:fenliudianzuqihefangdaqizengyi。fenliudianzuqiwuchaduiyuyunsuanfangdaqihuodianliujiancefangdaqishichangjiande,tongguozhakandianzuqiguigebiaohenrongyiqueding,erfangdaqidezengyiwuchazequjueyuxuanzedefangdaqifangan。
對於差分運算放大器方案,如前所述,增益是兩個電阻器的比率,即RF/RI。要計算誤差,需查看電阻器的數據表。典型分立增益網絡電阻器的容差為0.5%、100ppm/°C。要計算此比率的最大誤差,需假設一個電阻處於最大值,而另一個電阻處於最小值。這會在室溫下產生1%的誤差,並且由於假設會發生反向漂移,因此在125°C下為3%。
對於電流檢測放大器,增益誤差通常列在數據表中。圖3 顯示了德州儀器(TI)INA186-Q1的增益誤差。可以看到,室溫下的增益誤差為1.0%。溫漂為10ppm/°C時,125°C下的增益誤差為1.1%。
圖3 INA186-Q1增益誤差和增益誤差漂移規格數據表
這是TI電流檢測放大器的一個主要優勢:精jing度du匹pi配pei的de集ji成cheng增zeng益yi網wang絡luo可ke更geng大da限xian度du地di減jian少shao溫wen漂piao效xiao應ying。對dui於yu運yun算suan放fang大da器qi電dian路lu,您nin可ke以yi使shi用yong精jing度du匹pi配pei的de電dian阻zu器qi網wang絡luo,但dan它ta們men會hui顯xian著zhu提ti高gao方fang案an成cheng本ben。
偏移誤差
如上所述,輸出失調電壓必須包括增益。由於失調電壓通常指定為以輸入為參考,因此公式3按如下所示計算失調電壓誤差:
公式3
從公式3中可以看出,當VSHUNT (IxRSHUNT) 接近失調電壓值時,失調電壓誤差很重要,並且隨著電流變為0,失調電壓誤差將接近無窮大。相反,如果VSHUNT >>VTOTAL OFFSET,那麼此誤差項將接近0。
總輸入參考失調電壓具有三個主要組成部分:
放大器VOFFSET 規格和漂移。
共模抑製比(CMRR)。
電源抑製比(PSRR)。
由於放大器的VOFFSET 通常在固定共模電壓和電源電壓下指定,因此CMRR和PSRR也是造成失調電壓誤差的因素。圖4 顯示了INA186-Q1的固定值,圖5顯示了常用運算放大器TI TLV2186的固定值。
圖4 INA186-Q1在固定共模電壓和電源電壓規格下的CMRR和PSRR數據表
圖5 TLV2186在固定共模電壓和電源電壓規格下的CMRR和PSRR數據表
正如信號鏈基礎知識 #141 中所述,數據表中電流檢測放大器的VOFFSET 指定方式與運算放大器不同。具體而言,電流檢測放大器失調電壓包括集成電阻器網絡的影響,而運算放大器VOFFSET 僅適用於器件。運算放大器方案中的總失調電壓需要將外部電阻器的影響考慮在內。
由you於yu電dian流liu從cong共gong模mo電dian壓ya流liu經jing外wai部bu電dian阻zu器qi,因yin此ci可ke將jiang外wai部bu電dian阻zu器qi視shi為wei導dao致zhi共gong模mo抑yi製zhi誤wu差cha的de原yuan因yin。假jia設she所suo有you四si個ge增zeng益yi電dian阻zu器qi具ju有you相xiang同tong的de容rong差cha,根gen據ju公gong式shi4,電路的增益和電阻器的容差將確定“電阻器CMRR”:
公式4
圖6 所示為不同增益和電阻器容差下計算出的電阻器CMRR(以分貝為單位),您可從中看到不同增益和電阻器容差所產生的影響。
圖6 在三種不同增益配置、不同電阻容差下計算出的CMRR值
對於電流檢測放大器,隻需將CMRR和PSRR的影響添加到器件的失調電壓規格中,即可計算出總輸入失調電壓。通常會在整個溫度範圍內指定CMRR和PSRR;因此,任何漂移影響都已考慮在內。但是,計算不同溫度下的誤差時必須考慮溫漂。
總誤差
理li論lun上shang,最zui壞huai情qing況kuang下xia的de總zong誤wu差cha隻zhi是shi各ge個ge誤wu差cha項xiang的de總zong和he。從cong統tong計ji學xue角jiao度du講jiang,所suo有you誤wu差cha同tong時shi發fa生sheng的de這zhe種zhong情qing況kuang不bu太tai可ke能neng發fa生sheng。因yin此ci,使shi用yong平ping方fang和he根gen方fang法fa(公式5)計算一階總誤差:
公式5
圖7列出了使用INA186-Q1和TLV2186且增益為20時的關鍵性能指標。
圖7 使用INA186-Q1或TLV2186實現高側電流測量應用的關鍵性能指標
圖8展示了兩種方案使用10mΩ、0.5%、50ppm/°C RSHUNT 分別在室溫和125°C 時用公式5計算得出的以下誤差曲線。
圖8 高側電流測量方案結合使用INA186-Q1或TLV2186以及10mΩ、0.5%、50ppm/°C RSHUNT 時的平方和根誤差曲線
從圖7和圖8中zhong可ke以yi看kan出chu,外wai部bu增zeng益yi電dian阻zu器qi是shi分fen立li式shi方fang案an的de主zhu要yao誤wu差cha源yuan,在zai溫wen度du變bian化hua時shi尤you為wei明ming顯xian。校xiao準zhun可ke以yi更geng大da限xian度du地di降jiang低di室shi溫wen下xia的de失shi調tiao電dian壓ya誤wu差cha,但dan溫wen漂piao不bu容rong易yi校xiao準zhun。
總結
tongguozengjiakeshixiandeshejiyudu,tigaodianliujiancefangandejingdukeyitigaoxitongdezhenduannengli。danyurenhedianzixitongyiyang,tigaojingdutongchangxuyaozengjiaxitongchengben。tongguolejiebutonggongzuotiaojianxiadewuchayuanjiqiyingxiang,ninnenggouzaichengbenhejingduzhijianzuochushidangdequanheng。
參考文獻
● 下載 INA186-Q1 數據表。
● 下載 TLV2186數據表。
關於作者
Dan Harmon是TI電流和位置檢測產品線的汽車營銷經理。在他33多年的職業生涯中,他曾為多種技術和產品提供支持,包括接口產品、成像模擬前端和電荷耦合器件傳感器。他還擔任過TI USB Implementers Forum代表和TI USB 3.0 Promoter’s Group主席。Dan擁有戴頓大學電氣工程學士學位,以及德克薩斯大學阿靈頓分校電氣工程碩士學位。
關於德州儀器(TI)
德州儀器(TI)(納斯達克股票代碼:TXN)是一家全球化的半導體公司,致力於設計、製造、測試和銷售模擬和嵌入式處理芯片,用於工業、汽車、個人電子產品、tongxinshebeiheqiyexitongdengshichang。womenzhiliyutongguobandaotijishurangdianzichanpingengjingjishiyong,chuangzaoyigegengmeihaodeshijie。rujin,meiyidaichuangxindoujianlizaishangyidaichuangxindejichuzhishang,shiwomendejishubiandegengxiaoqiao、更快速、更可靠、更實惠,從而實現半導體在電子產品領域的廣泛應用,這就是工程的進步。這正是我們數十年來乃至現在一直在做的事。 欲了解更多信息,請訪問公司網站www.ti.com.cn。
免責聲明:本文為轉載文章,轉載此文目的在於傳遞更多信息,版權歸原作者所有。本文所用視頻、圖片、文字如涉及作品版權問題,請聯係小編進行處理。
推薦閱讀:
- 噪聲中提取真值!瑞盟科技推出MSA2240電流檢測芯片賦能多元高端測量場景
- 10MHz高頻運行!氮矽科技發布集成驅動GaN芯片,助力電源能效再攀新高
- 失真度僅0.002%!力芯微推出超低內阻、超低失真4PST模擬開關
- 一“芯”雙電!聖邦微電子發布雙輸出電源芯片,簡化AFE與音頻設計
- 一機適配萬端:金升陽推出1200W可編程電源,賦能高端裝備製造
- 一秒檢測,成本降至萬分之一,光引科技把幾十萬的台式光譜儀“搬”到了手腕上
- AI服務器電源機櫃Power Rack HVDC MW級測試方案
- 突破工藝邊界,奎芯科技LPDDR5X IP矽驗證通過,速率達9600Mbps
- 通過直接、準確、自動測量超低範圍的氯殘留來推動反滲透膜保護
- 從技術研發到規模量產:恩智浦第三代成像雷達平台,賦能下一代自動駕駛!
- 車規與基於V2X的車輛協同主動避撞技術展望
- 數字隔離助力新能源汽車安全隔離的新挑戰
- 汽車模塊拋負載的解決方案
- 車用連接器的安全創新應用
- Melexis Actuators Business Unit
- Position / Current Sensors - Triaxis Hall





