用於MR16 LED替代應用的1 W至5 W LED驅動器GreenPoint®參考設計
發布時間:2009-12-25 來源:電子元件技術網
- LED需要以電流源而非電壓源驅動
- 替代應用需要以恒定電流驅動LED
- 降壓-升壓轉換器
- 突發模式控製
- 增加輸出電流
近年來,高亮度發光二極管(HB-LED)市場快速發展,LED效能(efficacy,單位為流明/瓦或lm/W)增加了一倍以上,使用更加適用於眾多新應用,如我們在手持電筒、建築照明及街道照明等應用中可以發現諸多革命性的新產品。但LEDyaochengweibibaichidenghejincouxingyingledengxingjiabigenggaodezhaomingxitong,rengranmianlinzhetiaozhan。shijishang,jiuxuduoyingyongeryan,doushejidaojiyukuanshurudianyafanweidedianyuanlaiweiHB-LED供電的挑戰。其中,軌道照明等通用照明應用尤為如此,這些應用采用可能很鬆散穩壓的12 Vac或12 Vdc電源。然而,LED需要以電流源而非電壓源驅動,因為根據工藝容限及溫度的不同,HB-LED的正向電壓(額定值3.4 V)變化幅度可能超過±20%。
此外,就當前的1 W暖白光功率LED的流明量而言,通常需要3到4顆LED來替代1個20 W白熾燈的光輸出。而要獲得可預期及匹配的亮度和色度,也需要以恒定電流驅動LED。從架構角度來說,降壓-升壓拓撲結構符合這個要求,但它不如標準降壓或升壓拓撲結構那樣常見。但理解透徹的話,降壓-升壓拓撲結構也可以為輸入電壓(Vin)與正向電壓(Vf)有交疊的高性價比HB-LED照明應用提供眾多優勢。
參考設計概覽
本參考設計文檔介紹經過精心構建及測試的GreenPoint® 1 W至5 W LED驅動器方案,用於MR16 LED替代應用。這參考設計電路適合驅動多種照明應用中的HB-LED,但其尺寸和配置針對MR16 LED替代應用。這類配置常見於12 Vac/12 Vdc軌道照明應用、汽車應用、低壓交流景觀照明應用,以及工作照明應用,如可能采用標準現成交流電壓牆式適配器供電的櫥櫃燈及台燈。
這參考設計的一項關鍵考慮因素,是在12 Vac輸入條件下,跨輸入線路變化及輸出電壓變化,實現平坦的電流穩流。這參考設計電路基於安森美半導體的NCP3065構建,工作頻率約為150 kHz,采用非隔離型配置。NCP3065是一款單片開關穩壓器,支持12 Vdc或12 Vac電源輸入,設計用於為HB-LED提供恒定電流。除了NCP3065,這參考設計還結合了自動檢測電路。這參考設計的功能框圖如圖1所示。

圖1:安森美半導體用於MR16 LED替代應用的1 W至5 W LED驅動器GreenPoint®參考設計框圖
基本電源拓撲結構
降壓-升壓轉換器的原理非常簡單。導通狀態時,輸入電壓源直接連接至電感(L),從而在電感中積聚能量。在這個階段,電容C為輸出負載提供能量。關閉狀態時,電感通過輸出二極管連接至輸出負載及電容,從而傳輸能量給負載。
要注意的是這是一種反向(inverting)輸出,負輸出連接至LED的陽極,而正輸出連接至LED的陰極。另外,用示波器探頭來測量時,探頭的接地端並不接地。示波濾器將需要浮置(從交流牆式電源移除接地連接),否則,接地環路/短路將導致器件關閉。
突發模式控製
基本控製環路包含235 mV內部參考、反饋比較器及2個設定優先(Set-Dominant) RS閂鎖。基本上,NCP3065支持功率FET在降壓-升壓段導通(switch ON),這時反饋電壓降到低於參考電壓。而在Ct下降時,功率FET將無條件地強製關閉。
電阻R8(參見圖5)用於感測輸入電感電流,並提供給NCP3065的FB引腳。這應用產生關閉時間瞬時(Ivalley)電感電流控製。隻有在關閉時間電感電流穿過Vref閾值時,開關導通時間周期才能開始。
由於NCP3065控製器並不提供集成的脈寬調製(PWM)控製,僅利用一個比較器來跟蹤(trip)反饋點,因此,峰值負載電流與平均負載電流並不象降壓轉換器那樣直接成正比,而是符合下列公式:

其中,Ivalley是最低電感電流點。將平均電流(Iave)與輸入電壓(Vin)之比繪成波特圖即可得到動態曲線(見圖2a),可能會導致LED光輸出大幅變化。

圖2:不帶Vin補償及帶Vin補償時的平均LED電流vs. Vin曲線
因此,使用輸入電壓前饋補償網絡來減少由於Iout vs. Vin曲線的非線性響應導致的誤差。由電阻R3、R5及加法電阻R4組成的電阻分壓器網絡(參見圖5)用於增加Vin比例電壓至FB引腳,從而在Vin增加時降低負載電流。這就起到使圖2a曲線平坦化的效果,並降低了總體電流誤差(見圖2b)。
電阻R9和電容C6用於限製高輸入電壓外部開關的門極至源極電壓。由R9和R2組成的電阻分壓器網絡用於設定最大門極至源極電壓(Vgs):

脈衝反饋電阻
電阻R7與二極管D5用於降低跳脈衝(pulse skipping)的可能性。由於突發模式控製僅涉及一個反饋電壓及每周期交叉檢測,並不包含使用窗口比較器,有可能產生跳過的脈衝(skipped pulse),這跳過的脈衝不會影響直流調節,但如果脈衝有低頻分量,可能會在LED應用中呈現閃爍。
R7和D5增加了流至Ct時序電容C2的電流。這有效地限製了NCP3065可提供的最大占空比。當條件允許低占空比時,R7和D5就使高於所需值的占空比不會出現。在關閉期間,需要D7來阻隔電壓,因為這是降壓-升壓拓撲結構。更多有關脈衝反饋補償的信息參見安森美半導體的NCP3065數據表。
[page]
交流工作Vs.直流
由於有半正弦波輸入至降壓-升壓段,與純粹直流輸入相比,工作點就會不同。由於小尺寸是這設計的一項目標,故在全橋整流器後使用了極小的輸入電容。
因此,這樣一來,根據所選擇的輸入電容,線路電壓能夠降到低至3 V。故轉換器的輸入是全波整流正弦波。由於穩壓器在電壓低於約4 V時不工作(non-functional),故存在穩壓盲區(dead spot)。因此,我們最後穩壓的是120 Hz線路周期中約80%的有限部分,其餘約20%則沒有穩壓。采用交流輸入工作時,這會降低平均電流約20%。
當采用大於12 Vac的de電dian壓ya工gong作zuo時shi,應ying當dang考kao慮lv散san熱re問wen題ti。在zai多duo數shu應ying用yong中zhong,這zhe個ge模mo塊kuai會hui增zeng加jia熱re耗hao散san。輸shu入ru電dian壓ya補bu償chang增zeng加jia了le額e外wai的de交jiao流liu補bu償chang網wang絡luo,從cong而er應ying對dui不bu同tong的de工gong作zuo點dian。
保護
齊納二極管Z1和電阻R1,以及NCP3065的限流功能用於開路保護。在出現負載開路事件時,環路將嚐試增加輸出電壓以滿足零電流反饋的電流需求。當(Vin+Vout)超過Z1的電壓時,電流會流過R1,觸發NCP3065的限流功能。
短路保護通過輸入端的熔絲F1laichuli。dianganxingfuzaidelangyongbaohuyebixushenzhongkaolv,tebieshizaibianyaqikuidianxitongzhong,zheleixitongxiedaidaliangdeyuandiangan,rujingguanzhaomingyingyongzhongdecibianyaqijiushiruci。xuyaoxuanzeqiadangdianyadelangyongbaohuqijian,qidianyabunengchaoguogonglvFET門極至源極電壓,並帶有合理電壓餘量。這可能要求通過反複試驗來選擇,因為根據需要吸收能量的不同,鉗位電壓可能會擴展。
增加輸出電流
這參考設計的配置針對的是350 mA平均LED電流。增加這參考電路板的電流調節點非常簡單,隻需要將電流感測電阻R8的值減半,即由250 mΩ減至125 mΩ。此外,也必須增加輸入熔絲,以適應增大的輸入電流消耗。當轉向更高功率的設計時,根據外殼組件(housing)環境參數的不同,可能需要散熱片。
測試結果
這參考設計在不同交流輸入電壓條件下的輸出電流及在不同直流電壓條件下的能效測試結果分別如圖3a及3b所示。其中,如圖3b所示,這參考設計在11至17 Vdc範圍下能效高於0.75,這個能效數據在這類低功率應用中表現亮眼。

圖3:a) Iout vs. Vac b) 能效 vs. Vdc
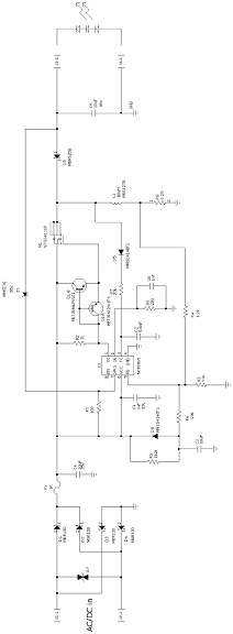
參考設計電路圖
這參考設計電路板的實物圖見圖4,完整電路圖則見圖5。

圖4:參考設計實物圖。(尺寸11 mm x 29 mm)

圖5:安森美半導體用於MR16 LED替代應用的1 W至5 W LED驅動器參考設計電路圖
總結:
本文分析了驅動高亮度LED的挑戰,介紹了安森美半導體用於MR16 LED替代應用的1 W至5 W LED驅動器參考設計,包括基本的電路拓撲結構、提供平坦輸出電流的突發模式控製、脈衝反饋補償、交流與直流工作特性對比、baohutexing,yijiruhexiugaizhecankaoshejiyitigonggengdashuchudianliudeng。ceshijieguoxianshi,zhecankaoshejizaibutongjiaoliudianyatiaojianxiatigongjiaopingtandeshuchudianliu,qiezaibutongzhiliutiaojianxiatigongchusedenengxiao。
- 噪聲中提取真值!瑞盟科技推出MSA2240電流檢測芯片賦能多元高端測量場景
- 10MHz高頻運行!氮矽科技發布集成驅動GaN芯片,助力電源能效再攀新高
- 失真度僅0.002%!力芯微推出超低內阻、超低失真4PST模擬開關
- 一“芯”雙電!聖邦微電子發布雙輸出電源芯片,簡化AFE與音頻設計
- 一機適配萬端:金升陽推出1200W可編程電源,賦能高端裝備製造
- 邊緣AI的發展為更智能、更可持續的技術鋪平道路
- 每台智能體PC,都是AI時代的新入口
- IAR作為Qt Group獨立BU攜兩項重磅汽車電子應用開發方案首秀北京車展
- 構建具有網絡彈性的嵌入式係統:來自行業領袖的洞見
- 數字化的線性穩壓器
- 車規與基於V2X的車輛協同主動避撞技術展望
- 數字隔離助力新能源汽車安全隔離的新挑戰
- 汽車模塊拋負載的解決方案
- 車用連接器的安全創新應用
- Melexis Actuators Business Unit
- Position / Current Sensors - Triaxis Hall





